Материал: Коротко патфиз

Внимание! Если размещение файла нарушает Ваши авторские права, то обязательно сообщите нам

В основе развития ИМ лежат три патофизиологических механизма:

1.Разрыв атеросклеротической бляшки, спровоцированный внезапным повышением активности симпатической нервной системы (резкое повышение артериального давления, частоты и силы сердечных сокращений, усиление венечного кровообращения).

2.Тромбоз на месте разорванной или даже интактной бляшки в результате повышения тромбогенной способности крови (за счет усиления агрегации тромбоцитов, активации коагулянтной системы и/или ингибирования фибринолиза).

3.Вазоконстрикция: локальная (участка коронарной артерии, где находится бляшка) или генерализованная (всей коронарной артерии).

На экг видна волна Парди( происходит подъем интервала S-T выше изоэлектрической линии) увеличивание зубца Q и инверсия зубца Т

Экспериментально расстройства коронарного кровообращения можно вызвать наложением лигатуры на коронарные сосуды или эмболией, например введением животному мелких семян растений через сонную артерию в восходящий отдел аорты.

43 Недостаточность сердца при патологии перикарда. Механизмы развития, проявления.

Перикард выполняет функции: 1) фиксирует сердце и его крупные сосуды в средостении и придает ему определенное положение;

2)защищает сердце от механических травм и инфицирования из легочной ткани и средостения;

3)ограничивает чрезмерное растяжение миокарда во время диастолы и таким образом участвует в регуляции диастолического наполнения сердца;

4)является важной рефлексогенной зоной.

Повышение давления в полости перикарда чаще всего бывает следствием накопления там жидкости в результате:

-воспаления серозной оболочки сердца и нарушения всасывания из полости перикарда (экссудативный перикардит);

-системного нарушения водно-солевого обмена, снижения онкотического давления крови (водянка перикарда - гидроперикард);

-кровоизлияний в область перикарда (гемоперикард).

Накопление жидкости в перикарде приводят к постепенному растяжению и увеличению объема околосердечной сумки. Накапливающаяся жидкость сдавливает сердце и крупные сосуды, в связи с чем нарушается диастолическое наполнение сердца, уменьшается его ударный объем, снижается артериальное к повышается венозное давление.

Острая тампонада сердцаБыстрое поступление жидкости в полость перикарда при быстро прогрессирующих серозных воспалениях, в случаях ранений сердца или разрыва миокарда сопровождается более выраженным и остро возникающим расстройством гемодинамики, характеризуется падением ударного объема сердца и резким повышением давления в правом предсердии и полых венах.

44 Артериальные гипертензии. Патогенетическая классификация гипертензивных состояний.

Артериальные гипертензии -это симптом повышения АД в результате нарушения системы регуляции.

АД = МОК+ ОПС. Мок-минутный объем кровотока , опсобщее периферическое сопротивление

МОК обусловлен величиной систолического объема сердца и частотой сердечных сокращений в минуту, а ОПС определяется сопротивлением сосудов, объемом циркулирующей крови и ее реологическими свойствами

формы гипертензии:

1.Гиперкинетический тип - увеличение АД обусловлено нарастанием МОК при нормальном или сниженном ОПС.

2.Гипокинетический тип - увеличение АД происходит за счет повышения ОПС, в то время как МОК понижен.

3.Эукинетический тип - увеличение АД происходит за счет повышения ОПС, но МОК обычно не изменен.

4.Смешанный тип - увеличение АД обусловлено нарастанием МОК и ОПС.

По течению гипертензии подразделяются на доброкачественные и злокачественные.

По механизму развития: 1. Гипертоническая болезнь (эссенциальная гипертензия). развивается в результате первичного нарушения высшей нервной деятельности и функциональных изменений (неврозов). На ее долю приходится 90-95 % гипертензии

2. Симптоматические (вторичные) гипертензии, составляют 5-10 % всех гипертензии и являются проявлением поражения органов и систем (ЦНС, почек, желез внутренней секреции, крупных сосудов).

45 Гемодинамические показатели и формы артериальной гипертензии.

Артериальные гипертензии -это симптом повышения АД в результате нарушения системы регуляции.

АД = МОК+ ОПС. Мок-минутный объем кровотока , опсобщее периферическое сопротивление

МОК обусловлен величиной систолического объема сердца и частотой сердечных сокращений в минуту, а ОПС определяется сопротивлением сосудов, объемом циркулирующей крови и ее реологическими свойствами

формы гипертензии:

1.Гиперкинетический тип - увеличение АД обусловлено нарастанием МОК при нормальном или сниженном ОПС.

2.Гипокинетический тип - увеличение АД происходит за счет повышения ОПС, в то время как МОК понижен.

3.Эукинетический тип - увеличение АД происходит за счет повышения ОПС, но МОК обычно не изменен.

4.Смешанный тип - увеличение АД обусловлено нарастанием МОК и ОПС.

По течению гипертензии подразделяются на доброкачественные и злокачественные.

По механизму развития: 1. Гипертоническая болезнь (эссенциальная гипертензия). развивается в результате первичного нарушения высшей нервной деятельности и функциональных изменений (неврозов). На ее долю приходится 90-95 % гипертензии

2. Симптоматические (вторичные) гипертензии, составляют 5-10 % всех гипертензии и являются проявлением поражения органов и систем (ЦНС, почек, желез внутренней секреции, крупных сосудов).

I стадия (легкую) АДс=140-159 мм.рт.ст. АДд=90-99 мм.рт.ст.

II стадия (умеренную) АДс=160-179 мм.рт.ст. АДд=100-109 мм.рт.ст.

III стадия (среднетяжелую) АДс=180-199 мм.рт.ст. АДд=110-119 мм.рт.ст.

IV стадия (тяжелую) АДс=210 и выше мм.рт.ст. АДд=120 и выше мм.рт.ст.

46 Роль нарушений нервной регуляции в патогенезе артериальной гипертензии.

Артериальные гипертензии -это симптом повышения АД в результате нарушения системы регуляции

Нервная система выполняет интегративную функцию, обеспечивая поддержание гомеостаза, в том числе поддержание системного АД на определенном уровне. Расстройства ее функции сопровождаются нарушениями регуляций системного АД с формированием гиперили гипотензии. Это обусловлено рефлекторными и центрогенными влияниями на систему кровообращения.

I.рефлекторные гипертензий:

1.Условнорефлекторные - связаны с формированием патологической условнорефлекторной связи, возникающей в результате сочетания индифферентного раздражителя, и раздражителя, вызывающего повышение системного АД. в ответ на действие индифферентного раздражителя развивается повышение системного АД. У человека условнорефлекторные гипертензий развиваются только при эмоциях тягостного, отрицательного характера. повышение системного АД сопровождается подавлением произвольных движений, мимики, речи, эмоций. 2.Безусловнорефлекторные-возникают в ответ на действие повреждающих факторов, сопровождающихся, болевым эффектом. действии механических, термических факторов, раздражающих веществ. В качестве патогенетической терапии используются вещества, подавляющие его активность (например, клофелин).

II.Центрогенные гипертензии

могут быть обусловлены функциональными или органическими изменениями со стороны ЦНС. Прежде всего, это закрытые и открытые травмы черепа, длительное воздействие сильного шума, локальные поражения мозга (кровоизлияние, опухоль, воспаление), гипоксия мозга. При этом нарушается регуляция сердечно-сосудистой системы с преобладанием прессорных эффектов и увеличением сердечного выброса.

47 Роль нарушений эндокринной системы в патогенезе артериальной гипертензии.

развития гипертензии происходит при изолированном поражении желез внутренней секреции (гипофиза,

надпочечников, щитовидной железы, половых желез).

1) Поражение надпочечников может приводить к формированию гипертензии в результате избыточной продукции альдостеронаальдостеронизм.

2) Гипертензия может развиваться при длительном лечении кортикостероидами и при избыточном выделении их в условиях патологии из пучковой зоны коры надпочечников. при болезни Иценко-Кушинга. При этом, развивающаяся базофильная аденома, сопровождается избыточной секрецией кортикотропина гипофиза, который и стимулирует в пучковой зоне коры надпочечников синтез и секрецию глюкокортикоидов.

48 Роль почечных прессорных и депрессорных механизмов в патогенезе артериальной гипертензии.

Развитие гипертензии обусловлено тремя механизмами:

-задержкой натрия и воды,

-увеличением активности прессорной

- снижением функции депрессорной системы почек

1. Депрессорная функция почек обусловлена усилением выведения натрия и воды, который осуществляет под влиянием натрий-уретического гормона. повышении АД до 150 мм.рт.ст. выделение натрия и воды почками возрастает в три раза. При снижении АД до 100 мм.рт.ст. выделение натрия и воды почками уменьшается.

С помощью депрессорных механизмов почки принимают участие в расширении сосудов, выделении натрия и воды, уменьшении ОПС и таким образом снижении системного АД

2. Прессорные функции почек обусловлены активацией ренин-ангиотензин- альдостероновой системы. что в первую очередь обеспечивает реабсорцию натрия в канальцах с сохранением его уровня в крови. Наоборот, увеличение натрия в крови сопровождается уменьшением образования ренина в почках

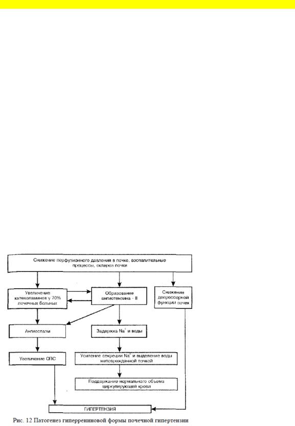
в патогенезе почечных гипертензии выделяют два механизма: гиперрениновый и объемный

Гиперрениновый механизм выявляется в том случае, когда в одной почке имеет место снижение перфузионного давления, а вторая функционирует нормально

Если нарушена функция обеих почек и имеет место снижение перфузионного давления и выделительной их функцииобъемный механизм, т.е. увеличение объема циркулирующей крови