Материал: konspekt_vpe

Внимание! Если размещение файла нарушает Ваши авторские права, то обязательно сообщите нам

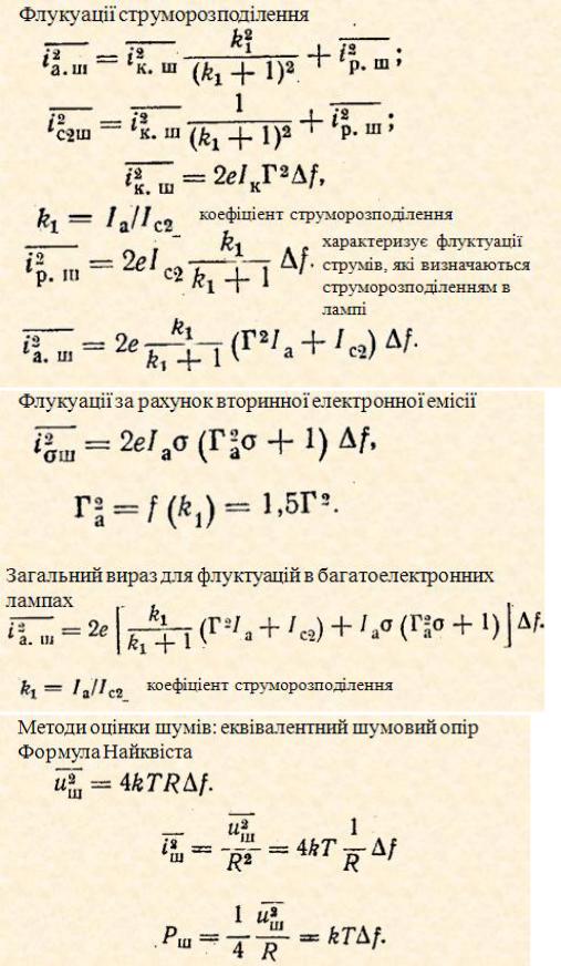
31

Для відновлення форми сигналу використовується коливний контур, що є навантаженням лампи і працює на першій гармоніці Іа , або використовують двотактну схему із загальним навантаженням (первинна обмотка трансформатора) та зміщенням фази ламп на 180 . На вторинній обмотці знімають відновлений сигнал.

Рис. Режим класу С

Додаткові характеристики генераторних та модуляторних ламп.

Струм емісії катода – струм з катоду при діючому потенціалі лампи (постійному чи нетривалому) при якому зникає область прикатодного об ємного заряду.

Потужність розсіювання сітками – максимальна потужність, що може витримати сітка.

Зворотні струми керуючої сітки – струми термоелектронної емісії та вторинної електронної емісії з сітки при виникненні різниці потенціалів між нею та катодом (іноді кВ). Можуть руйнувати катод.

Опір холодного катода. Опір холодного катода може бути меншим за опір в робочому стані в 10 разів. При включенні одразу номінальної Uн катод перегоряє.

Особливості потужних генераторних ламп

Мають «праві» анодно-сіткові характеристики, основна частина знаходиться в областях позитивної сіткової напруги.

Позитивні Uс1 необхідні для отримання максимальних коефіцієнтів посилення та використання анодної напруги. При збільшенні густини сіток досягається коефіцієнт посилення = 50 100, що є достатнім для

застосування ламп в якості генератора. Працюють в режимах класу С або В.

При великих напругах Uс1 характеристики тріода мають пентодний характер, що дозволяє отримати більші струми аноду, вихідні потужності при високих ККД.

Найбільш вигідним місцем розташування робочої точки А, для отримання максимальної потужності, є перегин анодної характеристики.

Значення вихідної потужності пропорційно площі трикутника Еи -А- Uа_min.

Чим менші Ra і Uа_min тим менша потужність , що виділяється на аноді та в Ra. Але лампа знаходиться в режимі прямого перехвату електронів сіткою, сітковий струм мінімальний. Такий режим генератора отримав назву

недонапруженого.

При великих сіткових напругах в імпульсах до декількох кВ і значних сіткових струмах суттєвою проблемою є виникнення дінатронного ефекту і термоелектронної емісії які приводять до різких збільшень сіткових і анодних струмів. Це явище отримало назву блокінгефекту.

Протидією блокінгефекту є антидінатронні покриття сітки золотом та цирконієм, що також збільшує коефіцієнт випромінювання.

Особливості потужних модуляторних ламп

Мають переважно «ліві» анодно-сіткові характеристики, з великою протяжністю лінійних ділянок, основна частина знаходиться в областях негативної сіткової напруги.

Застосовуються у вихідних каскадах підсилення низької частоти з малим нелінійним спотворенням вхідних сигналів. Тому працюють в режимі класу А з малими ККД.

Зменшена густина сіток приводить до невеликих коефіцієнтів посилення = 5 20.

Катоди потужних ламп

В залежності від потужності лампи, напруг на електродах, інтенсивності іонного бомбардування, величини зворотних катодних струмів з сіток використовують:

-оксидні;

-оксидно-торієві;

32

-карбідовані;

-вольфрамові.

Конструкція катодів визначається максимальною площею емісії, термоміцністю, з врахуванням температурного коефіцієнта розширення матеріалів катоду, виводів катоду та балону лампи.

Може використовуватись живлення трифазною напругою.

Переведення в робочі режими відбувається поступово для усунення перегорання катодів та виникнення пробоїв.

Сітки потужних ламп

Конструкція сіток визначається максимальною потужністю розсіювання та допустимою температурою. Використовують:

-молібденові спіральні сітки (малопотужні та лампи середньої потужності) із зачерненими радіаторами під єднаними до траверзів;

-стрижневі сітки з прутків, танталові стрічки приварені до танталових кілець (потужні лампи), як правило, до виводів сіток застосовується примусове охолодження.

Використовують антидінатронні та радіаційні покриття із золота та цирконію. Застосовують не жорстке кріплення з кільцевим обмеженням.

33

34

35

Прилади НВЧ

1 ПРИЛАДИ ІЗ ДИНАМІЧНИМ КЕРУВАННЯМ ЕЛЕКТРОННОГО ПОТОКУ

1.1 Взаємодія електронного потоку із електромагнітними полями в електровакуумних приладах НВЧ. Загальні принципи перетворення енергії електронів в енергію НВЧ поля.

Як відомо, будь-який генеруючий або підсилюючий пристрій є перетворювачем енергії постійного (змінного) електричного поля в енергію електромагнітного поля необхідних параметрів з використанням речовини або середовища, що має властивості негативного або інверсійного поглинання. В електроніці НВЧ таким середовищем є вільні електрони, що рухаються у вакуумній камері приладу та створюють конвекційний струм.

Теоретично, відбір енергії НВЧ полем відбувається лише тоді, коли або енергія, що віддається кожним електроном полю перевищуватиме енергію забрану ним від нього, або кількість електронів що віддають енергію перевищуватиме кількість електронів прискорюваних цим полем. Перша умова технічно важко здійснимо із-за необхідності керуванням кожним електроном окремо. Друга – доступніша і здійснюється шляхом перетворення рівномірного по щільності та по швидкості потоку електронів в потік, щільність якого змінюється в часі і в просторі згідно певного закону.

На даний момент відомо два способи управління щільністю струму в потоці: електростатичний і динамічний .

Електростатичний спосіб широко використовується у довгохвильовій радіотехніці і реалізується в добре відомих тріодних, тетродних та пентодних генераторах, що мають наступні загальні риси:

перетворення рівномірного по щільності електронного потоку в модульований по щільності потік досягається в просторі катод – сітка;

взаємодія потоку змінної щільності з електромагнітним полем, що приводить до відбору енергії відбувається

впросторі сітка – анод.