Материал: Коллоквиум

Внимание! Если размещение файла нарушает Ваши авторские права, то обязательно сообщите нам

15. Дифракция света от прямоугольного и круглого отверстия

Дифракция света- явление отклонения света от прямолинейного направления распространения при прохождении вблизи препятствий.

а) Дифракция от круглого отверстия

Поставим на пути сфериче­ской световой волны непрозрачный экран с вырезанным в нем круг­лым отверстием радиуса  . Расположим экран так, чтобы перпен­дикуляр, опущенный из источника света , попал в центр отверстия (рис.3.3. 6). На продолжении этого перпендикуляра возьмем точку . При радиусе отверстия , значительно меньшем, чем указанные на рисунке длины  и , длину  можно считать равной расстоянию от источника  до преграды, а длину - расстоянию от преграды до точки  . Если расстояния и удовлетворяют соотношению:

где  - целое число, то отверстие оставит открытыми ровно первых зон Френеля, построенных для точки  .

Число открытых зон Френеля определяется выражением

Амплитуда в точке  будет равна

Перед  берется знак плюс, если нечетное, и минус, если чет­ное. Положив выражения в скобках равными нулю, придем к формулам

m нечетное

m четное

Амплитуды от двух соседних зон практически одинаковы. Поэтому можно заменить через

В результате получится

Картина дифракции на круглом отверстии: 1-отверстие открывает нечетное число зон, в центре - свет, 2- отверстие открывает четное число зон, в центре - темнота.

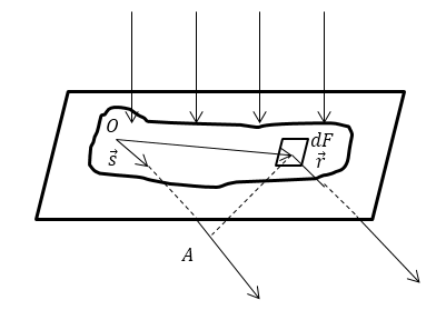
Дифракция света от прямоугольного отверстия:

Пусть свет падает перпендикулярно к плоскости экрана с отверстиями. Плоскость координат (XY) совместим с плоскостью экрана. Пусть dF - элемент площади в плоскости экрана, его радиус вектор r→(x,y). При этом направление световой волны после дифракции определим через единичный вектор s→. Разность хода между лучами, которые распространяются в направлении s→ из элемента dF и начала координат (O) -- это длина отрезка OA, которая равна (r→s→) рис.2. Разность фаз при этом равна k(r→s→). При этом поле для картины дифракции Фраунгофера представим как: Если рассматривать прямоугольное отверстие, то применяют прямоугольную систему координат, выбирая оси координат параллельными сторонам отверстия.

16. Дифракционная решетка

Дифракционная решетка представляет собой чередование прозрачных (щелей) и непрозрачных промежутков и является периодической структурой. Решетки получают путем гравирования с помощью специальной делительной машины поверхности стеклянной или металлической пластины. У хороших решеток на каждый миллиметр приходится до 2000 штрихов. На практике применяются и более грубые решетки с 50-100 штрихами на миллиметр. Сумма длины прозрачного и непрозрачного промежутков называется периодом дифракционной решетки

Если на дифракционную решетку падает белый свет, то на экране можно видеть разложение света в спектр - дифракционную картину. Дифракционная картина является результатом интерференции: в те области, где наблюдается максимум интерференции (цветные области), свет от разных щелей (щели разделяют световую волну на несколько волн, которые являются когерентными) приходит в одной фазе. 

Для определения положения дифракционных максимумов, образуемых волнами с разной длиной пользуются формулой связи периода дифракционной решетки, направлением на данный максимум и длиной волны:

  • Если ширина прозрачных щелей (или отражающих полос) равна а, а ширина непрозрачных промежутков (или рассеивающих свет полос) b, то величина d=a+b называется периодом решетки. Рассмотрим элементарную теорию дифракционной решетки. Пусть на решетку падает плоская монохроматическая волка длиной λ

Существуют отражательные и прозрачные дифракционные решетки.

Дифракционные решетки используются для разложения электромагнитного излучения в спектр

17. Дифракция на двумерной решетке.

Двумерная дифракционная решетка представляет собой скрещенные перпендикулярно друг другу решетки с периодами d1 и d2 , причем обычно d1=d2

  Простейшую двумерную решетку можно получить, сложив две одномерные решетки так, чтобы их щели были взаимно перпендикулярны. Главные максимумы двумерной решетки должны одновременно удовлетворять условию максимума для каждой из решеток:

d1sinφ1= ±m1λ иd2sinφ2= ±m2λ

где φ - угол между направлением на главный максимум (направление луча) и нормалью к решетке;  m – порядок дифракционного максимума.

Дифракционная картина представляет собой систему светлых пятен, расположенных в определенном порядке на плоскости экрана. Размеры этих пятен уменьшаются при увеличении числа щелей, а яркость возрастает. Такая же картина получается, если на одно стекло нанести ряд взаимно перпендикулярных полос.

18. Дифракция на трехмерной решетке.

Пространственной, или трехмерной, дифракционной решеткой называется такая оптически неоднородная среда, в которой неоднородности периодически повторяются при изменении всех трех пространственных координат.

Примером пространственной дифракционной решетки может слу­жить кристаллическая решетка твердого тела. Частицы, нахо­дящиеся в узлах этой решетки (атомы, молекулы или ионы), играют роль упорядоченно расположенных центров, когерент­но рассеивающих падающий на них свет.

λ~ 10-12 —10-8 м

19. Дифракция рентгеновских лучей. Формула Вульфа -Брэггов. Методы Лауэ и Дебая-Шерера.

Формула Вульфа – Брэггов: 2dsinθ=mλ

20. Понятие о голографии

Голография есть особый способ записи и последующего восстановления изображения предмета, основанный на регистрации интерференционной картины. При освещении фотопластинки (голограммы) пучком света изображение предмета восстанавливается в почти первоначальном виде, так что создается ощущение его реальности.

Для записи предмета на светочувствительной пластинке кроме волны, отраженной от предмета (так называемой предметной волны), используется когерентная с ней волна от источника света (так называемая опорная волна). На фотопластинке фиксируется распределение интенсивности в интерференционной картине, возникающей при наложении предметной и опорной волн. При освещении проявленной фотопластинки происходит дифракция света в фотослое. В результате дифракции восстанавливается изображения предмета.

Цветная голография основана на записи объемной интерференционной картины. Восстановление изображения происходит при отражении света от голограммы. При записи предмет (последовательно или одновременно) освещается излучением трех цветов: красным, зеленым и синим. В толще фотоэмульсии образуется (и фиксируются) три пространственные интерференционные картины. При освещении белым цветом каждая из систем формирует свое одноцветное изображение предмета. В результате, при наложении трех одноцветных, получаются цветное изображение предмета

Испускаемый лазером луч, расширяется и делится на две части. Одна часть падает на фотопластинку, отразившись от зеркала (опорный луч), другая часть отражается от предмета (предметный луч). Оба пучка лучей должны быть когерентными. Опорный и предметный лучи складываются на фотопластинке, образуя интерференционную картину. Там, где максимумы интенсивности, эмульсия засвечивается сильнее, где минимумы – слабее. После проявления фотопластинки и получается голограмма — зарегистрированная на фотопластинке интерференционная картина, образованная при сложении опорной и предметной волн.

Для восстановления изображения проявленную фотопластинку помещают в то самое место, в котором она находилась при фотографировании, и освещают опорным пучком света (часть лазерного пучка, которая освещала предмет, перекрывается). Опорный пучок дифрагирует на голограмме, в результате возникает волна точно такая же, как волна, отраженная предметом. Эта волна дает мнимое изображение предмета, которое воспринимается глазом наблюдателя.

Необходимо отметить, что обычная фотопластинка фиксирует только интенсивность, а голограмма – зависимость интенсивности от фазы.

Обычно пользуются мнимым голографическим изображением, которое по зрительному восприятию создает полную иллюзию существования реального предмета. Рассматривая из разных положений объемное изображение предмета, даваемое голограммой, можно увидеть более удаленные предметы, закрытые более близкими из них (заглянуть за ближние предметы