Материал: Кирпич и камни силикатные

Внимание! Если размещение файла нарушает Ваши авторские права, то обязательно сообщите нам

Содержание в песке пылевидных, илистых и глинистых частиц размером менее 0,05 мм должно быть не более 10%, в том числе глинистых частиц размером менее 0,005 мм - не более 2%; содержание слюды - не более 0,5%.

Содержание в песке сернистых и сернокислых примесей в пересчете на SO3 должно быть не более 2%, а щелочей (в пересчете на Na2О) не более 3,6% [4].

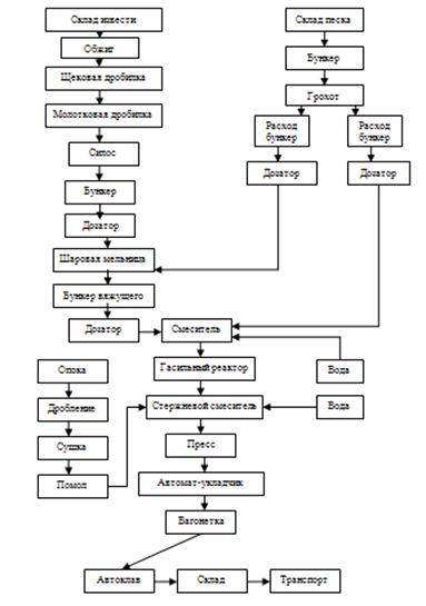
.3 Выбор и обоснование способа и технологической схемы производства

Производственный процесс начинается с доставки сырья на склады завода.

В качестве известкового компонента может использоваться магнезиальная или доломитовая известь при условии активного состояния MgО в ней, что обеспечивается скоростным обжигом в узком интервале температур в печах кипящего слоя (900-9500С). При длительных сроках гашения извести с высоким содержанием MgО необходимо предусмотреть ускорение процесса гашения - более тонкий помол извести, предварительное ее гашение в гасильных барабанах под давлением пара 0,5-0,6 МПа, использование горячей воды для гашения или пара. [5].

Доставка песка на завод осуществляется автотранспортом. Складируется песок на открытой площадке. Со склада песок поступает на

грохот для выделения крупных включений. Из барабанного грохота большая часть песка (90%) поступает в бункер в качестве заполнителя, а остальная часть (10%) отправляется в другой бункер, из которого затем поступает в шаровую мельницу для совместного помола с негашеной известью. Мельница представляет собой цилиндр, вращающийся на полых втулках. Внутреннее пространство мельницы разделено на камеры. В первой камере осуществляется грубый помол. Во второй камере происходит более тонкое измельчение. Измельченная известь направляется в бункер вяжущего. Отделение, где происходит приготовление известково-кремнеземестого вяжущего, называют помольным. В зависимости от мощности применяют различные трубные шаровые мельницы.

Во избежание замазывания узких горловин мельниц влажным песком рекомендуется удалить из передней цапфы мельницы втулку с расположенными внутри нее по винтовой линии невысокими гребнями, а взамен установить и закрепить шнек, входящий наружу, и неподвижный корпус. В результате получается винтовой смеситель, в котором влажный песок подсушивается мелкодробленной известью, сухая смесь бесперебойно поступает в мельницу и сразу подвергается помолу.

Из расходных бункеров песок, вода и продукт помола весовыми дозаторами подают в лопастной смеситель, куда дозатором подается горячая вода (конденсат). В смесителе происходит первичное перемешивание компонентов. По технологическим требованиям при первичном перемешивании необходимо добиться равномерного распределения в смеси извести и воды, что обеспечивает нормальное гашение и последующую обработку смеси в силосах. Количество воды должно обеспечивать полное гашение извести в силикатной смеси. Влажность гашеной смеси после силоса должна составлять около 3%.Продолжительность нахождения смеси в силосах должна обеспечивать полное гашение извести в смеси и определяется свойствами применяемого сырья, и в первую очередь извести. Время гашения извести в силикатной смеси значительно меньше, чем при гашении чистой извести за счет отвода тепла песком. После выхода из силосов смесь системой ленточных конвейеров подается на доувлажнение и дополнительное перемешивание в смеситель.

Доувлажненная силикатная смесь ленточными конвейерами подается в расходные бункера прессов. Чаще всего используются прессы с неподвижным столом. Автоматический укладчик раскладывает кирпичи в ряды на подвижную ленту. По мере заполнения ленты рядами отформованного кирпича другой автоматический укладчик укладывает его на вагонетки. Заполненные вагонетки закатываются на общую тележку. Тележка направляет вагонетки в автоклавы. Растворимость СаО в воде составляет 1 г/л. Растворимость же SiO2 всего 0,0002 г/л. Однако при повышении температуры его растворимость увеличивается до 0,5 г/л. Для этой цели и используют автоклав.

Температуру сырца в период загрузки в автоклав можно принять 40°С. Температура стенок автоклава выше, чем температура сырца, в связи с этим тепло передается наружным поверхностям кладки сырца на вагонетках и часть воды из него испаряется, повышая относительную влажность воздуха в автоклава, если одна из его крышек закрыта.

При впуске насыщенного пара он омывает сырец, вагонетки и стенки автоклава и смешивается с находящимся там воздухом. Вначале происходит только интенсивный прогрев сырца благодаря большой разности температур между ним и паром. Давление же сохраняется на уровне атмосферного до тех по, пока средняя температура в нем не достигнет 100°С. Этот период является пропариванием сырца без давления.

После выравнивания температур условия твердения во всех зонах становятся одинаковыми. В этот период происходит пропаривание кирпича под давлением до 12 атмосфер и температуре 180-210 Сº, образуются гидросиликаты кальция, отличающихся высокой прочностью:

+ SiO2+ Н2О t=180-210 Сº, P=8-12 атм nCaO · SiO2· Н2О

Как только давление начинает снижаться, тотчас же находящийся в порах кирпича вода становится перегретой по отношению к теоретической температуре жидкости и бурно вскипает.

Цикл запаривания длится до 10 часов. После этого вагонетки с кирпичами из автоклава отправляются на склад. В течение некоторого времени нахождения на воздухе продолжается рост прочности кирпича, что обусловлено высыханием, а также, тем что не вступившая в реакцию с кремнезёмом Са(ОН)2 реагирует с СО2 воздуха, образуя СаСО3 [5].

Рисунок 2- Технологическая схема производства

1.4 Режим работы и фонд рабочего времени

Режим работы следует принимать в соответствии с нормами технологического проектирования и технологическими регламентами.

Таблица 7 - Режим работы [6]

Наименование отделений и переделов производства

Количество рабочих смен в сутки

Количество рабочих дней в году

Номинальный фонд раб времени

Коэффициент использования, Ки

Фактический раб фонд времени

Отделение приема сырья

2

253

4048

1

4048

Отделение обжига извести

3

365

8760

0,95

8322

Помольное отделение

2

253

4048

0,9

3643

Смесеприготовительное отделение

2

253

4048

0,8

3238

Формовочное отделение

2

253

4048

0,82

3319

Запарочное отделение

3

253

6072

0,95

5768

Склад готовой продукции: -по приему -по отгрузке автотранспортом

 3 2

 253 253

 6072 4048

 0,95 1

 768 4048

Продолжительность рабочей смены - 8 часов.

Годовой фонд работы оборудования определяется путем умножения нормативного фонда рабочего времени на коэффициент использования оборудования.

ТР= ТГ × Кn (1)

ТГ= N × n × t , (2)

где N - количество рабочих дней в году- количество рабочих смен в сутки- продолжительность рабочей смены

.5 Расчет производственной программы

Режим работы завода: 253 рабочих дня по пятидневной рабочей неделе, 2 смены.

Производительность завода: 140 млн. шт. усл. кирпича в год.

Ассортимент продукции: 75% - кирпич пустотелый утолщенный (пустотность 25%), 25% - кирпич сплошной.

Принимаем марку пустотелого утолщенного кирпича равной 100, а марку сплошного кирпича 175. В качестве формовочных агрегатов принимаем комплексы СМС-296. Выбираем 2-х сменный режим работы формовочного оборудования. Коэффициент его использования Ки равен 0,82, а годовой фонд рабочего времени:

Тр = Тг · Ки = N·n·t·Ки = 253·2·8·0,82 = 3319 ч  (3)

Паспортная производительность пресса СМС-296 при формовании условного кирпича составляет 5,76 тыс. штук условного кирпича в час. Таким образом годовая производительность одного пресса:

= П · Тр · К1 · Кг (4)

где К1 - коэффициент выхода годной продукции из пресса. У пустотелого К1=0,97; полнотелого К2=0,985.

Кг - коэффициент выхода годной продукции из автоклава.

При формовании сплошного кирпича:

= 5,76·0,985·0,985·3319 = 18548 тыс. шт. усл. кирпича в год (5)

При формовании пустотелого утолщенного кирпича:

= 6,48·0,97·0,985·3319 = 20548 тыс. шт. усл. кирпича в год (6)

Для обеспечения годовой программы по пустотелому утолщенному кирпичу необходимо установить n1 - количество прессов:

  (7)

Принимаем для пустотелого утолщенного кирпича 5 прессов

Для обеспечения годовой программы по сплошному кирпичу- n2 прессов:

 (8)

Принимаем для сплошного кирпича 2 пресса.

Соотношение между марками пустотелого и сплошного кирпича, определяем по номограмме.Для 25% пустот оно равно 0,575. Таким образом, прочность сплошного кирпича, кг/, равна


Находим удельный расход вяжущего для пустотелого кирпича М 100: Ц = 410 кг/тыс. шт.;

Находим удельный расход вяжущего для сплошного кирпича М 175: Ц = 540 кг/тыс. шт

Годовой расход вяжущего вещества составляет: на выпуск пустотелого утолщенного кирпича:

 (9)

на выпуск сплошного кирпича:

 (10)

всего:

 (11)

В том числе извести:

 (12)

С учетом 4% потери расход вяжущего составляет:

 (13)

В том числе извести:

 (14)

Расход песка в год составляет:

(15)

Расход песка с учетом 2% потерь:

 (16)

Расход воды на годовой выпуск изделий: 

 (17)

Таблица 8 - Расход основных материалов

Наименование

Ед. изм.

Расход материалов



часовой

суточный

годовой



средний

максим.

средн.

максим.


Вяжущее состава 1:1

т

20,2

23,2

265,28

278,54

67118

Известь

т

10,1

11,62

132,64

139,27

33559

Песок

м3т

94,1 122,36

108,24 140,7

1234,7 1605,18

1296,5 1685,4

312393 406111

Вода

т

5,7

6,5

74,81

78,55

18929

Опока

т

15,2

17,47

194,5

204,2

49216

Формовочная смесь

т м3

148,3 105,9

170,5 121,8

1945,3 1389,5

2042,5 1459

492158 351541

Формовочная смесь с опокой(10% от массы)

т м3

163,1 116,5

187,6 134

2139,8 1528,4

2246,8 1604,9


Для перевода основных материалов из м3 в тонны необходимо умножить на плотность вычисляемый материал. Плотность приведена в таблице 7.

Таблица 9 - Плотность основных материалов

Наименование

Плотность т/м3

Известь

1

Вода

1

Песок

1,3

Формовочная смесь

1,4


Склад готовой продукции:

По приему

Количество в год: 140 000 тыс. шт.

Количество в сутки:

000/253 = 553,3

Количество в час:

000/5768 = 24,3

По отгрузке:

Количество в год: 140 000 тыс. шт.

Количество в сутки:

000/253 =553,3

Количество в час:

140 000/5768 = 24,3

Кирпич в автоклав:

Количество в год с учетом 1.5% потерь:

000*1,015 = 142100

Количество в сутки:

/253 = 561,6

Количество в час:

/5768 = 24,6

В том числе сплошных в год:

*0,25=35525

В сутки:

/253=140,4

В час:

/5768=6,15

В том числе пустотелых в год:

142100*0,7=106575

В сутки:

/253=421,2

В час:

/5768=18,5

Кирпич на формовку:

Количество сплошного кирпича в год с учетом 1,5% потерь:

*1,015 = 36058 тыс. шт.

Количество в сутки:

/253 = 142,5

Количество в час:

/3319 = 10,9

Количество пустотелого кирпича в год с учетом 3% потерь:

*1,03 = 109772 тыс. шт.

Количество в сутки:

109772/253 = 433,9

Количество в час:

/3319 = 33,1

Всего в год:

+ 109772 = 145830

Всего в сутки:

/253 = 576,4

Всего в час:

/3319 = 43,9

Смесь в смесительном отделение:

Количество в год: 541374 т

Количество в сутки:

/253 = 2139,8 т

Количество в час:

/3238 = 167,2 т

Количество в год: 386696 м3

Количество в сутки:

/253 =1528,4 м3

Количество в час:

/3238 = 119,4 м3

В том числе песок в год: 312393 м3

В сутки:

/253=1234,7 м3

В час:

/3238=94,12 м3

В том числе вяжущее в год: 67118 т

В сутки:

/253=265,3 т

В час:

/3238=20,22 т

В том числе опоки в год:

492158/10=49216 т

В сутки:

/253=194,5 т

В час:

/3238=15,2 т

Вяжущее в помольном отделение:

Количество в год: 67118 т

Количество в сутки:

/253 = 265,3 т

Количество в час:

/3643 = 18,4 т

В том числе песок в год: 33559 т

В сутки:

/253=132,4 т

В час:

/3643=9,2

В том числе известь в год: 33559 т

В сутки:

/253=132,4 т

В час:

/3643=9,2 т

Известь с обжига:

Количество в год:33559 т

Количество в сутки:

/365=91,94 т

Количество в час:

/8322=4,03 т

Известняк на склад:

Количество в год:

*1,6=53694,4 т

Количество в сутки:

,4 /253=212,2 т

Количество в час:

,4/4048=13,26 т

Таблица 10 - Производственная программа

Наименование передела

Ед. изм.

Количество в



год

сутки

час

1

2

3

4

5

Кирпич на склад

тыс. шт.

140000

553,4

42,2

Кирпич в автоклав: - в том числе сплошных - пустотелых

тыс. шт.

142100 35525 106575

561,6 138,3 415

24,63 6,16 18,47

Кирпич на формовку: - в том числе сплошных - пустотелых - всего

тыс. шт.

 35525 108150 143675

 140,4 427,5 567,9

 10,7 32,6 43,3

Смесь в смесительном отделение: - в том числе песок - вяжущее - опока

т м3 м3 т т

541374 386696 312393 67118 49216

2139,8 1528,4 1234,7 265,3 194,5

167,2 119,4 94,12 20,22 15,2

Вяжущее в помольном отделение: - в том числе песок - известь

т т т

67118 33559 33559

265,3 132,64 132,64

18,4 9,17 9,17

Известь с обжига

т

33559

91,94

4,03

Известняк на склад

т

53694,4

212,2

13,26