Материал: Изучение закономерностей формирования наночастиц кобальта в структуре полимерных матриц на основе модифицированного тетрафторэтилена

Внимание! Если размещение файла нарушает Ваши авторские права, то обязательно сообщите нам

. Толочко О.В. Стуруктура и магнитные свойства наночастиц на основе железа в оксидной оболочке // О.В. Толочко, Д.-В. Ли, Ч.-Дж. Чой и др. // Письма в журнал технической физики. - 2005. - Т. 31. - № 18. - С. 30-36.

10. Morphology control synthesis of nickel nanoparticles in the presence of pol-yvinylpyrrolidone (PVPK30) / D. Liu, S. Ren, H. Wu et al. // Journal of Materials Science. - 2008. - Vol. 43. - № 7. - P. 1974-1978.

. Magnetic properties and thermal behavior of mullite-iron nanocomposite powders / H. Wang, W.-M. Wang, Z.-Y. Fu et al. // Journal of Electroceramics. - 2008. - Vol. 21. - № 1-4. - P. 353-356.

. A magnetic nano-composite soft polymeric membrane / A. Singh, M. Shirolkar, M.V. Limaye et al. // Microsystem Technologies. - 2013. - Vol. 19. - № 3. - P. 409-418.

. Nanocomposites of magnetic cobalt nanoparticles and cellulose / K. Pirkkalainen, K. Lappдnen, U. Vainio et al. // The European Physical Journal D. - 2008. - Vol. 49. - № 3. - P. 333-342.

. Structure and magnetism of well defined cobalt nanoparticles emedded in niobium matrix // M. Jamet, V. Dupuis, P. Mйlinon et al. / Physical review B. - 2000. - Vol. 62. - № 1. - P. 493-499

. Magnetic properties and microstructure of cobalt nanoparticles in a polymer film / I.-W. Park, M. Yoon, Y.M. Kim et al. // Solid State Communications. - 2003. - Vol. 126. - № 7. - P. 385-389.

. Magnetic behavior of nanocrystalline Ni0.5Cu0.5Fe2O4 spinel ferrite / S.N. Dolia, A.S. Prasad, M.S. Dhawan et al. // Hyperfine Interact. - 2008. -. 184. - № 1-3. - P. 75-81.

. Dolia S.N. Size dependent magnetic behavior of nanocrystalline Ni0.8Cu0.2Fe2O4 ferrite / S.N. Dolia // Journal of Physics: Conference Series. - 2010. - Vol. 200. - № 7. - P. 072026.

. New magnetic materials based on cobalt and iron-containing nanoparticles / G. Yu Yurkov, D.A. Baranov, I.P. Dotsenko et al. // Composites Part B: Engineering. - 2006. - Vol. 37. - № 6. - P. 413-417.

. Size and shape control for water-soluble magnetic cobalt nanoparticles using polymer ligands / L.T. Lu, L.D. Tung, I. Robinson et al. // Journal of Materials Chemistry. - 2008. - Vol. 18. - № 21. - P. 2453-2458.

20. Губин С.П. Что такое наночастица? Тенденции развития нанохимии и нанотехнологии / С.П. Губин // Рос. хим. журн. - 2000. - Т. 44. - С. 23-31.

. Бланк А.Я. Ферромагнитный резонанс и плазменные эффекты в металлах / А.Я. Бланк, М.И. Каганов // Успехи физических наук. - 1967. - Т. 92. - № 4. - С. 583-619.

. Боровик Е.С. Лекции по магнетизму / Е.С. Боровик, В.В. Еременко, А.С. Мальнер. - 3-е изд., пераб. и доп. - М.: ФИЗМАТЛИТ, 2005. -512 с.

. Ферромагнитный резонанс кобальтовых наночастиц в полимерной оболочке / Р.Б. Моргунов, А.И. Дмитриев, Г.И. Джардималиева и др. / Физика твердого тела. - 2006. - Т. 49. - № 8. - С. 1436-1441.

24. Ferromagteic resonance investigations of cobalt-implanted polyimides / B. Ramaev, C. Okay, F. Yildiz et al. // Journal of Magnetism and Magnetic Materials. - 2004. - Vol. 278. - № 1-2. - P. 164-171.

. Zahmakэran M. Zeolite framework stabilized rhodium(0) nanoclusters catalyst for the hydrolysis of ammonia-borane in air: Outstanding catalytic activity, reusability and lifetime // M. Zahmakэran, S. Хzkar / Applied Catalysis B: Environmental. - 2009. - Vol. 89. - № 1-2. - P. 104-110.

. Synthesis of cobalt-containing nanoparticles by cobalt formate thermolysis in hydrocarbon oil without stabilizing ligands / M.A. Zaporozhets, D.A. Baranov, N.A. Kataeva et al. // Russian Journal of Inorganic Chemistry. - 2009. - Vol. 54. - № 4. - P. 517-520.

. Liquid-phase synthesis of nickel nanoparticles stabilized by PVP and study of their structural and magnetic properties / M. Singh, M. Kumar, F. Љtмpбnek et al. // Advanced Materials Letters. - 2011. - Vol. 2. - № 6. - P. 409-414.

. Magnetic properties of iron nanoparticles in a polymer film / M. Yoon, Y.M. Kim, Y. Kim et al. // Journal of Magnetism and Magnetic Materials. - 2003. - Vol. 265. - № 3. - P. 357-362.

. Superparamagnetic properties of nickel nanoparticles in an ion-exchange polymer film / M. Yoon, Y. Kim, Y.M. Kim et al. // Materials Chemistry and Physics. -2005. - Vol. 91. - № 1. - P. 104-107.

. Superparamagnetism of transition metal nanoparticles in conducting polymer film / M. Yoon, Y. Kim, Y.M. Kim et al. // Journal of Magnetism and Magnetic Materials. - 2004. - Vol. 272-276 Supplement. - P. E1259-E1261.

. Synthesis of cobalt nanoparticles in polymeric membrane and their magnetic anisotropy / I.-W. Park, M. Yoon, Y.M. Kim et al. // Journal of Magnetism and Magnetic Materials. - 2004. - Vol. 272-276, Part 2. - P. 1413-1414.

32. Кокотов Ю.А. Иониты и ионный обмен. - Л.: Химия, 1980. - 152 с.

. Гребенюк В.Д. Обессоливание воды ионитами / В.Д. Гребенюк, А.А. Мазо. - М.: Химия, 1980 - 256 с.

34. Heither-Wirguin C. Recent advances in perfluorinated ionomer membranes: structure, properties and applicaions / C. Heither-Wirguin // Journal of Membrane Science. - 1996. - Vol. 120. - № 1. - P. 1-33

. Borohydride reduction of metal ions. A new understanding of the chemistry leading to nanoscale particles of metals, borides and metal borates / G.N. Glavee, K.J. Klabunde, C.M. Sorensen, G.C. Hadjapanayis // Langmuir. - 1992. - Vol. 8. - № 3. - P. 771-773.

Приложение А. РЭМ изображения полученных нанокомпозитов

Ниже представлены РЭМ изображения торцевого среза полученных нанокомпозитов.

Рисунок А.1 - РЭМ изображение торцевого среза полученного нанокомпозита который вымачивался в растворе хлорида кобальта концентрацией 0,005 моль/л, на увеличении 500 (а), 30 000 (б)

Рисунок А.2 - РЭМ изображение торцевого среза полученного нанокомпозита который вымачивался в растворе хлорида кобальта концентрацией 0,01 моль/л, на увеличении 1 000 (а), 10 000 (б), 30 000 (в)

Рисунок А.3 - РЭМ изображение торцевого среза полученного нанокомпозита который вымачивался в растворе хлорида кобальта концентрацией 0,02 моль/л, на увеличении 1 000 (а), 10 000 (б), 30 000 (в)

Рисунок А.4 - РЭМ изображение торцевого среза полученного нанокомпозита который вымачивался в растворе хлорида кобальта концентрацией 0,03 моль/л, на увеличении 30 000

Рисунок А.5 - РЭМ изображение торцевого среза полученного нанокомпозита который вымачивался в растворе хлорида кобальта концентрацией 0,04 моль/л, на увеличении 1 000 (а), 10 000 (б), 30 000 (в)

Рисунок А.6 - РЭМ изображение торцевого среза полученного нанокомпозита который вымачивался в растворе хлорида кобальта концентрацией 0,06 моль/л, на увеличении 1 000 (а), 10 000 (б), 30 000 (в)

Рисунок А.7 - РЭМ изображение торцевого среза полученного нанокомпозита который вымачивался в растворе хлорида кобальта концентрацией 0,08 моль/л, на увеличении 1 000 (а), 10 000 (б)

Рисунок А.8 - РЭМ изображение торцевого среза полученного нанокомпозита который вымачивался в растворе хлорида кобальта концентрацией 0,09 моль/л, на увеличении 1 000 (а), 10 000 (б), 30 000 (в)

Рисунок А.9 - РЭМ изображение торцевого среза полученного нанокомпозита который вымачивался в растворе хлорида кобальта концентрацией 0,1 моль/л, на увеличении 1 000 (а), 10 000 (б), 30 000 (в)

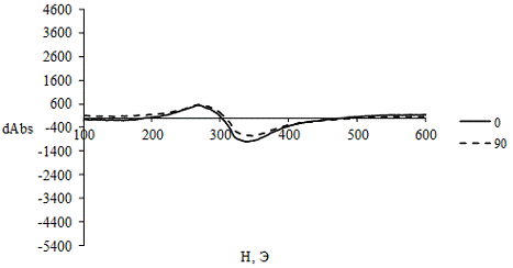
Приложение Б. ФМР спектры полученных нанокомпозитов

Ниже представлены ФМР спектры образцов ионообменных мембран, содержащих наночастицы кобальта, полученные при двух углах подмагничивания: 0 градусов и 90 градусов.

Рисунок Б.1 - ФМР спектр при угле подмагничивания 0 и 90 градусов образца кобальтсодержащего нанокомпозитного полимерного материала, полученный при вымачивании в растворе хлорида кобальта концентрацией 0,005 моль/л

Рисунок Б.2 - ФМР спектр при угле подмагничивания 0 и 90 градусов образца кобальтсодержащего нанокомпозитного полимерного материала, полученный при вымачивании в растворе хлорида кобальта концентрацией 0,01 моль/л

Рисунок Б.3 - ФМР спектр при угле подмагничивания 0 и 90 градусов образца кобальтсодержащего нанокомпозитного полимерного материала, полученный при вымачивании в растворе хлорида кобальта концентрацией 0,02 моль/л

Рисунок Б.4 - ФМР спектр при угле подмагничивания 0 и 90 градусов образца кобальтсодержащего нанокомпозитного полимерного материала, полученный при вымачивании в растворе хлорида кобальта концентрацией 0,03 моль/л

Рисунок Б.5 - ФМР спектр при угле подмагничивания 0 и 90 градусов образца кобальтсодержащего нанокомпозитного полимерного материала, полученный при вымачивании в растворе хлорида кобальта концентрацией 0,04 моль/л

Рисунок Б.6 - ФМР спектр при угле подмагничивания 0 и 90 градусов образца кобальтсодержащего нанокомпозитного полимерного материала, полученный при вымачивании в растворе хлорида кобальта концентрацией 0,06 моль/л

Рисунок Б.7 - ФМР спектр при угле подмагничивания 0 и 90 градусов образца кобальтсодержащего нанокомпозитного полимерного материала, полученный при вымачивании в растворе хлорида кобальта концентрацией 0,08 моль/л

Рисунок Б.8 - ФМР спектр при угле подмагничивания 0 и 90 градусов образца кобальтсодержащего нанокомпозитного полимерного материала, полученный при вымачивании в растворе хлорида кобальта концентрацией 0,08 моль/л

Рисунок Б.9 - ФМР спектр при угле подмагничивания 0 и 90 градусов образца кобальтсодержащего нанокомпозитного полимерного материала, полученный при вымачивании в растворе хлорида кобальта концентрацией 0,10 моль/л