В данном разделе рассматривается протокол сигнализации по двум выделенным сигнальным каналам (ВСК) по универсальным соединительным линиям двустороннего действия с объединенными местным и междугородным пучками, ориентированный на использование на сельских телефонных сетях СНГ. Сигнальные коды для местного вызова представлены в табл.3.15, а для междугородного вызова - в табл.3.16.
На рисунке 3.13 приведена SDL-диаграмма процесса ВСТ R.22 обработки протокола сигнализации по двум ВСК в универсальных цифровых соединительных линиях двустороннего действия с объединенными местным и междугородным пучками.
Таблица 3.15. Сигнальный код по универсальным СЛ двустороннего действия для местного вызова

Таблица 3.16. Сигнальный код по универсальным СЛ двустороннего действия для междугородного вызова

При построении SDL-диаграммы на рис. 3.13 используются следующие значения тайм-аутов:
Т1 = 80 мс - время ожидания встречного занятия при установлении исходящего (местного
или междугородного) соединения (70 - 80 мс).
Т2 = 1 с - время ожидания сигнала «Подтверждение занятия» после передачи сигнала 01 («Занятие местное») или 00 («Занятие междугородное»). ТЗ = 350 мс - время ожидания освобождения канала от встречного вызова (300 - 400 мс).
Т4 = 50 мс - освобождение канала на исходящей стороне. «Снятие блокировки входящего вызова» (10) должно происходить не ранее, чем через 50 мс после передачи сигнала «Разъединение» (11).
Т5 = 120 мс - время ожидания сигнала (10) или (01) на исходящей стороне после передачи сигнала «Разъединение» в предответном состоянии.
Т6 = 150 мс - время фильтрации импульса набора номера. Т7 = 500 мс - время трансляции «Абонент свободен» при переходе из состояния «Абонент занят» в разговорное состояние.
В исходном состоянии SOO процесса ВСТ R.22 возможен прием одного из линейных сигналов «Занятие местное» (01), «Занятие междугородное, 1-й этап» (00) или «Блокировка» (11). В этом же состоянии от программного обеспечения (ПО) обработки вызова АТС может поступить одно из следующих сообщений: «Новый местный вызов», «Новый междугородный вызов» или «Блокировка входящих вызовов».
При поступлении команды от ПО АТС о новом местном вызове в канал направляется линейный сигнал «Блокировка» (11), устанавливается тайм-аут Т 1=80 мс и выполняется переход в состояние блокировки входящего вызова S01. Состояние S01 вводится на 70-80 мс для того, чтобы предотвратить конфликтную ситуацию при попытке занять канал входящим вызовом с противоположной стороны. Те же действия, но без установки тайм-аута Т1=80 мс, осуществляются при приеме команды «Блокировка входящих вызовов» от ПО АТС (по техническим причинам, из-за перегрузки, при рестартах и т.п.). Процесс посылает тот же линейный сигнал «Блокировка» (11) и таким же образом переходит в состояние блокировки входящего соединения S01 до снятия блокировки от ПО обработки вызовов АТС.
Если же поступает команда от ПО обработки вызовов АТС о новом междугородном вызове (транзитное соединение), то в канал направляется линейный сигнал «Занятие междугородное, 1-й этап» (00), устанавливается тот же тайм-аут Т 1=80 мс и процесс переходит в состояние S02 занятия междугородным вызовом, 1-й этап.
Аналогичные по содержанию сигналы могут поступить из соединительной линии (СЛ) со стороны встречной АТС. Сигнал «Блокировка» (11) переводит процесс в состояние S03 блокировки исходящего соединения. Выход из этого состояния осуществляется при появлении сигнала «Снятие блокировки» (10), в результате чего процесс возвращается в исходное состояние SOO, либо при появлении сигналов занятия (местного или междугородного), которые обрабатываются точно так же, как и в исходном состоянии.
При поступлении в исходном состоянии SOO сигнала «Занятие междугородное, 1-й этап» (00) в СЛ возвращается сигнал «Подтверждение занятия» (11), а процесс переходит в состояние S04 входящего междугородного занятия. Если же поступает линейный сигнал «Занятие местное» (01), то направляются соответствующее сообщение о новом вызове в ПО

Рис. 3.13. SDL-диаграмма процесса ВСТ R.22 обработки сигнализации по универсальным СЛ двустороннего действия (1 из 13)

Рис. 3.13. SDL-диаграмма процесса ВСТ R.22 обработки сигнализации по универсальным СЛ двустороннего действия (2 из 13)
обработки вызовов АТС и линейный сигнал «Подтверждение занятия» (11) в СЛ, а процесс переходит в предответное состояние S3 0 ожидания цифр номера.
В состоянии S04 входящего междугородного занятия возможен прием линейных сигналов «Занятие междугородное, 2-й этап» (01) или «Снятие блокировки» (10). В первом случае направляется сообщение о входящем междугородном вызове в ПО обработки вызовов АТС и процесс переходит в предответное состояние S40. Во втором случае - при появлении линейного сигнала «Снятие блокировки исходящей связи» (10) посылаются в СЛ сигнал «Снятие блокировки входящей связи» (10) и в ПО обработки вызова АТС сообщение о переходе в исходное состояние, возвращающее процесс в исходное состояние SOO.

Рис. 3.13. SDL-диаграмма процесса ВСТ R.22 обработки сигнализации по универсальным СЛ двустороннего действия (3 из 13)

Рис. 3.13. SDL-диаграмма процесса ВСТ R.22 обработки сигнализации по универсальным СЛ двустороннего действия (4 из 13)

Рис. 3.13. SDL-диаграмма процесса ВСТ R.22
обработки сигнализации по универсальным
СЛ двустороннего действия (5 из 13)
Рис. 3.13. SDL-диаграмма процесса ВСТ R.22 обработки сигнализации по универсальным СЛ двустороннего действия (5 из 13)

1. Зуммер "Занято" должен посылаться вызывающему абоненту
Рис. 3.13. SDL-диаграмма процесса ВСТ R.22 обработки сигнализации по универсальным СЛ двустороннего действия (6 из 13)
В состоянии SO 1 блокировки входящих вызовов ожидается завершение тайм-аута 70-80 мс, предотвращающего конфликтную ситуацию при попытке занять канал входящим местным вызовом с противоположной стороны. После этого сигнал «Блокировка» (11) сменяется линейным сигналом «Занятие» (01), устанавливается тайм-аут Т2=1 с для ожидания поступления сигнала «Подтверждение занятия» (11) и процесс переходит в пред ответное состояние S10.
Если в течение 70-80 мс приходит сигнал «Разъединение» от ПО обработки вызова АТС (т.е. вызывающий абонент А повесил трубку), то в соединительную линию посылается линейный сигнал (10) о снятии блокировки входящих вызовов и процесс возвращается в исходное состояние SOO.
В этом же состоянии S01 возможно появление линейного сигнала «Местное занятие» (01) от встречной АТС. В этом случае дальнейшее действие процесса определяется заранее заданным приоритетом входящего и исходящего вызова. Если исходящий вызов является более приоритетным, то процесс устанавливает тайм-аут Т3=350 мс и переходит в состояние S06 встречного занятия 2. Если же приоритетным является входящий вызов, то в ПО обработки вызова АТС направляются сообщения о разъединении устанавливаемого исходящего соединения, которое, в частности, приводит к посылке зуммера «Занято» вызывающему абоненту А, и о новом входящем местном занятии, а в СЛ направляется сигнал «Подтверждение занятия» (11). После этого процесс переходит в предответное состояние S3 0, в котором ожидает первую цифру номера вызываемого абонента Б

Рис. 3.13. SDL-диаграмма процесса ВСТ R.22 обработки сигнализации по универсальным СЛ двустороннего действия (7 из 13)

Рис. 3.13. SDL-диаграмма процесса ВСТ R.22 обработки сигнализации по универсальным СЛ двустороннего действия (8 из 13)

Рис. 3.13. SDL-диаграмма процесса ВСТ R.22 обработки сигнализации по универсальным СЛ двустороннего действия (9 из 13)

Рис. 3.13. SDL-диаграмма процесса ВСТ R.22 обработки сигнализации по универсальным СЛ двустороннего действия (10 из 13)
При появлении в состоянии S01 входящего линейного сигнала «Блокировка исходящих вызовов» (11) проводится тот же анализ ранее установленного приоритета входящих и исходящих вызовов. Если более приоритетным является исходящий вызов, то устанавливается тот же тайм-аут ТЗ в диапазоне 300-400 мс, а процесс переходит в состояние S05 встречного занятия 1. В том случае, если более приоритетным является входящий вызов, то в ПО обработки вызовов АТС направляется сообщение о разъединении и посылке зуммера «Занято» вызывающему абоненту, а в соединительную линию направляется линейный сигнал «Снятие блокировки входящих вызовов» (10). Процесс при этом переходит в состояние S03 блокировки исходящих вызовов.
При появлении в состоянии SO 1 линейного сигнала «Междугородное занятие, 1 -и этап» (00) в случае заранее установленного приоритета исходящего вызова устанавливается тот же тайм-аут ТЗ, а процесс переходит в состояние S07 встречного занятия. Если более приоритетным является входящий вызов, то направляется сообщение в ПО обработки вызовов АТС о разъединении устанавливаемого исходящего соединения в связи с появлением более приоритетного входящего междугородного вызова. Это сообщение инициирует посылку зуммера «Занято» вызывающему абоненту, а в СЛ направляется линейный сигнал «Подтверждение занятия» (11), после чего процесс переходит в состояние S04 занятия междугородного.

Рис. 3.13. SDL-диаграмма процесса ВСТ R.22 обработки сигнализации по универсальным СЛ двустороннего действия (11 из 13)
В состоянии S02 занятия междугородным вызовом, 1-й этап также ожидается исчерпание тайм-аута Т 1=80 мс, после чего устанавливается тайм-аут Т2=1 с для ожидания сигнала «Подтверждение занятия», а процесс переходит в состояние S20 ожидания подтверждения междугородного занятия.
В этом же состоянии S02 возможно встречное местное или междугородное занятие, т.е. появление линейных сигналов (01) или (00). В обоих случаях определяется приоритетность входящего и исходящего вызовов.

Рис. 3.13. SDL-диаграмма процесса ВСТ R.22 обработки сигнализации по универсальным СЛ двустороннего действия (12 из 13)

Рис. 3.13. SDL-диаграмма процесса ВСТ R.22 обработки сигнализации по универсальным СЛ двустороннего действия (13 из 13)
В случае более высокого приоритета исходящего вызова продолжается ожидание завершения тайм-аута Т1 в том же состоянии, после чего процесс перейдет в состояние S20 ожидания подтверждения междугородного занятия. В случае же приоритетности входящего вызова направляются сообщения в ПО обработки вызова АТС о разъединении ранее установленного исходящего междугородного соединения с посылкой зуммера «Занято» вызывающему абоненту и о новом входящем занятии, затем в СЛ направляется сигнал «Подтверждение занятия» (11), после чего для приема цифр набора номера процесс переходит в предответное состояние S3 0 (в случае местного занятия). При приеме в состоянии S02 входящего междугородного занятия (00) процесс переходит в состояние S04 междугородного занятия. При появлении в S04 линейного сигнала «Блокировка» (11) в случае приоритетности входящего вызова отправляется соответствующее сообщение о разъединении в ПО обработки вызова АТС, а в СЛ направляется линейный сигнал о снятии междугородного занятия (10) и процесс возвращается в S03 блокировки исходящего вызова. В случае более высокого приоритета исходящего вызова продолжается ожидание завершения тайм-аута Т1 в том же состоянии.
В состоянии S05 встречного занятия возможно снятие поступающего из соединительной линии сигнала «Занятие», т.е. появление линейного сигнала «Снятие блокировки исходящего вызова» (10), в результате которого сбрасывается тайм-аут Т3=350 мс, посылается линейный сигнал «Занятие» (01) в СЛ, устанавливается тайм-аут Т2=1 с для ожидания подтверждения занятия, а процесс переходит в состояние S 10 занятия исходящего местного. При отказе от занятия в виде сообщения от ПО обработки вызова АТС «Разъединение» также сбрасывается тайм-аут Т3=350 мс, посылается в СЛ линейный сигнал «Снятие блокировки входящего вызова» (10), а процесс переходит в состояние S03 блокировки исходящего вызова. Срабатывание тайм-аута Т3=350 мс вызывает посылку в СЛ линейного сигнала «Занятие» (01) и переход в предответное состояние S 11.
В состояниях S06 встречного занятия 2 и S07 встречного занятия 3 возможно снятие полученного ранее в состоянии S01 линейного сигнала местного (11) или междугородного (00) входящего занятия, вызвавшего этот переход в состояние S06, т.е. появление сигнала «Снятие блокировки исходящего вызова» (10). В результате этого сигнала сбрасывается тайм-аут Т3=350 мс, в СЛ направляется линейный сигнал «Занятие» (01), устанавливается тайм-аут Т2==1 с и осуществляется переход в состояние занятия S 10. Если же снятие линейных сигналов из СЛ в течение 300-400 мене наступило, то направляется сообщение о конфликтном занятии в ПО обработки вызова АТС, что должно приводить к посылке зуммера «Занято» вызывающему абоненту и команде разъединения в процесс ВСТ R.22. При этом сам процесс остается в том же состоянии S06 или S07, соответственно. Если же приходит команда от ПО обработки вызовов АТС разъединить исходящее соединение, то сбрасывается тайм-аут Т3=350 мс (если он еще установлен к этому моменту) и направляется линейный сигнал «Подтверждение занятия» (11) в СЛ. Далее для входящего местного вызова направляется сообщение об этом вызове в ПО обработки вызовов АТС и процесс из состояния S06 переходит в предответное состояние S30, а для входящего междугородного вызова 1-й этап процесса переходит из состояния S07 в состояние междугородного занятия S04.
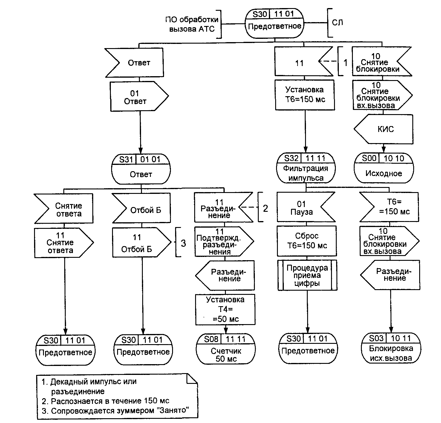
После того как возможные конфликты при появлении встречных вызовов, так или иначе, разрешены в соответствии с процедурами, рассмотренными выше, процесс в случае исходящего местного соединения оказывается в состоянии S10 занятия местным исходящим вызовом. В этом состоянии ожидается появление линейного сигнала «Подтверждение занятия» (11), по которому сбрасывается тайм-аут ожидания подтверждения занятия Т2=1 с, посылается сообщение «Подтверждение занятия» в ПО обработки вызова АТС, а процесс переходит в предответное состояние S11 для исходящего местного соединения. Если в течение тайм-аута Т2=1 с подтверждение занятия не поступило, то об этом направляется сообщение в ПО обработки вызова АТС. Далее возможны некоторые дополнительные процедуры выхода из ситуации отсутствия подтверждения занятия, которые в конечном итоге приводят к появлению команды «Разъединение» от ПО обработки вызова АТС. По этой команде «Разъединение» сбрасывается тайм-аут Т2, если он не был сброшен до сих пор, и направляется линейный сигнал «Снятие блокировки входящих вызовов» (10) в СЛ, после чего процесс возвращается в исходное состояние SOO.
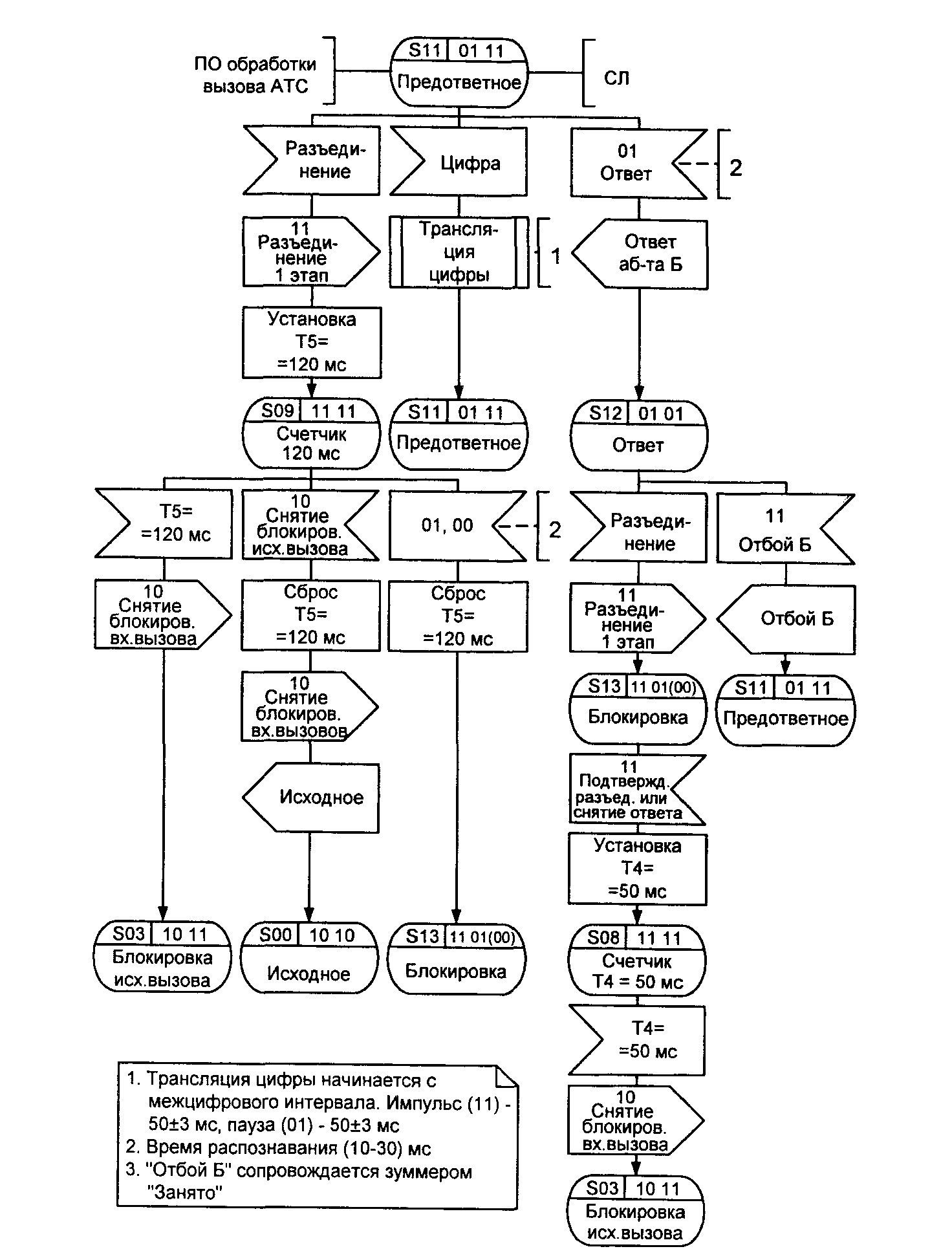
предответное состояние S11. В этом состоянии осуществляется передача цифр номера вызываемого абонента и ожидание сигнала ответа (01). После детектирования сигнала ответа в течение 10-30 мс процесс переходит в разговорное состояние при исходящем местном вызове S12. В состоянии S11 возможно также получение команды «Разъединение» от ПО обработки вызова АТС. В этом случае в СЛ направляется сигнал «Разъединение, 1-й этап» (11), устанавливается тайм-аут Т5=120 мс и процесс переходит в промежуточное состояние S09 счета 120 мс. При исчерпании тайм-аута Т5=120 мс в СЛ направляется сигнал «Снятие блокировки входящих вызовов» (10), и процесс возвращается в состояние S03 блокировки исходящих вызовов.
В этом же промежуточном состоянии S09 возможно снятие сигнала «Блокировка исходящих вызовов» (10), в результате которого также сбрасывается тайм-аут Т5, в канал направляется сигнал «Снятие блокировки входящих вызовов» (10), в ПО обработки вызовов АТС направляется сообщение об исходном состоянии, а процесс возвращается в исходное состояние SOO. При местном исходящем вызове в этом состоянии может прийти сигнал «Ответ» (01), переданный с входящей АТС до получения «Разъединения»; при этом сбрасывается тайм-аут Т5=120 мс, а процесс переходит в состояние S 13 блокировки, в котором ожидается сигнал «Снятие ответа».
В разговорном состоянии S12 возможен приход линейного сигнала «Отбой Б» (11), который следует детектировать особенно тщательно, т.к. было потрачено немало сил, чтобы добраться до разговорного состояния. Этот сигнал возвращает процесс в предответное состояние S11. Возможна также команда разъединения от ПО обработки вызовов АТС, приводящая к посылке линейного сигнала «Разъединение, 1-й этап» и к переходу в состояние S13.
В состоянии S13 блокировки ожидается появление сигнала «Подтверждение разъединения» (11). При появлении этого сигнала устанавливается тайм-аут Т4=50 мс, и процесс переходит в промежуточное состояние S08 счета 50 мс. При исчерпании этого тайм-аута в СЛ направляется сигнал (10) о снятии блокировки входящих вызовов, а процесс возвращается в состояние S03 блокировки исходящих вызовов. Этим исчерпываются спецификации исходящего местного соединения.
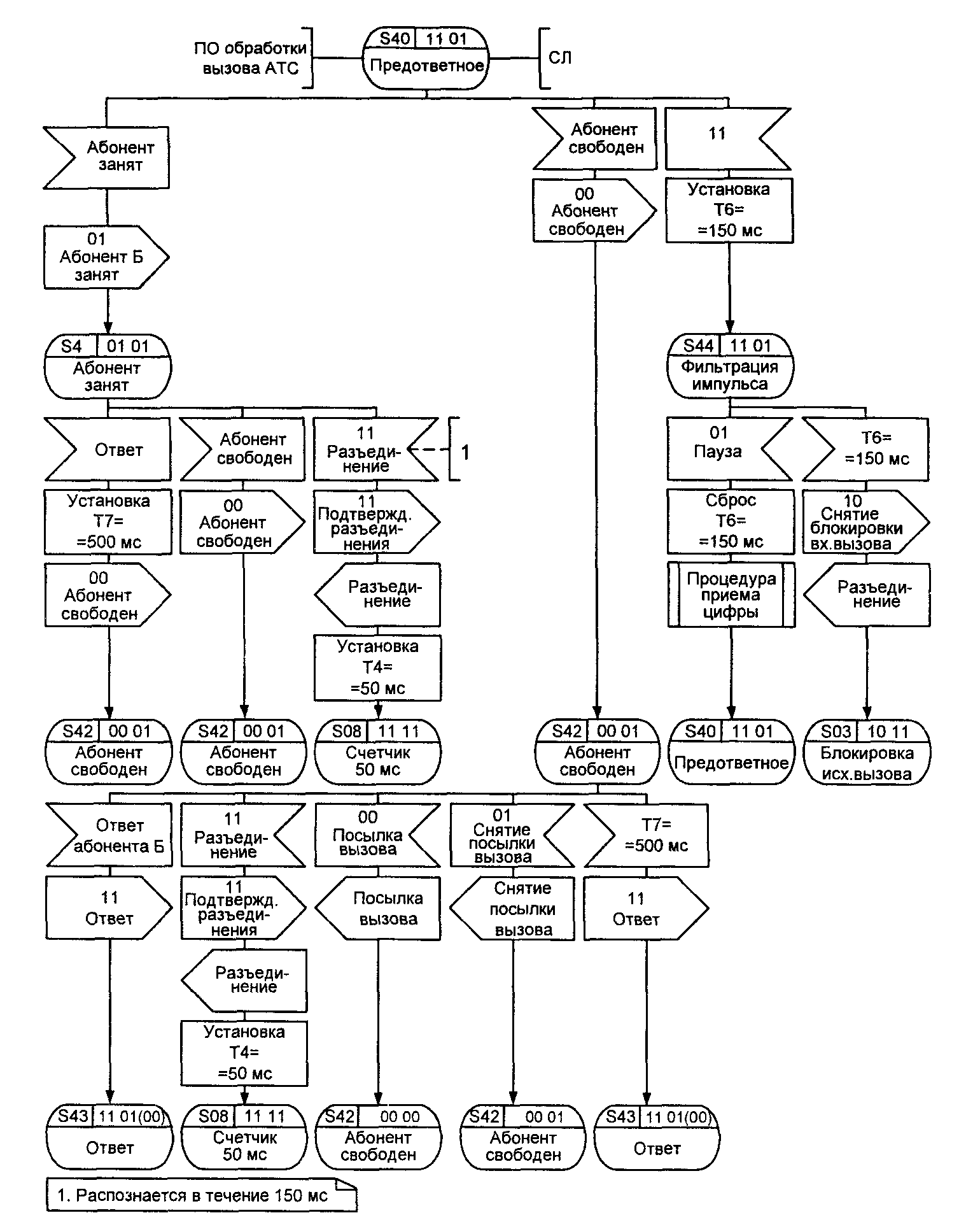
Попытка установления исходящего междугородного соединения по СЛМ (транзит) начиналась в состоянии S02 междугородного занятия, 1-й этап, откуда после завершения тайм-аута Т1=80 мс был сделан переход в состояние S20 ожидания подтверждения междугородного занятия. При появлении сигнала «Подтверждение занятия» (11) сбрасывается тайм-аут Т2=1с, в СЛ направляется линейный сигнал «Междугородное занятие,