Т1 = 1с- ожидание сигнала «Подтверждение занятия»,
Т2 = 700 мс - межцифровой интервал при декадном наборе номера,
ТЗ =50 мс - длительность импульсов и пауз при декадном наборе номера.
Таблица 3.5. Сообщения от ПО обработки вызова к OTLOC
|
№ |
Название сообщения |
Комментарии |
|
1 |
ВЫЗОВ |
Команда на занятие исходящего канала |
|
2 |
ЦИФРА |
Цифра номера абонента Б для трансляции декадным набором |
|
3 |
РАЗЪЕДИНЕНИЕ |
|
|
4 |
ОШИБКА MFR |
Ошибка при многочастотном обмене |
Таблица 3.6. Сообщения к ПО обработки вызова от процесса OTLOC
|
№ |
Название сообщения |
Комментарии |
|
1 |
ПОДТВЕРЖДЕНИЕ ЗАНЯТИЯ |
Готовность к приему цифр номера |
|
2 |
ОТВЕТ Б |
Ответ абонента Б или запрос информации АОН |
|
3 |
СНЯТИЕ "ОТВЕТА" |
Снятие "Ответа" или снятие запроса АОН |
|
4 |
Б ЗАНЯТ |
Абонент Б занят или недоступен |
|
5 |
ОТБОИ Б |
Отбой абонента Б |
|
6 |
БЛОКИРОВКА |
Блокировка |
|
7 |
ИСХОДНОЕ СОСТОЯНИЕ |
Переход в исходное состояние после передачи разъединения или после снятия блокировки |
|
8 |
ПОДКЛЮЧЕНИЕ MFR |
Подключение многочастотного приемопередатчика для передачи цифр номера абонента Б методом "импульсный челнок" |
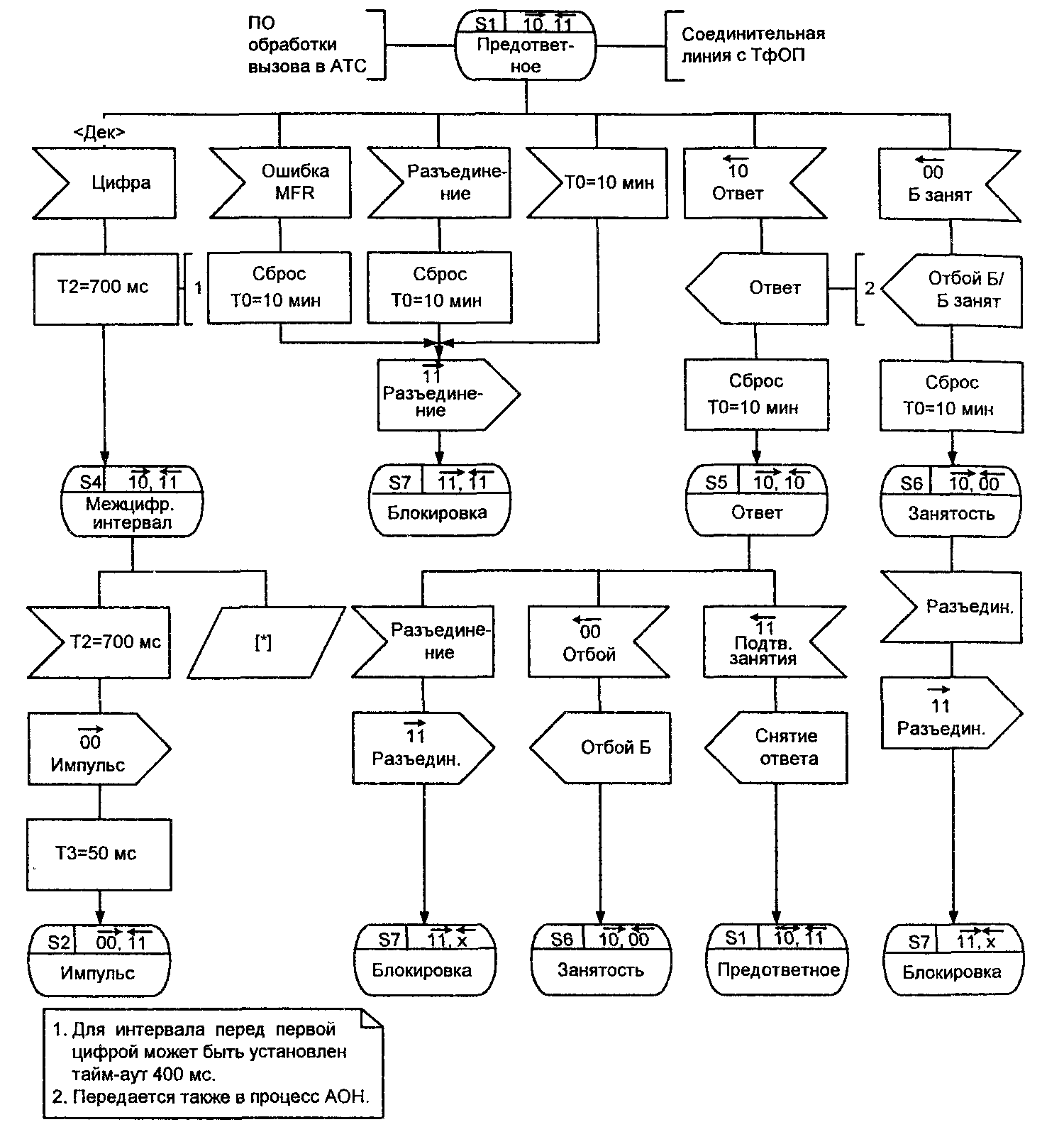
На SDL-диаграмме процесса OTLOC на рис.3.6 приняты следующие направления входящих/исходящих сигналов:


Рис. 3.6. SDL-диаграмма процесса OTLOC CAS U.21 (стр. 1 из 3)

Рис.3.6. SDL – диаграмма процесса OTLOC CAS U.21 (стр.2 из 3)
В исходном состоянии в исходящей соединительной линии со стороны встречной АТС возможно появление только одного сигнала - сигнала «Блокировка» (11), означающего, что занятие исходящего канала запрещено из-за неисправности самого канала, из-за неисправности или блокировки в данный момент приборов на входящей АТС. Более естественным в данном состоянии является появление сообщения от программного обеспечения обработки вызовов о необходимости занятия канала, т.е. сообщения «Вызов».
При приеме этой команды устанавливаются следующие тайм-ауты:
тайм-аут ТО, равный 10 минутам и представляющий собой временное ограничение непродуктивного занятия разговорного канала, и тайм-аут Т1,равный одной секунде и ограничивающий время ожидания прихода сигнала «Подтверждение занятия» (11).
Тайм-аут ТО непродуктивного занятия разговорного канала представляет собой период времени от занятия исходящего канала до получения

Рис. 3.6. SDL-диаграмма процесса OTLOC CAS U.21 (стр. 3 из 3)
сигнала «Ответ» (10) от входящей АТС. Этот тайм-аут в большинстве известных автору зарубежных АТС составляет 2-4 мин. В специфических условиях организации обслуживания вызовов на российских телефонных сетях, связанных, в частности, с проведением разговора со службами 01,02,03 в предответное состоянии, целесообразно установить несколько большую границу непродуктивного занятия разговорного канала, а именно 10-15мин.
Тайм-аут Т1 ограничивает время распознавания сигнала «Занятие» ходящей АТС. Обычная длительность распознавания сигналов занятия составляет 16-20 мс и осуществляется непосредственно в аппаратуре уплотнения ИКМ в случае сопряжения с аналоговой АТС. Тем не менее, в этом состоянии S8 ожидания подтверждения занятия возможно отсутствие сигнала «Подтверждение занятия» (11) в течение периода времени Т1. В этом случае, при срабатывании тайм-аута Т1, в канал вместо сигнала «Занятие» (10) направляется сигнал «Разъединение» (11), сбрасывается тайм-аут ТО, и в программное обеспечение направляется сообщение «Отбой», означающее неудачную попытку установления соединения, после чего осуществляется переход в исходное состояние SO.
Если в этом же состоянии ожидания подтверждения занятия S8 появляется сообщение о разъединении от ПО исходящей АТС, означающее изменение решения о попытке установить соединение, то выполняется аналогичная процедура: посылка сигнала «Разъединение» (11) в канал, сброс ранее установленных тайм-аутов ТО и Т1 и переход в исходное состояние SO.
И, наконец, в нормальной ситуации через 20 мс появляется сигнал «Подтверждение занятия» (11), после чего сбрасывается тайм-аут Т1 и направляется сообщение в ПО АТС о подтверждении занятия. Далее осуществляется процесс передачи цифр номера вызываемого абонента, который может выполняться двумя методами, зависящими от типа встречной АТС: многочастотная сигнализация в коде «2 из б» методом «импульсный челнок» или декадный набор.
В первом случае направляется сообщение в ПО о подключении соответствующего многочастотного приемопередатчика MFR, и осуществляется переход в предответное состояние S 1. В случае декадного набора переход в предответное состояние происходит непосредственно с последующей передачей импульсов и пауз набора номера вызываемого абонента декадным кодом. При этом в первом случае цифры номера направляются от ПО исходящей АТС в процесс MFS, во втором случае цифры номера поступают в описываемый здесь процесс OTLOC для трансляции импульсов и пауз.
Трансляция каждой цифры (включая и первую цифру номера) начинается с межцифрового интервала. Для первой цифры номера это обусловлено необходимостью дополнительного времени для подготовки приборов входящей АТС к приему импульсов набора номера, включая время подключения самого приемника этих импульсов на входящей стороне порядка 70 мс. Длительность межцифрового интервала Т2=700 мс, а для интервала перед первой цифрой эту величину можно выбрать меньшей -400 мс. После этого трансляция импульсов и пауз набора номера осуществляется длительностью 50 мс.
В предответное состоянии возможно появление сообщений от программного обеспечения исходящей АТС, связанных либо с ошибкой MFR, либо с разъединением, либо со срабатыванием тайм-аута ограничения непродуктивного занятия канала. Во всех трех случаях направляется сигнал «Разъединение» (11), после чего осуществляется переход в состояние блокировки, в каждом случае обозначающее ожидание сигнала «Контроль исходного состояния». В этом же предответном состоянии возможно также появление сигнала «Занятость абонента Б» (00), после чего осуществляется переход в состояние занятости S6 с соответствующей посылкой сигнала «Разъединение» (11) в сторону исходящей АТС и переход в вышеупомянутое состояние ожидания контроля исходного состояния.
Наиболее ожидаемый сигнал в предответном состоянии - сигнал «Ответ» (10), распознавание которого требует наиболее оперативной и достоверной реакции со стороны исходящей АТС. Это связано с началом тарификации разговора, кассированием монеты при связи от таксофона. -Так как этот линейный сигнал может являться составной частью запроса о номере и категории вызывающего абонента (запроса АОН), то посылка сообщения об ответе абонента Б к ПО обработки вызова исходящей АТС инициирует включение процесса АОН, подключающего соответствующий приемник 500Гц на предмет выяснения ситуации: является ли данный сигнал реальным ответом абонента Б или запросом АОН.
В последнем случае в разговорном состоянии S5 после обработки сигнала запроса АОН и передачи кодограммы категории и номера абонента А, как правило, происходит снятие ответа, т.е. появление сигнала «Подтверждение занятия» (11), возвращающего данный процесс OTLOC в предответное состояние S 1. В случае реального сигнала «Ответ» и последующего состояния разговора S5, выход из него осуществляется в случае отбоя абонента Б, о чем свидетельствует появление линейного сигнала «Отбой Б» (00) и переход в состояние занятости S6, либо когда вызывающий абонент А вешает трубку. В последнем случае приходит сообщение о разъединении от ПО исходящей АТС, согласно которому направляется в исходящий канал линейный сигнал «Разъединение» (11), и процесс попадает в состояние блокировки S7 вплоть до прихода сигнала «Контроль исходного состояния» (КИС). Этот сигнал возвращает процесс OTLOC в исходное состояние SO, завершая тем самым обработку исходящего вызова.
Обработка входящего местного вызова осуществляется другим программным процессом INLOC, спецификация которого также приведена в этом разделе.
Структура блока обработки входящих местных вызовов INLOC представлена на рис. 3.7.

Рис. 3.7. Блок обработки входящего местного вызова INLOC CAS U.22
Линейные сигналы (канал С2 на рис. 3.4, а также каналы С2.1 и С2.2 на рис. 3.7) те же, что и в предыдущем описании процесса OTLOC: «Занятие», «Разъединение», «Отбой А» (отбой вызывающего абонента) в прямом направлении и сигналы «Подтверждение занятия», «Ответ», «Занятость/отбой Б», «Блокировка», «Контроль исходного состояния канала (КИС)» в обратном направлении. Соответственно совпадают и описания этих сигналов для процесса INLOC, представленные в таблицах 3.7 и 3.8, с вышеприведенными их описаниями в таблицах 3.3 и 3.4 для процесса OTLOC. Разницу в каждой паре из этих четырех таблиц составляют столбцы примечаний, описывающих в одном случае ситуацию и временные параметры при передаче сигнала, а в другом случае - ситуацию и параметры при приеме этого же сигнала.
Сообщения от программного обеспечения (ПО) обработки вызовов к процессу INLOC приведены в таблице 3.9, а сообщения в обратном направлении - в таблице 3.10.
На рис. 3.8 представлена диаграмма процесса INLOC на языке SDL. Процесс имеет следующие состояния:
SO - исходное состояние,
S 1 - предответное состояние,
52 - состояние приема импульса при декадном наборе,
53 - состояние приема паузы при декадном наборе,
55 - разговорное состояние при ответе абонента Б,
56 - ожидание разъединения, , S7 - состояние блокировки канала,
58 - отбой А (при двустороннем отбое),
59 - распознавание разъединения.
В процессе INLOC используются следующие значения тайм-аутов:
Т1 = 20 с - ожидание следующей цифры,
Т2 = 150 мс - максимальная длительность импульса или паузы при; декадном наборе номера,
ТЗ = 200 мс - время распознавания разъединения.
На SDL-диаграмме процесса INLOC на рис. 3.8 приняты те же направления входящих/исходящих сигналов, что и в случае процесса OTLOC на рис. 3.6.
Таблица 3.7. Сигналы С2.1, принимаемые INLOC со стороны соединительной линии при местном входящем соединении
|
№ |
Напр. сигнала |
Название сигнала |
Состояние бит |
Примечание |
|||
|
1ВСК. (а) |
2ВСК (б) |
(с) |
(d) |
||||
|
1 |
|
ЗАНЯТИЕ |
1 |
0 |
0 |
1 |
Время распознавания 14-20 мс |
|
2 |
|
НАБОР НОМЕРА: импульс пауза межцифровой интервал |
0 1 1 |
0 0 0 |
0 0 0 |
1 1 1 |
Импульс (пауза) должны быть приняты, если их длительность находится в пределах 16-150 мс. Принимается с длительностью более 250 мс |
|
3 |
|
РАЗЪЕДИНЕНИЕ |
1 |
|
0 0 |
1 |
Может быть принят на любом этапе соединения. Время распознавания = 120-500 мс |
|
4 |
|
ОТБОЙ А |
0 |
|
|
1 |
Может быть принят, если встречная АТС реализует систему с двусторонним отбоем. Время распознавания 200 мс |
В исходном состоянии процесса обработки входящего местного вызова INLOC ожидается появление единственного линейного сигнала «Занятие» (10). При приеме этого сигнала направляется сообщение в ПО Обработки вызова АТС о появлении нового вызова и осуществляется подготовка к приему цифр номера вызываемого абонента.
Таблица 3.8. Сигналы С2.2, передаваемые INLOC в сторону соединительной линии при входящем местном соединении
|
№ |
Напр. сигнала |
Название сигнала |
Состояние бит |
Примечание |
|||
|
1ВСК. (а) |
2ВСК (Ь) |
(с) |
(d) |
||||
|
1 |
|
ПОДТВЕРЖДЕНИЕ ЗАНЯТИЯ |
1 |
1 |
0 |
1 |
Передается через 20 мс после получения сигнала 'Занятие" и является признаком занятия линии со стороны входящей АТС |
|
2 |
|
ОТВЕТ |
1 |
0 |
0 |
1 |
Сигнал передается при ответе вызываемого абонента или в случае запроса информации АОН |
|
3 |
|
ЗАНЯТОСТЬ |
0 |
0 |
0 |
1 |
Передается в случае занятости абонентской линии или при сбое в процессе установления соединения |
|
4 |
|
ОТБОЙ Б |
0 |
0 |
0 |
1 |
Передается, если абонент Б вешает трубку во время разговора |
|
5 |
|
БЛОКИРОВКА |
1 |
1 |
0 |
1 |
Передается в исходном состоянии для невозможности занятия линии со стороны исходящей АТС |
|
6 |
|
КОНТРОЛЬ ИСХОДНОГО СОСТОЯНИЯ |
0 |
1 |
0 |
1 |
Передается в ответ на разъединение при освобождении СЛ и коммутационного оборудования, т.е. когда АТС готова к приему нового сигнала "Занятие" по этой же СЛ |