Таблица 3.9. Сообщения от ПО обработки вызова к процессу INLOC
|
No |
Название сообщения |
Комментарии |
|
1 |
ОТВЕТ Б |
Ответ абонента или запрос АОН |
|
2 |
СНЯТИЕ ОТВЕТА |
|
|
т, |
Б ЗАНЯТ |
Абонент занят или недоступен |
|
4 |
ОТБОЙ |
|
|
5 |
БЛОКИРОВКА |
Блокировка СЛ со стороны оператора |
|
6 |
СНЯТИЕ БЛОКИРОВКИ |
|
|
7 |
ОШИБКА MFR |
Ошибка частотного обмена |
Таблица 3.10. Сообщения к процессу обработки вызова
|
|
Название сообщения |
Комментарии |
|
1 |
НОВЫЙ ВЫЗОВ |
|
|
2 |
ЦИФРА |
Первая цифра может поступить через 240 мс после "Занятия" |
|
3 |
ПОДКЛЮЧЕНИЕ MFR |
Подключение многочастотного приемопередатчика для приема номера в многочастотном коде "импульсный челнок" |
|
4 |
РАЗЪЕДИНЕНИЕ |
|
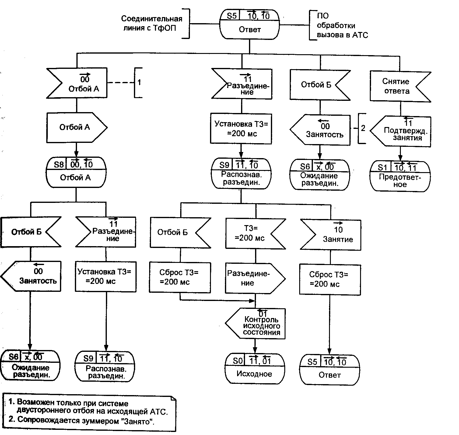
В случае использования в данном входящем направлении многочастотной сигнализации «импульсный челнок» в коде «2 из б» направляется сообщение в процесс обработки вызова о подключении приемопередатчика многочастотной сигнализации, после чего в канал посылается линейный сигнал «Подтверждение занятия» (11). При использовании декадного способа передачи цифр номера устанавливается тайм-аут Т1, равный 20 с, ограничивающий ожидание первого импульса набора номера, и также направляется линейный сигнал «Подтверждения занятия» (11). В обоих случаях осуществляется переход в предответное состояние S 1.
Также в исходном состоянии возможно появление команды от ПО обработки вызова «Блокировка», во исполнение которой направляется линейный сигнал «Блокировка» (11), и процесс переходит в состояние S7 блокировки, из которого выйти можно только по команде от ПО исходящей АТС «Снятие блокировки», после чего линейный сигнал «Блокировка» (11) сменяется линейным сигналом «Контроль исходного состояния» (01) и процесс возвращается в исходное состояние.
В предответном состоянии возможно появление одного из двух линейных сигналов:
• сигнал «Разъединение» (11), в результате которого направляется сообщение о разъединении в ПО АТС, сбрасывается тайм-аут ожидания цифр набора номера Т1, равный 20 с, в канал направляется сигнал «Контроль исходного состояния» (01) и процесс возвращается в исходное состояние SO;
• сигнал «Импульс» (00), при появлении которого устанавливается тайм-аут Т2, равный 150 мс, для анализа наличия импульса повышенной длительности, находящегося за пределами (20-150 мс), а также сбрасывается тайм-аут T1=20 с. Процесс переходит в состояние S2 приема импульса.
В состоянии S2 возможно также появление сигнала «Разъединение» (11), обработка которого практически идентична его обработке в предответном состоянии S 1. Отличие заключается только в необходимости сброса тайм-аута Т2, равного 150 мс. Более естественно в этом состоянии появление линейного сигнала 10, означающего паузу, после чего выполняется сброс тайм-аута Т2=150 мс, увеличение на единицу значения счетчика числа импульсов для последующего определения цифры набора номера и установка нового значения тайм-аута Т2=150 мс для фиксации предельной длительности паузы. Процесс переходит в состояние паузы S3. В случае отсутствия этих линейных сигналов в течение 150 мс, что означает прием импульса повышенной длительности, процесс направляет линейный сигнал «Занятость/отбой Б» (00) и переходит в состояние S6 ожидания разъединения. При этом линейный сигнал «Занятость» (00) обязательно сопровождается зуммером «Занято».
Длительность распознавания импульсов набора номера обусловлена следующими соображениями. При передаче импульсов по физическим линиям со скоростью 13 импульсов/с минимальная длительность импульса может составить 28 мс. При преобразовании сигналов в цифровую форму

Рис. 3.8. SDL-диаграмма процесса INLOC (стр. 1 из 4)

Рис. 3.8. SDL-диаграмма процесса INLOC (стр. 2 из 4)
в аппаратуре ИКМ вносятся искажения ±10 мс, соответственно минимальная длительность импульса в ИКМ может составить 18 мс. С учетом длительности сверхцикла 2 мс при формировании каналов в аппарате ИКМ минимальная длительность импульса при приеме в процессе INLOC составляет 16 мс.
В предответном состоянии S1 также возможно появление команд от ПО обработки вызова в АТС о занятости абонента Б или об ошибке в случае многочастотного способа регистровой сигнализации.

Рис. 3.8. SDL-диаграмма процесса INLOC (стр. 3 из 4)
В этих случаях также направляется линейный сигнал «Занятость» (00), и процесс переходит в состояние ожидания разъединения S6. К этому же приводит и срабатывание тайм-аута Т1 = 20 с в случае декадного способа набора номера, следствием которого также является посылка сигнала «Занятость» (00) и переход в состояние ожидания разъединения S6. И, наконец, возможно появление сообщения от ПО обработки вызова в АТС об ответе абонента Б, в результате которого сбрасывается тайм-аут Т1=20 с, направляется линейный сигнал «Ответ» (10) и процесс переходит в разговорное состояние S5.

Рис. 3.8. SDL-диаграмма процесса INLOC (стр. 4 из 4)
В состоянии паузы S3 возможно появление сигнала «Разъединение» (11), в результате которого выполняются сброс тайм-аута Т2 = 150 мс, посылка сообщения в ПО АТС, посылка линейного сигнала «Контроль исходного состояния» (01) в соединительную линию и переход в исходное состояние SO. В состоянии паузы также возможны следующие два события: приход нового импульса - линейный сигнал (00), после которого заново устанавливается тайм-аут 150 мс, и система возвращается в состояние приема импульса S2, либо срабатывание тайм-аута 150 мс означающего, что максимальная длительность паузы превышена и состояние соединительной линии свидетельствует о начале межцифрового интервала. В последнем случае анализируется счетчик числа уже принятых импульсов на предмет определения переданной цифры номера. Проверяется, не превышает ли это значение 10, что означает ошибку, а в случае ошибки осуществляется посылка сигнала «Занятость» (00) абонента Б и переход в состояние ожидания разъединения. Если же принята разрешенная цифра, то значение этой цифры направляется в ПО обработки вызова АТС, счетчик импульсов обнуляется и устанавливается заново тайм-аут 20 с. После чего система возвращается в предответное состояние S1 для ожидания новой цифры, принимаемой из соединительной линии, либо реакции вызываемого абонента Б, поступающей от ПО обработки вызова.
В состоянии ожидания разъединения S6 процесс ожидает только единственный линейный сигнал (11), означающий разъединение, в ответ на который направляется сигнал «Контроль исходного состояния» (01), и система переходит в исходное состояние SO.
В разговорном состоянии S5 возможно появление одного из двух сигналов. Это линейный сигнал «Разъединение» (11) либо сообщение от ПО обработки вызова в АТС об отбое абонента Б. В случае появления сигнала «Разъединение» устанавливается тайм-аут ТЗ=200 мс для его достоверного распознавания и осуществляется переход в состояние S9 распознавания разъединения. При появлении сообщения «Отбой Б» от ПО обработки вызова в АТС посылается линейный сигнал «Занятость» (00), и процесс переходит в состояние ожидания разъединения S6.
В состоянии распознавания разъединения S9 возможно исчезновение этого сигнала разъединения до его распознавания, то есть возвращение сигнала «Занятие» (10), в связи с чем сбрасывается тайм-аут ТЗ, а система возвращается в разговорное состояние S5. В этот же период возможно и появление сообщения «Отбой абонента Б». При появлении этого сообщения продолжение отсчета времени Т3=200 мс вряд ли целесообразно, ибо в этой ситуации отбились оба абонента А и Б. В связи с этим процесс сбрасывает тайм-аут ТЗ, направляет в тракт линейный сигнал (01) «Контроль исходного состояния» и возвращается в исходное состояние SO. Та же последовательность действий осуществляется, если изменения не происходят в течение 200 мс, то есть сигнал «Разъединение» (11) считается достоверно распознанным, направляется сообщение «Разъединение» в ПО обработки вызова, в соединительную линию направляется сигнал «Контроль исходного состояния» (01), а система переходит в исходное состояние SO.
В том же разговорном состоянии S5 возможно появление сообщения от ПО обработки вызова о снятии ответа. Одна из возможных причин появления этого - подготовка к генерации запроса АОН (500 Гц и линейный сигнал «Ответ») для определения злонамеренного вызова, например. В этом случае в линию посылается сигнал «Подтверждение занятия» (11), и процесс возвращается в предответное состояние S1.
В другой ситуации, только при системе двустороннего отбоя на исходящей АТС, возможно появление из линии сигнала «Отбой А» (00), что переводит систему в состояние S8 отбоя А. В этом случае система либо ожидает сигнал «Разъединение» из линии, либо сообщение «Отбой Б» от ПО обработки вызова. В случае получения сигнала «Разъединение» из линии устанавливается тайм-аут ТЗ, и система переходит в уже описанное выше состояние распознавания разъединения S9. При наличии сообщения «Отбой Б» система посылает в линию сигнал «Занятость» (00) и переходит в состояние ожидания разъединения S6.
Тестовые сценарии обмена сигналами в соответствии с SDL-диаграммами процессов INLOC и OTLOC (рисунки 3.6 и 3.8) выполнены на языке MSC (глава 2) и приведены на рис. 3.9.

Т1 - время ожидания сигнала подтверждения занятия, 1 с
Т2 - время после приема сигнала подтверждения занятия и начала трансляции номера, 400 мс
ТЗ - время передачи импульса, 50 мс
Т4 - время передачи паузы, 50 мс
Т5 - время передачи межсерийного интервала, 700 мс
Рис. 3.9. Сценарии обмена сигналами (местный вызов)
а) абонент свободен, отбой вызывающего абонента
В тестовом сценарии (рис. 3.9.) в исходном состоянии показано (рис. 3.9.), что со стороны исходящей АТС в соединительную линию поступает сигнал «Исходное состояние» (11), а со стороны входящей АТС на исходящую посылается сигнал «Контроль исходного состояния» (01). При осуществлении попытки установления соединения со стороны исходящей АТС сигнал «Исходное состояние» (11) сменяется на сигнал «Занятие» (10), в ответ на который ожидается появление со стороны входящей АТС сигнала «Подтверждение занятия» (11), после чего система переходит в предответное состояние, характеризуемое сигналами «Занятие» (01) от исходящей АТС и «Подтверждение занятия» (11) от входящей АТС. В случае, если передача номера вызываемого абонента осуществляется декадным способом, сигнал «Занятие» (10) сменяется поочередно сигналами «Импульс» (00) и «Пауза» (10) или «Межцифровой интервал» (10). При этом различие между паузой и межцифровым интервалом, передаваемыми одним и тем же линейным сигналом (10), заключается только в длительности передачи.

Рис. 3.9. Сценарии обмена сигналами (местный вызов)
б) абонент Б свободен, отбой вызывающего абонента (двусторонний отбой)
В соответствии с вышеприведенными SDL-диаграммами обработки линейной сигнализации при местном вызове принято решение о максимально возможной длительности паузы 150 мс. В случае если длительность паузы превышает 150 мс, этот сигнал распознается как «Межцифровой интервал». В рассматриваемом сценарии «а» (абонент Б свободен, первым отбивается абонент А) ; появляется сигнал «Ответ» (10), после чего система переходит в состояние разговора. При отбое абонента А появляется линейный сигнал «Разединение» (11), ответом на который служит сигнал «Контроль исходного состояния» (01), а система переходит в исходное состояние.
Следующий сценарий - сценарий «б» - отличается от предыдущего только характером отбоя. В сценарии «б» реализован двусторонний отбой. В этом случае в состоянии разговора исходящая АТС передает сигнал «Отбой А» (00), ответом на который будет являться сигнал «Отбой Б» (00).

Рис. 3.9. Сценарии обмена сигналами (местный вызов)
в) абонент Б свободен, отбой вызываемого абонента
В ответ на «Отбой Б» в сторону входящей АТС поступает «Разъединение» (11), и входящая АТС посылает сигнал «Контроль исходного состояния» (01), после чего система переходит в исходное состояние.
Сценарий «в» отличается от двух предыдущих тем, что в соответствии с этим сценарием в состоянии разговора первым отбивается вызываемый абонент Б, что приводит к посылке сигнала «Отбой Б» (00) от входящей АТС в сторону исходящей АТС. В ответ на сигнал «Отбой Б» исходящая АТС направляет сигнал «Разъединение» (11), получает сигнал «Контроль исходного состояния» (01) и также переходит в исходное состояние.
Сценарий «г» рассматривает случай занятости вызываемого абонента Б. В этом случае после трансляции номера абонента Б входящая АТС передает линейный сигнал «Занятость» (00), в ответ на который получает сигнал «Разъединение» (11), направляет сигнал «Контроль исходного состояния» и переходит в исходное состояние.

Рис. 3.9. Сценарии обмена сигналами (местный вызов)
г) абонент Б занят, разъединение
Сценарий на рис. 3.9. «д» показывает ситуацию отбоя вызывающего абонента А до ответа вызываемого абонента Б, то есть в процессе набора номера. В этом случае последовательность импульсов и пауз нарушается посылкой сигнала «Разъединение» (11) в сторону входящей АТС, и после получения сигнала «Контроль исходного состояния» система также переходит в исходное состояние.

Рис. 3.9. Сценарии обмена сигналами (местный вызов)
д) отбой абонента А до ответа Б

Рис. 3.9. Сценарии обмена сигналами (местный вызов)
е) разъединение на любом этапе
Сценарии «е» и «ж» показывают разъединение и блокировку на любом этапе установления соединения. Для сценария типа «ж» следует подчеркнуть, что здесь выход из состояния блокировки возможен только при посылке сигнала «Контроль исходного состояния», все остальные сигналы в этом состоянии не воспринимаются.

Рис. 3.9. Сценарии обмена сигналами (местный вызов)
ж) блокировка СЛ
В соответствии со спецификой российских телефонных сетей, рассмотренной в главе 1, сигнальные коды различны для местных и междугородных входящих соединительных линий.
Структура блока обработки входящих междугородных вызовов INTOL представлена на рис. 3.10.
Состав линейных сигналов при междугородных соединениях (канал СЗ на рис.3.4, а также каналы С3.1 и С3.2 на рис.3,10) представлен в таблицах 3.11,3.12 и существенно расширен по сравнению с теми же списками в предыдущих описаниях процессов обработки местных соединений OTLOC и INTOL: «Занятие», «Разъединение», «Посылка вызова» в прямом направлении и сигналы «Подтверждение занятия», «Ответ», «Занятость», «Отбой вызываемого абонента», «Блокировка», «Контроль исходного состояния (КИС)», «Вызываемый абонент свободен» в обратном направлении. Описания ряда этих сигналов совпадают с аналогичными описаниями сигналов для процесса INLOC, представленных в таблицах 3.7 и 3.8. При этом следует отметить некоторую разницу в обработке сигнала «Занятость», связанную с причиной посылки этого сигнала. Если имеет место ситуация занятости вызываемого абонента другим местным соединением, то линейный сигнал «Занятость» не сопровождается акустическим сигналом «Занято», а в другой ситуации - занятость соединительных путей или занятость вызываемого абонента другим междугородним разговором или более приоритетным соединением - линейный сигнала «Занятость» должен сопровождаться акустическим сигналом «Занято». При появлении линейного сигнала «Занятость» в случае полуавтоматической связи начинает мигать лампочка на рабочем столе телефонистки, а в случае автоматической связи на АМТС формируется сигнал «Уединение» и разговорный тракт разрушается.

Рис. 3.10. Блок обработки входящего междугородного вызова INTOL
Сообщения от программного обеспечения (ПО) обработки вызовов к процессу INTOL приведены в таблице 3.13, а сообщения в обратном направлении – в таблице 3.14.
Таблица 3.11. Сигналы С3.1, принимаемые INTOL со стороны соединительной линии при междугородном входящем соединении
|
№ |
Напр. С |
|
Состояние бит |
Примечание |
|||
|
Название сигнала |
1ВСК (а) |
2ВСК (Ь) |
|
(d) |
|||
|
1 |
|
ЗАНЯТИЕ |
1 |
0 |
0 |
1 |
Время распознавания 14-20 мс. Передается при появлении нового вызова, если канал находится в исходном состоянии |
|
2 |
|
НАБОР НОМЕРА: Импульс пауза межцифровой интервал |
0 1 1 |
0 0 0 |
0 0 0
|
1 1 1 |
Импульс (пауза) должен быть принят, если его длительность находится в пределах 16- 120 мс. Принимается с длительностью более 250 мс |
|
3 |
|
РАЗЪЕДИНЕНИЕ |
1 |
1 |
0 |
1 |
Может быть принят на любом этапе соединения. Время распознавания 150-200 мс |
|
4 |
|
ПОСЫЛКА ВЫЗОВА |
0 |
0 |
0 |
1 |
См. Комментарий к SDL-диаграмме |
|
5 |
|
СНЯТИЕ ПОСЫЛКИ ВЫЗОВА |
1 |
0 |
0 |
1 |
|