Таблица 3.12. Сигналы С3.2, передаваемые INTOL в сторону соединительной линии при входящем междугородном соединении
|
|
|
Название сигнала |
Состояние бит |
|
|||
|
№ |
Напр. сигнала |
1ВСК (а) |
2ВСК (б) |
(с) |
(d) |
Примечание |
|
|
1 |
|
ПОДТВЕРЖДЕ- НИЕ ЗАНЯТИЯ |
1 |
1 |
0 |
1 |
Передается через 20 мс после получения "Занятия" и является признаком занятия СЛМ |
|
2 |
|
ОТВЕТ |
1 |
1 |
0 |
1 |
Сигнал передается при ответе вызываемого абонента |
|
3 |
|
ЗАНЯТОСТЬ |
0 |
0 |
0 |
1 |
Передается в случае занятости или недоступности абонента |
|
4 |
|
АБОНЕНТ СВОБОДЕН |
1 |
0 |
0 |
1 |
|
|
5 |
|
ЭТБОИ Б |
1 |
1 |
0 |
1 |
|
|
6 |
|
БЛОКИРОВКА |
1 |
1 |
0 |
1 |
Передается в исходном состоянии для запрещения занятия СЛМ |
|
7 |
|
КОНТРОЛЬ ИСХОДНОГО СОСТОЯНИЯ |
0 |
1 |
0 |
1 |
Передается в ответ на разъединение при освобождении СЛ и коммутационного оборудования, т.е. когда АТС готова к приему нового "Занятия" по данной СЛМ |
Таблица 3.13. Сообщения от ПО обработки вызова к процессу INTOL
|
№ |
Название сообщения |
Комментарии |
|
1 |
ОТВЕТ АБОНЕНТА Б |
Ответ абонента |
|
2 |
АБОНЕНТ Б ЗАНЯТ |
Абонент занят или недоступен |
|
3 |
ОТБОИ |
|
|
4 |
БЛОКИРОВКА |
Блокировка от АТС (техобслуживание) |
|
5 |
СНЯТИЕ БЛОКИРОВКИ |
|
|
6 |
ОШИБКА MFR |
Ошибка частотного обмена |
|
7 |
АБОНЕНТ Б СВОБОДЕН |
|
Таблица 3.14. Сообщения от процесса INTOL к процессу обработки вызова
|
№ |
Название сообщения |
Комментарии |
|
1 |
новый вызов |
|
|
2 |
ЦИФРА |
Первая цифра может поступить через 240 мс после "Занятия" |
|
3 |
ПОДКЛЮЧЕНИЕ MFR |
Подключение многочастотного приемопередатчика для приема номера в многочастотном коде "импульсный челнок" |
|
|
ПОСЫЛКА ВЫЗОВА |
|
|
|
СНЯТИЕ ПОСЫЛКИ ВЫЗОВА |
|
|
4 |
РАЗЪЕДИНЕНИЕ |
|
Новый сигнал «Абонент свободен» подтверждает доступность абонента и обеспечивает включение сигнальной лампы на рабочем месте телефонистки при полуавтоматической связи, после чего телефонистка информирует вызывающего абонента и дает команду посылки вызова. При автоматической связи при появлении этого сигнала входящая АМТС начинает передачу сигнала «Посылка вызова» вызываемому абоненту, а исходящая АМТС - акустического сигнала «Контроль посылки вызова» (КПВ) вызывающему абоненту.
При появлении сигнала «Ответ вызываемого абонента» выключается сигнальная лампа на рабочем месте телефонистки, прекращается посылка вызова и КПВ, приключается разговорный тракт и начинается начисление оплаты за междугородный разговор.
Новый сигнал «Посылка вызова» при автоматической связи посылайся приборами АМТС с периодичностью 1,2 мс - посылка и 2 мс - пауза, ри полуавтоматической связи периодичность посылки вызова определяется нажатием ключа на рабочем месте телефонистки.
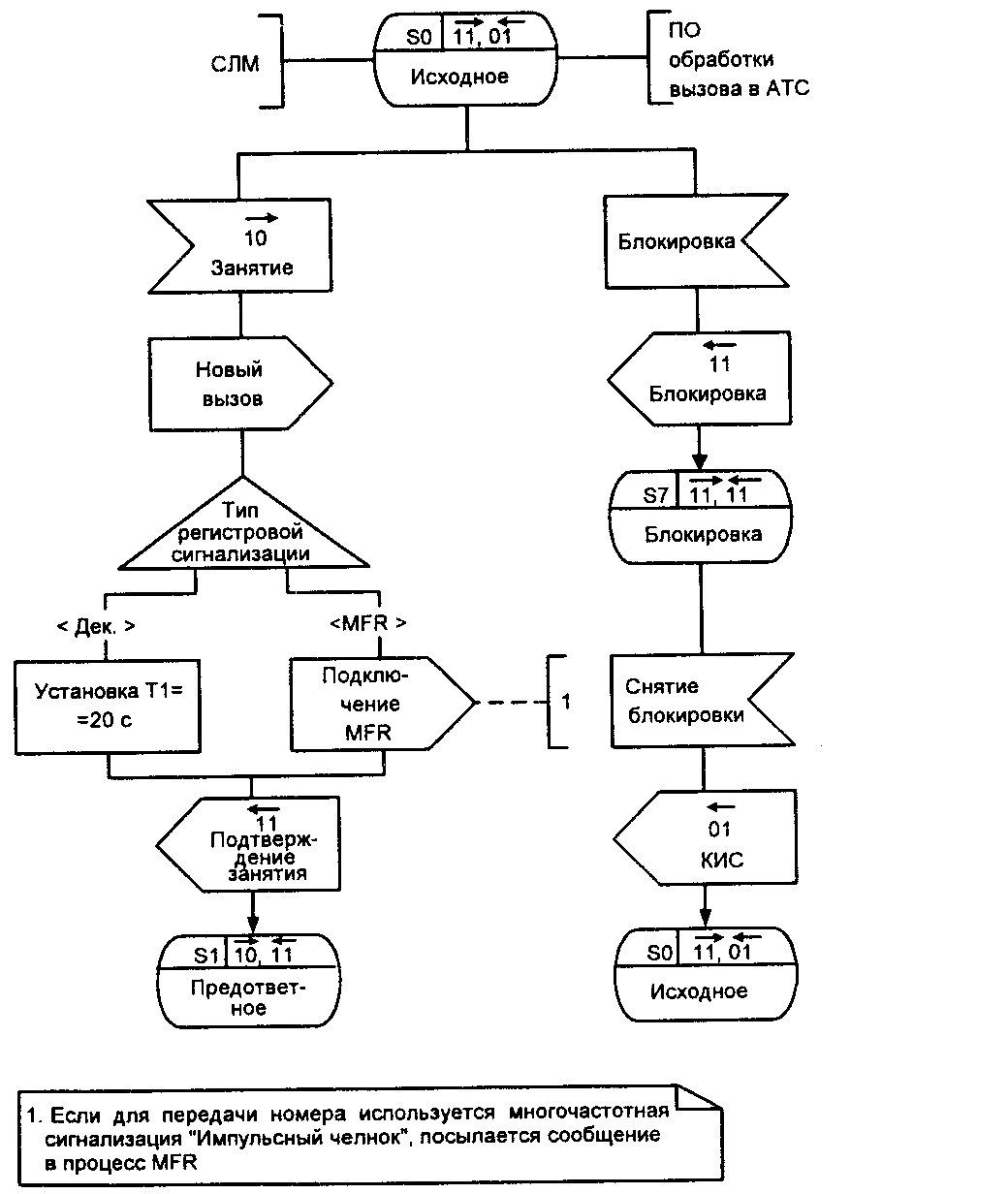
На рис. 3.11 представлена диаграмма процесса INTOL на языке SDL. Процесс имеет следующие состояния:
50 - исходное состояние,
51 - предответное состояние,
52 - состояние приема импульса при декадном наборе,
53 - состояние приема паузы при декадном наборе,
54 - вызываемый абонент Б свободен,
55 - разговорное состояние при ответе абонента Б,
56 - ожидание разъединения,
57 - состояние блокировки канала, S9 - распознавание разъединения,
510 - вызываемый абонент Б занят,
511 - посылка вызова.
В процессе INTOL используются следующие значения тайм-аутов:
Т1 = 20 с - ожидание следующей цифры,
Т2 = 150 мс - максимальная длительность импульса или паузы при
декадном наборе номера,
ТЗ = 200 мс - время распознавания разъединения.

Рис.3.11. SDL-диаграмма процесса INTOL (стр. 1 из 5)

Рис.3.11. SDL-диаграмма процесса INTOL (стр. 2 из 5)
На SDL.-диаграмме процесса INTOL на рис. 3.11 приняты те же направления входящих/исходящих сигналов, что и в случае процессов INLOC и ОTLОС на рис.3.6.и3.8.
Процесс обработки входящего междугородного вызова INTOL в исходном состоянии SO ожидает появления линейного сигнала «Занятие» (10). При приеме этого сигнала направляется сообщение в ПО обработки вызова АТС о появлении нового вызова и осуществляется подготовка к приему цифр номера вызываемого абонента.
При использовании в данном входящем направлении сигнализации методом «импульсный челнок» направляется сообщение в ПО обработки вызова о подключении приемопередатчика многочастотной сигнализации, после чего в канал посылается линейный сигнал «Подтверждение занятия» (11).

Рис.3.11. SDL-диаграмма процесса INTOL (стр. 3 из 5)
При использовании декадного способа передачи цифр номера устанавливается тайм-аут Т 1, равный 20 с, ограничивающий ожидание первого импульса набора номера, и так же направляется линейный сигнал «Подтверждения занятия» (11). В обоих случаях осуществляется переход в предответное состояние S1.
В исходном состоянии также возможно появление команды от ПО обработки вызова «Блокировка», в результате которой к АМТС направляется линейный сигнал «Блокировка» (11), и процесс переходит в состояние блокировки S7, из которого выйти можно только по команде от ПО входящей АТС «Снятие блокировки», после чего линейный сигнал «Блокировка» (11) сменяется линейным сигналом «Контроль исходного состояния» (01), и процесс INTOL возвращается в исходное состояние.

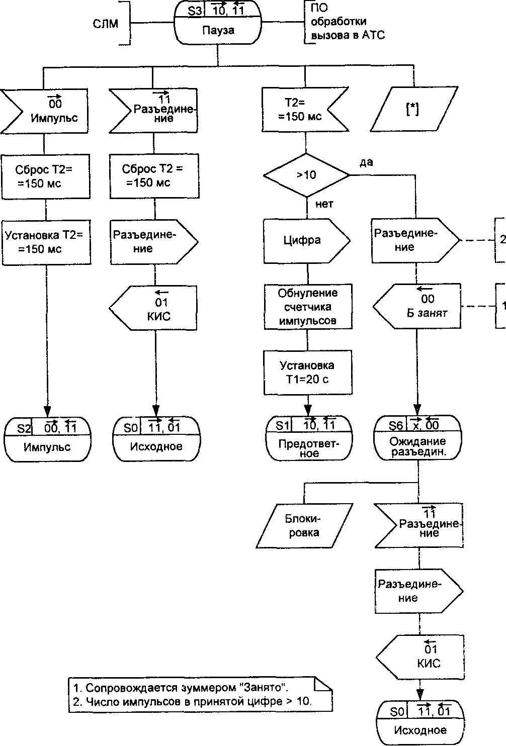
Рис.3.11. SDL-диаграмма процесса INTOL (стр. 4 из 5)
В предответном состоянии возможно появление линейного сигнала «Импульс» (00), в результате которого устанавливается тайм-аут Т2 = 150 мс для анализа наличия импульса повышенной длительности, находящегося за пределами 20-150 мс, а также сбрасывается тайм-аут Т2= 20с. Процесс переходит в состояние импульса S2. При появлении сигнала «Разъединение» (11) направляется сообщение о разъединении в ПО обработки вызова АТС, сбрасывается тайм-аут ожидания цифр набора номера Т 1 == 20 с, в канал направляется сигнал «Контроль исходного состояния» (01) и процесс возвращается в исходное состояние SO.
Последовательная смена состояний импульса S2 и паузы S3 соответствует приему цифр номера вызываемого абонента по аналогии с такой же процедурой, описанной в предыдущем разделе (процесс INLOC).

Рис.3.11. SDL-диаграмма процесса INTOL (стр. 5 из 5)
После приема необходимого количества цифр номера возможны две ситуации: вызываемый абонент Б свободен или занят. В первом случае, в отличие от процесса INLOC обработки местного вызова, вызываемому абоненту не посылается немедленно вызывной сигнал, а в соединительную линию к АМТС направляется линейный сигнал «Абонент свободен» (10) и сбрасывается тайм-аут Т1=20 с.
Отличается от процесса INLOC обработки местного вызова и реакция на ситуацию занятости вызываемого абонента. Во всех случаях к исходящей АМТС направляется линейный сигнал «Занятость» (00), однако при занятости вызываемого абонента другим местным соединением этот линейный сигнал не сопровождается акустическим сигналом «Занято», а процесс INTOL переходит в состояние S10 занятости вызываемого абонента Б. При занятости абонента другим междугородным или приоритетным вызовом, а также при его недоступности; при исчерпании тайм-аута Т1=20 с; при ошибке в многочастотном обмене; при сбое в декадном те этот же линейный сигнал «Занятость» (00) сопровождается акустическим сигналом «Занято» и процесс переходит в состояние ожидания единения S6.
В состоянии ожидания разъединения S6 процесс ожидает только единенный линейный сигнал (11), означающий разъединение, в ответ на который направляется сигнал «Контроль исходного состояния» (01), и система переходит в исходное состояние SO.
При полуавтоматическом способе обслуживания вызовов в АМТС в стоянии S4 «Б свободен» после переговоров телефонистки с вызывающим абонентом А к входящей АТС от телефонистки МТС передается линейный сигнал «Посылка вызова» (00), который переводит процесс в состояние S 11 посылки вызова. То же происходит практически немедленно после передачи «Б свободен» при автоматическом способе обслуживания вызовов в АМТС. Разницу в этих двух режимах составляют последовательности посылок вызовов, изображенные в комментариях к состоянию S4 на SDL-диаграмме процесса INTOL.
В состояниях S4 и S11 возможно появление сообщения от ПО обработки вызова в АТС об ответе абонента Б, в результате которого прекращается посылка вызова вызываемому абоненту, к АМТС направляется линейный сигнал «Ответ абонента Б» (11) и процесс переходит в разговорное состояние S5.
В разговорном состоянии S5 возможно появление следующих сигналов. Это линейный сигнал «Разъединение» (11) либо сообщение от ПО обработки вызова в АТС об отбое абонента Б. В случае появления сигнала «Разъединение» устанавливается тайм-аут ТЗ = 200 мс для его достоверного распознавания и осуществляется переход в состояние распознавания разъединения S9. При появлении сообщения «Отбой Б» от ПО обработки вызова в АТС посылается линейный сигнал «Отбой Б» (10), который не сопровождается соответствующим зуммерным сигналом, а процесс переходит в состояние S4 - «Б свободен».
В состоянии распознавания разъединения S9 возможно исчезновение сигнала «Разъединение» до его распознавания, то есть возвращение сигнала «Занятие» (10), в связи с чем сбрасывается тайм-аут ТЗ и система возвращается в разговорное состояние S5. В этот же период также возможно появление сообщения «Отбой Б», которое целесообразно запомнить и обработать лишь при переходе в разговорное состояние. Если изменения не происходят в течение 200 мс, то есть сигнал «Разъединение» (11) считается достоверно распознанным, то в ПО обработки вызова АТС направляется сообщение «Разъединение», в соединительную линию направляется сигнал «Контроль исходного состояния» (01) и система переходит в исходное состояние SO.
Состояние S10 при автоматическом способе обслуживания вызовов в АМТС предусматривает только прием сигнала «Разъединение» (11), в ответ на который посылается «Контроль исходного состояния» (01) и процесс возвращается в исходное состояние SO. При полуавтоматической связи осуществляется подключение телефонистки к занятому вызываемому абоненту, а дальнейшее развитие процесса зависит от того, кто из двух разговаривающих абонентов первым положил трубку. Последнее иллюстрируется примечанием 2 к состоянию S10 на SDL-диаграмме процесса INTOL.

Рис. 3.12. Сценарии обмена сигналами (междугородный вызов)
а) абонент свободен, разъединение от АМТС
Тестовые сценарии обмена сигналами на языке MSC в соответствии с SDL-диаграммой процесса INTOL приведены на рисунке 3.12.
Сценарии рис. 3.12 «а» и «б» соответствуют ситуации, когда вызываемый абонент свободен. Их отличие от аналогичных сценариев на рис.3.9 «а» и «б» состоит в наличии сигналов «Посылка вызова» и «Снятие посылки вызова», «Абонент свободен».

Рис. 3.12. Сценарии обмена сигналами (местный вызов)
б) абонент Б свободен, отбой вызываемого абонента
Сценарий на рис. 3.12 «в» дополняет первые два сценария ситуацией повторного вызова после отбоя вызываемого абонента Б и соответствующего продолжения разговора по инициативе оператора МТС с последующим разъединением со стороны АМТС.
Сценарии на рис. 3.12 «г», «д», «е», «ж» иллюстрируют поведение процесса INTOL при занятости вызываемого абонента Б в зависимости от характера этой занятости и вида междугородной связи (автоматическая или полуавтоматическая).

Рис. 3.12. Сценарии обмена сигналами (междугородный вызов) в) повторный вызов при полуавтоматической связи

Рис. 3.12. Сценарии обмена сигналами (междугородный вызов) г) абонент Б занят, автоматическая связь

Рис. 3.12. Сценарии обмена сигналами (междугородный вызов) д) абонент Б занят вызовом высокого приоритета или недоступен, полуавтоматическая связь

Рис. 3.12. Сценарии обмена сигналами (междугородный вызов)
е) абонент Б занят разговором с абонентом В, полуавтоматическая связь, после поступления междугородного вызова абонент Б вешает трубку

Рис. 3.12. Сценарии обмена сигналами (междугородный вызов) ж) абонент Б занят разговором с абонентом В, полуавтоматическая связь, после поступления междугородного вызова абонент В вешает трубку