Рисунок 4 - Идеальная и реальная
амплитудно-частотная характеристика фильтра верхних частот
Передаточную функцию фильтра верхних
частот с частотой среза wc можно получить из передаточной функции
нормированного фильтра нижних частот (имеющего wc, равную 1 рад/с) с помощью
замены переменной s на wc/s. Следовательно, функция фильтров верхних частот
Баттерворта и Чебышева будет содержать следующие сомножители второго порядка:
(1)
где wc - частота среза, а B и С
представляют собой приведенные в приложении А[1] нормированные коэффициенты
звена фильтра нижних частот второго порядка. При нечетном порядке присутствует
также звено первого порядка, обладающее передаточной функцией вида
(2)
где С - нормированный коэффициент нижних частот первого порядка.
Коэффициент усиления фильтра верхних частот представляет собой значение его передаточной функции при бесконечном значении переменной s. Следовательно, для звеньев второго и первого порядков, описываемых соответственно уравнениями, написанными выше, и, коэффициент усиления равен К.
Целью этой главы было подчеркнуть,
что основные параметры фильтра, это: полоса пропускания, полоса задержания,
частота среза ωср,
резонансная частота fР и добротность.
4. Классификация фильтров по признакам
Фильтр это частотно-избирательное устройство, которое пропускает сигналы определенных частот и задерживает или ослабляет сигналы других частот. Фильтры могут быть классифицированы по ряду признаков:
) по виду АЧХ они разделяются на: фильтры нижних частот (ФНЧ); фильтры верхних частот (ФВЧ); полосовые фильтры (ПФ); режекторные (заграждающие) фильтры (РЖ). В отдельную группу могут быть выделены фазовые фильтры (ФФ);
) в зависимости от полиномов, используемых при аппроксимации передаточной функции различают фильтры: критического затухания, Бесселя, Баттерворта, Чебышева;
) по элементной базе фильтры разделяются на: пассивные и активные фильтры. Активные фильтры включают в схему RLC - фильтра активного элемента, в качестве которых часто используются операционные усилители.
АЧХ Баттерворта имеет довольно длинный горизонтальный участок и резко спадает за частотой среза. Переходная характеристика такого фильтра при ступенчатом входном сигнале имеет колебательный характер. С увеличением порядка фильтра колебания усиливаются.
Характеристика фильтра Чебышева спадает более круто за частотой среза. В полосе пропускания она имеет волнообразный характер с постоянной амплитудой. Колебания переходного процесса при ступенчатом входном сигнале сильнее, чем у фильтра Баттерворта.
Фильтр Бесселя характеризуется меньшей длиной горизонтального участка, чем фильтр Баттеворта и более пологим спадом АЧХ за частотой среза, чем фильтры Баттерворта и Чебышева. Данный фильтр обладает оптимальной переходной характеристикой (переходный процесс практически не имеет колебаний).
Фильтр критического затухания обладает
значительно худшей амплитудно-частотной характеристикой по сравнению с фильтром
Бесселя, но не имеет перерегулирования. В общем фильтр критического затухания
уступает фильтру Бесселя в отношении качества отработки входного ступенчатого
сигнала.
5. Принцип действия устройства
Рассмотрим в качестве фильтра простейшую цепь
RC, принцип работы которой основан на зависимости реактивного сопротивления
конденсатора от частоты сигнала.
Рисунок 5 - Простейшая RC цепь
Если к источнику переменного синусоидального напряжения U частотой f подключить последовательно резистор сопротивлением Rи конденсатор ёмкостью C, падение напряжения на каждом из элементов можно вычислить исходя из коэффициента деления с импедансом Z.
Импеданс - комплексное (полное)
сопротивление цепи для гармонического сигнала.
Z² = R² + X² ; Z = √(R² +
X²) , где
Х - реактивное сопротивление.
Тогда на выводах резистора
напряжение UR будет составлять:
(3)
где XC - реактивное сопротивление конденсатора, равное 1/2πfC
При равенстве R = XC на частоте f,
выражение упростится сокращением R и примет вид:
(4)
Следовательно, на частоте f равенство активного и реактивного сопротивлений цепочки RC обеспечит одинаковую амплитуду переменного синусоидального напряжения на каждом из элементов в √2 раз меньше входного напряжения, что составляет приблизительно 0.7 от его значения.
В этом случае частота f определится исходя из
сопротивления R и ёмкости С выражением:
(5)
где τ - постоянная
времени цепи RC <#"865561.files/image011.gif"> (6)
Рисунок 6 - Схема простого
пассивного ФВЧ первого порядка
Пример схемы активного ФВЧ первого порядка представлен на рисунке 7.
Передаточная функция данного фильтра
имеет вид
(7)
Рисунок 7 - Схема активного ФВЧ первого порядка
Пример схемы активного ФВЧ второго порядка представлен на рисунке 8.
Передаточная функция ФВЧ второго
порядка имеет вид
(8)
Рисунок 8 - Схемы активного ФВЧ
второго порядка
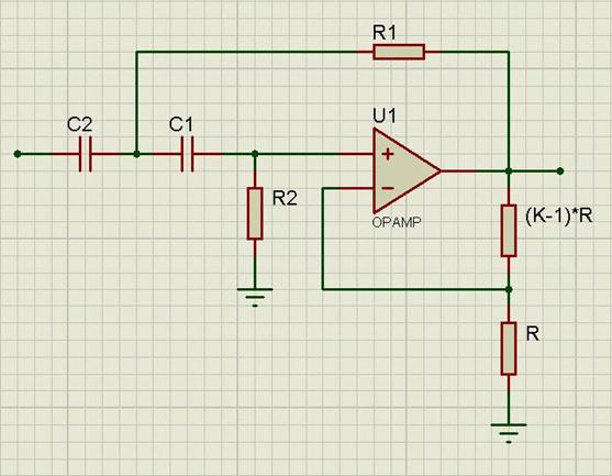
7. Выбор и обоснование принципиальной
электрической схемы устройства
В электрокардиографе Kenz-Cardico 1211
используется фильтр верхних частот на ОУ второго порядка с частотой среза 250
Гц и имеющий характеристику Бесселя. Проанализировав задание, можно построить
схему проектируемого фильтра в среде разработки Multisim:
Рисунок 9 - Фильтр верхних частот на
ОУ второго порядка
8. Расчет принципиальной электрической схемы
устройства
.1 Полиномиальный расчет фильтра
В курсе математического анализа доказывается,
что через
точек проходит
полином
степени
и при том только один. Например через две точки можно провести только одну
прямую, через три точки только одну параболу и так далее. Соответственно через
также
можно провести единственный полином степени
,
который будет являться результатом интерполяции, то есть:
где
-
коэффициенты полинома, которые необходимо рассчитать на основе отсчетов сигнала
При построении фильтра верхних частот
используется рассчитанный полином. Тогда непрерывный сигнал
может быть представлен как сумма произведения своих отсчетов
на
соответствующий полином:
(9)
|
Полином используемого фильтра верхних частот = 2. |
8.2 Расчет элементов фильтра
Для расчета фильтра верхних частот второго порядка и коэффициентом усиления К≥1, необходимо выполнить следующие шаги.
. Выбрать номинальное значение емкости C1 (предпочтительно близкое к значению 10/fc мкФ) и вычислить значения сопротивлений.
. Выбрать номинальные значения, наиболее близкие к вычисленным значениям, и реализовать фильтр или его звенья в соответствии со схемой, показанной на рисунке 9.
Расчет элементов R1 и C1:
Для фильтра Бесселя для высоких частот
справедлива формула:
(10)
Подставляя наши значения, получим:
Емкость конденсатора оставим неизменной. Раз С1 = 0.66мкФ, то R1 = 10кОм.
Сопротивления R3 и R4 обеспечивают К>1 и выбираются таким образом, чтобы минимизировать смещение ОУ по постоянному току. Коэффициент звена неинвертирующий и равен: K=l+(R4/R3).
Так как R4 = KR2, R2 = 7кОм, а K по условию =
1.5, получаем R4 = 15кОм, а R3 = 30кОм.
8.3 Выбор номинальных значений, наиболее близких
к вычисленным значениям
Таблица1 Номиналы резисторов
по ряду Е3, Е6, Е12, Е24
|
Е6 |
Е12 |
Е24 |
Е3 |
Е6 |
Е12 |
Е24 |
Е3 |
Е6 |
Е12 |
Е24 |
|
1,0 |
1,0 |
1,0 |
2,2 |
2,2 |
2,2 |
2,2 |
4,7 |
4,7 |
4,7 |
4,7 |
|
|
|
1,1 |
|
|
|
2,4 |
|
|
|
5,1 |
|
|
1,2 |
1,2 |
|
|
2,7 |
2,7 |
|
|
5,6 |
5,6 |
|
|
|
1,3 |
|
|
|
3,0 |
|
|
|
6,2 |
|
1,5 |
1,5 |
1,5 |
|
3,3 |
3,3 |
3,3 |
|
6,8 |
6,8 |
6,8 |
|
|
|
1,6 |
|
|
|
3,6 |
|
|
|
7,5 |
|
|
1,8 |
1,8 |
|
|
3,9 |
3,9 |
|
|
8,2 |
8,2 |
|
|
|
2,0 |
|
|
|
4,3 |
|
|
|
9,1 |
|
Е48 |
Е96 |
Е192 |
Е48 |
Е96 |
Е192 |
Е48 |
Е96 |
Е192 |
Е48 |
Е96 |
||||||||
|
100 |
100 |
100 |
147 |
147 |
147 |
215 |
215 |
215 |
316 |
316 |
||||||||
|
|
|
101 |
|
|
149 |
|
|
218 |
|
|
||||||||
|
|
102 |
102 |
|
150 |
150 |
|
221 |
221 |
|
324 |
||||||||
|
|
|
104 |
|
|
152 |
|
|
223 |
|
|
||||||||
|
105 |
105 |
105 |
154 |
154 |
154 |
226 |
226 |
226 |
332 |
332 |
||||||||
|
|
|
106 |
|
|
156 |
|
|
229 |
|
|
||||||||
|
|
107 |
107 |
|
158 |
158 |
|
232 |
232 |
|
340 |
||||||||
|
|
|
109 |
|
|
160 |
|
|
234 |
|
|
||||||||
|
110 |
110 |
110 |
162 |
162 |
162 |
237 |
237 |
237 |
348 |
348 |
||||||||
|
|
|
111 |
|
|
164 |
|
|
240 |
|
|
||||||||
|
|
113 |
113 |
|
165 |
165 |
|
243 |
243 |
|
357 |
||||||||
|
|
|
114 |
|
|
167 |
|
|
246 |
|
|
||||||||
|
115 |
115 |
115 |
169 |
169 |
169 |
249 |
249 |
249 |
365 |
365 |
||||||||
|
|
|
117 |
|
|
172 |
|
|
252 |
|
|
||||||||
|
|
118 |
118 |
|
174 |
174 |
|
255 |
255 |
|
374 |
||||||||
|
|
|
120 |
|
|
176 |
|
|
258 |
|
|
||||||||
|
121 |
121 |
121 |
178 |
178 |
178 |
261 |
261 |
261 |
383 |
383 |
||||||||
|
|
|
123 |
|
|
180 |
|
|
264 |
|
|
||||||||
|
|
124 |
124 |
|
182 |
182 |
|
267 |
267 |
|
392 |
|
|
184 |
|
|
271 |
|
|
|
127 |
127 |
127 |
187 |
187 |
187 |
274 |
274 |
274 |
402 |
402 |
||||||||
|
|
|
129 |
|
|
189 |
|
|
277 |
|
|
||||||||
|
|
130 |
130 |
|
191 |
191 |
|
280 |
280 |
|
412 |
||||||||
|
|
|
132 |
|
|
193 |
|
|
284 |
|
|
||||||||
|
133 |
133 |
133 |
196 |
196 |
196 |
287 |
287 |
287 |
422 |
422 |
||||||||
|
|
|
135 |
|
|
198 |
|
|
291 |
|
|
||||||||
|
|
|
137 |
|
200 |
200 |
|
294 |
294 |
|
432 |
||||||||
|
|
|
138 |
|
|
203 |
|
|
298 |
|
|
||||||||
|
140 |
140 |
140 |
205 |
205 |
205 |
301 |
301 |
301 |
442 |
442 |
||||||||
|
|
|
142 |
|
|
208 |
|
|
305 |
|
|
||||||||
|
|
143 |
143 |
|
210 |
210 |
|
309 |
309 |
|
453 |
||||||||
|
|
|
145 |
|
|
213 |
|
|
312 |
|
|
Из таблицы номиналов выбираем следующие резисторы:
Ближайшее к вычисленному номинальному значению сопротивления R1 (серия Е24) равно 6.8кОм.
Ближайшее к вычисленному номинальному значению сопротивления R2 (серия Е48) равно 10кОм.
Ближайшее к вычисленному номинальному значению сопротивления R3 (серия Е192) равно 29.8кОм.
Ближайшее к вычисленному номинальному значению
сопротивления R4 (серия Е192) равно 15кОм.
Таблица 2 Номиналы емкостных элементов
|
Кодовое обозначение |
пкФ (pF) |
нФ (nF) |
мкФ (µF) |
|
|
Ряд Е3 |
Ряд Е6 |
|
|
|
|
101 |
101 |
100 |
0.1 |
0.0001 |
|
|
151 |
150 |
0.15 |
0.00015 |
|
471 |
471 |
470 |
0.47 |
0.00047 |
|
|
681 |
680 |
0.68 |
0.00068 |
|
222 |
222 |
2200 |
2.2 |
0.0022 |
|
|
332 |
3300 |
3.3 |
0.0033 |
|
472 |
472 |
4700 |
4.7 |
0.0047 |
|
|
682 |
6800 |
6.8 |
0.0068 |
|
223 |
223 |
22000 |
22 |
0.022 |
|
|
333 |
33000 |
33 |
0.033 |
|
474 |
474 |
|
470 |
0.47 |
|
|
684 |
|
680 |
0.68 |
Ближайшее к вычисленному номинальному значению
конденсатора C1 (серия E6) равно 0.68мкФ.
.4 Выбор операционного усилителя
Исходя из требуемых параметров к работе устройства, был выбран быстродействующий операционный усилитель К140УД11.
Корпус К140УД11
Рисунок 10 - Корпус К140УД11
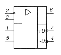
Условное графическое обозначение
|
|
|
Назначение выводов: 1,5,8 - коррекция; 2 - вход инвертирующий; 3 - вход неинвертирующий; 4 - напряжение питания -Uп; 6 - выход; 7 - напряжение питания +Uп; |