Пример расчета:
Для I группы домов определяем по /2/ значение: Куд=0,35; Кув=1; Ко=0,4; Cosjд=0,9; Cosjв=0,93; Рр=1,5 кВт. Количество домов заданно в исходных данных к курсовому проекту n=15 домов.
Полную мощность определяем из выражений:
2.3 Расчет уличного освещения
По
заданным параметрам таким как: ширина улицы (5-7 м.); характеристики покрытия
улицы (асфальт) и высоты подвеса светильника (9 м) определяем по /2/ удельную
мощность для освещения одного погонного метра, которая равна
.
Полную
мощность требуемую на освещения улицы определим из выражения:
(2.3.1)
где:
L - длина улицы равная 3 км.
Для
расчета нагрузки приходящейся на наружное освещение примем, что мощность
необходимая для освещения одного потребителя равна 0,25 кВт и рассчитаем
воспользовавшись выражением:
(2.3.2)
где: n - количество производственных потребителей.
Общая нагрузка освещения будет равна:
(2.3.3)
.1 Выбор необходимого количества трансформаторных пунктов
Выбор оптимального количества трансформаторных пунктов, т.е. наилучшей системы распределения электрической энергии, является многокритериальной оптимизационной задачей с неопределенными значениями различных факторов. В наиболее общем виде при решении этой задачи необходимо учесть:
· перспектива роста нагрузок;
· выбранная система должна обеспечить минимум затрат;
· технические ограничения: отклонение напряжения у потребителя, чувствительность защиты, удобства монтажа ВЛ и ТП.
Для оценки количества трансформаторных пунктов можно воспользоваться
формулой:
, шт.
(3.1.1)
где: SР - расчетная мощность, кВА;- площадь населенного пункта, км2;
DU - допустимая потеря напряжения в сети 0,38кВ, %
Для нахождения допустимой потери напряжения (DU) примем: режим регулирования на шинах 10кВ - +5%; регулируемая надбавка на силовом трансформаторе - 0%; потери в трансформаторе - -4%; не регулируемая надбавка на силовом трансформаторе - +5%.
Суммарная
потеря напряжения в ВЛ 10 и 0,38 кВ составит:
(3.1.2)
из
этого выражения следует, что
Известно,
что 60% потерь приходиться на линию 10кВ и 40% потерь приходиться на ВЛ 0,38кВ,
следовательно:
(3.1.3)
Принимаем
Допустимая
потеря напряжения (DU) может оцениваться по таблице отклонения напряжения.
Таблица. 3.1. Отклонения напряжения.
|
№ п/п |
Элемент электрической сети |
Отклонение напряжения |
||
|
|
|
100% |
25% |
|
|
1 |
Шины 10 кВ |
5 |
0 |
|
|
2 |
Линия 10 кВ |
-5,5 |
-1,38 |
|
|
3 |
Силовой трансф. |
Регул. надбавка |
0 |
0 |
|
|
|
Потеря |
-4 |
-1 |
|
|
|
Нерегул. надбавка |
5 |
5 |
|
4 |
Линия 0,38кВ |
-4.2 |
-0.6 |
|
|
5 |
Потребитель |
-5 |
5 |
|
Суммарную нагрузку, приходящуюся на ТП, определим по надбавкам и сведем в
таблице 3.2.
Таблица 3.2. - Полные мощности и надбавки производственных и коммунально-бытовых потребителей
|
|
1 |
2 |
3 |
4 |
5 |
6 |
7 |
8 |
9 |
10 |
11 |
12 |
13 |
14 |
|
Sд |
39,0 |
10 |
10 |
2 |
30 |
3,6 |
18 |
22 |
4 |
2 |
1 |
198,5 |
3,6 |
15,6 |
|
dSд |
25,8 |
6 |
6 |
0,2 |
19 |
2,1 |
11,2 |
13,8 |
2,4 |
0,2 |
0,6 |
148 |
2,1 |
9,2 |
|
Sв |
0 |
10 |
10 |
0 |
30 |
1 |
18 |
10,8 |
3 |
4 |
3 |
0 |
1 |
1 |
|
dSв |
0 |
6 |
6 |
0 |
19 |
0,6 |
11,2 |
6,7 |
1,8 |
2,4 |
1,8 |
0 |
0,6 |
0,6 |
|
|
I |
II |
III |
IV |
V |
|
Sд |
3,5 |
4,20 |
7,53 |
7,48 |
8,29 |
|
dSд |
1,75 |
2,5 |
4,3 |
4,3 |
5 |
|
Sв |
8,47 |
10,16 |
20,05 |
19,57 |
22,06 |
|
dSв |
1 |
2,5 |
4,3 |
4,3 |
5 |
Так как максимальной является нагрузка потребителя №12, то максимальная
дневная нагрузка потребителей определится по формуле:
(3.1.4)
При
определении максимальной вечерней нагрузки необходимо учесть нагрузку,
приходящуюся на уличное и наружное освещение.
(3.1.5)
Так
как
то расчет количества трансформаторных пунктов будем
вести по
Площадь населенного пункта определим из выражения:
где:
а - длина населенного пункта равная
- ширина
населенного пункта равная
Необходимое
количество трансформаторов равно:
Принимаем
количество трансформаторных пунктов
.
3.2 Определение места установки трансформаторных пунктов
Таблица 3.3 - Расчет координат для установки ТП5
|
№ потр |
Sp, кВА |
Хi, см |
Уi, см |
Si·Xi |
Si·Yi |
|
5 |
30 |
1 |
14 |
30 |
420 |
|
4 |
2 |
1 |
11 |
2 |
22 |
|
2 |
10 |
3 |
9 |
30 |
90 |
|
1 |
39,0 |
6 |
9 |
234,31 |
351,46 |
|
3 |
10 |
6 |
11 |
60 |
110 |
|
6 |
3,6 |
6 |
14 |
21,6 |
50,4 |
|
ИТОГО |
94,65 |
|
|
377,91 |
1043,9 |
Таблица 3.4 - Расчет координат для установки ТП6
|
№ потр |
Sp, кВА |
Хi, см |
Уi, см |
Si·Xi |
Si·Yi |
|
7 |
18 |
9 |
14 |
162 |
252 |
|
8 |
22 |
9 |
11 |
198 |
242 |
|
9 |
4 |
9 |
9 |
36 |
36 |
|
V |
22,06 |
13 |
14 |
286,74 |
308,8 |
|
III |
20,05 |
13 |
9 |
260,68 |
180,47 |
|
IV |
19,57 |
13 |
11 |
254,41 |
215,27 |
|
ИТОГО |
105,68 |
|
|
1197,8 |
1234,5 |
Таблица 3.5 - Расчет координат для установки ТП7
|
№ потрSp, кВАХi, смУi, смSi·XiSi·Yi |
|
|
|
|
|
|
10 |
4 |
3 |
6 |
12 |
24 |
|
11 |
3 |
6 |
6 |
18 |
18 |
|
13 |
3,6 |
6 |
1 |
21,6 |
3,6 |
|
14 |
15,6 |
8 |
3 |
124,8 |
46,8 |
|
II |
10,16 |
13 |
6 |
132,1 |
60,968 |
|
I |
8,47 |
9 |
6 |
76,21 |
50,806 |
|
ИТОГО |
44,829 |
|
|
384,71 |
204,17 |
Таблица 3.5 - Расчет координат для установки ТП7
|
№ потрSp, кВАХi, смУi, смSi·XiSi·Yi |
|
|
|
|
|
|
10 |
4 |
3 |
6 |
12 |
24 |
|
11 |
3 |
6 |
6 |
18 |
18 |
|
13 |
3,6 |
6 |
1 |
21,6 |
3,6 |
|
14 |
15,6 |
8 |
3 |
124,8 |
46,8 |
|
II |
10,16 |
13 |
6 |
132,1 |
60,968 |
|
I |
8,47 |
9 |
6 |
76,21 |
50,806 |
|
ИТОГО |
44,829 |
|
|
384,71 |
204,17 |
Таблица 3.6 - Расчет координат для установки ТП8
|
№ потр |
Sp, кВА |
Хi, см |
Уi, см |
Si·Xi |
Si·Yi |
|
12 |
198,5 |
3 |
3 |
595,5 |
595,5 |
|
Итого |
198,5 |
|
|
595,5 |
595,5 |
Дальнейший расчет мест установки трансформатора выполняется по формулам:
(3.2.1)
(3.2.2)
координаты
установки трансформатора ТП5
координаты установки трансформатора ТП6
координаты установки трансформатора ТП7
координаты установки трансформатора ТП8
4. Построение схемы и расчет нагрузок по участкам сети 0,38 кВ
4.1 Построение схемы
При трассировке цепи необходимо руководствоваться несколькими практическими замечаниями предложенными в /1/:
· примерный радиус "зоны обслуживания" ТП 10/0,4 кВ, как правило, менее 500 метров;
· длина отходящей линии 0,38кВ с учетом отпаек должна составлять менее 1500 метров;
· мощность трансформаторов на ТП по возможности, должна быть одинаковой с целью взаимозаменяемости и обеспечение складского резерва.
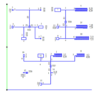
Трассировка сети 0,38кВ приведена на рис. 5.1. 1 см=50000 км.
Рисунок 4.1. - Трассировка сети 0,38кВ
4.2 Суммирование нагрузок по участкам сети
Суммирование нагрузок по участкам сети производится по надбавкам /2/.
Также на шинах трансформатора необходимо учесть уличное освещение. Для удобства
суммирование нагрузок по участкам сети трансформаторов ТП5-ТП8 сведем в табл.
4.1, 4.4 соответственно.
Таблица 4.1 - Суммирование нагрузок по участкам сети
|
№ТП и линии |
Участок |
L,км |
Sрд, кВА |
Sрв, кВА |
|
|
|
|
|
|
|
ТП5 Л1 |
0 1 |
0,05 |
10,2 |
10 |
|
|
1 2 |
0,0995 |
10 |
10 |
|
|
1 3 |
0,099 |
2 |
0 |
|
ТП5 Л2 |
0 1 |
0,05 |
45,05 |
10 |
|
|
1 2 |
0,03 |
10 |
0 |
|
|
1 3 |
0,148 |
39,05 |
10 |
|
ТП5 Л3 |
0 1 |
0,15 |
32,1 |
30,6 |
|
|
1 2 |
0,096 |
30 |
30 |
|
|
1 3 |
0,145 |
3,6 |
1 |
|
Шины ТП5 |
87,351 |
50,6 |
||