Материал: Деятельность органов государственной власти по формированию имиджа органов государственной власти на примере Государственной Думы Федерального Собрания России

Внимание! Если размещение файла нарушает Ваши авторские права, то обязательно сообщите нам

Деятельность органов государственной власти по формированию имиджа органов государственной власти на примере Государственной Думы Федерального Собрания России















ДЕЯТЕЛЬНОСТЬ ОРГАНОВ ГОСУДАРСТВЕННОЙ ВЛАСТИ ПО ФОРМИРОВАНИЮ ИМИДЖА ОРГАНОВ ГОСУДАРСТВЕННОЙ ВЛАСТИ НА ПРИМЕРЕ ГОСУДАРСТВЕННОЙ ДУМЫ ФЕДЕРАЛЬНОГО СОБРАНИЯ РОССИЙСКОЙ ФЕДЕРАЦИИ

Содержание

Введение

Глава 1. Имидж организации в системе организационного управления (теоретико-методологический аспект)

.1 Имидж организации как репутационная характеристика организации

.2 Позитивный имидж как фактор организационной эффективности

.3 Механизмы формирования позитивного имиджа

Глава 2. Роль и значение имиджа субъектов власти в системе социального управления

.1 Основные элементы и функции имиджа Государственной Думы Федерального собрания Российской Федерации

.2 Субъекты имиджа Государственной Думы Федерального собрания Российской Федерации

.3 Деятельность Государственной Думы Федерального собрания Российской Федерации по формированию позитивного имиджа государственной власти

Глава 3. Исследование отношения молодёжи - жителей Москвы и Московской области, к имиджу Государственной Думы Федерального собрания Российской Федерации

.1 Описание организации

.2 Анализ результатов опроса

Заключение

Список использованных источников

Приложения

Введение


В условиях демократизации общественных отношений, формирования новых рыночных структур, инновационных изменений в экономической и социальной сфере все более актуальной становится проблема изучения и формирования общественного мнения, укрепления имиджа и репутации органов государственной власти.

Демократизация общественных отношений, возрастание различных форм самоуправления и контроля со стороны гражданского населения требует создания специальных структур, обеспечивающих взаимодействие и установление взаимопонимания между населением и органами власти.

Постоянный диалог власти и гражданского общества, его представителями становится насущной задачей и необходимостью в системе государственного и муниципального управления.

Для государственного управления характерен особый стиль отношений с общественностью и средствами массовой информации, определяемый обоснованным стремлением общественности знать через СМИ все, что происходит в государственных учреждениях. Роль связей с общественностью в государственной системе в России была в полной мере оценена лишь в недавнее время. Между тем, связи с общественностью в современном мире - неотъемлемая часть деятельности и управления любой организации, в том числе и государственной структуры.

В современной российской действительности формируются отношения государства и общества как управляющих и управляемых. Имидж и PR приобретает в этих условиях иное качество, прежде всего под воздействием того, что государство выступает как структура, имеющая своей главной целью не власть, а управление - регулирование упорядочение социальных, экономических и прочих взаимоотношений людей.

Участие системы связей с общественностью в государственном управлении можно охарактеризовать как содействие государству в разрешении объективных противоречий между плюрализмом политической сферы общества и государственной властью. В соответствии с общедемократическими тенденциями общественного развития государственные службы должны совершенствоваться и способствовать формированию гражданского общества. Приоритетными направлениями являются налаживание двусторонних связей с гражданами, формирование позитивного имиджа власти и как следствие повышение доверия к власти со стороны общества.

Таким образом, актуальность данной темы обусловлена тем, что имидж является важнейшим элементом управления любой современной организацией, в том числе и государственной. Кроме того, имидж органа государственной власти имеет определяющее значение в формировании доверия общества к власти, развитию форм непосредственной демократии, отвечает нормам Конституции Российской Федерации, способствует формированию гражданского общества в России. Поэтому выбранная тема видится актуальной.

Объект исследования - государственный орган законодательной власти - Государственная Дума Федерального собрания Российской Федерации.

Предмет исследования - деятельность органов государственной власти по формированию имиджа органов государственной власти.

Целью дипломной работы является изучение деятельности органов государственной власти по формированию имиджа органов государственной власти в Российской Федерации на примере Государственной Думы Федерального собрания Российской Федерации.

Реализация поставленной цели требует решения следующего ряда задач:

1.      изучить механизмы формирования имиджа;

.        рассмотреть влияние имиджа на организационную эффективность;

.        определить роль Государственной Думы Федерального собрания Российской Федерации в жизни общества;

.        проанализировать и оценить имидж Государственной Думы Федерального собрания Российской Федерации как фактор эффективности ее работы;

.        провести социологическое исследование отношения молодёжи - жителей Москвы и Московской области к имиджу Государственной Думы Федерального собрания Российской Федерации;

.        по результатам проведенного исследования сделать выводы и предложить рекомендации по совершенствованию имиджа Государственной Думы.

Новизна исследования заключается:

1.      в оценке имиджа органа власти с точки зрения его влияния на социальную эффективность деятельности;

.        в разработке авторского инструментария социологического опроса;

.        в разработке рекомендаций по совершенствованию имиджа Государственной Думы Федерального собрания Российской Федерации на основе мнения социальной общности (молодежи);

.        подобного исследования ранее не проводилось.

Структура работы включает в себя:

Введение, в котором обоснована актуальность темы, определена цель и задачи исследования, обозначена новизна исследования, выдвинута гипотеза.

Первую главу, состоящую из трех параграфов, в которых рассматривается сущность, и функции имиджа, механизмы его формирования, установлена связь имиджа с элементами организационного управления (миссией, философией организации, ее целедостижением) и ее эффективностью, исследована и обосновано влияние имиджа, на репутацию организации, освещены вопросы формирования позитивного имиджа органа власти. Вторую главу, включающую в свой состав три параграфа, в которых рассматриваются основные элементы и функции имиджа Государственной Думы Федерального собрания Российской Федерации, изучаются роль и значение имиджа субъектов власти в системе социального управления, анализируются субъекты имиджа Государственной Думы Федерального собрания Российской Федерации, оценивается деятельность Государственной Думы Федерального собрания Российской Федерации по формированию позитивного имиджа государственной власти.

Третью главу, содержащую в себе социологическое исследование отношения молодёжи - жителей Москвы и Московской области к имиджу Государственной Думы Федерального собрания Российской Федерации, даются рекомендации, выводы по результатам исследования и рекомендации, направленные на совершенствование позитивного имиджа Государственной Думы Федерального собрания Российской Федерации.

В Заключении подводятся итоги работы.

Гипотеза: деятельность органов Государственной Думы Федерального собрания Российской Федерации (субъектов имиджа) по формированию имиджа требует совершенствования.

Глава 1. Имидж организации в системе организационного управления (теоретико-методологический аспект)

1.1 Имидж организации как репутационная характеристика организации


В последнее время в связи с развитием рыночных отношений, инновационными процессами в экономике, науке, образовании, культуре особый интерес вызывает специфика содержания и формирования имиджа организации. Рост внимания к проблеме формирования сильного позитивного имиджа организации не случаен. Сильный имидж организации становится необходимым условием достижения организацией устойчивого и продолжительного делового успеха. Имидж есть формат, тип коммуникативного поведения, техника достижения прагматических целей. Это ролевая игра, подчиненная определенным законам в обозначенном пространстве, и она требует наличия тех способностей, которые человек или организация намерены реализовать. Креативность - важный элемент такой игры. Имидж обеспечивает энергию, движение, активность и заразительность.

Чем точнее избирается/строится имидж, тем эффективнее коммуникация, поскольку имидж в концентрированной форме задает суть организации или ее устремлений, является знаковым заменителем, отражающим ее основные сущностные или желаемые черты. Он дает возможность передать информацию о себе, о своих истинных, глубинных, намерениях, устоях, идеалах, планах, деяниях.

Человек живет не только в реальном мире, но и в мире символическом. Имидж является естественным продуктом обработки больших массивов информации, выражая требования общественного сознания. Ярлыки, клише, стереотипы позволяют организации маркировать свое социальное поле и сообщать о себе только то, что необходимо для дела. При этом объект манипулирования имеет свою систему установок, свой социальный опыт, потребности и мотивы, свою сформированную картину мира. Важно уловить тенденцию времени и ввести готовые модели восприятия.

Признаки имиджа:

·        Имидж должен быть синтетическим, т.е. планироваться, чтобы производить определённое впечатление с помощью фирменного знака, торговой марки, качества товаров и услуг, других компонентов жизни организации.

·        Образ организации должен быть правдоподобным, достоверным, чтобы вызвать доверие у людей, идентифицироваться с конкретным лицом или организацией.

·        Имидж должен быть ярким и конкретным, чтобы взывать к человеческим чувствам и эмоциям, мотивировать на действие.

·        Он должен быть простым и запоминающимся.

·        Важным признаком имиджа является неопределённость, он должен обретаться где-то между чувствами и рассудком, ожиданиями и реальностью, чтобы устоять перед непредвиденными событиями, изменениями во вкусах.

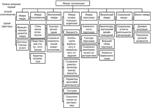
Схематично структура анализируемого понятия представлена в публикации М.В. Томиловой "Модель имиджа организации" (см.Рис.1):

Рис.1. Модель имиджа организации.

.Имидж товара (услуги). Имидж товара составляют представления людей относительно уникальных характеристик, которыми, по их мнению, обладает товар.

Характеристики товара (услуги):

Функциональная ценность товара - основная выгода или услуга, которую обеспечивает товар.

Дополнительные услуги (атрибуты) - то, что обеспечивает товару отличительные свойства. Необходимые атрибуты: название, дизайн, упаковка, качество, набор свойств.

. Имидж потребителей товара. Для товаров и услуг широкого потребления имидж пользователей товара включает представления о стиле жизни, общественном статусе и характере потребителей.

. Внутренний имидж организации. Под внутренним имиджем организации понимают представления занятых о своей организации. Занятые рассматриваются здесь не только как фактор конкурентоспособности организации, одна из ключевых групп общественности, но и как важный источник информации об организации для внешних аудиторий. Основными детерминантами внутреннего имиджа являются культура организации и социально-психологический климат.

Культура организации. Управление персоналом в организации носит многоуровневый характер. Каждый уровень включает в себя ряд систем. Первый уровень - уровень социальной адаптации - включает системы подбора и обучения персонала, способствующие быстрому усвоению культуры организации, а также форм предметной деятельности (способов выполнения профессиональных обязанностей). В случае успешной адаптации новые работники становятся носителями культуры организации и в последующем передают ее новому поколению. Второй уровень структуры управления персоналом может быть назван “уровнем отношений”, так как его составляют система власти, или отношений руководства и подчинения; система внутренних коммуникаций, опосредующих отношения между руководителями и подчиненными, а также между работниками; и система взаимодействия (отношений) с внешней средой. И третий уровень - уровень мотивации - включает систему аттестаций - оценки работы персонала на основании принятых в организации критериев; систему вознаграждений; систему социальных трансферов (трудовых и социальных льгот); систему идентификации. Последняя имеет особое значение, так как идентификация работника со своей организацией означает, что личные цели и ценности работника совпадают с целями и ценностями организации, работник предан организации и испытывает чувство причастности к общему делу. Человек, разделяющий цели и ценности организации, при выполнении работы руководствуется собственной мотивацией, не требующей дополнительного стимулирования. Такой результат во многом достигается благодаря культивированию внешних признаков принадлежности к организации (элементов фирменного стиля, объектом которых может стать униформа), а также ряда других символов организации, таких как гимн, корпоративная легенда, основатель организации и т.д.

Социально-психологический климат в организации. Социально-психологический климат - социально-психологическое состояние коллектива, результат совместной деятельности людей, их межличностных отношений, детерминированных не столько объективными условиями, сколько субъективной потребностью людей в общении, и ее удовлетворением.

Факторы, определяющие социально-психологический климат коллектива:

·        Сходство/различие социально-демографических характеристик, систем ценностных ориентаций и социальных установок (имеющих для субъектов взаимодействия принципиальное значение), а также наиболее важных психологических черт взаимодействующих индивидов.

·        Экологические переменные, или ситуативные факторы: температура окружающей среды, скученность в помещении, освещенность и т.д.

·        Культурный контекст, или субкультура группы, в которую включены общающиеся индивиды.

5.      Имидж основателя и/или основных руководителей организации. Имидж основателя и/или основных руководителей (речь идет об индивидуальном имидже каждого руководителя) включает представления о намерениях, мотивах, способностях, установках, ценностных ориентациях и психологических характеристиках основателя (руководителей) на основе восприятия открытых для наблюдения характеристик, таких как внешность, социально-демографическая принадлежность, особенности вербального и невербального поведения, поступки и параметры неосновной деятельности, или точнее контекст, в котором действует(ют) основатель (руководители) организации.

Рис.2 Слагаемые имиджа руководителя

. Имидж персонала. Имидж персонала - собирательный обобщенный образ персонала, раскрывающий наиболее характерные для него черты (см. табл. 2.).

Таблица 1 Характерные черты персонала организации и их основные переменные

Компетентность

Культура

Культура

Степень подготовленности человека к различным видам деятельности, или знания Владение широким классом навыков Опыт Умение общаться с людьми

Доброжелательность Аккуратность Вежливость Терпимость Внимательность Эрудиция Ответственность Свободное владение языками и т.д.

Возраст Уровень образования Соотношение мужчин и женщин


Имидж персонала формируется, прежде всего, на основе прямого контакта с работниками организации. При этом каждый работник может рассматриваться как “лицо” организации, по которому судят о персонале в целом. 6. Визуальный имидж организации. Визуальный имидж организации - представления об организации, субстратом которых являются зрительные ощущения, фиксирующие информацию об интерьере и экстерьере офиса, торговых и демонстрационных залах, внешнем облике персонала, а также фирменной символике (элементах фирменного стиля).

На визуальный имидж организации оказывают влияние индивидуальные (эстетический вкус), психологические и этнические (символика цвета в различных национальных культурах) особенности восприятия предметов, в том числе одежды, помещений и их оформления. Кроме того, визуальный имидж организации находится под воздействием социальных факторов, таких как мода, мнение значимых других.