Материал: Частина1

Внимание! Если размещение файла нарушает Ваши авторские права, то обязательно сообщите нам
uur ur

тіла, що зникає після припинення дії навантаження. Пластична деформація залишається в тілі після зняття навантаження. При нормальній експлуатації елементів конструкцій не можна допускати появи пластичних деформацій. Пружні деформації є малими. Їх можна розкласти на дві складові: лінійну деформацію e і деформацію зсуву g . Лінійна деформація e – це відносна зміна довжини відрізка між точками всередині тіла. Деформація зсуву g це зміна прямого кута між відрізками всередині тіла, які до деформування були перпендикулярними між собою.

1.4. Визначення внутрішніх сил. Метод перерізів.

Для визначення виду внутрішніх сил і їх величин застосовуютьметод перерізів. Нехай на заданий брус, що віднесений до прямокутної системи координат x, y, z , початок якої вибрано в центрі поперечного перерізу бруса, діє зрівноважена система сил F1, F2 ,..., Fn (рис. 1.1 а).

 

y

F1

 

 

 

F

 

y

F2

 

 

 

 

 

 

 

 

 

 

 

 

 

2

 

Qy

 

 

 

 

 

 

 

 

 

M y

 

 

 

 

 

 

 

 

 

 

 

 

 

 

 

 

 

 

N

 

 

x

z

 

 

O

 

x

O

M z

 

 

 

 

 

 

 

 

M k

Qz

 

 

 

 

 

 

 

 

 

 

 

 

 

 

 

 

 

 

F3

 

z

F3

 

 

 

Fn

 

 

 

 

 

S

 

 

 

 

 

 

 

 

a)

 

б)

 

 

 

 

 

 

 

рис. 1.1

 

 

 

 

 

 

 

 

 

 

 

 

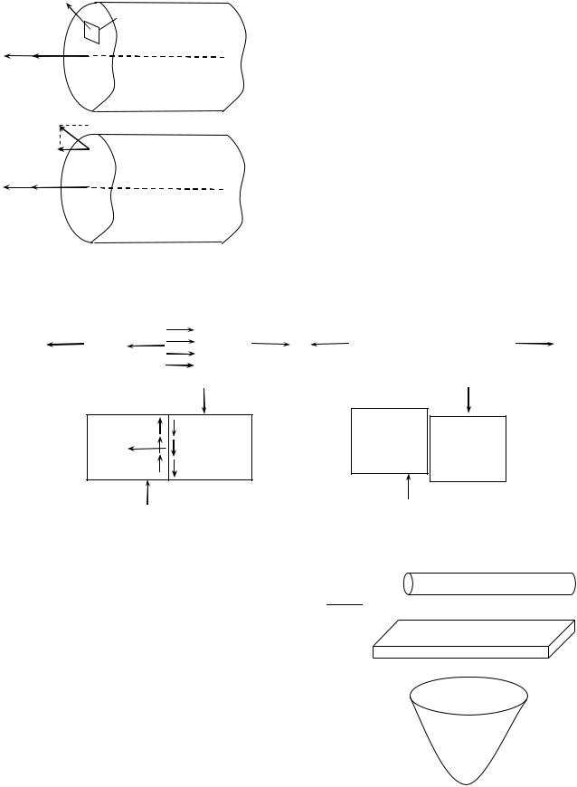
Для визначення внутрішніх сил у довільній точці"O " бруса, проведемо уявно через цю точку січну площину S , яка розділить брус на дві частини. Відкинемо одну з них (наприклад, ліву) і замінимо її дію на залишену праву частину внутрішніми силами, які можна представити у ви-

ur

гляді рівнодійної сили R і моменту M . Проекції сили R на координатні осі x, y, z позначають

N ,Qy ,Qz і називають: поздовжньою силою ( N ), поперечною силою в напрямку осі

y ( Qy ) і

 

 

 

 

 

uur

 

поперечною силою в напрямку осі z ( Qz ). Складові моменту M відносно осей x, y, z

це: кру-

тний момент M k (відносно осі x ) і згинальні моменти M y , M z (відносно осей y і

z ) (рис.

1.1. б). Для визначення цих шести внутрішніх сил можна скласти шість рівнянь статики:

ïå

X = 0;

å

Y = 0;

å

Z = 0;

 

ì

 

 

(1.1)

í

 

åM y = 0;

åM z = 0;

îïåM x = 0;

 

1.5. Напруження.

Для того, щоб охарактеризувати закон розподілу внутрішніх сил у перерізі, вводять для

них числову міру. Такою мірою є напруження. Напруження це міра інтенсивності внутрішніх ur

сил. Середнє напруження на площадці D A (рис. 1.2 а) Pncp = D R . Повне напруження в точці C

D A

ur

D R

D A

x n

O

Pn tn

sn

xn O

рис. 1.2

a)

б)

 

 

 

ur

 

 

перерізу

P = lim

D R

. Повне

напруження розкла-

 

 

n

D A®0 D A

 

 

 

 

 

 

дається

на дві складові(рис.

1.2 б): складову s n ,

що перпендикулярна до площини перерізу– нормальне напруження і складову tn , що дотична до площини перерізу – дотичне напруження. З нормальним напруженням s n пов’язана лінійна деформація e і руйнування матеріалу шляхом відриву. З дотичним напруженням tn пов’язана деформація зсуву g і руйнування шляхом зрізу (рис. 1.3). Одиниці напруження в міжнародній системі одиниць: ньютон на квадратний метр ( H м2 ), кілоньютон на квадратний сантиметр ( kH 2 ) і меганьютон на квадратний метр

æ

MH

= 1МПа = 0,1

kH

ö

ç1

 

 

 

 

÷ .

м

2

см

2

è

 

 

 

ø

P

 

sn

P

P

 

 

 

P

 

n

 

 

 

 

 

 

 

 

 

 

 

 

 

 

 

 

 

 

 

 

 

 

 

 

 

P

 

відрив

 

 

 

 

 

P

tn

n

P

P

зріз

рис. 1.3

1.6. Найпростіші елементи конструкцій.

Найпростішими елементами конструкцій : стерє -

жень, пластинка, оболонка (рис. 1.4). Найчастіше в опорі

матеріалів зустрічається стержень. Стержні бувають стало-

 

го і змінного поперечного перерізу, прямі і криві.

 

Якщо при навантаженні стержня в будь-якому його

 

поперечному перерізі виникає тільки одна внутрішня сила,

 

то такий випадок називаютьпростим опором, а якщо дві

 

або більше – складним опором. Прикладами простого опо-

 

ру є розтяг-стиск (виникає N ), кручення (виникає M k ) і

 

чистий згин (виникає M z ). Відзначимо, що величини

 

N , M k , M z є сумарними (інтегральними характеристиками)

 

нормальних і дотичних напружень у перерізі.

рис. 1.4

 

- 6 -

ІІ. Розтяг-стиск.

2.1. Поздовжня сила.

 

x

F1

 

N

I

I

F2

F2

q

q

l

l

a)

б)

 

рис. 2.1

Розтяг або стиск прямого стержня викликається навантаженням, рівнодійна якого напрямлена вздовж осі стержня. Стержень може бути навантажений якзосередженими силами F (прикладеними в конкретних точках), так і

розподіленим навантаженням q (прикладеним на певній

ékH ù

довжині). Величина q ê ú - інтенсивність розподілено-

ë м û

го навантаження. Нижче розглядатимуться тільки випадки

рівномірно розподіленого навантаження, коли q = const .

Під дією прикладених зовнішніх сил (рис. 2.1 а) в його поперечних перерізах виникають внутрішні сили– поздовжні сили N . Для визначення цих сил використовують метод перерізів. Для визначення N у довільному попереч-

ному перерізі I - I стержня умовно розрізають його в цьому місці січною площиною, відкидають одну з частин (наприклад верхню). Дію відкинутої частини на нижню, що залишилась, замінюють осьовою поздовжньою силою

N (рис. 2.1 б). Напрям цієї сили не відомий. Початково її направляють в напрямі від перерізу. Для визначення сили

N складають рівняння статики

 

åX = 0 ; N + F2 - q l = 0 ; Þ N = q l - F2 .

(2.1)

Таким способом можна визначити поздовжню силуN в будь-якій точці, проводячи кожний раз новий переріз. Проте, з аналізу виразу (2.1), можна одержати загальне правило для визначення N у довільному перерізі:

поздовжня сила N у довільному перерізі чисельно рівна алгебраїчній сумі проекцій на вісь стержня всіх зовнішніх сил, розміщених з одного боку від перерізу. При цьому, зовнішні сили, що напрямлені від перерізу (на розтяг) вважається додатними, а ті що до перерізу (на стиск) – від’ємними.

Для наочного зображення закону розподілу поздовжніх сил N по довжині стержня будують графік зміни цих сил, на якому знайдені сили відкладаються (в масштабі) у вигляді відрізків, перпендикулярних до осі стержня. Ці графіки називаютьепюрами поздовжніх си.л Вони використовуються для встановлення небезпечних перерізів стержнів, в яких слід здійснювати

перевірку міцності.

Із приведеної схеми визначення поздовжньої сили випливає, що ця величина завжди може бути визначена, не знаючи істинної картини розподілу нормальних напружень s n в перерізі.

Приклад 2.1. Для стержня, що показаний на рис. 2.2 скласти вирази для поздовжніх сил на ділянках стержня і побудувати епюру поздовжніх сил N .

- 7 -

 

 

 

 

B

F1

 

= 20 kH

20

 

 

 

 

 

 

 

 

 

 

 

 

 

 

 

 

 

q =

 

 

kH

x

 

 

 

 

 

 

 

10

 

 

 

 

 

 

 

 

 

 

2 м

 

 

 

 

 

м

-

 

 

 

 

 

 

 

 

 

 

 

 

 

 

 

 

 

 

 

 

 

 

 

 

 

x

 

 

 

 

 

 

 

 

 

 

 

 

 

 

 

 

 

С

 

 

 

 

 

x

30

 

1м

 

F2

=

70 kH

40

 

 

 

 

 

 

 

 

+

 

 

 

 

 

D

 

 

 

 

 

 

 

 

1м

 

F3 =

20 kH

30

 

 

 

 

 

 

 

 

 

 

 

 

 

 

 

 

 

E

 

 

 

 

 

 

10

 

 

 

 

 

 

 

 

 

 

 

рис. 2.2

N, [kH ]

 

 

 

 

 

 

 

 

 

 

 

 

 

 

 

 

 

 

 

 

 

 

Вирази для поздовжніх сил:

Ділянка BC ( 0 £ x £ 2 )

N (x ) = -F1 - q x = -20 -10 x ; NB = N (0) = -20 kH ;

Nc = N (2) = -40 kH .

Ділянка CD ( 2 £ x £ 3 )

N (x ) = -F1 - q ×2 + F2 = 30kH = const .

Ділянка DE ( 3 £ x £ 4 )

N (x) = -F1 - q ×2 + F2 - F3 = 10 kH = const .

Епюра N показана на рисунку.

2.2. Напруження в поперечних та нахилених перерізах.

Поздовжня сила N у довільному поперечному перерізі стержня є рівнодійною нормаль-

них напружень s , що розподілені по перерізу (рис. 2.3). Тому N = òs d A

(2.2)

A

 

N

s ×d A d A

Рівність (2.2) дає сумарну (інтегральну) залежність між N і s , що може задовольнятись при різних законах розподілуs в перерізі. Дійсний закон розподілуs в перерізі встановлюється гіпотезою плоских перерізів, яка отримана на основі експериментів при розтягу стержнів. Згідно з нею:

плоскі перед навантаженням стержня поперечні перерізи залишаються плоскими і після навантаження, тобто всі волокна стержня деформуються однаково. Це може бути тільки тоді, коли s в усіх точках однакові (s = const ) . Тоді з рівності (2.2) одержують

рис. 2.3

N = s òd A = s × A Þ

 

s =

N

 

 

 

 

 

(2.3)

A

 

 

 

 

A

 

 

 

 

 

 

 

 

 

 

 

 

 

 

 

 

 

 

 

 

 

Нормальні напруження s вважають додатними, коли вони розтягують, і від’ємними – ко-

 

 

 

 

 

 

 

 

ли стискують. Рівномірний закон

 

 

 

 

 

P

розподілу

s

порушується

біля

2 P

 

 

 

 

місць прикладання сили або різкої

s = const

 

 

 

 

 

 

s

s

P

зміни розмірів поперечного перері-

 

 

 

 

 

зу (рис. 2.4).

Ця

нерівномірність

 

 

 

 

 

 

 

 

 

 

 

 

 

 

 

 

швидко

затухає.

За відстань,

що

 

рис. 2.4

 

 

 

 

 

 

необхідна для врівноваження -на

 

 

 

 

 

 

 

пружень, вважається відстань, яка

 

 

 

 

 

 

 

 

- 8 -

наближено рівна розмірові поперечного перерізу стержня (принцип Сен-Венана).

 

 

Для одержання повної картини зміни напружень в перерізах стержня, визначають і дослі-

джують напруження в нахилених перерізах. Для довільно нахиленого перерізу, зовнішня нор-

маль до якого утворює з віссю стержня кут a , (додатні a відкладаються проти ходу стрілки

годинника), напруження дорівнюють (рис. 2.5).

 

 

 

tn = s0 sin 2a ,

 

 

 

 

 

 

sn = s0 cos2 a ,

(2.4)

 

 

 

sa

 

 

 

 

 

2

 

 

s0

 

 

де s0 - напруження в поперечному перерізі.

 

 

a

x

Правило знаків для напружень:

 

 

 

 

ta

а)

sn

вважається додатнім, коли воно розтягує;

 

 

 

 

 

 

 

 

 

б) tn додатне,

коли воно оббігає елемент, на

 

рис. 2.5

 

 

 

якому знаходиться переріз, за ходом стрілки го-

 

 

 

 

 

динника.

 

 

 

 

Дослідження виразів (2.4) при зміні a дозволяє зробити висновки (рис. 2.6):

 

1.

Якщо a = 0o і a = ±90o , то tn = 0 . Площинки, на яких дотичні напруження t = 0 , назива-

 

ють головними площинками. Нормальні напруження sn

на головних площинках – це головні

 

напруження. Вони рівні smax

= sn

a=0o = s0

;

smin = sn

a =90o = 0 .

 

2.

Якщо a = ±45o , то tn = tmax

= s0

;

 

 

 

 

 

 

 

 

 

2

 

 

 

 

 

 

 

 

 

 

 

 

 

 

 

nb

 

90o

 

 

smin = 0; ta = 0

 

 

 

 

 

na

 

 

ta = 0

 

sa = smax =s

-s0

 

a = 45o

F

 

F

 

0

2

 

 

 

smax

 

ta = 0

 

 

 

 

 

 

 

 

 

 

 

 

 

 

 

 

sa = smin = 0; ta = 0

 

 

 

 

s0

-s0

 

 

 

 

 

 

 

 

 

2

2

 

 

 

 

 

 

 

 

 

 

 

 

 

 

 

рис. 2.6

 

 

 

 

3.

На двох взаємно перпендикулярних площинках дотичні напруження рівні за величиною і

 

протилежні за знаком, тобто

tb b =90o +a

= -ta

 

 

 

 

(2.5)

 

Це – закон парності дотичних напружень.

 

 

 

 

 

 

2.3. Деформації пружного стержня.

 

При дії на

 

стержень

розтягуючих або

стискуючих сил

він подовжується або

скорочується.

Це

подовження

або скорочення

стержняDl (рис.

2.7) згідно закону Гука

Dl =

F l

, де:

Dl = l

 

-l - абсолютне видовження стержня; E - стала матеріалу (модуль Юнга),

 

 

 

E A

1

 

 

 

 

 

 

 

 

 

 

 

для сталі E = 2 ×105 МПа = 2 ×104 кН см2 ; A - початкова площа поперечного перерізу стержня.

- 9 -