Материал: caO76D6RYL

Внимание! Если размещение файла нарушает Ваши авторские права, то обязательно сообщите нам

Характерной чертой всех периодических структур вследствие их пространственной периодичности является наличие запрещенных зон в спектре распространяющихся волн за счет возникновения брэгговского резонанса. Частотная зависимость коэффициента передачи (амплитудно-частотная характеристика) таких структур характеризуется чередованием полос пропускания с малыми и с большими (в идеале бесконечно большими) потерями. Последние в дальнейшем будем называть «полосами заграждения».

При распространении волны внутри периодической структуры волна испытывает отражения от мест, где скачком меняется волновое сопротивление. При этом модуль коэффициента отражения Γ определяется соотношением [5]:

Γ= Z1 Z2 ,

Z1 + Z2

где Z1 и Z2 – волновые сопротивления. Для периодической структуры, в которой протяженность области с волновым сопротивлением Z2 много меньше области с Z1 , передаточные характеристики удобно посчитать при помощи аппарата волновых матриц передачи, который также называют методом Т-мат- риц. При использовании данного метода волноведущая структура разбивается на отдельные участки и для каждого участка записывается своя Т-матрица.

Распространение волны на периоде длиной Λ можно описать последовательным перемножением двух Т-матриц:

TΛ = T1 T2 .

Данные Т-матрицы имеют следующий вид:

 

e(ik1 (ω))Λ

 

0

 

 

T =

 

 

 

1

 

,

1

 

0

 

 

 

 

 

e

(−ik1 (ω))Λ

 

 

 

 

 

 

 

 

 

 

 

 

1

 

Γ

 

 

 

 

 

 

 

T2

1 − Γ

1 − Γ

=

Γ

1

,

 

 

 

 

 

 

− Γ

 

 

 

 

1

1 − Γ

где k1 (ω) – волновое число волны на участке Z1 .

Распространение волн в структуре с числом звеньев N описывается следующим выражением:

21

 

N

 

 

TΣ = TΛ .

 

 

w=1

 

 

Ему соответствует матрица

 

 

 

T =

TΣ11

TΣ12

.

Σ

 

TΣ22

 

 

TΣ21

 

Тогда коэффициент передачи всей структуры можно получить из следующего соотношения:

 

 

 

 

1

 

 

S21

= 20lg

 

 

,

 

 

 

 

 

 

TΣ11

 

 

 

 

1

 

 

 

а коэффициент отражения S11

= 20lg

 

 

.

 

 

 

 

 

 

TΣ12

 

 

Построив зависимость коэффициента передачи от частоты, можно оценить уровень вносимых потерь и определить частоты, соответствующие запрещенным зонам.

5.2. Описание лабораторной установки

Лабораторный макет представляет собой микрополосковую линию пере-

 

 

дачи с периодически меняющейся ши-

 

 

 

 

риной полоска (рис. 5.1). Поскольку

 

 

волновое

сопротивление микрополос-

 

 

ковой линии существенно зависит от

 

 

ширины микрополоска [25], то в такой

Рис. 5.1

структуре

возможно возникновение

 

 

брэгговского резонанса.

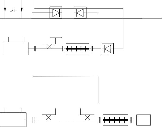
Блок-схемы измерительных установок для измерения макета на проход и на отражение представлены на рис. 5.2 а и б соответственно. В состав установки входят следующие основные элементы: 1 – индикаторный блок; 2 – генератор качающейся частоты; 3 – направленный ответвитель падающей волны; 4, 5– детекторы падающей и прошедшей волн соответственно; 6 – исследуемая периодическая структура; 7 – согласованная нагрузка.

22

1

4

6

5

2

3

а

1

4 5

6

7

2

3

3

б

Рис. 5.2

При достаточно широком частотном диапазоне на передаточной характеристике наблюдается несколько полос заграждения. В случае микрополосковой линии передачи данные зоны заграждения располагаются эквидистантно на передаточной характеристике.

5.3.Порядок выполнения работы

1.Изучить устройство и принцип действия панорамного измерителя КСВ и ослабления (см. инструкцию по эксплуатации измерителя).

2.Включить панорамный измеритель КСВ и ослабления и подготовить его

кработе согласно инструкции.

3.Измерить размеры микрополосковой структуры.

4.Собрать измерительную установку согласно рис. 5.2, а.

5.Измерить частотную характеристику прошедшей волны и записать положение и значение каждого минимума характеристики передачи (в децибелах) по визиру индикаторного блока.

6.Собрать измерительную установку согласно рис. 5.2, б.

7.Измерить частотную характеристику прошедшей волны и записать положение и значение каждого максимума характеристики передачи (в децибелах) по визиру индикаторного блока.

23

5.4. Содержание отчета

1.Цель работы.

2.Краткие теоретические сведения.

3.Исходные параметры.

4.Графики полученных экспериментально зависимостей коэффициента передачи и отражения от частоты ( S21 (ω) и S11 (ω) ).

4.Частотные зависимости характеристик передачи и отражения, посчи-

танные теоретически для различного числа периодов, указанного преподавателем.

5.Выводы по полученным результатам.

5.5.Контрольные вопросы

1.Написать матрицы передачи для волны, распространяющейся в структуре, начинающейся с широкой области и насчитывающей два периода.

2.Объяснить, как влияет ширина микрополоска для линии с волновым сопротивлением Z2 на характеристику передачи.

3.Объяснить связь между коэффициентом передачи и коэффициентом отражения.

4.Объяснить, как влияет изменение периода структуры на частотную зависимость коэффициента передачи.

24

Список литературы

1.Ильченко М. Е., Кудинов Е. В. Ферритовые и диэлектрические резонаторы СВЧ. Киев: Изд-во Киевск. ун– та, 1973.

2.Гупта К., Гардж Р., Чадха Р. Машинное проектирование СВЧ-устройств. М.: Радио и связь, 1987.

3.Фуско В. СВЧ цепи, анализ и автоматизированное проектирование. М.: Радио и связь, 1990.

4.Справочник по расчету и конструированию СВЧ полосковых устройств / под ред. В. И. Вольмана. М.: Радио и связь, 1982.

5.Альтман Д. Л., Лебедев И. В. Устройства сверхвысоких частот / пер. с англ. Мир, 1968.

25