Материал: Бизнес-проект разработки и внедрения автоматизированной информационной системы для музея

Внимание! Если размещение файла нарушает Ваши авторские права, то обязательно сообщите нам

Бизнес-проект разработки и внедрения автоматизированной информационной системы для музея

Министерство образования и науки Российской Федерации

Федеральное бюджетное государственное образовательное учреждение

Высшего профессионального образования

ГОСУДАРСТВЕННЫЙ УНИВЕРСИТЕТ УПРАВЛЕНИЯ

ИНСТИТУТ ИНФОРМАЦИОННЫХ СИСТЕМ УПРАВЛЕНИЯ

Кафедра информационных систем

Специальность: "Прикладная информатика"






КУРСОВАЯ РАБОТА

"Бизнес-проект разработки и внедрения автоматизированной информационной системы для музея"

По дисциплине "Управление бизнес-проектами"


Проверила: Блинникова А.В.

Выполнила: Сорокина Ю.С.




Москва 2013

Оглавление

Введение

Документ проекта

Результаты проекта

План осуществимости

Общие требования к разрабатываемой АИС в музее

Функциональные особенности разрабатываемой системы

Автоматизация обработки информации

Финансовые обязательства

Анализ рынка программных продуктов

Проблемы внедрения автоматизированных информационных систем в музейной деятельности

История внедрения автоматизированных информационных систем

Ценовые характеристики АИС

Преимущества разрабатываемой АИС

Анализ рисков

Подготовка к реализации проекта

Отчеты по проекту

Введение


Актуальность темы

Информация стала главным ресурсом, определяющем конкурентоспособность фирмы в XXI веке. Без построения автоматизированной системы управления информационными потоками как внутри фирмы, так и с внешними агентами и внешней средой, невозможно добиться успехов в конкурентной борьбе.

Внедрение ИС - очень сложный и дорогостоящий проект, осуществление которого сопряжено с целым рядом разноплановых, трудно детерминируемых рисков, которые приводят к тому, что проект либо вообще терпит фиаско, либо не достигает поставленных целей. Кроме того, анализ эффективности проектов автоматизации бизнеса методологически сложен, и многие предприниматели и менеджеры не имеют достаточных навыков и опыта его проведения. Поэтому в современном российском предпринимательстве проблемы управления рисками при построении корпоративной информационной системы стоят особенно остро, поскольку от эффективности их решения во многом зависит конкурентоспособность отечественных компаний. Именно эти проблемы и определяют актуальность данного курсового проекта.

Перед программами автоматизации и информатизации стоит сложная задача - построить адекватную целям, эффективную и конкурентоспособную систему управления предприятием путем автоматизации рутинных и трудновыполнимых операций и организации сбора, обработки и анализа информации.

В современном мире, для многих предприятий, на их работу существенно влияет, то, какие ими используются ИС. Управляемые ИС становится неотъемлемой частью в процессах управления бизнеса: учета экономических, политических, конкурентных условий работы компании. От ИС требуется как специфичные для области информационных технологий факторы, так и специфичные для области бизнеса. Внедрение, развитие и эксплуатация ИС характеризуются определенными рисками.

Цель курсового проекта

Цель курсового проекта - детально рассмотреть процесс разработки и внедрения специализированной автоматизированной информационной системы в организацию.

В соответствии с целью задачами курсового проекта являются:

.        Выявить степень необходимости внедрения новой информационной системы в существующее предприятие с устоявшимися бизнес-процессами. Определить цели и задачи данного бизнес-проекта.

2.      Изучить предметную область и определить специфические функции, которые необходимо реализовать в рамках автоматизированной информационной системы.

.        Сформулировать технические и функциональные требования к разрабатываемой информационной системе, определить ресурсы, которые необходимы для ее разработки.

.        Провести анализ рынка программных продуктов, чтобы изучить существующие решения в аналогичных информационных системах и в последующем использовать их при разработке собственной информационной системы.

.        Проанализировать возможные риски, связанные с внедрением данной информационной системы. Предложить рекомендации по их полному устранению или снижению степени их влияния на проект.

.        Рассмотреть все этапы процесса разработки и внедрения информационной системы.

Объектом исследования курсового проекта является гипотетический музей "Галерея Изящных Искусств". Предметом исследования - процесс разработки и внедрения автоматизированной информационной системы в музей.

Документ проекта


Проект

Название: Разработка ИС для музея "Галерея изящных искусств"

Спонсор проекта: А. Кароцца, учредитель музея "Галерея изящных искусств", Д. Дефаго, директор музея "Галерея изящных искусств"

Менеджер проекта: С. Йоханссон, менеджер по управлению разработкой IT-проектов "Ovio-Tech"

Команда проекта:

Системный администратор музея: С. Купер - музей "Галерея изящных искусств"

Проектировщики: Т. Старк, М. Беллами, О. Мути - "Ovio-Tech"

Программисты: А. Шипулин, А. Гаврюшин, С. Джерманотта, К. Тарантино - "Ovio-Tech"

Специалисты по тестированию ИС: Т. Рот, А. Челентано, М. Нойер - "Ovio-Tech"

Аналитики: К. Маркс, А. Тимощук, В. Жириновский - "Ovio-Tech"

Цель проекта

Разработать информационную систему музея, поддерживающую специфические функции деятельности музея до 20 июля 2013 года (начало разработки - 19 января 2013 года). Необходимо приобрести и установить недостающее оборудование для внедрения данной ИС (Windows 7 и выше) до 30 июля 2013 года. Внедрить ИС в музей, организовать доступ к ней с музейных компьютеров, запустить работу сайта, интегрированного с системой, и провести обучение сотрудников эксплуатации системы до 1 сентября 2013 года.

Бизнес-условия

В настоящее время в музее используется устаревшее аппаратное обеспечение, большая часть внутренней документации представлена в бумажной форме. Несколько лет назад в результате пожара в хранилище были уничтожены некоторые бумажные документы, которые впоследствии пришлось восстанавливать длительное время. Кроме того, документы на объекты пребывают в разрозненном состоянии, в том числе книга поступлений и индивидуальные карточки объектов. А это грозит музею тем, что некоторые объекты из хранилища могут оказаться утерянными. В музейной практике нередки случаи кражи или подмены предметов искусства прямо в хранилище, прежде всего, потому что инвентаризация проводится редко, не ко всем индивидуальным карточкам прилагаются фотографии объектов и заключения о подлинности. Такие случаи, к глубочайшему сожалению руководства, происходили и в рассматриваемом музее, и единственным способом защиты от подобных случаев, по мнению экспертов, является усиление контроля наличия полной документации на каждый из хранимых объектов.

Из-за того, что на сегодняшний день в музее нет информационной системы, которая автоматизировала бы анализ посещаемости музея, исходя из количества посетителей в те или иные дни по часам, руководство не может прогнозировать поток посетителей в будущие периоды и грамотно составлять графики работ.

В результате проведенного анализа деятельности руководством музея было принято решение о внедрении новой информационной системе, требующей более мощного оборудования, перенесении документации на электронные носители для повышения сохранности. В ходе разработки информационной системы также подразумевается рассмотрение следующих аспектов ведения документации организации: систематизация документооборота, унификация внутренних документов, автоматизация обработки документов и их вывода, разграничение прав доступа пользователей к документам, хранящимся в электронном архиве информационной системы, в зависимости от должностных полномочий. Данная информационная система будет содержать базу данных объектов с приложением полной документации, указанием их текущего местонахождения. Система будет выдавать рекомендации для составления расписания экскурсий и графика работы экскурсоводов, исходя из анализа посещаемости музея в предыдущий период.

Музей "Галерея изящных искусств" уже осуществлял попытку внедрения автоматизированной информационной системы, однако этот эксперимент прошел неудачно, так как система оказалась недостаточно гибкой и не устроила сотрудников по своему функциональному наполнению. Это была универсальная система, поэтому в этот раз дирекция музея хочет, чтобы разработчики из "Ovio-Tech" внимательно отнеслись к специфике их организации.

Результаты проекта


·        Информационная система, включающая:

o   БД объектов, находящихся в хранилище

o   БД объектов, находящихся в экспозиции

o   БД объектов, находящихся на реставрации

o   БД объектов, находящихся на экспертизе

o   БД объектов, находящихся на выставке

·        Автоматическая "трансляция" информации на сайт музея об экспонатах, находящихся в экспозиции или готовящихся к выставке;

·        Систематизация внутренней документации (исключение дублирования, однозначность в использовании классификаторов);

·        Унификация внутренних документов организации;

·        Автоматизация обработки и вывода документов;

·        Разграничение прав доступа к документам различных групп пользователей (ограниченный просмотр, право на изменение документов, запрет доступа);

·        Автоматизация анализа потоков посетителей, прогнозирования числа клиентов на будущие период, составления графиков работ (в форме рекомендаций).

План осуществимости

Особенности АИС в музее

Автоматизированная информационная система (АИС) в современном музее - это сложный человеко-машинный комплекс. АИС, разрабатываемая для музея, должна охватывать как административно-хозяйственную, так и основную деятельность, связанную с коллекциями. Если рассматривать АИС с позиций системного подхода, то можно представить ее в виде иерархической структуры и выделить отдельные элементы (функциональные подсистемы, задачи, автоматизированные рабочие места и пр.).

Основная цель создания АИС в музее заключается в том, чтобы усовершенствовать информационную деятельность музея, избежать многократного ввода информации, облегчить и упростить труд музейного специалиста, освободив его от выполнения трудоемких рутинных операций, и сделать это на основе применения современных информационных технологий.

Целевая аудитория

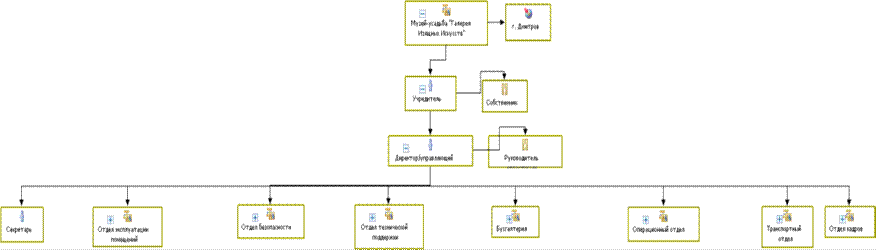
Разрабатываемая система предполагает автоматизацию для различных отделов музея:

·        Дирекции, включающей учредителя, директора/управляющего, секретаря

·        Операционного отдела

·        Бухгалтерии

·        Отдела технической поддержки

·        Отдела безопасности

·        Отдела эксплуатации помещений

Упрощенная организационная структура музея представлена на рис.1.

При рассмотрении функционального наполнения разрабатываемой информационной системы разработчикам необходимо, прежде всего, учитывать особенности предметной области и специфику работы каждого отдела. Так, для дирекции необходимо включить в ИС функцию прогнозирования деятельности музея на будущие периоды, бухгалтерии необходимо иметь мощную аналитическую систему, отдел технической поддержки должен иметь возможность вносить изменения в гибкий интерфейс, для максимального удобства внедрения системы в эксплуатацию.

Для каждого отдела необходимо также разграничить доступ к тем или иным документам. При этом одним категориям пользователей предоставить возможность вносить изменения в документы, другим - организовать доступ только на чтение, третьим - запретить доступ к документам. Это будет зависеть от типа и назначения документа, а также от должности, занимаемой сотрудником.

Продукт

Рассматривая аналогичные программные продукты можно выделить в их структуре такие обязательные составляющие как база данных и функциональные блоки (подсистемы).

База данных

Для того чтобы усовершенствовать информационную деятельность музея, избежать многократного ввода информации, облегчить и упростить труд музейного специалиста, освободив его от выполнения трудоемких рутинных операций, необходимо создать и непрерывно пополнять и корректировать информационный ресурс - базу данных о музейных коллекциях (БД). Эта БД должна содержать электронные картотеки предметов основного и вспомогательного фондов, лиц, связанных с коллекцией (авторов, изготовителей, хранителей и др.), выставок, литературы, топографическую картотеку, терминологические и тематические словари-тезаурусы.

С помощью АИС должны быть автоматизированы функции, связанные с основной деятельностью, в том числе:

·        Создание базы данных по музейным коллекциям, включающей текст и изображения;

·        Ведение сквозного учета приема, выдачи и движения музейных предметов, оформления всей учетно-хранительской, реставрационной, выставочной документации;

·        Ведение книг - поступления, временного хранения, инвентарных;

·        Обеспечение поиска и выборки данных;

·        Подготовка инвентарных карточек, научных паспортов, списков, каталогов и других документов, в том числе - для представления данных в Интернет.

Рис. 1. Упрощенная организационная структура музея "Галерея изящных искусств"

Функциональные блоки (подсистемы)

Обычно задачи, решаемые в АИС, объединяются в функциональные блоки (подсистемы), среди них можно выделить:

·        Учет музейных коллекций;

·        Научно-фондовая работа;

·        Реставрационная деятельность;

·        Издательская деятельность;

·        Выставочная и экспозиционная деятельность.

Подсистема "Учет музейных коллекций" используется в отделе учета для оформления необходимых учетных документов, получения оперативных учетных данных справок и статистической отчетности. В рамках этой подсистемы решаются, в частности, задачи:

·        учет приема на постоянное хранение;

·        учет временной выдачи и обратного приема;

·        учет временного хранения;

·        учет внутримузейной передачи;

·        оформление документации при организации выставок;

·        проведение сверки фондов.

При решении перечисленных задач с помощью компьютера для ввода новых и корректировки ранее введенных данных используются экранные формы-бланки. АИС позволяет производить поиск учетных данных по запросу и выводить данные на экран или распечатывать на бумаге в нужной форме (акты, гарантийные письма, договора, списки предметов, документы по форме Книги поступлений и Инвентарной книги, справки, статистические отчеты и пр.), причем форма выходного документа определяется принятыми в музее нормами. В системе ведутся электронные учетные картотеки, архив, отражающий историю движения музейных предметов.

Подсистема "Научно-фондовая работа" используется в научных и фондовых отделах для изучения, описания, систематизации и представления данных о музейных предметах, подготовки печатных или электронных изданий, а также различных учетных документов. Подсистема обеспечивает:

·        ведение картотек различного вида (картотек музейных предметов, авторов, выставок, литературы, ведение топографических описей);

·        оформление актов внутримузейной передачи, актов реставрационных осмотров, актов сверки в фондах;

·        поиск и получение по различным запросам как текстовой, так и графической информации в заданной пользователем форме, анализ полученных данных;

·        подготовку материалов для каталогов и других публикаций;

·        ведение архива музея.

Подсистема "Реставрационная деятельность" обеспечивает ведение реставрационных паспортов и другой реставрационной документации, анализ состояния музейных предметов.

Подсистема "Издательская деятельность" дает возможность готовить информационные материалы для посетителей, для полиграфических изданий, электронных изданий, публикаций в Интернет.