Материал: Бизнес-процессы компании

Внимание! Если размещение файла нарушает Ваши авторские права, то обязательно сообщите нам

.1 На основании полученных данных бухгалтер создает в ИС документ «Разборка товара» и сохраняет его

.2 При сохранении документа ИС проверяет остатки по составным товарам. Если составных товаров не хватает, ИС должна выдать предупреждение с указанием, что указанного для разборки количества составных товаров на данный момент не хватает на складе.

.3 ИС в случае ошибки не будет сохранять документ «Разборка товара». Бухгалтер сообщит в офис о появившейся ошибке. Ошибка может означать два возможных варианта, либо остатки по инвентаризации являются неверными, либо остатки в системе неверны, что нужно будет исправлять через поступление или списание товара.

.4 В случае, если количества составных товаров достаточно, документ «Разборка товара» сохраняется, ИС автоматически списывает составные товары и приходует простые товары с учетом необходимых количеств.

Перемещение товара

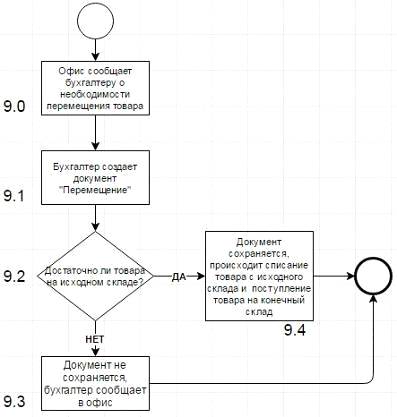
Документ перемещение товара будет использоваться для выравнивания количества товара между различными складами. Подробное описание требований, предъявляемых к системе при реализации данной функции, показано на схеме ниже (Рисунок 11 Перемещение товара):

Рисунок 11. Перемещение товара

9.0 Офис сообщает бухгалтеру о необходимости перемещения товара по телефону, указывая какой именно товар и в каком количестве нужно переместить с одного склада на другой. Данные функции в ИС реализованы не будут.

.1 На основании полученных данных бухгалтер создает в ИС документ «Перемещение» и сохраняет его

.2 При сохранении документа ИС проверяет остатки товара по складу, с которого списывается товар. Если на данном складе количества товара не хватает, ИС должна выдать предупреждение с указанием, что указанного для перемещения количества товара на данный момент не хватает на складе.

.3 ИС в случае ошибки не будет сохранять документ «Перемещение». Бухгалтер сообщит в офис о появившейся ошибке. Ошибка может означать два возможных варианта, либо остатки по инвентаризации являются неверными, либо остатки в системе неверны, что нужно будет исправлять через поступление или списание товара.

.4 В случае, если количества составных товаров достаточно, документ «Перемещение» сохраняется, ИС автоматически делает списание товара с исходного склада и приходует его на конечном складе.

Заключение

В рамках данной работы было проведено теоретическое обоснование необходимости исследования способов по управлению требованиями к информационной системе, дан краткий анализ трех известных подходов, включающих работу Вигерса, методологию RUP, методологию BABOK. На основании анкетирования были описаны основные критерии выбора методологии. Используя метод Подиновского, была выбрана наиболее релевантная методология для организации ХХХ. В заключение на основании выбранной методологии был проведен анализ требований к ИС системе организации по различным уровням, включающим требования высшего уровня, бизнес требования, требования пользователей и, наконец, функциональные требования.

Список литературы

 

1. https://babokpage.wordpress.com //[Электронный ресурс] //URL: https://babokpage.wordpress.com/techniques/data-flow-diagrams/ (Дата обращения 11.01.2017 )

2. Business Analysis in Russia // [Электронный ресурс] //URL: http://iiba.ru/babok/chapters-of-babok-version-3/ (Дата обращения 10.01.2017 )

3. Business Analysis in Russia // [Электронный ресурс] // <http://iiba.ru/>: http://iiba.ru/requirements-analysis/requirements-management-methods/ (Дата обращения 10.01.2017 )

4. Ambler, S.W. (2004). «The Object Primer 3rd Edition: Agile Model Driven Development with UML» 2. New York: Cambridge University Press. www.ambysoft.com/theObjectPrimer.html.

5. <https://www.ibm.com> //[Электронный ресурс] //

URL:https://www.ibm.com/developerworks/rational/library/content/03July/1000/1251/1251_bestpractices_TP026B.pdf (Дата обращения 10.01.2017 )

. Вигерс Карл «Разработка требований к программному обеспечению - М.: Издательсш-торговый дом «Русская Редакция», 2004. -576с.: ил

. Кулябов Д.С., Королькова А.В. Введение в формальные методы описания бизнес-процессов: Учеб. пособие. - М.: РУДН, 2008. - 202 с.: ил.

8. A. Cockbum, Selecting a projects methodology, IEEE Software, 2000

. P. Kruchten, The Rational Unified Process An Introduction Second Edition, USA, 2000

. P. Hruby, Designing customizable methodologies, 2000

. Wiegers, K.E. Software Requirements, 2nd ed. Redmond, WA: Microsoft Press, 2003

. Brackett, J. W. Software Requirements, Software Engineering Institute, Carnegie Mellon University, 1990

. Karlsson, J. & Ryan, K. "A Cost-Value Approach for Prioritizing Requirements." IEEE Software, 1997

. Leffingwell, D. & Widrig, D., Managing Software Requirements: A Use Case Approach, 2nd ed. Boston, MA: Addison-Wesley, 2003

. P. Berander and P. J¨onsson, “Hierarchical cumulative voting (hcv) prioritization of requirements in hierarchies,” International Journal of Software Engineering & Knowledge Engineering, vol. 16, 2006

. J. Karlsson, “Software requirements prioritizing,” in Requirements Engineering, 1996

. T. Saaty, The Analytic Hierarchy Process, Planning, Piority Setting, Resource Allocation. New york: McGraw-Hill, 1980

. J. Karlsson, C. Wohlin, and B. Regnell, “An evaluation of methods for prioritizing software requirements,” Information and Software Technology, vol. 39, 1998

. L. Lehtola and M. Kauppinen, “Empirical evaluation of two requirements prioritization methods in product development projects book series lecture notes in computer science.” Springer Berlin / Heidelberg, 2004

. T. Bebensee, I. van de Weerd, and S. Brinkkemper, “Binary priority list for prioritizing software requirements,” 2010

21. ПОДИНОВСКИЙ В.В. Количественная важность критериев, Автоматика и телемеханика. - 2000

. БАРЫШНИКОВ Ю.М. О среднем числе вариантов, недоминируемых по сравнению В.В. Подиновского, Автоматика и телемеханика. - 1990

. Гафт М.Г. Принятие решений при многих критериях., Знание, 1979

. Миркин Б.Г. Проблема группового выбора, Физматлит, 1974

25. Layna Fisher “BPM Excellence in Practice 2010: Successful Process Implementation”, 2010

. Bizagi Suite “BPMN by example”, 2014

. Michael Blaha, James Rumbaugh “Object-oriented design with UML, second edition”, 2005

. Bran Selic , Garth Gullekson , and Paul T. Ward . Real-Time Object-Oriented Modeling, 1994