Материал: Бизнес-процессы компании

Внимание! Если размещение файла нарушает Ваши авторские права, то обязательно сообщите нам

Бизнес-процессы компании

Оглавление

Введение

Глава 1. Анализ текущей ситуации в организации

Глава 2. Выбор методологии по управлению требованиями

.1 Анализ существующих подходов по управлению требованиями

.2 Определение требований к ИС организации

.3 Определение наиболее релевантной методологии

.4 Пояснения к распределению баллов

.5 Выбор методологии для работы с требованиями

Глава 3. Разработка требований к ИС организации ХХХ

.1 Обработка документа заказа, выгруженного из системы Magento

.2 Обработка заказа на продажу физическому лицу в магазине

.3 Обработка заказа на продажу юридическому лицу

.4 Обработка заказа на закупку товара

.5 Операции по складу

Заключение

Список литературы

Введение


Очевидно, что правильное принятие решения в организации во многом определяется установлением объективных требований к различным аспектам деятельности. Если же рассматривать данный вопрос применительно к информационной системе, то ключом к достижению успеха является создание точного перечня требований, так как именно ИС определяет скорость и продуктивность работы предприятия. Причем, данный список требований включает в себя как требования, относящиеся непосредственно к программному обеспечению (легкость взаимодействия с ИС со стороны пользователей, удовлетворенность пользователей функционалом системы и так далее), так и требования, касающиеся механической составляющей (скорость работы системы, способность системы противостоять атакам извне, ошибки со стороны системы). Именно неправильное определение требований на первом этапе планирования структуры организации влечет наибольшие потери, как финансовые, так и временные. Выбор неправильной системы, неспособной обеспечить сотрудников нужным функционалом или достаточно надежно выполнять свои обязанности принесет организации еще большие проблемы, чем она имела на изначальном этапе. Кроме этого при завершении проекта организация попадает в зависимость от неправильно реализованных функций системы и подрядчика, поддерживающего данную систему. Как раз для того, чтобы избежать такой ситуации и нужно определение точных требований для ИС.

Данный вопрос безусловно поднимался другими авторами во многих статьях, раскрывающих разнообразные методики по управлению требованиями организации, способам их определения. Данная информация встречается и будет упомянута в работах Подиновского, Babok, RUP, Карла Виггерса и прочих. Однако, требования к информационной системе в данных работах даны в общем виде, в данной же работе будут выделены требования, предъявляемые к определенной системе для определенной организации. Кроме этого, многие из работ перечисленных авторов были написаны более десяти лет назад, а особенностью IT является быстрая изменчивость рынка, что необходимо учитывать при разработке определения требований.

В данной работе объектом исследования являются бизнес-процессы компании ХХХ. В качестве предмета исследования выступают функциональные требования для ИС компании ХХХ. Цель работы - сформировать функциональные требования, определяющие работу ИС организации.

Задачи, которые должны быть выполнены в рамках данной работы:

—  Проанализировать текущие процессы организации и показать потребности организации, обусловленность внедрения ИС

— Проанализировать уже описанные методологии

—  Выявить критерии выбора методологии по управлению требованиями к информационной системе организации

—  Выбрать наиболее релевантную методологию для организации XXX

—  Обосновать состав требований для организации XXX

В данной работе будут использоваться следующие методы исследования:

—  Наблюдение (используется для анализа предприятия XXX)

—  Сравнение (будет использоваться при сравнении различных методик по управлению требованиями)

—  Обобщение (в работе будут приведены примеры различных методик для обоснования выбора наиболее подходящей из них для предприятия ХХХ)

—  Моделирование (будет построена IDEF0 модель для двух уровней и диаграмма вариантов использования для описания текущих бизнес-процессов организации, будет построена диаграмма сценариев использования для анализа функциональных требований)

Безусловно, как у в любом исследовании, в данном случае существуют определенные ограничения, в данном случае такими ограничениями являются рамки организации, для которой будут разработаны требования, ограничения, накладываемые возможностями самой информационной системой, которые не позволяют реализовать нужные для организации функции.

Методики по управлению требованиями ИС перечисленные в данной работе будут получены на основании:

·        Открытых источников (авторы работ перечислены ранее)

·        Личного опыта (будет рассмотрен проект, в котором принималось личное участие)

В итоге работы должны быть получены следующие результаты:

·        Проанализированы основные свойства методик, выделенных на основе научных работ прошлого

·        Приведены результаты анализа ключевых потребностей организации и выявлены критерии выбора методики

·        Выявлена наиболее релевантная методология для предприятия XXX

·        Приведен пример разработки требований для предприятия XXX

·        Даны выводы по проделанной работе

Практическая значимость работы заключаться в разработке требований к ИС, использование которых повысит продуктивность работы ИС и решит многие возможные проблемы, которые не были учтены ранее. Данный материал может использоваться со стороны компании-подрядчика, внедряющего ИС систему (чтобы правильно расставлять приоритеты во время внедрения) и не упустить реализацию ключевых для предприятия функций.

В ведении работы дана краткая информация о работе: актуальность работы, степень изученности темы, объект и предмет исследования, цель и задачи работы, предполагаемые результаты и практическая значимость работы.

Основная часть работы разделена на 3 главы, каждая из которых посвящена отдельному разделу.

·        В первой главе будет проанализирована текущая ситуация в организации, обусловлена необходимость внедрения ИС

·        Во второй главе будет рассмотрено несколько научных работ по данной теме, будет проведен анализ каждой из методологий, описаны акценты и подходы к управлению требованиями. На основе потребностей организации будут выявлены критерии, по которым будут сравниваться различные методологии. Будет сформирована шкала по важности каждого отдельного требования для организации, на основе опроса сотрудников организации. Также будет определена наиболее релевантная методология для организации ХХХ.

·        В третьей главе будет приведен пример разработки функциональных требований к ИС для организации ХХХ

·        В заключении подведен итог работы. Проанализирован весь ход исследования и результат работы.

·        В списке литературы перечислены использованные материалы.

Глава 1. Анализ текущей ситуации в организации

Организация ХХХ занимается продажей мебели, начиная с 2002 года. Компания имеет два отделения: первое из которых занимается продажей продукции физическим лицам (в категорию данных продуктов попадают предметы мелкой гарнитуры, как например крючки, подставки, полки и так далее) и юридическим лицам, крупным мебельным магазинам, реализующим свою продукцию в России и в Европе. Работа и правила продажи и закупки для юридических лиц регламентируются специальным документом - «Общее соглашение», которое описывает условия, на которых организация ХХХ и ее партнеры производят совместную хозяйственную деятельность при покупке, продаже товаров и материалов. Продажа продукции физическим лицам происходит через интернет-магазин. Интернет-магазин работает на платформе Magento, которая позволяет обрабатывать заказы клиентов, контент и остатки товаров на складах. Кроме интернет-канала продажа физическим лицам происходит через небольшой магазин в торговом центре. В связи с резко увеличившимся потоком клиентов, как в частном секторе, так и в секторе ритейла организации ХХХ стало очень сложно отслеживать движение товаров и вовремя предоставлять необходимую документацию как при закупке товара, так и при его реализации. Перед руководством компании встал серьезные выбор, между тем, чтобы оставить ситуацию в неизменном состоянии или же попытаться улучшить качество работы предприятия за счет внедрения информационной системы. Другим важным вопросом, в случае внедрения системы, является вопрос о том, какую именно систему нужно внедрить.

Для того, чтобы принять решение о необходимости внедрения информационной системы, необходимо проанализировать текущую ситуацию в организации. Для отражения объективной картины в организации ХХХ, нужно построить подробные модели основных бизнес-процессов, существующих в организации.

Для отражения основных функций организации была подготовлена контекстная диаграмма (см. Рисунок 1 Контекстная диаграмма) или первый уровень диаграммы IDEF0.

Рисунок 1. Контекстная диаграмма

Данная диаграмма отражает существующую в данный момент конъюнктуру, какие входные данные использует организация, что является выходным продуктом или услугой компании, какие механизмы в своей работе она использует. Однако, для того, чтобы выделить проблемы, существующие в организации, недостаточно смоделировать ее деятельность на нулевом уровне, нужно отдельно рассмотреть, из каких подпроцессов состоит деятельность, где можно потенциально усовершенствовать работу с помощью внедрения информационной системы, какие виды пользователей есть в организации и как они друг с другом контактируют. Решая вопрос о том, какие именно процессы можно назвать бизнес-процессами и какие из бизнес-процессов нужно рассмотреть, было принято следующее решение. Бизнес-процессами можно считать все процессы, напрямую прибавляющие стоимость продукции, процессы, оказывающее непосредственное воздействие на конечный товар или услугу. Очевидно, что описать все процессы, существующие в организации очень сложно и нецелесообразно, так как при большом избытке анализируемой информации могут быть упущены наиболее важные аспекты анализа. В качестве основных процессов, которые будут анализироваться, были рассмотрены следующие:

·        Процесс закупки товара

·        Процесс продажи товара

·        Операции по складу

Для рассмотрения были выбраны именно эти процессы, так как они представляют собой основу товарных и финансовых потоков организации. Все три процесса можно рассмотреть, как один большой процесс, который представляет собой деятельность организации ХХХ, однако, рассмотреть их по отдельности представляется гораздо более простой задачей, кроме этого рассмотрение всех трех составляющих не позволит сосредоточиться на требованиях к системе в виду сложности моделирования. Наиболее подробно можно описать зависимость данных видов работ с помощью диаграммы второго уровня IDEF0, которая показана ниже (Рисунок 2 IDEF0 Второй уровень)

Рисунок 2. IDEF0 Второй уровень

Из приведенной диаграммы можно сделать вывод, что основными видами деятельности в организации являются, как уже было оговорено ранее, процессы закупки, продажи и различные операции по складу. По данной диаграмме можно выделить существующие проблемные участки бизнес-процессов организации, а именно при совершении продажи или закупки товара, нужно чтобы происходила автоматическая корректировка остатков. Мной было выяснено, что данная корректировка на текущий момент происходит так: бухгалтер на складе, при совершении закупки или продажи по телефону передает данные оператору интернет-магазина, которые вручную правит данные в системе Magento. Зачастую заказы, получаемые от юридических лиц, содержат более двадцати позиций товаров с различным количеством, что в процессе передачи информации по телефону повлечет ошибки в данных о запасах в системе Magento. Если же в интернет-магазине будут не актуальные данные о запасах, то многие потенциальные клиенты уйдут, не купив ни одной вещи, что напрямую отразиться на прибыли компании.

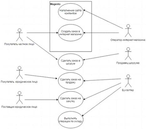
Для более глубокого рассмотрения проблемных зон организации, которые может улучшить внедрение информационной системы, далее будет рассмотрена диаграмма вариантов использования. Ниже представлена диаграмма вариантов использования (см. Рисунок 3 Варианты использования).

Рисунок 3 Варианты использования

Диаграмма вариантов использования позволяет взглянуть на деятельность организации с еще более глубокого уровня декомпозиции, рассматривая ранее выделенные три процесса в разрезе действующих лиц организации. Те функции, которые на данный момент реализованы в системе Magento выделены в соответствующем прямоугольнике. Все действия, которые находятся вне данного прямоугольника, выполняются пользователями вручную и именно в этом, по мнению руководства компании и кроется основная проблема. Как уже было оговорено ранее, такой метод построения работы усложняет мониторинг текущих остатков на сайте. Связано это с проблемой передачи информации между работниками, которые еще и территориально разделены друг от друга, магазин находится в Москве, а склады в Подмосковье.

Второй важной проблемой, существующих в текущих бизнес-процессах организации является ручная подготовка документации. В случае, если продажа оформляется в магазине, то продавцу приходится вручную заполнять все продаваемые позиции товаров, что сильно замедляет обслуживание каждого отдельного клиента и влечет множество ошибок, которые затем нужно переделывать, что влечет большие затраты времени. Такое обслуживание не удовлетворяет самих клиентов и многие из них предпочитают не возвращаться в данный магазин. В случае, если продажа или закупка осуществляется с юридическим лицом, то здесь проблема с ручной подготовкой документации обстоит еще более острым образом, так как требования к печатным формам у каждого из юридических лиц свои, что влечет ошибки при подготовке документации вручную. Кроме этого, как было оговорено ранее, деятельность с юридическими лицами определяется документом «Общее соглашение». Данный документ содержит условия и ограничения на продажу, закупку, он содержит специальные цены, которые, как правило, гораздо ниже обычных расценок. При заведении продажи или закупки, бухгалтер вынужден для каждого клиента проверять условия «Общего соглашения», следить, чтобы они не были нарушены. Если же бухгалтер совершит ошибку и, например, забудет проставить специальные цены для контрагента, то это вызовет серьезное недовольство со стороны партнера. Если же такие ошибки будут происходить часто, то это может привести к потере бизнес-партнёра, потере устойчивого источника денег.

Из всего вышесказанного можно сделать вывод, что внедрение информационной системы является хорошим выходом из сложившейся на предприятии ситуации, который позволит ускорить время обработки каждого заказа, минимизировать человеческий фактор при подготовке сопутствующей документации и повысить степень удовлетворенности пользователей.