Материал: Бизнес-процессы компании

Внимание! Если размещение файла нарушает Ваши авторские права, то обязательно сообщите нам

.1 Когда продацец получает от клиента подтверждение заказа, он создает в ИС документ «Заказ» и сохраняет его.

.2 При сохранении документа «Заказ» система должна выполнить проверку на наличие достаточного колчества товара на складе. ИС должна проверить каждый товар, указанный в документе, при отсутствии хотя бы одного товара в достаточном количестве, ИС должна выдать продавцу предупреждение о нехватке товара, показать информацию о том, в какой строке документа находится данный документ и какого количества не хватает на складе.

.3 При нехватке товара, система должна автоматически сформировать заявку на закупку товара, в которой будет указано, какого именно товара и сколько позиций не хватает.

.4 Для предоставления счета клиенту в магазине нужно, чтобы в системе можно было подготовить специальные печатные формы, соответсвующие ГОСТ. Для простых клиентов для документа заказ будут нужны следующие печатные формы:

·        Печатная форма (для простых клиентов)

2.5 После печати документа, продавец передают счет клиенту.

.6 Клиент оплачивает заказ. Оплата заказа производится наличными средствами или через терминал по карточке. Данные функции не будут реализованы в системе.

.7 После оплаты заказа клиентом продавец создает в ИС документ «Продажа». Нужно, чтобы данный документ можно было создать в системе копированием из документа Заказ, который был создан ранее.

.8 При сохранении документа «Продажа» информационная система должна автоматически списать перечисленные в документе позиции на указанного количество. ИС должна сгенерировать пакет xml с указанием, какие товары и в каком количестве должны быть списаны. Данный пакет будет загружен в систему Magento и изменит в ней остатки по нужным позициям. Таким образом, остатки между двумя системами будут выравнены.

.9 Параллельно со списанием товара со склада на основании документа «Продажа» ИС система должна отправить данные на фискальный регистратор для последующей отправки в налоговую службу. Это необходимо в связи с наличием Федерального закона от 03.07.2016 N 290-ФЗ "О внесении изменений в Федеральный закон "О применении контрольно-кассовой техники при осуществлении наличных денежных расчетов и (или) расчетов с использованием платежных карт" и отдельные законодательные акты Российской Федерации"). Для исполнения данного закона организацией ХХХ был приобретён специальный фискальный аппарат, который может отправлять данные о каждой продаже в налоговую службу. Следовательно, внедряемая система должна быть способна отправлять данные о продаже на фискальный аппарат, чтобы он мог формировать отчетность по НДС. Фискальный аппарат, также принимает на вход xml файл. Таким образом, при сохранении документа «Продажа» ИС будет формировать xml пакет данных, содержащий информацию о продаже и НДС.

.10 На основании документа продажа должна быть создана печатная форма. При продаже физическому лицу в магазине будет использователься специальная печатная форма:

·        «Товарная накладная» (для простых клиентов)

Данная печатная форма будет передана клиенту.

3.3 Обработка заказа на продажу юридическому лицу


В данном сценарии осуществляется продажа юридическому лицу, партнеру, с которым организация ХХХ заключила срочный договор на продажу товаров. Большей частью партнеров компании являются большие сетевые магазины, реализующие мебель и мелкую гарнитуру для дома. Как и в предыдущем сценарии при продаже физическому лицу в магазине в данном случае, все операции по обработке заказа на продажу будут осуществляться в информационной системе. Важно отметить, что в случае с продажей мебели юридическим лицам, крупным магазинам, отвечающим за ее реализацию нужно обязательно учесть требования к печатным формам, предъявляемым каждым отдельным клиентом. Графическое описание данного сценария работы приводится ниже (Рисунок 6 Продажа юридическому лицу)

Рисунок 6. Продажа юридическому лицу

.0 По договоренности между организацией ХХХ и ее партнерами, заявки на продажу приходят в виде excel файла на почту ответственного по работе с юридическими лицами бухгалтера.

.1Нужно, чтобы полученный Excel файл можно было выгрузить в информационную систему в виде документа «Заказ». Для этого партнеры готовы присылать заявки на продажу в Excel файле, используя только единый шаблон. После создания документа «Заказ», бухгалтер сохраняет документ в системе.

.2 При сохранении документ «Заказ» информационная система выполняет автоматическую проверку наличия достаточного количества товара по всем позициям, перечисленным в докуменет «Заказ»

.3 В том случае, если не хватает хотя бы одной позиции, ИС должна выдать бухгалтеру предупреждение о нехватке товара с указанием, какого именно товара не хватает, в какой строке текущего документа он находится и какого именно количество не хватает. После этого ИС должна автоматически создать заявку на закупку недостающего товара.

.4 Для предоставления счета клиенту нужно, чтобы в системе можно было подготовить специальные печатные формы, соответсвующие ГОСТ. Для юридических лиц будут нужны следующие печатные формы:

•        Счет с артикулом, номером и датой реализации (для юр. лиц)

•        Счет с артикулом клиента (для юр. лиц)

.5 Распечатанная печатная форма заказа запечатывается в конверт и отправляется курьером партнеру для оплаты заказа

.6 Покупатель юридическое лицо оплачивает заказ, оплата заказа производится вне информационной системы.

.7 После оплаты юридическим лицом заказа, бухгалтер создает в ИС документ «Продажа». Нужно, чтобы данный документ можно было создать в системе копированием из документа «Заказ», который был создан ранее. Бухгалтер сохраняет документ «Продажа».

.8 При сохранении документа «Продажа» информационная система должна автоматически списать перечисленные в документе позиции на указанного количество. ИС должна сгенерировать пакет xml с указанием, какие товары и в каком количестве должны быть списаны. Данный пакет будет загружен в систему Magento и изменит в ней остатки по нужным позициям. Таким образом, остатки между двумя системами будут выравнены.

.9 Параллельно со списанием товара со склада на основании документа «Продажа» ИС система должна отправить данные на фискальный регистратор для последующей отправки в налоговую службу. Это необходимо в связи с наличием Федерального закона от 03.07.2016 N 290-ФЗ "О внесении изменений в Федеральный закон "О применении контрольно-кассовой техники при осуществлении наличных денежных расчетов и (или) расчетов с использованием платежных карт" и отдельные законодательные акты Российской Федерации"). Для исполнения данного закона организацией ХХХ был приобретён специальный фискальный аппарат, который может отправлять данные о каждой продаже в налоговую службу. Следовательно, внедряемая система должна быть способна отправлять данные о продаже на фискальный аппарат, чтобы он мог формировать отчетность по НДС. Фискальный аппарат, также принимает на вход xml файл. Таким образом, при сохранении документа «Продажа» ИС будет формировать xml пакет данных, содержащий информацию о продаже и НДС.

.10 На основании документа «Продажа» должна быть создана печатная форма. При продаже юридическому лицу будут использователься специальные печатные формы:

•        «Торг12 с артикулом» (для юр. лиц)

•        «Торг12 с артикулом-2» (для юр. лиц)

•        «Торг12 с артикулом и договором» (для юр. лиц)

•        «Торг12 с артикулом и магазином (факторинг)» (для юр. лиц)

•        «ТН Факторинг» (для юр. лиц)

Для того, чтобы ни одно требование по разработке печатных форм не было упущено, с каждым клиентом-юридическим лицом была проведена встреча, где были оговорены требования к каждой печатной форме, которую система должна генерировать. В итоге был получен список печатных форм, которые должны быть реализованы в системе.

3.3 Обработка заказа на закупку товара


В данном случае обрабатывается сценарий по обработке заказа на закупку товара от поставщика. Так как в данном случае рассматривается работа с юридическим лицом, то очень важным аспектом работы является подготовка печатных форм для документов «Заказ на закупку» и «Закупка». Так же, как и при работе с заказом на продажу юридического лица, заказ на закупку полностью реализуется в ИС. Подробнее сценарий рассмотрен на диаграмме, представленной снизу (Рисунок 7 Заказ на закупку):

Рисунок 7. Заказ на закупку

.0 В ИС должна быть реализована специальная папка, в которую будут попадать заявки на закупку товара. Бухгалтер, отвечающий за закупку товара на склад, будет проверять наличие новых заявок. Как было оговорено ранее, заявки на закупку в большинстве случаев будут формироваться в ИС автоматически. Однако, в некоторых случаях данные заявки будут формироваться планово, по запланированным закупкам в офисе. В обоих случаях заявки будут попадать в данную папку.

.1 В ИС должна быть реализована возможность создания заказа на закупку копированием из заявки на закупку. Все перечленные товары в заявке с указанием необходимого количества должны быть перенесены в заявку на закупку.

.2 Требуется, чтобы в ИС была реализована возможность преобразования «Заказа на закупку» в виде excel файла. По договоренности с поставщиками, заказ на закупку будет отсылаться поставщикам именно в таком виде.

.3 После получения заказа на закупку поставщик должен будет дать ответ о том, может он выполнить заказ или нет. Ответ будет даваться по телефону и функционал ИС не затрагивает

.4 В случае отрицательного ответа, бухгалтер подберет другого поставщика и повторит ранее описанну цепочку действий.

.5 В случае положительного ответа поставщик присылает курьером счет на оплату, данная функция в ИС реализована не будет

.6 Организация ХХХ производит платеж в соответствии с присланным счетом на оплату, в ИС реализовано не будет

.7 После оплаты заказа на закупку, бухгалтер создает документ «Закупка». В ИС должна быть реализована возможность создания данного документа копированием из «Заказа на закупку», чтобы избежать неправильного ввода информации

.8 Создание документа «Закупка» должно автоматически корректировать остатки товаров на складе. При сохранении документа должно происходит увеличение остатков товаров на указанное в закупке количество единиц. Кроме этого должна быть реализованы следующие печатные формы:

·        Торг-12 (товарная накладная за поставщика с услугами)

·        Торг-12 (товарная накладная за поставщика)

·        ОС-14 (акт о приемке оборудования)

·        Приходная накладная

3.5 Операции по складу


В данном разделе будут построены три вида складских операций, которые должны быть реализованы в системе. По каждому типу приводятся требования. Варианты складских операций перечислены ниже:

·        Поступление и списание товара

·        Сборка и разборка товара

·        Перемещение товара

Поступление и списание товара

Поступление и списание товара будут инициироваться офисом организации при необходимости корректировки остатков на тех или иных складах. Нужны данные операции для выравнивания остатков, представленных в ИС и остатков по данным инвентаризации. Кроме этого, данные функции будут нужны для отражения изменения количеств товаров, поступающих или списывающихся не через, соответственно, документы закупки или продажи. Например, часто нужно списывать товары, пришедшие в негодность, товары, которые уже нельзя будет продать. Для анализа предъявляемых требований, как и в предыдущих случаях, были построены диаграммы последовательности, представленные ниже (Рисунок 8 Поступление и списание товара):

Рисунок 8. Поступление и списание товара

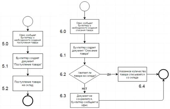
.0 Офис сообщает по телефону бухгалтеру о необходимости списания товара, реализуется вне ИС

.1 На основании полученных данных бухгалтер создает в ИС документ «Поступление товара» и сохраняет его

.2 При сохранении документа ИС должна автоматически менять остатки товара на указанном в документе склад, должно произойти увеличение запаса на указанное в документе количество

.0 Так же, как и для поступления товара, списание товара инициирует офис. Офис передают бухгалтеру данные о том, какие товары и в каком количестве нужно списать

.1 Бухгалтер создает документ «Списание товара» в ИС, где он вносит информация о том, с какого склада, какой товар и в каком количестве должен быть списан

.2 По желанию организации ХХХ, в ИС должна быть реализована проверка наличия достаточного количества списываемого товара на складе. Сделано это должно быть по той причине, что при возникновении ошибки, нехватки товара для списания, можно будет проверить ее причину- или данные по инвентаризации склада являются неверными, или в системе была совершена ошибка при работе с остатками товара. В любом случае, данная проверка должна поможет устранить ошибку.

.3 Если данная ошибка появилась, ИС должна показать бухгалтеру предупреждение о том, какого именно товара не хватает и в какой строке документа «Списание товара» данный товар находится.

.4 Если ошибок найдено не было, то документ сохраняется, количество товара на выбранных складах автоматически корректируется в ИС.

Сборка и разборка товара

Организация ХХХ занимается продажей не только простых товаров, таких как стул, стол, крючки и т.д., но и составных, товаров, состоящих из нескольких товаров, например, гарнитуров или готовых кухонь. При оформлении заказа на такой товар, его нужно предварительно собирать из простых составляющих. Для этого в ИС должны быть реализованы функции «Сборка товара» и «Разборка товара». Разборка товара должна быть сделана для того, чтобы при необходимости можно было в системе разобрать неправильно собранный товар или реализовать простые товары по отдельности. Подробное рассмотрение обоих процессов приведено на схемах ниже (Рисунок 9 Сборка товара) и (Рисунок 10 Разборка товара):

Рисунок 9. Сборка товара

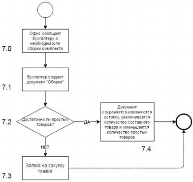
.0 Офис сообщает бухгалтеру о необходимости сборки товара по телефону, указывая какой именно составной товар и в каком количестве нужно собрать. Данные функции в ИС реализованы не будут

.1 На основании полученных данных бухгалтер создает в ИС документ «Сборка» и сохраняет его

.2 При сохранении документа ИС проверяет остатки по простым товарам. Если хотя бы одного из простых товаров не хватает, ИС должна выдать предупреждение с указанием, какого из простых товаров не хватает и в какой строчке документа он находится

.3 ИС автоматически должна создать заявку на закупку простого товара, с указанием количества, которого не хватает для сохранения документа. Документ «Сборка» не сохраняется

.4 В случае, если количества простых товаров достаточно, документ «Сборка» сохраняется, ИС автоматически списывает простые товары и приходует составные товары с учетом необходимых количеств.

Рисунок 10. Разборка товара

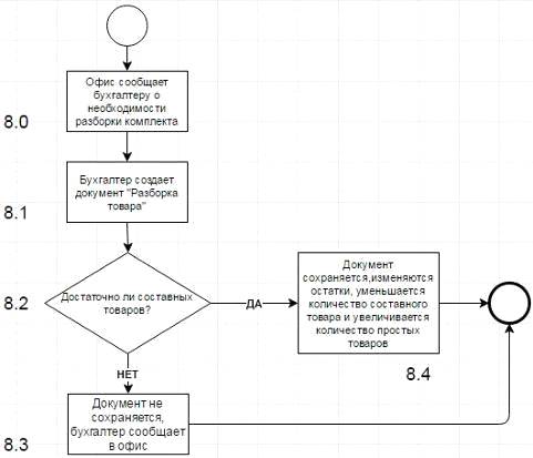
.0 Офис сообщает бухгалтеру о необходимости разборки товара по телефону, указывая какой именно составной товар и в каком количестве нужно разобрать. Данные функции в ИС реализованы не будут