Материал: Автоматизированная система учета затрат и ценообразования на производственном предприятии

Внимание! Если размещение файла нарушает Ваши авторские права, то обязательно сообщите нам

Методология IDEF3 была использована при декомпозиции следующих работ «Определение перспективных направлений снижения затрат» (диаграмма А1.2.1), «Управление затратами» (А1.3.3.1) и работа «Учет факторов ценообразования» (А2.7.1).

Диаграмма декомпозиции «Определение перспективных направлений снижения затрат» состоит из следующих работ:

Анализ внешних факторов;

Сбор данных для анализа;

Подготовка проведения анализа структуры затрат;

Подготовка проведения сравнительного анализа;

Проведения анализа носителей затрат;

Проведение вертикального анализа;

Проведение горизонтального анализа;

Проведение трендового анализа;

Проведения сравнительного среднеотраслевого анализа;

Влияние на сумму затрат по конструкции производимого товара;

Влияние на сумму затрат по технологи производимого производства;

Влияние на сумму затрат по управлению производством;

Для отображения логики взаимодействия стрелок при слиянии и разветвлении или для отображения множества событий в методологии используются перекрестки, которые могут или должны быть завершены перед началом следующей работы.

Также для IDEF3 используются объекты ссылки, которые выражают некую идею, концепцию или данные, которые нельзя связать со стрелкой, перекрестком или работой.

Пример диаграммы декомпозиции в методологии IDEF3 представлен на (рис. 10).

где используются перекрестки типа  Аsynchronous OR. Перекрестки типа  Аsynchronous OR под номерами J2 показывает, что предшествующие или следующие процессов должны быть завершены (запущены).

В результате диаграмма декомпозиции в методологии IDEF3 примет вид, изображенный на рис. 10.

Рис.10. Диаграмма декомпозиции в методологии IDEF3 «Определение перспективных направлений снижения затрат»

Диаграмма декомпозиции «Управление затратами» состоит из следующих работ:

Сбор данных для анализа управления затратами;

Определение затрат по основным этапам ЖЦ продукта и функциям управления;

Расчёт затрат по операционным. и географическим сегментам, производственным подразделениям

Расчёт необходимых затрат на единицу продукции (работ, услуг);

Подготовка информационной базы;

Определение технических способов и средств снижения, измерения и контроля затрат;

Выявление резервов снижения затрат на всех этапах произв. пр-са и во всех производственных подразделениях.

Выбор способов нормирования затрат и выбор системы управления затратами.

Декомпозиция работы «Управление затратами» имеет номер А1.3.3.1. (рис. 11).

Также использовались перекрестки типа  Аsynchronous OR. Перекрестки типа  Аsynchronous OR под номерами J4 показывает, что предшествующие или следующие процессов должны быть завершены (запущены).

В результате диаграмма декомпозиции в методологии IDEF3 примет вид, изображенный на рис. 11.

Рис.11. Диаграмма декомпозиции в методологии IDEF3 «Управление затратами»

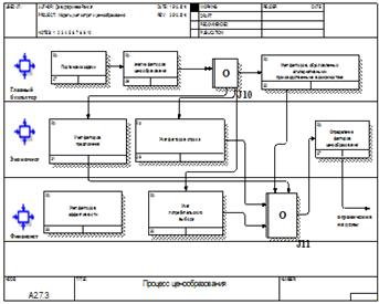
Еще одним процессом, требующим декомпозиции в методологии IDEF3, является работа «Учет факторов ценообразования». Она включает в себя следующие работы:

Постановка задачи;

Анализ факторов ценообразования;

Учат факторов спроса;

Учет потребительского выбора;

Учет факторов предложения;

Учет факторов, обусловленных альтернативными производственными возможностями;

Учет факторов эффективности;

Определение факторов ценообразования;

Также использовались перекрестки типа  Аsynchronous OR. Перекрестки типа  Аsynchronous OR под номерами J4 показывает, что предшествующие или следующие процессов должны быть завершены (запущены). Данная диаграмма позволяет описать как проходит процесс оформления издания и подготовки его к печати.

В результате диаграмма декомпозиции в методологии IDEF3 примет вид, изображенный на рис. 12.

Рис.12. Диаграмма декомпозиции в методологии IDEF3 «Учет факторов ценообразования»

Каждая работа в методологии IDEF3 описывает какой-либо сценарий процесса и может являться составляющей другой работы. Поскольку сценарий описывает цель и рамки модели, важно, чтобы работы именовались отглагольным существительным, обозначающим процесс действия, или фразой, содержащей такое существительное.

Для создания сценария необходимо перейти в пункт меню Diagram ->Add IDEF3 Scenario, выбрать соответствующую диаграмму декомпозиции и поставить галочку на пункте «Copy contents of source diagram». Удаляем ненужные работы, стрелки и перекрестки, не входящие в сценарий. На рисунках 12, 13, 14 показаны диаграммы сценариев под номерами А1.2.2, А1.3.3.2 и А2.7.2, созданные на основе диаграмм IDEF3.

Рис.13. Сценарий диаграммы декомпозиции в методологии IDEF3 «Управление затратами»

Рис.14. Сценарий диаграммы декомпозиции в методологии IDEF3 «Учет факторов ценообразования»

.2.6 Функционально-стоимостной анализ- методика функционально - стоимостного анализа для идентификации истинных генераторов затрат на предприятии (организации). Методика предназначена для определения общей стоимости реализации целевого технологического процесса и представляет собой соглашение об учете, используемое для определения как затрат, возникающих на каждом этапе процесса, так и суммарных затрат. BPwin модуль ABC применяется для:

понимания происхождения выходных затрат и определения их стоимости;

определение действительной стоимости производства продукта;

определения требуемых ресурсов;

определение действительной стоимости поддержки клиента;

оценки и анализа затрат на осуществление различных видов деятельности;

облегчения выбора оптимальной модели процесса при реорганизации деятельности предприятия;

выделения наиболее дорогостоящих операций для их реинжиниринга.

Применение модуля ABC и имеющихся в BPwin средств подготовки отчетов позволяет обеспечить корпоративную стратегию управления хозяйственной деятельностью. включает следующие основные понятия:

объект затрат - цель существования функции процесса, т.е. основной выход. Стоимостью целевого технологического процесса будет являться суммарная стоимость всех объектов затрат. Результат расчета суммарной стоимости представляется на контекстной диаграмме;

движитель затрат - входы и управления функции, определяющие ее существование и влияющие на срок ее действия;

центры затрат - различные статьи расходов.

Функционально-стоимостной анализ проводится только при полностью созданной модели процесса, т.е. когда модель:

последовательная - следует синтаксическим правилам IDEF0;

корректная - полностью отражает процесс;

стабильная - проходит цикл экспертизы без изменений.

Метод ABC может быть осуществлен в любой модели BPwin путем задания в объекте затрат применяемой валюты, как единицы измерения затрат, или значения временного периода.

Для проведения функционально-стоимостного анализа были выбраны следующие центры затрат: бухгалтер, ППП (рис. 15).

Рис.15. Центры затрат, используемые в курсовом проекте

Описание Cost Center представлено в таблице 6.

Табл. 6. Cost Center

Имя (Name)

Описание (Definition)

Cost

Бухгалтер

Затраты на заработную плату работникам

6500,00

ППП

Затраты на покупку ППП, компонентов Для компьютеров и периферии, затраты на электричество

36500,00


После проведения стоимостного анализа на всех работах, разработанных в методологии IDEF0, на диаграмме декомпозиции верхнего уровня появился следующий результат (рис. 16).

Рис.16. Диаграмма декомпозиции с приведенной стоимостью

Поскольку невозможно продемонстрировать функционально-стоимостной анализ на каждой работе, составим отчет с помощью пункта меню Tools-Reports- Activity Cost Report, и задавая соответствующие параметры получим следующий отчет, представленный на рис. 17.

Рис.17. Фрагмент отчета по функционально-стоимостному анализу

Данные о проведенном функционально-стоимостном анализе на работах методологии IDEF0 представлены в таблице 7.

Табл. 7. Стоимостной анализ

Имя работы (Activity Name)

Центр затрат (Cost Center)

Сумма центра затрат (Cost Center Cost)t, руб.

Продолжительност (Duration), день

Частота (Frequenc)

Установление связи между системой управления Затратами и БК

Прочие затраты

43000,00

 1

 1


Расходы на заработн плату

 6500,00



Внедрение системы бюджетирования

Прочие затраты

36500,00

 1

 1


Расходы на заработн плату

13000,00



Ограничение размера планируемых затрат

Прочие затраты

10000,00

 1

 1


Расходы на заработн плату

17500,00



Формирование единого органа управления- Бюджетный комитет

Прочие затраты

12500,00

 1

 1


Расходы на заработн плату

11500,00




.2.7 Диаграмма FEO и диаграмма дерева узлов

Диаграммы «только для экспозиции» часто используются в модели для иллюстрации других точек зрения, для отображения отдельных деталей, которые не поддерживаются явно синтаксисом IDEFO. Диаграммы FEO позволяют нарушить любое синтаксическое правило, поскольку, по сути, являются картинками - копиями стандартных диаграмм и не включаются в анализ синтаксиса. Например, работа на диаграмме FEO может не иметь стрелок управления и входа. С целью обсуждения определенных аспектов модели с экспертом предметной области может быть создана диаграмма только с одной работой и с одной стрелкой, поскольку стандартная диаграмма декомпозиции содержит множество деталей, не относящихся к теме обсуждения и дезориентирующих эксперта. Если FEO используется для иллюстрации альтернативных точек зрения, рекомендуется придерживаться синтаксиса IDEFO. Диаграммы FEO представлены на рис. 18.

Рис. 18. Диаграмма FEO работы «Установление связи между системами управления затратами и бюджетного управления»

Диаграмма дерева узлов показывает иерархию работ в модели и позволяет рассмотреть всю модель целиком, но не показывает взаимосвязи между работами (стрелки). Процесс создания модели работ является итерационным, следовательно, работы могут менять свое расположение в дереве узлов многократно. Чтобы не запутаться и проверить способ декомпозиции, следует после каждого изменения создавать диаграмму дерева узлов.

На рис. 19. показана диаграмма дерева узлов.

Рис. 19. Диаграмма дерева узлов.

.2.8 Организационная диаграммаProcess Modeler позволяет описать описать бизнес процессы предприятия. Кроме этого, AllFusion Process Modeler включает набор инструментов для построения оргструктур. Организационные диаграммы Organization Chart предназначены для моделирования организационной структуры предприятия или какого-либо технологического процесса происходящего в нем. Организационная диаграмма представляет собой традиционную древовидную структуру во главе, которой, находится единственный блок, который разделяется вниз на блоки подсистем. Каждый блок является графическим представлением конкретной роли.

Создается организационная диаграмма на основе информации, внесенной в словари изображений, групп ролей, ролей и ресурсов. В организационных диаграммах ресурсы используются как специфические данные, обычно это персонал. Ресурс и ассоциированная с ним роль создаются в словаре Resource Dictionary.

Добавление организационной диаграммы в модель производится по команде Diagram/Add Organization Chart. В результате организационная диаграмма примет вид, изображенный на рис. 20.

Рис.20. Организационная Диаграмма Swim Line диаграмма

Диаграмма Swim Lane является разновидностью диаграммы IDEF 3, и применяется в BPwin -моделях для улучшения понимания содержания модели организационной структуры (Organization Chart) и явного описания роли и ответственности исполнителей в конкретной технологической операции Диаграмма представляет собой графические изображения особенностей процесса в виде нескольких горизонтальных дорожек (свимлэйн), которые получили название «роли». Каждая из дорожек означает конкретный структурный объект, и на ней изображаются функции процесса, выполняемые данным объектом. На дорожках могут присутствовать любые объекты IDEF3-диаграммы, относящиеся к соответствующей роли, а на нижней дорожке, обычно, изображаются средства автоматизации функций процесса. Полоса может содержать объекты диаграммы IDEF3 ( UOW , перекрестки и объекты ссылок), относящиеся к соответствующей роли или UDP типа Text List

Для создания диаграммы Swim Lane выберите меню Diagram/Add Swim Lane diagram.

Появляется гид Swim Lane diagram Wizard. В первом диалоге гида следует внести название и имя автора диаграммы, выбрать имя и номер диаграммы IDEF3, на основе которой будет построена диаграмма, и группу ролей, из которой можно будет выбрать роли, связанные с диаграммой. Во втором диалоге гида следует выбрать роли, на основе которых будет создана диаграмма. Диаграмма будет разделена на количество полос, указанных в колонке Display Swim Lane. После щелчка по кнопке Finish создается новая диаграмма, все объекты которой расположены произвольно. Расположить объекты на полосах, соответствующих ролям, следует вручную. Результат диаграммы представлен на рис.21.