Материал: Автоматизация кормления в овчарне

Внимание! Если размещение файла нарушает Ваши авторские права, то обязательно сообщите нам

Кормление животных может осуществляться и концентрированными кормами - кормовыми средствами, обладающими высоким содержанием питательных веществ. К концентрированным кормам относятся как отдельные кормовые средства (однокомпонентный корм), так и комбинированные корма.

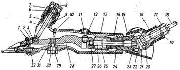
Кормораздатчик ТВК-80Б.

Для автоматической кормораздатчик широко применяют кормораздатчик ТВК-80Б. Он представляет собой транспортерную ленту 3 (рис.1), движущуюся возвратно-поступательно в кормушках 4 и приводимую в действие реверсивным электроприводом 5. При движении вперед лента уносит к месту стойла животных определенное количество корма, загружаемое питателем 1. В качестве питателя использован кормораздатчик КТУ-10, который имеет накопительную емкость 2. При возврате ленты кормушки самоочищаются от остатков корма, который удаляется из помещения транспортером 6.Транспортировка корма к месту потребления, а также уборка его отходов, выполняемые кормораздатчиком ТВК-80Б, являются наиболее трудоемкими технологическими операциями. Однако нормированное кормление с помощью ТВК-80Б невозможно, так как при движении ленты корм самопроизвольно разравнивается. Кроме того, при движении ленты животные поедают корм выборочно.

Технологическая линия раздачи корма с кормораздатчиком ТВК-80Б и стационарным раздатчиком КТУ-10А может функционировать и в автоматическом режиме. Для раздачи кормов в течение суток используют суточное программное реле КТ2 типа 2РВМ (или аналогичное). Это реле настраивают в соответствии с расчетной диаграммой кормления. Кормораздаточной линией, согласно принципиальной электрической схеме, управляют вручную или автоматически в следующем порядке. Сначала контактом КТ2:1 программного устройства включаются магнитные пускатели КМ2 и КМЗ возврата ленты и транспортера отходов. Концевой выключатель SQ1 останавливает движение ленты в конечном переднем положении и отключает транспортер отходов через контакт КМ2:2. По команде программного реле контактами КТ2:2 включается привод питателя КМ4 и привод раздачи корма КМ1. В конце раздачи концевой выключатель SQ2 отключает КМ4. При нормированном кормлении и широком разнообразии доз (например, пристойловом содержании коров) малоценные грубые корма в смеси с сочными могут выдаваться кормораздатчиком ТВК-80Б без ограничения, а концентрированные другими кормораздатчиками, обеспечивающими индивидуальное дозирование.

Рис. 1 Транспортер-раздатчик ТВК-80Б внутри кормушек:

- питатель; 2 - накопительная емкость; 3 -транспортерная лента; 4 - кормушки; 5 - реверсивный электропривод; 6-транспортер

Откорм и нажировка овец

Важным элементом технологии овцеводства, обеспечивающим производство высококачественной баранины, являются откорм овец на специализированных площадках и нажировка на естественных пастбищах и пожнивных остатках. На специальный откорм ставят преимущественно сверхремонтных ягнят после отбивки от маток. Продолжительность интенсивного откорма, рассчитанного на получение среднесуточного прироста живой массы 200- 250 г, составляет 2 месяца, после которого ягнята в возрасте 5-6 месяцев могут быть реализованы на мясо с живой массой 35-40 кг. В хозяйственном плане более целесообразным следует считать умеренно-интенсивный откорм в течение 3-4 месяцев со среднесуточным приростом 120-150 г, что обеспечивает реализацию 7-8 месячных ягнят с живой массой 35-45 кг.

Более продолжительный откорм ягнят скороспелых тонкорунных и длинношерстных кроссбредных пород позволяет настричь по 1 -1,5 кг поярковой шерсти с длиной штапеля не короче 4,0 см и получить через 3-4 месяца меховую овчину с высотой волоса не менее 3-5 см.

Для достижения большей результативности интенсивного откорма ягнят необходимо предпринять определенные подготовительные меры. Ягнят, находящихся с матерями на естественных пастбищах, приучают к тем видам кормов, которые будут использованы на откормочных площадках, прежде всего к зеленой массе кукурузы, люцерны, суданки или других однолетних культур. Во избежание расстройства пищеварительной системы ягнят от зеленой массы, в которой в жаркую погоду быстро начинается брожение, в рацион включают сухие корма. При интенсивном откорме молодняк следует кормить вволю. Однако несъеденные остатки зеленой массы необходимо убирать из кормушек как можно быстрее.

При интенсивном откорме суточный рацион молодняка состоит из 3,5-4 кг зеленой массы и 0,3-0,4 кг концентрированных кормов, взрослых животных - соответственно из 6 и 0,5 кг.

Весьма эффективными для откорма являются рассыпные кормосмеси и гранулы. В среднем гранулированные кормосмеси за сутки расходуются на взрослую овцу - 2,5-2,7 кг и на ягнят 1,2-2 кг в зависимости от возраста.

Нажировку овец (валухов и маток) на естественных пастбищах практикуют чаще всего в овцеводческих хозяйствах степных районов Сибири, Казахстана и республик Средней Азии. В районах зерново-овцеводческого пояса страны нажировку овец успешно осуществляют на пожнивных остатках после уборки хлебов.

Требования к постройке.

Двери для животноводческих и птицеводческих зданий внутренние и наружные изготовляют глухими с притвором в четверть, одно и двупольными. Они могут быть правыми и левыми. Наружные двери изготовляют с порогом или без порога, внутренние без порога. Дверные полотна изготовляют толщиной 40 мм со сплошным реечным заполнением, облицованными фанерой или твердыми древесноволокнистыми плитами. По периметру полотна выбирают паз, в котором на клею укрепляют обкладки. Нижние части наружных дверей имеют накладки из досок или декоративного бумажно-слоистого пластика. Пороги в коробках наружных дверей усиливают стальной полосой, укрепленной на шурупах. Коробки без порога расшивают монтажными досками. В дверях помещений, требующих повышенной звукотеплоизоляции, устанавливают уплотняющие прокладки.

Двери изготовляют из древесины сосны, ели, пихты, лиственницы. Внутренние двери и внутренние фрамуги для помещений с относительной влажностью воздуха не более 60 % допускается изготовлять из бука, березы, осины, ольхи, липы и тополя. Влажность древесины створок, фрамуг, форточек, полотен и коробок внутренних дверей должна быть 9 + 3 %, коробок окон, наружных и тамбурных дверей - 12 + 3 %.

Ворота деревянные распашные для животноводческих и птицеводческих зданий подразделяются на глухие и с калиткой. Ворота состоят из двух полотен; калитка располагается в правом полотне. Открывание ворот и калитки - наружное, правое, с притвором в четверть.

Полотна ворот и калиток имеют каркас, обшитый с двух сторон вертикальными строганными досками толщиной 16 мм, соединенными в четверть или в шпунт, или березовой фанерой марки ФСФ толщиной 6 мм. К каркасу фанеру крепят водостойкими клеями и гвоздями (длиной не менее 50 мм). Стыки фанеры располагают на бруске каркаса.

Ворота бывают утепленные и неутепленные. В качестве утеплителя применяют теплоизоляционные древесноволокнистые плиты толщиной 12 мм или другой теплоизоляционный материал. Ворота изготовляют из пиломатериалов хвойных пород не ниже третьего сорта влажностью до 18 %. Допускается изготовлять ворота из деталей, склеенных по сечению и длине водостойкими клеями. По длине элементы склеивают на зубчатый шип; прочность этих соединений на изгиб должна быть не менее 15 МПа. В углах элементы каркаса соединяют двойным открытым сквозным шипом, а в средней части (горизонтальные и вертикальные бруски) - серединным сквозным одинарным шипом. Детали ворот покрывают олифой. После этого к полотнам ворот и калиток крепят металлические накладки и навесы с противокоррозионным покрытием. Калитку навешивают на две петли, устанавливаемые на расстоянии 200 мм от верха и низа полотна калитки. Нижнюю часть ворот защищают полосами из оцинкованной стали толщиной 0,5…1 мм на высоту 250…300 мм.

Конструкции полов в животноводческих зданиях могут быть различны, но их основные элементы для всех типов полов следующие:

• покрытие - верхний элемент пола, непосредственно воспринимающий все эксплуатационные воздействия;

• прослойка - промежуточный слой, связывающий покрытие с нижележащими элементами;

• стяжка - слой, образующий плотную корку по нежестким или пористым элементам пола или перекрытия. Стяжка может быть выравнивающей по неровной поверхности элемента пола, либо устраивается для придания требуемого уклона покрытию;

• гидроизоляция - слой, который служит для защиты пола от капиллярного подсоса грунтовых вод и защиты основания от агрессивных сред;

• теплоизоляция - слой, уменьшающий общую теплопроводность пола, иногда теплоизоляция служит подстилающим слоем;

• основание - уплотненный грунт или искусственно укрепленная конструкция.

Поение животных в овчарне осуществляется из индивидуальных поилок ПО-1А и групповых поилок ГАО-4А, на выгульно-кормовой площадке из групповых автопоилок АГК-4Б с электроподогревом воды в зимний период.

В проекте разработана выгульно-кормовая площадка с общей сметной стоимостью - 21,44 т.р.

Электрострижка овец. Для стрижки овец в индивидуальных хозяйствах разработаны электростригальные одномашинные агрегаты нескольких марок. Правда, пока в большинстве индивидуальных хозяйств, особенно при небольшом поголовье овец, их стригут по старинке специальными пружинными ножницами и даже обычными. Но лучше приобрести электростригальный агрегат. Ведь он по сравнению со стрижкой овец ножницами позволяет увеличить на 8-13 % выход шерсти за счет более ровного и низкого среза, снизить количество сечки в руне и порезов кожи овец, повысить в 3-4 раза производительность труда при значительном его облегчении.

Электростригальные агрегаты и машинки. Разработаны одномашинные электростригальные агрегаты ЭСА-1Д-И, ЭСА-1/220И и АСО-1. В первом и третьем из них используется стригальная машинка МСО-77Б, во втором - МСУ-200.

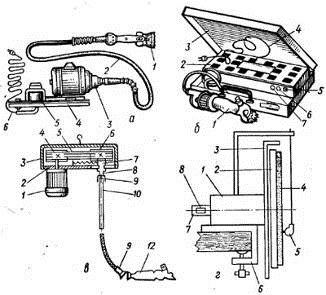
Электростригальный агрегат ЭСА-1 Д-И (рис. 67, а) приводится в действие от электродвигателя - однофазного асинхронного типа АОЛБ 21-2 мощностью 180 Вт, напряжением 220В или типа АОЛБ-22-2 мощностью 270 Вт. Валы двигателей вращаются с частотой 2890 мин-1. Гибкий вал 2 с броней и арматурой передает вращательное движение от электродвигателя 3 к машинке 1. Агрегат компактный, его масса - 16,5 кг, позволяет стричь 8 овец в час.

. Электростригальные агрегаты: а - агрегат ЭСА-1Д-И: 1 - стригальная машинка; 2 - гибкий вал; 3 - электродвигатель; 4 - стол или верстак; 5 - пускатель; 6-шнур; б - агрегат ЭСА-1/220И; 1-электрострнгальная машинка МСУ-200; 2 - преобразователь частоты ПЧ-200-36-1; 3 - чемодан-упаковка; 4 - шнур; 5 - держатель плавкой вставки; 6 - тумблер; 7 - сигнальная лампа; в схема агрегата АСО-1: 1 - электродвигатель; 2 - плита; 3 - кожух; 4, 6 - ведущий неведомый шкивы; 5 - клиновой ремень; 7 - ступица; 8 - хвостовик; 9 - наконечники; 10 - броня; 11 - сердечник; 12 -стригальная машинка; г - схема заточного устройства агрегата АСО-1: 1 - корпус заточного устройства; 2 - диск; 3 - защитный кожух; 4 - наждачное полотно; 5 - держатель; 6 - струбцина; 7 - хвостовик; 8 -леска.

Электростригальный агрегат ЭСА-1/200И (рис. 67, б) предназначен для стрижки и подстригания овец и других животных в индивидуальных хозяйствах. Он состоит из высокочастотного преобразователя частоты 2, стригальной машинки 1 и весь размещается при транспортировке и хранении в чемодане-упаковке 3, который имеет габаритные размеры 870Х450Х11О мм. Агрегат работает при напряжении питающей электросети 220В частоте тока 200 Гц, имеет электродвигатель на 36В, подключаемый к высокочастотному преобразователю частоты тока 50/200 Гц. Производительность агрегата при стрижке овец 10 гол/ч, потребляемая 1 мощность 310 Вт, масса 11 кг. 1

Электростригальный агрегат АСО-1 (рис. 67, в) пред-1 назначается для стрижки овец в небольшой отаре и состоит из электропривода и стригальной машинки. Электродвигатель однофазный, мощностью, 0,18 кВт с частотой вращения вала 2980 мин-1, монтируется на плите 2 вместе с кожухом 3 и ременной передачей. Последняя сострит из ведущего 4 и ведомого 6 валов и клиновидного ремня 5 типа А. Чтобы изолировать двигатель от стригальной машинки, ступица ведомого шкива и плита 2 сделаны из диэлектрического материала. На случай прикосновения к частям агрегата, находящихся под напряжением, предусмотрено автоматическое отключение напряжения.

Гибкий вал состоит из сердечника и бронированной трубки 10 и наконечников 9. Клиновидный ремень 5 при пуске пробуксовывает, благодаря чему снижается пусковой момент и исключается вырывание машинки из руки. Ремень также пробуксовывает при заклинивании ножа в машинке, заедании передаточных деталей и перегрузке электродвигателя. Стригаль в таких случаях проскальзывания ремня успевает отключить двигатель.

К агрегату разработано новое устройство для заточки ножей (рис. 67, г), в котором можно использовать держатель 5 от серийного заточного аппарата типа ТА-1 или ДАС-350. Устройство крепят с помощью струбцины 6 к верстаку или столу. На диске 2 диаметром 250 мм наклеено наждачное полотно 4. Для привода устройства в работу отсоединяют в электростригальном агрегате стригальную машинку от наконечника гибкого вала и освободившийся наконечник подсоединяют к хвостовику 7.

Стригальная машинка МСО-77Б (рис. 68) состоит из алюминиевого корпуса, шарнирного, эксцентрикового нажимного механизмов и режущей пары. Шарнирный механизм состоит из передаточного вала 18, наружного кожуха 17, шестерен 20 и 23, внутреннего кожуха 24 и предназначен для передачи вращения под различным углом от гибкого вала к машинке. В эксцентриковом механизме вращательное движение эксцентрикового вала 26 с роликом 12 преобразуется в колебательное движение рычага 28 и от него передается ножу. Нажимной механизм позволяет регулировать нажатие ножа на гребенку и обеспечивает равномерность этого нажатия. Стригальщик нажимает на гайку 7, которая навернута на верхнюю часть штуцера 5 и фиксируется кольцом 9. Режущая пара состоит из гребенки и размещенного над ней ножа. Ширина захвата режущей пары 76,8 мм, высота среза шерсти 3-5 мм. Гребенка расчесывает шерсть на пучки, и ножи срезают шерстяные волокна. Частота колебаний ножа 2300 двойных ходов за минуту, масса машинки 1,13 кг.

. Стригальная машинка МСО-77Б:

- винт, 2 - пружина; 3 - подпятник упорного стержня; 4 - упорный стержень; 5 - штуцер; 6-нажимной патрон; 7- нажимная гайка; 8-упор патрона; 9- кольцо; 10 - предохранительный винт; 11-заглушка; 12-ролик; 13-чехол; 14 -корпус; 15 - защитный кожух; 16 -пружина; 17 - наружный кожух; 18 - передаточный вал; 19-стопор; 20 - шестерня; 21 - замок шарнира; 22 - защитный кожух; 23 - шестерня; 24 - внутренний кожух; 25 - втулка; 26 - эксцентриковый вал; 27 - эксцентрик; 28 - рычаг; 29 - центр вращения; 30 - специальная гайка; 31 - подпятник центра вращения; 32 - винт гребенки

Стригальная машинка МСУ-200 отличается от МСО-77Б тем, что имеет встроенный в ручку машинки электропривод. Благодаря этому снижается вибрация машинки и повышается маневренность при работе ею. Отсутствие гибкого вала в МСУ-200 исключает реактивный крутящий момент, который стригальщик вынужден уравновешивать усилием руки при работе машинкою МСО-77Б. По сравнению с последней работа машинкою МСУ-200 гораздо удобнее.

Основные элементы машинки МСУ-200 - стригальная головка и электродвигатель со шнуром питания.

Стригальная головка включает корпус, редуктор, режущий аппарат, эксцентриковый и нажимной механизмы. Последние три конструктивных элемента такие же, как и у машинки МСО-77Б.

Корпус 20 (рис. 69) отлит из алюминия и соединяет все сборочные единицы и детали головки, а также является ручкой машинки. В передней части корпуса находится площадка, к которой двумя винтами 24 крепят гребенку. В верхней части корпуса сделан прилив, в который вворачивают штуцер нажимного механизма. За приливом предусмотрено два отверстия: первое - под предохранительный винт 8, который удерживает рычаг от выпадения при замене режущих пар; второе - смотровое окно. Торец корпуса выполнен с приливом в виде крупного фланца под винты 16 для присоединения электродвигателя. Для того, чтобы машинка не выскальзывала из рук стригальщика и для изоляции руки в случае перегрева корпус обшивают суконным чехлом.