Материал: Анализ кредитных операций коммерческого банка

Внимание! Если размещение файла нарушает Ваши авторские права, то обязательно сообщите нам

В 30-е годы XX в. не делали различия между понятиями «кредит» и «ссуда». В курсе лекций, прочитанных в 1929 г. М.М. Агарковым, говорилось о том, что открытие кредита проявляется при передаче клиентом денег в ссуду и что срочная ссуда представляет собой денежный заем на определенный срок, по которому банк является заимодавцем, а клиент - заемщиком [4, c. 9].

Зарубежные авторы также не всегда различают понятия «ссуда» и «кредит». К примеру, можно встретить такое определение кредитного риска: это риск того, что заемщик не уплатит по ссуде [8, c. 432]

Не менее широкое распространение получило определение кредита как формы движения ссудного капитала или ссудного фонда. Здесь подчеркивается ограниченное значение характеристики кредита: внимание уделяется форме, а не сущности кредитных отношений и не специфике интересов их участников. Понятие кредитных отношений шире понятия отношений, связанных с перемещением «ссудного фонда» и «ссудного капитала», например кредитные отношения при размещении вкладов в банке. Кроме того, требуют отдельных определений такие понятия, как «ссудный фонд», «ссудный капитал».

Итак, под кредитом следует понимать отношения, связанные с предоставлением кредитором на основании соответствующего договора ресурсов (высвобождаемых в процессе кругооборота капитала) заемщику для их использования на платной основе и на условиях возвратности в целях получения дополнительного экономического эффекта. Возвратное предоставление средств является важным аспектом кредита, но это не просто «выдача» или «передача», а определенные экономические взаимоотношения, так как отношения нельзя передать или выдать с дальнейшим их возвратом.

Кредитование является одним из наиболее востребованных видов банковских услуг в России. Значимость передачи финансовых ресурсов во временное пользование за определенную плату, которое и составляет основной экономический смысл категории «кредит», сложно переоценить в современной экономико-политической системе России. Кредитные организации являются средством перераспределения денежных фондов, что подтверждается низкой долей собственного капитала в балансе (обычно 10-15%).

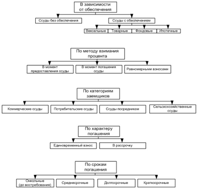
Все кредитные операции можно сгруппировать следующим образом (рис. 1):

Рисунок 1 - Классификация кредитных операций

Кредитование - это доверительные операции, при осуществлении которых банк взвешивает свои кредитные риски, т.е. невыполнения, неполного или несвоевременного выполнения ссудополучателем денежных обязательств перед финансовой организацией. При этом осуществляется оценка финансового состояния, деловой репутации («честности и благоразумия»), степени обеспеченности обязательств ликвидным и надежным залогом.

Стоит отметить, что ряд банковских операций, формально не являющихся кредитными, несёт в себе схожие банковские риски. К ним относятся банковские гарантии и поручительства, являющиеся условными обязательствами, т.е. такими, которые могут наступить (или не наступить) в зависимости от определенных обстоятельств, прямо предусматриваемых в тексте банковской гарантии или договора поручительства .

Рассматривая «обычные» кредиты можно сделать предположение, что основные формальные условия предоставления заемных средств (процентная ставка и срок финансирования) являются косвенными характеристиками уровня экономического развития страны.

1.2 Организация кредитного процесса

Организация кредитного процесса включает следующие элементы:

непосредственное осуществление кредитных операций - кредитование отдельных заемщиков, т. е. взаимодействие с клиентом, рассмотрение документов, заключение кредитных договоров, регистрация фактов кредитных сделок и т. п.;

принятие решений о предоставлении ссуды/отказе от выдачи ссуды, изменении условий кредитного соглашения, пролонгации кредитов, выборе вариантов реструктуризации задолженности;

управление кредитными рисками и кредитным портфелем банка как совокупностью конкретных кредитов.

Одним из важных элементов организации кредитного процесса является административно-управленческий аспект, т. е. управление деятельностью персонала кредитного подразделения банка, осуществляющего кредитные операции и управление кредитным портфелем, а также деятельностью, являющейся обеспечивающей по отношению к персоналу кредитного подразделения банка.

Необходимым элементом является также разработка нормативных документов, обеспечивающих системный подход при проведении кредитной политики банка, а именно:

         разработка инструктивно-методологической базы должностных инструкций, регламентирующих содержание и порядок выполнения обязанностей сотрудников, участвующих в кредитном процессе;

         разработка нормативных документов, регламентирующих порядок взаимодействия структурных подразделений банка в рамках кредитного процесса;

         разработка нормативных внутрибанковских документов, регламентирующих стратегию и тактику в области кредитования.

К важным составляющим элементам процесса, обеспечивающим его новый качественный уровень, можно отнести сбор информации и оценку эффективности кредитного процесса; доработку элементов кредитного процесса.

Правильная организация кредитного процесса и его модернизация невозможны без понимания механизма влияния внутренних и внешних факторов на кредитный процесс. Попытаемся определить эти факторы, систематизировать их, а также рассмотреть механизм их влияния.

При рассмотрении факторов, определяющих организацию кредитного процесса, выделим следующие внутренние по отношению к банку факторы.

Масштаб деятельности банка. Механизм его влияния на организацию кредитного процесса следующий.

Крупные масштабы деятельности требуют четкой и прозрачной системы поступления информации для осуществления управления и контроля (особенно для банков, оперирующих государственными средствами), тогда как в небольшом банке необходимость такой системы значительно ниже. Также требование качественной информации является обязательным для банка, акции которого торгуются на рынке, а также размещающего облигационные займы.

Небольшой банк обычно присутствует в каком-либо одном регионе, крупный же может обладать широкой филиальной сетью. Соответственно, при организации кредитного процесса необходимо учитывать эти особенности, должны быть прописаны организационные особенности кредитования в филиалах, установлены лимиты кредитования по регионам присутствия и др.

Определяет количественные и качественные характеристики клиентов и виды предлагаемых кредитных продуктов.

Масштабы деятельности также оказывают влияние на организацию кредитования: самостоятельное кредитование, синдикация и т. д.

Крупный банк в отличие от небольшого обладает большими ресурсами на модернизацию кредитного процесса.

Большие размеры банка, во-первых, позволяют дешевле привлекать ресурсы на рынке, во-вторых, деньги физических лиц в большинстве случаев находятся в крупных банках.

Масштабы деятельности определяют организационную структуру как в целом банка, так и организацию кредитного процесса, а также оказывают влияние на формирование стратегии и тактики в области кредитования.

Структура ресурсного наполнения банка. Указанный фактор, по нашему мнению, оказывает влияние на:

определение формы привлечения средств для кредитного процесса и уровень рентабельности кредитных продуктов;

характеристики предлагаемых банком продуктов (сроки, стоимость);

формирование стратегии и тактики в области кредитования.

Данный фактор накладывает ограничения на группу клиентов, которым банк был бы привлекателен, поскольку стоимость ресурсов определяет нижние границы стоимости продуктов для клиентов.

Такие факторы, как направления работы и уровень специализации банка, оказывают влияние на формирование стратегии и тактики в области кредитования и во многом определяют:

специализацию в кредитовании и наибольший удельный вес соответствующего объекта кредитования в кредитном портфеле;

требования к квалификации сотрудников;

перечень кредитных продуктов;

перечень потенциальных клиентов;

структуру ресурсного наполнения, так как специализация предполагает, в том числе, понимание, на какие сроки и в каких размерах кредитовать.

Механизм влияния на организацию кредитного процесса других внутренних факторов отражен в приложении А.

К внешним факторам по отношению к банку, оказывающим влияние на формирование стратегии и тактики в области кредитования, мы относим:

взаимосвязь с инвесторами, долгосрочными партнерами, акционерами, государственными и муниципальными структурами;

клиентов (реальные и потенциальные заемщики) и их потребности;

политический климат в государстве;

внешние источники информации;

иностранный опыт в области организации кредитного процесса;

особенности отечественного законодательства в банковской сфере.

Взаимосвязь с инвесторами, долгосрочными партнерами, акционерами, государственными и муниципальными структурами влияет на структуру ресурсного наполнения банка, используемую для кредитования, что, в свою очередь, воздействует на величину процентных ставок по кредитным продуктам.

Этот внешний фактор влияет на определение видов кредитных продуктов, а также на состав клиентов, особенно в России.

Государственные механизмы поддержки бизнеса оказывают влияние на оценку рисков кредитной организацией посредством принятия на себя части рисков по сделке через механизм государственных гарантий, целевого финансирования проектов, участия в капиталах компаний.

Клиенты (реальные и потенциальные заемщики) и их потребности влияют на создание новых кредитных продуктов, на изменения в кредитной политике, на разработку других продуктов банка, продаваемых вместе с кредитным продуктом. от клиентов зависит скорость рассмотрения кредитной заявки. поэтому организация кредитного процесса должна обязательно учитывать потребности клиентов.

Политический климат в государстве влияет на возможность привлечения иностранных капиталов для дальнейшего использования в кредитном процессе, а также влияет на формирование банковских документов, регламентирующих стратегию и тактику в области кредитования.

Внешние источники информации (рейтинговые агентства Standard & Poor's, Moody's и др.) оказывают серьезное влияние на методику оценки рисков.

Данные государственных органов статистики, министерств, центрального банка, различных информационных агентств оказывают влияние на формирование стратегии и тактики в области кредитования.

Рассматривая влияние иностранного опыта в области организации кредитного процесса, необходимо исходить из того, что иностранные банки, приходя на российский рынок, приносят с собой и свои технологии, в том числе в области организации кредитного процесса. Также технологии перемещаются и неофициально, через переход сотрудников из иностранных банков в другие иностранные / российские банки.

При рассмотрении влияния на организацию кредитного процесса такого внешнего фактора, как особенности отечественного законодательства в банковской сфере, необходимо учитывать, что кредитный процесс должен строиться в соответствии с нормативами Банка России и прочими нормативными правовыми актами Российской Федерации, а законодательно закрепленные стандарты банковской деятельности в области кредитования могут дать импульс к модернизации организации кредитного процесса в банках.

В стратегии развития банковского сектора Российской Федерации на период до 2015 г. отмечена очевидная необходимость более решительного перехода к модели развития банковского сектора, характеризующейся приоритетом качественных показателей деятельности и ориентацией на долгосрочную эффективность.

Такой переход требует модернизации кредитного процесса и подходов к его организации с учетом механизма влияния внутренних и внешних факторов.

Многообразие, взаимозависимость и много вариантность оказываемого воздействия на кредитный процесс перечисленных факторов еще раз подтверждает необходимость использования системного подхода при построении кредитного процесса.

Проведенный анализ показывает необходимость учета следующих особенностей при организации и модернизации кредитного процесса: копирование иностранных методик способно лишь принести вред при проведении преобразований; каждый процесс модернизации должен строиться на индивидуальной основе, учитывать механизм и степень влияния перечисленных факторов на конкретную кредитную организацию.

.3   Состояние кредитного рынка в современных условиях

Рассмотрим более подробно показатели кредитной деятельности российских банков в новейшей истории. Источником информации является публичная статистика Банка России [5]. Можно ли доверять указанным данным? На наш взгляд, точность измерений Центрального Банка Российской Федерации достаточно высокая, что связано, прежде всего, с хорошо поставленной системой бухгалтерского учета в коммерческих банках (как источниках первичных данных). Все без исключения кредитные организации используют автоматизированные компьютерные системы учета бухгалтерских операций, что вкупе с невозможностью сокрытия операций по выдаче кредитов, да и в целом с высокой «прозрачностью» банковских операций, свидетельствует о минимальном риске использования недостоверной информации. Территориальные органы Банка России регулярно проверяют коммерческие банки и их внутренние структурные подразделения, не допуская искажения бухгалтерской отчетности, которое наблюдается повсеместно у «обычных» коммерческих организаций. Кредитный портфель банков условно разделяется на две основные составляющие: кредиты, предоставленные физическим лицам и юридическим лицам (рис. 1).

Рисунок 1 - Совокупный кредитный портфель коммерческих банков (в млрд. рублей)

В России большинство банков являются универсальными кредитными организациями, т.е. проводящими кредитные операции как с юридическими, так и с физическими лицами. Существуют, конечно, и исключения, например банк Хоум Кредит Банк специализируется на экспресс-кредитовании физических лиц (более 97% в кредитном портфеле на ноябрь 2012 г.), При этом доля кредитов юридическим лицам в банке «Санкт-Петербург» составляет 90% (на ноябрь 2012 г.). Следует отметить, что за исключением острой фазы кризисного периода - вторая половина 2009 -первая половина 2010 года - на кредитном рынке наблюдается стабильный рост (на 56% по сравнению с апрелем 2009 года). В то же время структура совокупного портфеля (включающего в себя просроченную задолженность) практически не претерпевает изменений: доля задолженности физических лиц составляет 23-27% и имеет устойчивый тренд к увеличению, в то время как доля ссудного портфеля юридических лиц имеет такой же устойчивый тренд к снижению с 77 до 73%.

Рассматривая валютную сторону сделок, можно сделать вывод о том, что доля заимствований в иностранных денежных единицах и драгоценных металлах теряет свою привлекательность как у юридических, так и у физических лиц (с 25.7% до 14.35%). По нашему мнению, это связано с пониманием последствий валютного риска, продемонстрированных в 2008-2009 году путем резкого и значительного повышения курсов валют (в пике: доллар США - на 57.6%, ЕВРО - на 37.4%).

Рассмотрим более подробно структуру размещенных кредитных средств юридическим лицами и индивидуальным предпринимателям (далее - ИП) в российской валюте (таблица 2) и иностранных валютах и драгоценных металлах (таблица 3) организаций.