Материал: Zapiska соирла

Внимание! Если размещение файла нарушает Ваши авторские права, то обязательно сообщите нам

7.2 Диагностические параметры и диагностическое оборудование для оценки технического состояния тормозной системы автомобиля Skoda Octavia

Рассмотрим некоторые диагностические параметры и оборудование для проведения диагностики тормозной системы.

В качестве диагностических параметров выберем сигналы, поступающие с датчиков abs и гигроскопичность тормозной жидкости.

В основе работы большинства датчиков скорости вращения колёс используется принцип электромагнитной индукции. Такой датчик состоит из намагниченного сердечника, расположенного внутри катушки. На ступице колеса закреплён зубчатый венец. Датчик неподвижно крепится над торцом этого венца. При вращении колеса, вблизи магнитного сердечника датчика проходят зубцы и впадины зубчатого венца и изменяют величину магнитного потока внутри сердечника датчика. За счёт этого в обмотке датчика индуцируется электрический ток. Частота этого переменного электрического тока прямо пропорциональна угловой скорости вращения колеса и количеству зубцов на роторе. Полученный таким образом сигнал датчика о скорости вращения колеса передается посредством электропроводки к электронному блоку управления. Схема выходного сигнала датчика abs представлена на рисунке 7.6.

Рисунок 7.6 – Схема выходного сигнала датчика abs

Основная функция тормозной жидкости – передача энергии от главного тормозного цилиндра к колесным цилиндрам, которые прижимают тормозные накладки к тормозным дискам. Тормозная жидкость обладает свойством гигроскопичности. Гигроскопичность — склонность тормозных жидкостей поглощать воду из окружающей среды. Чем больше воды растворено в тормозной жидкости, тем ниже ее температура кипения, она раньше закипает, сильнее густеет при низких температурах, хуже смазывает детали, а металлы в ней коррозируют быстрее. Для того чтобы избежать возникновения негативных последствий во время торможения, автопроизводители рекомендуют менять тормозную жидкость не реже, чем один раз в два года или при пробеге 30 000 км. В заданном автомобиле применяется тормозная жидкость с маркировкой DOT – 4. Температура кипения жидкости: не менее 230 оС, кинематическая вязкость составляет не более 1,5 мм2/с. Зависимость температуры кипения тормозной жидкости от содержания в ней воды представлена на рисунке 7.7

Рисунок 7.7 – Зависимость температуры кипения тормозной жидкости от содержания в ней воды

Для проверки степени износа тормозных колодок и дисков необходимо: 1- поднять автомобиль на подъемнике или домкратом; 2- снять необходимое колесо; 3- проверить подвижность поршней и направляющих пальцев тормозного механизма отверткой; 5- визуально оценить состояние колодок через отверстие в корпусе скобы; 6- измерить толщину тормозного диска в зоне рабочей поверхности с помощью микрометра. Для остальных колес производятся те же операции. Измерение толщины диска представлено на рисунке 7.8

Рисунок 7.8 – Измерение толщины тормозного диска

В качестве диагностического оборудования для оценки технического состояния тормозной системы автомобиля выберем стенд Sherpa Autodiagnostik AST и системный сканер KTS-570.

Площадка стенда для определения бокового увода шин представляет собой подвижную горизонтальную измерительную площадку размером 500 х 500 мм, с платформой. Платформа устанавливается на опорной балке, утопленной в нише пола. Измерительная платформа устанавливается по ходу движения автомобиля таким образом, чтобы на нее опиралось только одно колесо. При нарушении УКК на платформу во время движения автомобиля воздействует боковая сила, по величине которой микропроцессор вычисляет углы движения передних и задних колес. Работа стенда для проверки амортизаторов автомобиля основана на моделировании резонанса в подвеске автомобиля, который возникает в результате воздействия внешней силы от неровностей опорной поверхности. При этом частота колебаний подвески оказывается близкой к частоте свободных колебаний неподрессоренной массы. При резонансе резко возрастают амплитуды и ускорения вынужденных колебаний масс, а их уровень зависит от качества (технического состояния) амортизаторов. Устройство диагностической линии Sherpa Autodiagnostik AST представлено на рисунке 7.9

Рисунок 7.9 — Устройство диагностической линии Sherpa Autodiagnostik AST-10,0

Мультимарочный сканер KTS 570 представляет собой универсальный системный тестер, работающий с любыми электронными системами управления автомобиля (система управления двигателем, АКПП, АБС, подушкой безопасности и т.д.). Отличительной особенностью KTS 570 является наличие интегрированного усовершенствованного двухканального мультиметра и осциллографа. Модуль непосредственно подключается к диагностическому разъему автомобиля с помощью кабеля-адаптера. Блок управления распознается автоматически и производится считывание действительных значений, памяти ошибок и других специфических данных. KTS 570 оснащается мультиметром для измерения напряжения, сопротивления и силы тока, а также оборудован встроенным сменным ISO-CAN-адаптером для автоматической перепиновки диагностической колодки и 4-полюсным OBD-адаптером. Отличительной особенностью KTS 570 является то, что он может обмениваться данными с компьютером не только через USB-кабель, но и посредством радиоканала Bluetooth. Мультимарочный сканер KTS 570 представлен на рисунке 7.10

Рисунок – 7.10 Мультимарочный сканер KTS 570

7.3 Разработка диагностической модели тормозной системы автомобиля Skoda Octavia

Объект диагностирования рассматривается как преобразователь одних величин Y, которые вводятся в объект, - в другие величины Х, которые являются реакциями объекта. Таким образом, работу объекта диагностирования можно представить:

Х = А Y, (7.2)

где Х, Y – векторы соответственно выходных и входных величин;

А – оператор объекта.

Если объект имеет конечное количество состояний К, то модель должна указывать изменение выходного сигнала при неизменном входном, что можно записать:

Хi = Аi Y, (7.3)

где Аi – оператор объекта диагностирования в случае i-го отказа.

Объект диагностирования имеет точки контроля. Если при единичном тестовом воздействии yj, называемом элементарной проверкой Пj, на выходе у объекта диагностирования имеется реакция , то это можно записать

, (7.4)

где - оператор объекта диагностирования или его элемента при проведении Пj –ой проверки и i-м отказе.

Если такое уравнение будет задано для всей совокупности проверок и отказов, то это будет явная диагностическая модель объекта.

Наиболее простой формой представления модели является таблица состояний. Она строится следующим образом. Каждому отказу соответствует состояние Si. Поэтому столбцы соответствуют состояниям, а строки - Пj элементарным проверкам. В клетки таблицы (i, j) заносится результат . В первом столбце So записываются реакции объекта контроля на проверки при его исправном состоянии.

Если значения входа и выхода обозначить двойными логическими переменными, то они будут принимать значения «1», когда они допустимы, и «0» - когда не допустимы. Значения в таблице состояний будут принимать значения «0» или «1» в зависимости от состояния объекта.

Построение таблицы состояний происходит в несколько этапов. Первоначально рассматривается и анализируется функциональная схема объекта диагностирования (п.1.2). Здесь же необходимо принять решение о необходимости включения в формируемую логическую модель каждого из элементов функциональной схемы. Если элемент не влияет на работу схемы, то его можно исключить из дальнейшего рассмотрения.

Далее строится структурная схема по следующим формальным правилам:

а) если какой-либо входной (выходной) сигнал блока характеризуется несколькими параметрами, то каждый из этих параметров обозначается отдельным входом (выходом);

б) все блоки обозначаются Pi, входы Zi, выходы Хi;

в) если выход какого-либо блока, являющийся входом в другой блок, расщепляется на несколько выходов, то вход также расщепляется на такое же количество входов.

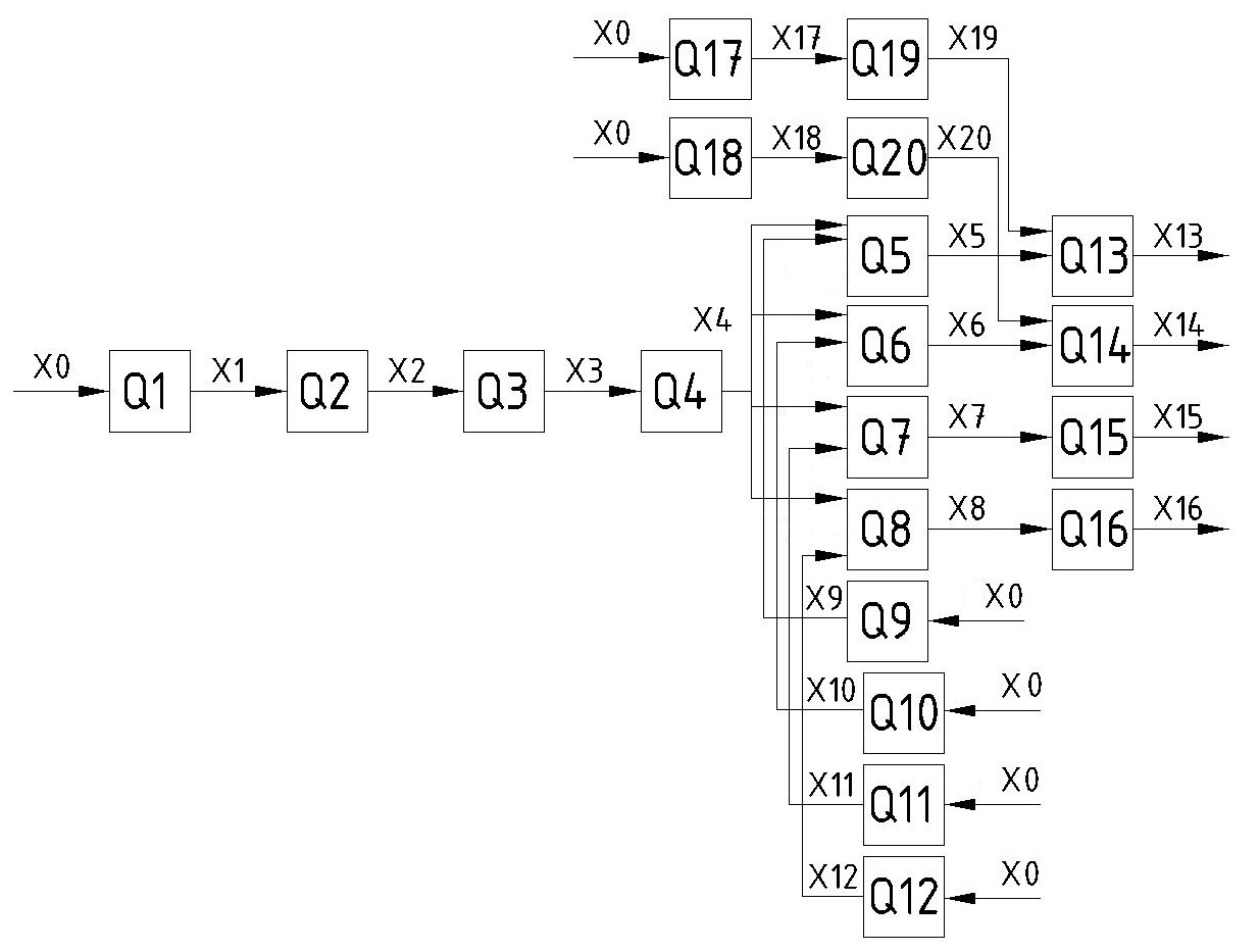
Функциональная схема рабочей тормозной системы автомобиля Skoda Octavia будет состоять из 16 блоков: P1 – педаль; P2 – вакуумный усилитель; P3 – бачок; P4 –главный тормозной цилиндр; P5 – гидравлический модулятор ABS; P6, P7, P8, P9 – датчики ABS; Р10, Р11, Р12, Р13 – рабочие тормозные цилиндры; Р14 – рычаг стояночного тормоза; Р15 – трос стояночного тормоза (левый); Р16 – трос стояночного тормоза (правый). Структурная схема тормозной системы Skoda Octavia представлена на рисунке 7.11.

Рисунок 7.11 - Структурная схема тормозной системы Skoda Octavia

Логическая модель получается на основе структурной. При этом необходимо соблюдать следующие формальные правила:

а) блоки Рi заменяются на Qi;

б) если блок Рi имеет несколько выходов, то он заменяется таким же количеством блоков, каждый из которых имеет один выход и существенные для него входы;

в) выходы и входы блоков представляются как Хi.

Рисунок 7.12 - Логическая модель тормозной системы Skoda Octavia

После построения логической модели объекта контроля необходимо для каждого ее блока записать уравнения типа 7.3, но так как они записываются для логической (а не для функциональной) схемы, то их записывают в немного отличающемся виде

Хi = Qi Fi , (7.5)

где Qi – оператор i-го логического объекта (принимаем значение «0», если блок неработоспособен и «1», если блок работоспособен);

Fi – функция условий работы i-го блока (тоже принимаем значение «0» или «1»).

Функция условий работы Fi по своей сути есть произведение значений входов в Qi блок.

X1=Q1∙X0;

X2=Q2∙X1;

X3=Q3∙X2;

X4=Q4∙X3;

X5=Q5∙X4∙X9;

X6=Q6∙X4∙X10;

X7=Q7∙X4∙X11;

X8=Q8∙X4∙X12;

X9=X9∙X01;

X10=Q10∙X02;

X11=Q11∙X03;

X12=Q12∙X04;

X13=Q13∙X5∙X19;

X14=Q14∙X6∙X20;

X15=Q15∙X7;

X16=Q16∙X8;

X17=Q17∙X05;

X18=Q18∙X06;

X19=Q19∙X17;

X20=Q20∙X18.

Таблица состояний заполняется на основе уравнений 7.4 (число их должно равняться количеству блоков логической модели). Число строк принимается равным числу выходов блоков модели, к которым будут подключаться измерительные приборы. Число столбцов принимается равным числу блоков логической модели плюс один, учитывающий исправное состояние. Заполнение таблицы осуществляется по столбцам.

Первый столбец (S0), соответствующий исправному состоянию, заполняется по уравнениям 8.4 из условия, что все блоки исправны (Qi = 1) и все входы допустимы (Хi = 1) для i = 1, n. Второй столбец (S1) заполняется по уравнениям 7.4 при условии, что блок Q1 неисправен, т.е. Q1 = 0, а все остальные – исправны (т.е. Qi = 1 для всех i = 2, n). Аналогично заполняются 3-й и последующие столбцы.

Строим таблицу состояний согласно методике. В которой: П1 – проверка педали тормоза, П2 – проверка вакуумного усилителя, П3 – проверка бачка тормозной жидкости, П4 – проверка главного тормозного цилиндра, П5–П8 – проверка гидравлического модулятора ABS, П9–П12 – проверка датчиков ABS, П13–П16 – проверка рабочих тормозных цилиндров, П17, П18 – проверка рычага стояночного тормоза, П19 – проверка левого троса стояночного тормоза, П20 – проверка правого троса стояночного тормоза.

Таблица 7.1 - Таблица состояний.