В пределах области плазмы, непосредственно примыкающей к слою, окружающему зонд, концентрация ионов спадает по следующему закону: ni(x) = ni0 exp(–eUз/(kTe)), при этом их скорость равна vis = (kTe/mi)1/2. Ионный ток на границе слоя пространственного заряда составляет величину Ii = enivisS, где S – площадь слоя, окружающего зонд. При большой поверхности зонда его площадь можно принять равной площади слоя. Отсюда ионный ток насыщения на плоский зонд определяется выражением
Ii0 ji0Sз 0.5Sene 
kTe / mi ,
где ji0 – плотность беспорядочного ионного тока в плазме; Sз – приемная поверхность зонда.
В неподвижной плазме ток насыщения ионов на зонд связан лишь с ее эмиссионной способностью.
На внешней границе слоя объемного заряда существует переходная область, в которой находятся не только ионы, но и наиболее подвижные электроны плазмы. Толщина этой области значительно меньше толщины слоя при значительных отрицательных потенциалах зонда.
С уменьшением (по абсолютному значению) отрицательного потенциала, задаваемого на зонд, уменьшается и толщина слоя, но ионный ток на зонд при этом остается неизменным.
Крутой подъем характеристики на участке bd связан с появляющейся возможностью выхода из плазмы на зонд электронов, способных преодолеть действие тормозящего поля. Зависимость концентрации электронов от координаты, отнесенное к единице времени и единице поверхности зонда, имеет вид
|
|
|
|
e(Uст U0 ) |
|
|
|
n (x) n |
exp |
|
|
, |
|||
|
|||||||
e |
e0 |
|
|
kTe |
|
|
|
|
|
|
|
|
|
||
где nе0 – концентрация электронов на границе слоя; Uст – потенциал изолированной стенки, или плавающий потенциал плазмы; U0 – потенциал пространства в точке расположения зонда.
За счет попадающих на зонд электронов ток в цепи зонда уменьшается, так как часть заряда, отдаваемого зонду положительными ионами, компенсируется приходящими из плазмы электронами. При некотором значении потенциала токи на зонд выравниваются, и в точке c потенциал становится равным нулю. В этом случае потенциал зонда равен потенциалу изолированной
6
стенки и называется плавающим потенциалом. Электронный ток, протекающий в цепи зонда, зависит от потенциала:
|
|
|
|
|
|
|
|
e(Uст U0 ) |
|
|
|
|
|
|
8kTe |
|
|
||||
I |
e |
0.25Sen |
|
exp |
|
. |
||||
|
|
|||||||||
|
e |
me |
|
|
|
kTe |
|
|||
|
|
|
|
|
|
|
|
|||
При дальнейшем уменьшении потенциала ток на зонд становится преимущественно электронным и при этом быстро нарастает по закону Больцмана до тех пор, пока потенциал зонда не сравняется с потенциалом окружающей его плазмы. Потенциал зонда в точке излома (точка d) соответствует потенциалу пространства, т. е. плазмы в точке расположения зонда. При этом потенциале положительный слой объемного заряда вокруг зонда исчезает. Зонд становится как бы прозрачным для электронов и ионов. Они приходят к нему в процессе беспорядочного движения, не испытывая при этом ни притяжения, ни отталкивания. Ток на зонд равен разности плотностей беспорядочных электронного и ионного токов, умноженной на площадь зонда.
Из условия равенства токов Ie = Ii можно найти потенциал плазмы:
Uп U0 kTe ln mi . 2e me
Дальнейшее повышение положительного потенциала зонда приводит к быстрому излому в ходе зондовой характеристики (участок de). При дальнейшем повышении потенциала около зонда формируется уже электронная оболочка. Положительные ионы, входя в оболочку, испытывают действие поля зонда и выталкиваются обратно в плазму, а электроны, попадая в ускоряющее для них поле, уходят на зонд. На участке ef на зонд идет чистый электронный ток, который слабо зависит от потенциала зонда. Насыщение электронного тока на зонд физически объясняется тем, что на зонд приходит хаотический ток электронов из плазмы, плотность которого – величина постоянная. С другой стороны, в оболочке должен соблюдаться закон степени «3/2», который в рассматриваемом случае можно представить в виде
|
|
|
|
|
|
|
2.33 10 6 S |
Uз3/ 2 |
|
|
I |
e |
j |
S 0.25Sen |
8kTe |
|
, |
(1.1) |
|||
|
|
|||||||||
|
e0 |
e |
me |
|
|
d 2 |
|
|
||
|
|
|
|
|
|
|
|
|
||
где Uз – потенциал зонда относительно плазмы; d – толщина оболочки.
Из (1.1) следует, что с ростом потенциала зонда возрастает толщина электронной оболочки, ее поверхность почти не изменяется, неизменным остается и электронный ток на зонд (участок ef).
7
Выражение (1.1) строго справедливо для плоского зонда с охранным кольцом. Для цилиндрического зонда может наблюдаться некоторый рост S, однако, так как толщина оболочки много меньше диаметра зонда, можно считать на участке ef электронный ток примерно постоянным.
При рассмотрении изменения электронного тока на восходящем участке зондовой характеристики предполагают, что электроны имеют максвелловское распределение по скоростям. В этом случае число электронов, попадающих в единицу времени на единицу площади зонда перпендикулярно к его поверхности в интервале скоростей от v до (v + ∂v), определяется как
dnv v ne (
v0 ) 1 exp( v2 / v02 )dv .
Следует уточнить, что на зонд попадают только те электроны, у которых составляющая скорости v удовлетворяет соотношению mv2/2 ≥ eUз. Следовательно, полное число электронов, достигающих зонда, определяется интегрированием этого выражения в пределах от v = (2eUз/m)1/2 до v = ∞. Умножив данное выражение на заряд электрона, получим плотность электронного тока на зонд при его потенциале Uз относительно плазмы:
jз e jeexp eUз / kTe
или после логарифмирования:
ln jз e ln je eUз / kTe .
Полученное уравнение показывает, что зависимость логарифма плотности электронного тока на зонд от потенциала зонда (при отрицательных относительно плазмы потенциалах) имеет линейный характер (см. рис. 1.1, б). Тангенс угла наклона этой прямой к оси абсцисс удовлетворяет соотношению
|
|
|
|
tg |
ln jз е |
|
e |
, |
|
|
||||
|
|
|
|
|
|
|
||||||||
|
|
|
|
|
|
U |
з |
|
kT |
|
|
|
||
|
|
|
|
|
|
|
|
|
e |
|
|
|
||
откуда определяется температура электронов |
|
|
|
|
||||||||||
Te |
e |
1 |
|
11 600 |
1 |
|
11 600 |
Uз |
, |
|||||
|
|
|
|
|
|
|
ln jз е |
|||||||
|
k |
|
tg α |
|
tg α |
|
|
|
|
|||||
где ln jзe – приращение логарифма электронного тока; |
Uз – вызвавшее это |
|||||||||||||
приращение изменение потенциала зонда. |
|
|
|
|
|
|||||||||
На практике логарифмируют не плотность электронного тока на зонд, а полный электронный ток на зонд. То, что экспериментальные полулогариф-
8
мические характеристики ln Ie = f(Uз) действительно имеют прямолинейный участок, подтверждает правильность предположения о максвелловском характере распределения электронов по скоростям (энергиям) в плазме.
Зная температуру и плотность беспорядочного электронного тока в плазме, можно определить концентрацию электронов и равную ей концентрацию положительных ионов в плазме:
ne ni |
|
Ie0 |
|
|
, |
||
|
|
|
|
|
|||
S e k Te |
2 |
me |
|||||
|
|
|
|||||
где Ie0 берется для потенциала зонда, равного потенциалу плазмы.
Для определения продольного градиента потенциала необходимо в плазме иметь два зонда с известным расстоянием между ними l, тогда
Ez Uп1 Uп2 , l
где Uп1, Uп2 – потенциалы плазмы в месте установки первого и второго зондов.
1.2. Порядок выполнения работы
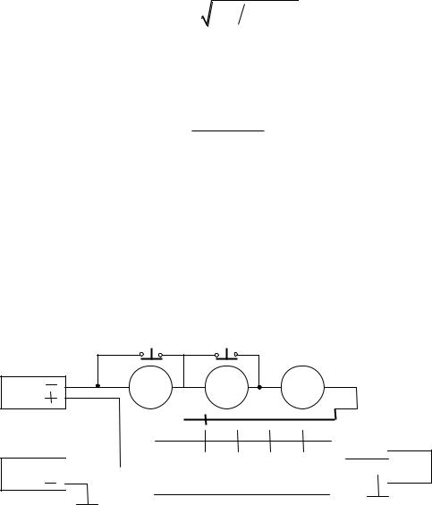
1. Ознакомиться с руководством к лабораторной работе по изучению параметров плазмы низкого давления в разряде с накаленным катодом в парах ртути. Изучить схему экспериментальной установки (рис. 1.2), состоящей из блока накала катода, блока разрядного напряжения, блока управления потенциалом зонда. Ознакомиться с расположением органов управления.
Iз1 |
Iз2 |
Iз3 |
Uз |
|
|
Uз 





Uн
Рис. 1.2. Схема экспериментальной установки
2. Прогреть катод в течение 5 мин. Ток накала при этом поддерживать постоянным. Включить анодную цепь. Установить заданное значение разрядного тока. (При выключении схемы сначала снимается анодное напряжение, а потом выключается цепь накала.)
9
3. Снять вольт-амперные характеристики цилиндрических зондов, изменяя потенциал зонда в пределах от –30 до 0 В при нескольких значениях разрядного тока, указанных преподавателем. Диаметр зондов 1 мм, высота рабочей части 10 мм, расстояние между зондами 30 мм. Для регистрации тока в цепи зонда используется несколько милли- и микроамперметров с разными пределами измерений, так как при снятии зондовых характеристик ток изменяется на несколько порядков и, кроме того, меняет направление своего движения.
1.3. Содержание отчета
1.Цель работы.
2.Схема экспериментальной установки.
3.Таблицы экспериментальных данных.
4.Построенные зависимости Iз = f(Uз) и ln Ie = f(Uз).
5.Рассчитанные параметры плазмы: потенциал плазмы в месте нахождения зондов, температура электронного газа, концентрация заряженных частиц, продольная напряженность поля в положительном столбе. Расчеты выполняются в СИ.
6.Выводы по результатам исследований.
Лабораторная работа № 2
ИССЛЕДОВАНИЕ ПАРАМЕТРОВ ПЛАЗМЫ МЕТОДОМ ДВОЙНОГО ЗОНДА
Цели работы: определение температуры электронной компоненты и напряженности продольного электрического поля в плазме методом двойного зонда и сопоставление этих данных с результатами, полученными с помощью одиночных электростатических зондов.
2.1. Основные сведения
Метод двойного зонда предназначен для исследования плазмы в отсутствие опорного электрода и заключается в помещении в плазму двух одинаковых зондов, подключенных через потенциометр к источнику постоянного тока таким образом, чтобы обеспечивалась возможность изменять не только напряжение между зондами, но и полярность (рис. 2.1). Минимальное рас-
10