Материал: II. хим реакторы

Внимание! Если размещение файла нарушает Ваши авторские права, то обязательно сообщите нам

ТЕОРИЯ ХИМИЧЕСКИХ РЕАКТОРОВ

Химический реактор - устройство, предназначенное для проведения в нем химических превращений.

Общий вид реактора и схемы некоторых из них приведены на рис.

Схемы химических реакторов:

1,2 – емкостной;

3 – колонный;

4 – насадочный;

5-8 для систем Г – ТВ;

9, 10 – трубчатый;

11, 12 - многослойный реактор

Г - газ; Ж - жидкость;

Т - теплоноситель; Н - насадка;

Тв - твердый реагент; К - катализатор; Хг - холодный газ; Топл – топливо.

Классификация реакторов:

по организации мат. потоков (вытеснение, смешения, неидеальный)

по организации тепл. потоков (изотермический, адмабатический, автотермический, с теплообменом (внутренним или внешним))

принцип действия (периодический (непроточный), непрерывный (проточный), полупериодический)

по назначению (гомогенный, гетерогенный, каталитические)

Функциональные (структурные) элементы реактора:

1

- реакционная зона (объем реактора, в котором протекает хим. реакция);

2

- входное и распределительное устройство;

3

- смеситель,

 

 

Для изменения состава и температуры

 

 

 

 

4

- теплообменник,

потока между реакционными зонами

 

5

- выходное устройство;

 

 

 

 

Хг - холодный газ; Т - теплоноситель; И и П - исходный и конечный продукты соответственно

Общий вид математической модели процесса в химическом реакторе

Этапы построения математической модели реактора:

1.Изучить схему организации потоков и их структуру

2.Выбрать элементарный объем в котором отсутствуют градиенты любого параметра

3.Для элементарного объема получить наблюдаемую скорость превращения. Рассмотреть явления переноса, оказывающие влияние на протекание хим. процесса в элементарном объеме

4.Составить уравнение материального и теплового баланса для элементарного объема в алгебраической и дифференциальной форме.

5.Отнести балансовые уравнения ко всему объему или проитегрировать уравнение по всему объему.

Математическая модель процесса в химическом реакторе выглядит

следующим образом:

 

dN/dt = Nвх + Nист;

(4.1)

dq/dt = Qвх + Qист.

(4.2)

Здесь dN/dt и dq/dt - накопление вещества и теплоты в выделенном элементарном объеме; Nвх, Qвх - материальные и тепловые потоки, входящие в выделенный объем (покидающие объем потоки имеют отрицательное значение); Nист, Qист - источники вещества и тепла внутри выделенного объема.

Источником вещества является химическая реакция, источником тепла - химическая реакция и фазовые превращения.

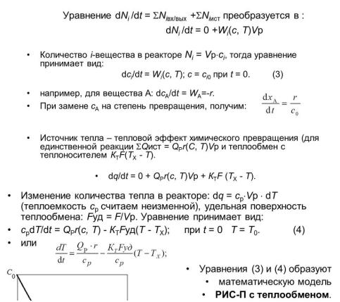
Режим (модель) идеального смешения периодический - ИС-п.(рактор1)

Все компоненты загружаются одновременно. За счет интенсивного перемешивания концентрации и температуры в каждый момент времени одинаковы по всему объему vp реакционной зоны (реактора).

ТX - температура теплоносителя

FT - площадь поверхности теплообмена КT - коэффициент теплообмена - КT.

Процесс - нестационарный. В реакторе нет входящих и выходящих потоков иNвх = 0. Источником i-го вещества является химическое превращение:

Nист,i = Wi(С, Т)vp.

Количество вещества в реакторе Ni = vpСi, тогда уравнение (4.1) принимает вид:

dСi/dt = Wi(С, Т);

(4.3)

Источник теплоты – тепловой эффект химического превращения

(для

единственной реакции Qист = QPr(С, Т)vp) и теплообмен с теплоносителем КTFT(ТX - Т). Уравнение 4.2 примет вид:

dq/dt = QPr(С, Т)vp + КTFT(ТX - Т).

Изменение количества теплоты в реакторе: dq = сpvpdТ (теплоемкость сp

неизменна), удельная поверхность теплообмена: Fуд = FT/vp:

 

 

 

 

 

сpdТ/dt = QPr(С, Т) - КTFуд(Т - ТX);

(4.4)

 

 

 

 

 

 

 

 

 

 

 

dСi/dt = Wi(С, Т);

 

 

 

Математическая модель РИС-п:

сpdТ/dt = QPr(С, Т) - КTFуд(Т - ТX);

 

 

 

 

 

при нач. условиях: С=С0,

Т=Т0,

 

 

 

 

 

 

 

 

 

 

 

 

 

 

 

 

 

 

 

 

 

 

 

 

 

 

 

 

 

 

 

 

 

 

Режимы работы РИС-п

*Более подробно в РИВ