Материал: IDEF3

Внимание! Если размещение файла нарушает Ваши авторские права, то обязательно сообщите нам

2

ЗАДАНИЕ 3 ДЛЯ САМОСТОЯТЕЛЬНОЙ ПРАКТИЧЕСКОЙ

РАБОТЫ ПО ДИСЦИПЛИНЕ «СИСТЕМЫ ОБРАБОТКИ И ХРАНЕНИЯ ДАННЫХ»

Построить модель системы на основе методологии IDEF3 и разработанных функциональной модели предметной области IDEF0 и DFD.

Модель должна включать в себя:

контекстную диаграмму;

диаграммы декомпозиции.

3.1. Методология IDEF3

IDEF3 является стандартом документирования технологических процессов, происходящих на предприятии, и предоставляет инструментарий для наглядного исследования и моделирования их сценариев. Сценарием (Scenario) называется описание последовательности изменений свойств объекта в рамках рассматриваемого процесса (например, описание последовательности этапов обработки детали в цехе и изменение её свойств после прохождения каждого этапа). Исполнение каждого сценария сопровождается соответствующим документооборотом, который состоит из двух основных потоков: документов, определяющих структуру и последовательность процесса (технологические карты, стандарты и т.д.), и документов, отображающих ход его выполнения (результаты тестов и экспертиз, отчеты о браке, и т.д.). Для эффективного управления любым процессом, необходимо иметь детальное представление об его сценарии и структуре сопутствующего документооборота.

Средства документирования и моделирования IDEF3 позволяют выполнять следующие задачи:

1.Документировать данные о технологии процесса.

2.Определять и анализировать точки влияния потоков сопутствующего документооборота на сценарий технологических процессов.

3.Определять ситуации, в которых требуется принятие решения, влияющего на жизненный цикл процесса, например, изменение конструктивных, технологических или эксплуатационных свойств конечного продукта.

4.Содействовать принятию оптимальных решений при реорганизации технологических процессов.

5.Разрабатывать имитационные модели технологических процессов, по принципу "КАК БУДЕТ, ЕСЛИ..." Такая возможность существует при использовании, например, системы имитационного моделирования ARENA.

Существуют два типа диаграмм в стандарте IDEF3, представляющих описание одного и того же сценария технологического процесса в разных ракурсах. Диаграммы, относящиеся к первому типу, называются диаграммами потокового описания

3

процесса (Process Flow Description Diagrams, PFDD), а ко второму – диаграммами сети изменения состояний объектов (Object State Transition Network, OSTN).

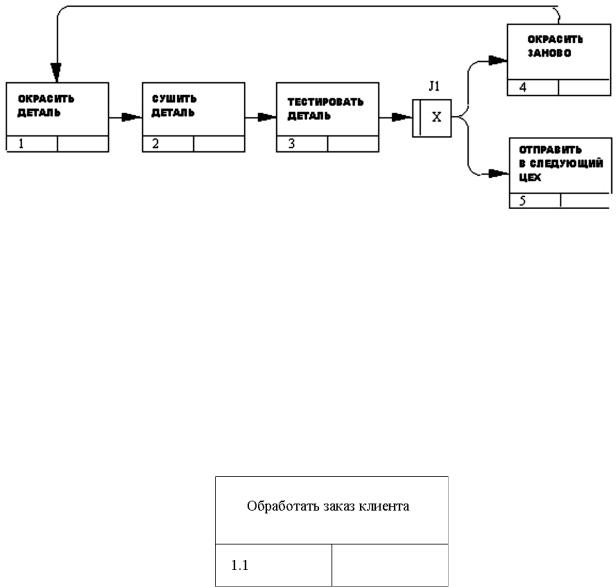
Предположим, требуется описать процесс окраски детали в производственном цехе на предприятии. С помощью диаграмм PFDD документируется последовательность и описание стадий обработки детали в рамках исследуемого технологического процесса. Диаграммы OSTN используются для иллюстрации трансформаций детали, которые происходят на каждой стадии обработки. На примере рассмотрим, как графические средства IDEF3 позволяют документировать вышеуказанный производственный процесс окраски детали. В целом, этот процесс состоит непосредственно из самой окраски, производимой на специальном оборудовании и этапа контроля ее качества, который определяет, нужно ли деталь окрасить заново (в случае несоответствия стандартам и выявления брака) или отправить ее в дальнейшую обработку.

Рисунок 3.1. Пример PFDD диаграммы

На рисунке 3.1. изображена диаграмма PFDD, являющаяся графическим отображением сценария обработки детали. Прямоугольники на диаграмме PFDD называются функциональными элементами или элементами поведения (Unit of Behavior, UOB) и обозначают событие, стадию процесса или принятие решения. Каждый UOB имеет свое имя, отображаемое в глагольном наклонении, и уникальный номер. Этот номер не используется вновь даже в том случае, если в процессе построения модели действие удаляется. В диаграммах IDEF3 номер действия, полученного в результате декомпозиции, обычно предваряется номером его родителя.

Рисунок 3.2. Изображение и нумерация действия в диаграмме IDEF3 Существенные взаимоотношения между действиями изображаются с помощью

4

связей. Все связи в IDEF3 являются однонаправленными, и, хотя стрелка может начинаться или заканчиваться на любой стороне блока, обозначающего действие, диаграммы IDEF3 обычно организуются слева направо таким образом, что стрелки начинаются на правой и заканчиваются на левой стороне блоков. В таблице 3.1. приведены три возможных типа связей. Стандарт предусматривает и другие типы стрелок, но они малоприменимы и не поддерживаются CASE-системами.

Таблица 3.1. Типы связей IDEF3

Изображение

Название

 

 

Назначение

 

 

 

 

 

 

 

 

 

Временное

Исходное

 

действие

должно

 

предшествование

 

завершиться,

прежде

чем

конечное

(Temporal

 

действие сможет начаться

 

 

precedence)

 

 

 

 

 

 

 

 

 

 

 

 

Выход исходного действия является

 

 

входом конечного действия. Из этого,

►►

Объектный поток

в частности,

следует,

что

исходное

(Object flow)

действие

 

должно

завершиться,

 

 

 

 

прежде

чем конечное

действие

 

 

сможет начаться

 

 

 

 

 

 

 

 

 

Вид

взаимодействия

между

 

Нечеткое

исходным и

конечным действиями

--------►

отношение

задается

аналитиком

отдельно для

 

(Relationship)

каждого случая использования такого

 

 

отношения

 

 

 

 

 

 

 

 

 

 

Связь типа "временное предшествование" показывает, что исходное действие должно полностью завершиться, прежде чем начнется выполнение конечного действия.

Связь типа "объектный поток" используется в том случае, когда некоторый объект, являющийся результатом выполнения исходного действия, необходим для выполнения конечного действия. Обозначение такой связи отличается от связи временного предшествования двойной стрелкой. Наименования потоковых связей должны четко идентифицировать объект, который передается с их помощью. Временная семантика объектных связей аналогична связям предшествования, это означает, что порождающее объектную связь исходное действие должно завершиться, прежде чем конечное действие может начать выполняться.

Связь типа "нечеткое отношение" используется для выделения отношений между действиями, которые невозможно описать с использованием связей предшествования или объектных связей. Обычно эти связи указывают, что между объектами существуют некоторые отношения, но на момент описания процесса они не

5

определены.

Объект, обозначенный на рис. 3.1, как J1, называется перекрестком (Junction). Перекрестки используются для отображения логики взаимодействия стрелок (потоков) при слиянии и разветвлении или для отображения множества событий, которые могут или должны быть завершены перед началом следующей работы. Различают

перекрестки для слияния (Fan-in Junction) и перекрестки для разветвления (Fan-out Junction) стрелок. Перекресток не может использоваться одновременно для слияния и для разветвления. При внесении перекрестка в диаграмму необходимо указать тип перекрестка. Классификация возможных типов перекрестков приведена в таблице 3.2.

Таблица 3.2. Типы перекрестков

 

 

Смысл в случае

 

Смысл в случае

 

 

 

Обозначение

Наименование

слияния стрелок

 

разветвления

 

 

(Fan-in Junction)

 

стрелок

 

 

 

 

(Fan-out Junction)

 

 

Все предшествующие

 

Все следующие

 

 

 

 

Asynchronous

процессы должны

 

процессы должны

 

AND

быть завершены

 

быть запущены

 

 

Все предшествующие

 

Все следующие

 

 

 

 

Synchronous

процессы должны

 

процессы

 

AND

быть завершены

 

запускаются

 

 

одновременно

 

одновременно

 

 

Один или несколько

 

Один или несколько

 

 

 

 

Asynchronous

предшествующих

 

следующих

 

OR

процессов должны

 

процессов должны

 

 

быть завершены

 

быть запущены

 

 

Один или несколько

 

Один или несколько

 

 

 

 

Synchronous OR

предшествующих

 

следующих

 

 

процессов

 

процессов

 

 

завершаются

 

запускаются

 

 

одновременно

 

одновременно

 

XOR (Exclusive

Только один

 

Только один

 

 

 

OR)

предшествующий

 

следующий процесс

 

 

процесс завершен

 

запускается

 

 

 

 

 

Перекрестки в PFDD диаграмме нумеруются, каждый номер имеет префикс "J". Сценарий, отображаемый на диаграмме, можно описать в следующем виде.

Деталь поступает в окрасочный цех, подготовленной к окраске. В процессе окраски наносится один слой эмали при высокой температуре. После этого производится сушка детали, после которой начинается этап проверки качества нанесенного слоя. Если тест подтверждает недостаточное качество нанесенного слоя (недостаточную

6

толщину, неоднородность и т.д.), то деталь заново пропускается через цех окраски. Если деталь успешно проходит контроль качества, то она отправляется в следующий цех для дальнейшей обработки.

Описания процессов могут состоять из нескольких сценариев и содержать как диаграммы PFDD, так и OSTN. Для обозначения отношений и связей между UOB различных уровней PFDD и OSTN диаграмм и разных сценариев в IDEF3 используются специальные ссылки (Referents).

Ссылки могут использоваться:

для обращения к ранее определенному функциональному модулю UOB без повторения его описания;

для передачи управления или индикации наличия циклических действий при выполнении процесса;

организации связи между диаграммами описания процесса PFDD и OSTN

диаграммами.

Соответственно, выделяют следующие типы ссылок:

GOTO – циклический переход (в повторяющейся последовательности UOW), возможно, на текущей диаграмме, но не обязательно. Если все UOW цикла присутствуют на текущей диаграмме, цикл может также изображаться стрелкой, возвращающейся на стартовую UOW. GOTO может ссылаться на перекресток.

UOB – экземпляр другого, ранее определенного UOB, выполняется в определенной точке. Например, UOB "Контроль качества" может быть использован в процессе "Изготовление редуктора" несколько раз, после каждой единичной операции.

SCENARIO – название сценария. Эта ссылка означает, что должна быть произведена активизация всех декомпозиций указанного сценария.

TS (Transition Schematic) – переход на схему. Это ссылка на соответствующую диаграмму, т. е. процесс, на который ссылаются, должен быть инициализирован.

NOTE (примечание) используется для документирования информации, относящейся к каким-либо графическим объектам на диаграмме. Элемент «примечание» может использоваться как в диаграммах описания процесса, так и объектных диаграммах OSTN. Этот элемент может быть применен к функциональному элементу UOW, перекрестку, связи, объекту или ссылке.

Отметим - в BPwin используются немного другие ссылки.

Методология IDEF3 определяет два вида ссылок по способу запуска.

Ссылка "Вызвать и продолжить" (Call and Continue Referent) указывает, что элемент, указанный в ссылке, должен быть активизирован до завершения выполнения действия модулем, к которому относится ссылка.