Материал: 983

Внимание! Если размещение файла нарушает Ваши авторские права, то обязательно сообщите нам

Таблица 3.2

Потребности материалов для строительства аэродромной одежды

 

 

 

 

 

 

 

 

Потребный объем мате-

 

Наименование конструк-

Наименование

 

Ед. изме-

 

 

риала в слое

 

 

 

 

 

 

 

 

 

на

 

на за-

 

тивного слоя

материала слоя

ГОСТ

рения

 

на весь

 

 

100

хватку

 

 

 

 

 

 

 

 

м2

объем

 

 

 

 

 

 

 

 

 

 

 

 

1

 

2

3

4

5

 

6

7

8

 

 

 

 

Гравийная

23735

м3

 

21

26994,24

1081,5

 

 

 

н жн й

смесь

 

 

 

дополнительный

2011

 

 

 

 

 

 

 

 

слой

Вода

23732-

м3

 

1,1

1413,984

1081,5

 

С

 

2011

 

 

 

 

 

 

слой

 

верхн й

Гравийная

23735

м3

 

18,3

23380,81

1074,94

 

 

 

смесь

 

 

 

 

 

 

 

 

б

 

 

 

 

 

 

 

 

 

слой

Вода

23732-

м3

 

1,1

1405,404

1074,94

 

Основан е

Цементогрунт

8735-

м3

 

1876

2341248

2240

 

 

 

Средний Асфальтобетонплотный, т

 

24,46

28618,2

788,84

 

 

 

 

+8% цемента

65

 

 

 

 

 

 

Выравнивающий слой

Песок

8736-

3

 

1,1

4035,174

72,43

 

покрытие

 

93

 

 

 

 

 

 

 

 

Нижний

Плиты П Г -

25912-

шт.

 

8,33

9982

80

 

 

 

слой

14

2015

 

 

 

 

 

 

 

 

 

 

 

 

 

 

9128-

 

 

 

 

 

 

Покрытие

 

слой

ρ=2,36т/м3,

2013

 

 

 

 

 

 

 

 

Битум

22245

т

 

80

93,6

2,58

 

 

 

 

 

 

 

 

 

Асфальтобетон

9128-

И

 

 

 

 

Верхний

плотный,

2013

т

17,77

20790,9

573,08

 

 

 

слой

3,

 

 

 

 

 

 

 

 

ρ=2,45т/м Д

 

 

 

 

 

Битум

22245

т

80

93,6

2,58

16

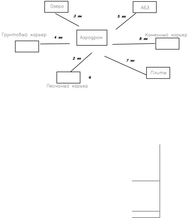
3.3.5 Разработка маршрутной схемы доставки материалов

На основании схемы аэродрома (см. рис. 1.1) составить и схему поставки материалов с указанием дальности транспортирования (рис. 3.1).

 

тудент самостоятельно назначает расстояние до карьеров, производствен-

 

ных предприятий и баз. Расстояние до карьеров можно принимать в пределах от 2-

 

х до10 километров расстояния до производственных предприятий в пределах от 2-

С

 

 

 

 

 

 

 

 

 

х до 4-х км.

 

 

 

 

 

 

 

 

 

 

и

 

 

 

 

 

 

 

б

 

 

 

 

 

 

 

 

А

 

 

 

 

 

 

 

Рис. 3.1. Схема поставки материалов

 

 

 

 

 

 

 

 

Д

 

 

 

На основании схемы и выполненных расчетов составляется ведомость по-

 

ставки материалов и изделий (табл. 3.3).

 

 

 

 

 

 

 

 

Ведомость поставки материалов и изделий

Таблица 3.3

 

 

 

 

 

 

 

 

 

 

 

 

 

 

 

 

 

 

Объем на текущий год

 

 

Пункт

 

Способ

 

 

 

 

Количество

 

 

Материал

 

Средняя

 

Ед. изме-

 

на весь объ-

 

 

погрузки

 

транспортирования

дальность

 

 

ем, на1000

 

 

 

 

 

 

возки

 

рения

 

кв. м., на за-

 

 

 

 

 

 

 

 

 

 

 

 

 

 

 

 

 

 

 

хватку

 

 

 

 

 

 

 

И

 

 

 

 

 

 

 

 

 

 

 

1

2

 

3

4

5 6

 

 

Песок, щебень,

АБЗ,

 

 

 

 

 

 

 

 

 

битум, асфальто-

база,

 

Автотранспорт

км

 

м3, т

м3, т

 

 

бетонная смесь и

карьер

 

 

 

 

 

 

 

 

 

т.д.

и т.д.

 

 

 

 

 

 

 

 

 

 

 

 

 

 

 

 

 

 

 

 

 

 

 

 

 

 

 

 

 

 

17

4. ТЕХНОЛОГИЧЕСКИЕ РЕШЕНИЯ СТРОИТЕЛЬСТВА АЭРОДРОМНОЙ ОДЕЖДЫ

4.1. Качественная технологическая схема строительства аэродромной одежды

С

 

 

 

 

На основе изучения нормативной, справочной, учебной литературы и курса

лекций для соответствующего варианта конструкции аэродромной одежды состав-

ляется блок-схема операций (рис. 4.1).

 

 

 

Транспортировка плотной асфальтобетонной смеси

 

Распределение

t ≥ +5 °C

 

 

 

 

тип Б, марка 2, ρ=2,36т/м3

 

 

 

 

t ≥ +5 °C

 

 

 

 

 

τ≤ 0,5 ч

 

 

 

 

 

 

 

асфальтобетонной

 

 

 

 

 

ка 2, ρ=2,36 /м3

смеси тип Б, мар-

 

 

 

 

 

 

 

 

 

tсм = 120 °С

 

 

 

 

 

 

 

 

 

 

 

 

 

 

 

А

 

Уплотнение асфальто етонной смеси тип Б, марка 2,

 

 

 

 

ρ=2,36/м3

 

 

 

 

 

t ≥ +5°C

 

 

 

 

 

tсм = 90 – 100 °С

 

 

 

 

 

Д

 

 

 

 

 

 

 

 

Транспортировка асфальтобетонной смеси

 

 

 

тип Б, марка 2, ρ=2,45т/м3

 

 

 

 

t ≥ +5 °C

 

 

 

 

 

τ≤ 0,5 ч

 

 

 

 

 

И

 

Распределение асфальтобетонной смеси тип Б, мар-

 

 

 

 

ка 2, ρ=2,45т/м3

 

 

 

 

 

t ≥ +5 °C

 

 

 

 

 

tсм = 120 °С

 

 

 

 

 

 

 

 

 

 

 

 

 

 

Уплотнение асфальтобетонной смеси тип Б, марка 2,

 

 

 

 

ρ=2,45т/м3

 

 

 

 

 

t ≥ +5°C

 

 

 

 

 

tсм = 90 – 100 °С

 

 

 

 

 

 

 

 

18

 

 

Подвозка смеси к месту укладки

 

 

 

 

 

 

 

t > +5 ºС – температура воздуха

 

 

 

в период выполнения операции

 

 

 

τ < 0,54 при t = 20 ºС

 

С

 

τ < 0,63 при t = 25 ºС

 

 

τ – время транспортирования смеси

 

 

 

 

Распределение смеси в основании

 

 

t > 5 ºС при сухой погоде

 

 

пр толщине слоя > 10 см

 

 

 

 

 

 

Уплотнение основания

 

 

 

 

 

 

 

t = +5 ºС при сухой погоде

 

и

 

 

 

τy < 2 ч при τсх < 2 ч

 

Р с. 4.1. Фрагмент качественной схемы строительства слоя

τу

асфальто етонного покрытия:

– время уплотнения при времени схватывания τсх

б

Качественная схема (Асм. рис. 4.1) составляется для всех конструктивных слоев аэродромной одежды с указанием использованных источников литературы при её разработке. Учитывается большое влияние на каждую технологическую операцию погодно-климатических условий, для каждого слоя необходимо указать интервал значений технологических параметров, при которых рекомендуется их выполнить

[3, 4, 12, 13, 14].

4.2. Количественная технологическаяДсхема строительства

аэродромной одежды

После составления качественной схемы строительства аэродромной одежды для каждого блока (см. рис. 4.1) необходимо указать машины и механизмы, при-

меняемые для выполнения каждой операции и их марку, технические характери-

стики и производительность [12, 14, 15, 16].

И

Следует применять машины и механизмы, выпускаемые в настоящее время отечественными производителями, а также импортную дорожную технику, применяемую дорожно-строительными и эксплуатационными организациями России.

Количественная схема сводится в табл. 4.1.

19

Таблица 4.1

Рекомендуемые средства механизации дорожно-строительных работ

 

 

Операции

 

Используемые средства

 

Единицы

 

Производи-

 

Номер

согласно

 

 

механизации

 

измерения

 

 

 

 

 

 

тельность в

 

рабочей

качест-

 

Тип

 

 

 

Технические

 

производи-

 

 

 

 

 

 

 

 

 

смену,

 

операции

венной

 

машины

 

Марка

характери-

 

тельности,

 

3

 

 

 

 

 

2

 

 

схеме

 

 

 

 

 

стики

 

м3, м2

 

м

/см, м /см

С

 

 

 

 

 

 

 

 

 

 

 

 

1

2

 

3

 

4

 

5

 

6

 

 

7

 

 

 

 

 

 

 

 

 

 

 

 

 

 

 

 

 

 

 

 

 

 

 

 

 

 

 

 

 

строительного

 

 

 

 

 

 

 

 

5. ТЕХНОЛОГИЯ И ОРГАНИЗАЦИЯ СТРОИТЕЛЬСТВА

 

 

 

 

АЭРОДРОМНОЙ ОДЕЖДЫ

 

 

 

 

 

 

б

 

 

 

 

 

 

5.1. Определение сроков производства работ

 

 

 

Продолж тельность

 

 

 

сезона по строительству аэродромной оде-

 

жды определяется [4, 12, 13]:

 

 

 

 

 

 

 

 

 

 

 

 

 

А

 

 

 

 

 

 

 

 

Тстр = (Тк Твх ТрТп То Тм) Ксм,

 

(5.1)

где: Тк – продолжительность строительного сезона строительства аэродромной одежды, сут (предварительно от конца весенней до начала осенней распутицы

деле – два выходных и продолжительность рабочей смены 8,0 ч; Тр – период развертывания потока; То – простои по организационным причинам, сут; Тм – простои по метеоусловиям, сут; Ксм – коэффициент сменности.

согласно дорожному климатическому графику, прил. 5); Т – количество выходных и праздничных дней в сроке строительногоДсезона (привх5-дневной рабочей не-

После окончания строительства конструктивныхИслоев аэродромной одежды, содержащих вяжущее-цемент (цементобетон, цементогрунт ) необходимо время для набора прочности этими материалами до70% от марочной прочности. Поэтому необходимо устраивать технологический перерыв Тп. Так для набора прочности цементобетоном требуется до 14 суток, для цементогрунта 7 суток Организационные перерывы То между смежными частными потоками или захватками одного потока служат для подготовки участка к следующему потоку или захватке. Цель таких перерывов – предоставить резервные участки (заделы) для выполнения задания, большей свободы маневрирования дорожных машин и автомобилей, подвозящих материалы.

Тр.ч.п – период развертывания частного или специализированного потока. Тр.с.п – время от начала работы первого подразделения на первой захватке до

вступления в работу последнего подразделения, после которого остается готовая продукция, то есть период необходимый по технологическим и организационным

20