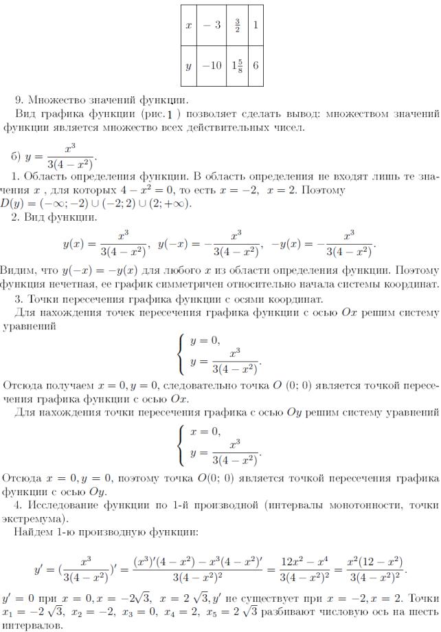
11
Рис.1
12
13
14
Рис. 2
15
E( y) ( ; ) .
2. РГР № 2 «Математическая статистика»
2.1. Теоретический материал
Пусть из генеральной совокупности извлечена выборка, причем значение
x1 наблюдалось n1 раз, |
x2 |
наблюдалось n2 |
раз, и т. д., до xk , которое |
||||||
наблюдалось nk раз. |
|
|
|
|
|
|
|
|
|
Составим таблицу |
|
|
|
|
|
|
|
|
|
|
|
|
|
|
|
|
|
|
|
|
xi |
x1 |
|
x2 |
|
… |
|
xk |
|
|
|
|
|
|
|
|
|
|
|
|
ni |
n1 |
|
n2 |
|
… |
|
nk |
|
|
|
|
|
|
|
|
|||
которая называется статистическим распределением выборки. |
|||||||||
|
|
|
|
|
k |
|
|
|
|
Здесь xi – варианты, ni |
– частоты, |
ni n – объем выборки. |
|||||||
i 1
Основные выборочные числовые характеристики:
1) Выборочная средняя определяется как среднее арифметическое всех значений выборки:
xв 1 k ni xi . n i 1
2) Выборочная дисперсия представляет собой среднее арифметическое значение квадратов отклонений вариант от выборочной средней:
|
1 |
k |
|
1 |
k |
|
Dв X |
xi xв 2 ni |
|
xi 2 ni xв 2 . |
|||
|
|
|||||
|
n i 1 |
|
n i 1 |
|||
3)Выборочное среднее квадратическое отклонение определяется формулой:
в X 
Dв X .
4)Исправленная выборочная дисперсия: