6
3Общие вопросы исследования
Вкурсовом проекте используется методика анализа наезда автомобиля на пешехода.
ВПравилах дорожного движения «пешеход» - это лицо, находящееся вне транспортного средства на дороге и не производящее на ней работу. «Наездом автомобиля на пешехода» считается такое ДТП, в процессе которого пешеход получил телесные повреждения или погиб в результате контакта с движущимся автомобилем.
Студенту, в зависимости от выданного преподавателем варианта задания, предлагается методика экспертного исследования одного из видов наезда.
1 Наезд на пешехода при неограниченной обзорности и равномерном движении автомобиля.
2 Наезд на пешехода при неограниченной обзорности и замедленном движении автомобиля.
3 Наезд на пешехода при равномерном движении автомобиля и обзорности, ограниченной неподвижным препятствием.
4 Наезд на пешехода при замедленном движении автомобиля и обзорности, ограниченной неподвижным препятствием.
Впроцессе исследования необходимо так же построить тормозную диаграмму автомобиля и произвести расчет возможности объезда пешехода.
При наезде удар пешеходу может быть нанесен одной из частей автомобиля (рис.1):
1 Дальним передним углом.
2 Передней частью.
3 Ближним передним углом.
4 Боковой поверхностью.
5 Задним углом.
7
П
lx
5
4 |
3 |
ly |
|
2 |
Ba |
|
|
|
|
1 |
|
La |
|
|
Рис. 1 Место удара на автомобиле
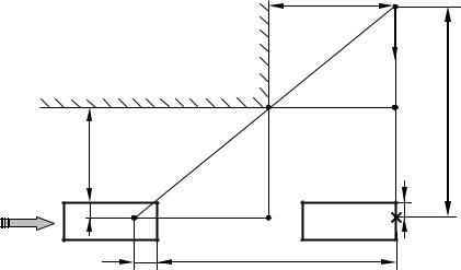
4Последовательность исследования
4.1Наезд на пешехода при неограниченной видимости и обзорности
(рис. 2).
|
|
|
|
|
|
П |
|
||||
|
|
|
y |
Sп |
|||||||
|
|
|
|
|
|
|
|
|
|
|
|
|
|
|
|
|
|
|
|
|
|
|
ly |
|
|
|
|
|
|
|
|
|
|
|
|
|
|
|
I |
|
|
|
II |
|
|
|
|
|
|
|
Sуд |
|
|
|
|
|
|||
|
|
|
|
|
|
|
|
||||
|
|
|
|
|
|
|
|
|
|
||
|
|
|
|
|
|
|
|
||||
|
|
|
|
|
|
|
|
|
|
|
|
Рис. 2 Схема наезда при равномерном движении автомобиля с ударом, нанесенным пешеходу передней частью автомобиля: I – положение автомобиля в момент возникновения опасной обстановки; II – положение автомобиля после остановки
Исследование данного случая ДТП проводят в следующем порядке. Удаление автомобиля от места наезда
Sуд = Va tп = |
Va Sп |
. |
(1) |
|
|||
|
Vп |
|
|
8
Длина остановочного пути
So = (t1 + t2 + 0,5t3) Va + |
|
Va2 |
, |
|
(2) |
|||||||||
|
2 j |
|
||||||||||||
|
|
|
|
|
|
|
|
|
|
|
|
|
|
|
или в случае, если имеется след юза |
|
|
|
|
|
|
|
|
|
|
|
|
|
|
So = (t1 + t2 + t3) Va + Sю , |
|
|
(3) |
|||||||||||
|
|
|
|
V 2 |
|
|
|
|
|
|||||
где |
S |
|
|
ю |
, |
|
|
|
|
|
|
(4) |
||
ю |
|
|
|
|
|
|
||||||||
|
|
|
|
|
2 j |
|
|
|
|
|
||||
|
|
|
|
|
|
|
|
|
|
|
||||
Vю Va |
0,5t3 j . |
|
|
|
|
(5) |
||||||||
Если So < Sуд, исследование заканчивают. |
|
|
|
|
|
|||||||||
Если So S уд , определяют расстояние, на которое переместился бы авто- |
||||||||||||||
мобиль после пересечения линии следования пешехода |
|
|||||||||||||
|
So |
|
S уд . |
|
|
|
|
(6) |
||||||
Sпн |
|
|
|
|
|
|||||||||
Скорость автомобиля при пересечении линии следования пешехода |
|
|||||||||||||
|
|
|
|
|
|
|
|
|
|
|
|
|
||
|
|
|
|
|
|
|
|
|
|
|
(7) |
|||
Vн |
|
2Sпн j . |
|
|
|
|
||||||||
Время движения автомобиля с момента возникновения опасной обста- |
||||||||||||||
новки до пересечения линии следования пешехода |
|
|
|
|||||||||||
|
|
|
|
|
|
|
|
V V |
|
|
||||
|
|
|
|
|
|
|
|
|
|
a |
н |
|
|
|
|
|
|
0,5t3 ) |
|
|
. |
(8) |
|||||||
tдн (t1 t2 |
|
j |
|
|||||||||||
|
|
|
|
|
|
|
|
|
|
|
|
|
|
|
Перемещение пешехода за время |
|
|
|
|
|
|
|
|
||||||
|
|
tдн |
|
|
|
|
|
|||||||
|
|
|
|
|
|
|
|
|
|
(9) |
||||
Sп |
Vпtдн . |
|
|
|
|
|||||||||
Условие безопасного перехода полосы движения автомобиля пешеходом |
||||||||||||||
|
|
|
|
a ) , |
|
|
(10) |
|||||||
Sп (y |
|
|
||||||||||||
где Δδ = 0,005 La Va.
Если условие выполняется, исследования заканчивают.
Если условие не выполняется, исследования продолжают. Определяют: «Имел ли водитель в данной дорожной обстановке техническую возможность избежать наезда на пешехода путем применения экстренного маневра». Расчеты проводят применительно к маневру типа «смена полосы движения».
В случае, если удар при наезде нанесен боковой поверхностью автомоби-
ля, в расчеты вносят следующую корректировку: |
|
|||
S уд |
|
Va Sп |
lx . |
(11) |
|
||||
|
|
Vп |
|
|
9
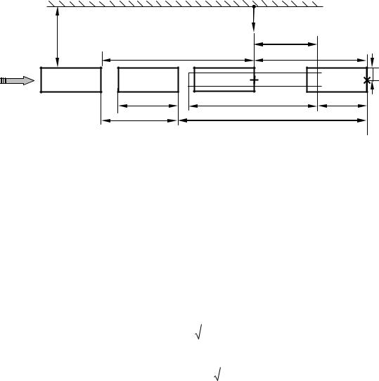
4.2 Наезд на пешехода при замедленном движении автомобиля и неограниченной видимости и обзорности (рис. 3).
|
|
П |
|
|
y |
|
|
Sю1 |
|
|
|
Sуд |
Sпн |
|
|
|
|
|
|
I |
II |
III |
IV |
ly |
|
||||
|
La |
Sю |
L1 |
|
|
Sзап |
|
S0 |
|
Рис. 3 Схема наезда в процессе торможения с ударом, нанесенным пешеходу передней частью автомобиля: I – положение автомобиля в момент возникновения опасной обстановки; II – положение начала реагирования водителя на пешехода; Ш – момент удара; IV – положение автомобиля после остановки.
Перемещение автомобиля в заторможенном состоянии после наезда
|
Sпн Sю1 L1 . |
(12) |
|||||||||
Скорость автомобиля в момент наезда |
|
|
|
|
|
||||||
|
|
|
|
|
|
|
|
|
|
|
|
|
|
Vн |
2Sпн j . |
(13) |
|||||||
Скорость автомобиля перед торможением |
|
||||||||||
|
|
|
|
|
|
|
|
|
|||
Va |
0,5t3 j |
2Sю j . |
(14) |
||||||||
Удаление автомобиля от места наезда |
|
|
|
|
|
||||||
|
V S |
п |
|
|
(V |
V )2 |
|
||||
S уд |
|
a |
|
|
a |
|
н |
. |
(15) |
||
|
Vп |
|
|
|
|
|
|||||
|
|
|
|
|
|
2 j |
|
||||
Если So < S уд, исследование заканчивают.
Если So S уд , исследования продолжить, как и в п. 4.1.
В случае если удар был нанесен боковой поверхностью автомобиля:
S уд |
V |
S |
п |
|
(V |
a |
V |
)2 |
lх , |
|
||
a |
|
|
|
|
н |
|
(15а) |
|||||
Vп |
|
|
|
|
2 j |
|
||||||
|
|
|
|
|
|
|
|
|
||||
|
Sпн Sю1 L1 |
lx , |
(16) |
|||||||||
|
|
|
tп |
y . |
|
|
|
(17) |
||||
|
|
|
|
|
|
Vп |
|
|
|
|
|
|
10
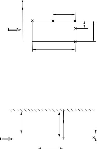
4.3 Наезд на пешехода автомобиля, движущегося с постоянной скоростью при обзорности, ограниченной неподвижным препятствием (рис. 4).
x П
|
Е |
D |
Sп |
y |
|
|
|
I |
|
|
|
ay |
|
ly |
|
С |
II |
|
|
В |
|
||
ax |
Sуд |
|
|
Рис. 4 Схема наезда автомобиля на пешехода при равномерном движении и обзорности, ограниченной неподвижным препятствием: I – начало видимости пешехода водителем; II – момент наезда
Дополнительным построением вычерчиваются «треугольники обзорности» ВСЕ и ЕДП, из которых записывается геометрическое условие
|
S уд ax |
x |
|
|
|
|
x |
|
|
(18) |
||
|
y a y |
Sп у l y |
||||||||||
и кинематическое условие |
|
|
|
|
|
|
|
|
|
|
|
|
|
|
|
S уд |
|
S |
п |
. |
|
|
(19) |
||
|
|
|
|
|
|
|
|
|
||||
|
|
|
Va |
|
|
Vп |
|
|
|
|||
Из формулы (19) выразить Sп и подставить в (18). Получится уравнение с |
||||||||||||
одним неизвестным |
|
|
|
|
|
|
|
|
|
|
|
|
|
|
S V |
|
|
|
|
|
|
|
|
||
|
|
|
уд п |
|
|
|
|
|
|
|
|
|
(S уд ax x) |
|
Va |
|
y l y |
(y a y ) x . |
(20) |
||||||
|
|
|
|
|
|
|
|
|
|
|
||
В уравнение (20) подставить известные параметры и найти Sуд. Далее исследования продолжить, как и в п. 4.1. до формулы (10).
Условие безопасного перехода полосы движения автомобиля пешеходом
|
(21) |
Sп (Sп a l y ) . |
В случае, если удар при наезде нанесен боковой поверхностью автомобиля: