Материал: 3420-1500-9зз

Внимание! Если размещение файла нарушает Ваши авторские права, то обязательно сообщите нам

При U1 = 35 кВ принимаем 4 катушки с усиленной изоляцией (по две катушки с обеих сторон обмотки).

Размеры основной катушки:

осевой = 11,7 мм;

радиальный а1= 1,05Wk1 m1, (17)

где m1 - число параллельных проводников;

- ширина провода с изоляцией;

мм

Размер катушки с усиленной изоляцией не должен превышать размер основной катушки, поэтому число витков в катушке с усиленной изоляцией должно быть:

(18)

Принимаем Wkу = 9, при этом радиальный размер катушки с усиленной изоляцией составит:

мм (19)

На рис.1 представлен эскиз основной катушки обмотки ВН

а 1 =38,325

Рис. 1

Распределение витков и катушек обмотки ВН:

катушки с усиленной изоляцией nку = 4, Wку = 9, Wу = 36

катушки основные , 10, 470

катушки дополнительные nд = 1, Wкд = 8, Wд = 8

Итого число катушек 52, число витков 514

Осевой размер обмотки ВН

высота меди мм;

усиленные каналы мм;

нормальные каналы мм

Итого мм;

Усадка изоляции составляет 3-5% от величины изоляции прокладок мм

Итого высота обмотки ВН мм.

3.1.6. Внутренний диаметр обмотки ВН

мм. (20)

3.1.7. Внешний диаметр обмотки ВН

мм. (21)

3.1.8. Средний диаметр обмотки ВН

мм. (22)

3.1.9. Масса обмотки ВН

кг (23)

где П1 - сечение провода обмотки, см2

Д1ср - средний диаметр обмотки, см

- плотность меди; = 8,9 г/см3

C учетом изоляции и отводов масса обмотки ВН составит

кг.

3.1.10. Удельная тепловая нагрузка обмотки ВН,Вт/м2

, (24)

где К3К1- коэффициент закрытия катушки обмотки ВН;

(25)

где впр- ширина рейки; принимаем впр = 3 см;

ппр- число прокладок;

(26)

Принимаем ппр = 11

где Кq- коэффициент, учитывающий добавочные потери; для трансформаторов данного класса Кq= 1,03 - 1,1, принимаем Кq = 1,1

Р1- периметр катушки обмотки ВН

мм (27)

Вт/м2.

Допустимая нагрузка преобразовательных трансформаторов данного класса находится в пределах q= 1000- 1200 Вт/м2.

Полученное значение тепловой нагрузки q1= 788,9 Вт/м2 удовлетворяет требованиям проектирования.

3.2. Расчет обмотки нн

Обмотка НН выполняется с большим числом параллельных групп, так как номинальный ток обмотки НН значительно больше по отношению к току обмотки ВН.

3.2.1. Сечение витка обмотки нн

мм2 (28)

Ранее отмечалось, что максимальное значение сечения одного провода выбирается не более 35 мм2, поэтому определяем число параллельных групп при выполнении обмотки двумя параллельными проводниками

. (29)

Принимаем N = 6 предварительно, так как необходимо, чтобы число катушек в параллельной группе было четным. Этого можно достигнуть, если рассматривать несколько вариантов за счет изменения размеров провода в и а и числа N.

При наших условиях имеем:

мм2 (30)

Принимаем два параллельных проводника

мм2

Фактическая плотность тока в обмотке НН

А/мм2. (31)

3.2.2. Число катушек в обмотке НН

. (32)

3.2.3. Число катушек в одной параллельной группе

. (33)

Принимаем

Уточняем число катушек обмотки НН

.

(34)

3.2.4. Число витков в катушке

. (35)

Принимаем 4.

Уточняем число витков обмотки НН

(36)

Уточняем значение Uв/в

В/вит.

В нашем случае корректировка числа витков обмотки ВН не требуется, так как предварительное и окончательное значения числа витков обмотки НН совпадают.

Размеры катушки НН:

осевой мм;

радиальный мм (37)

3.2.5. Внутренний диаметр обмотки НН

, (38)

где а12- расстояние между обмоткой ВН и обмоткой НН одной фазы;

мм; (39)

мм.

3.2.6. Наружный диаметр обмотки НН:

мм. (40)

3.2.7. Средний диаметр обмотки НН

мм. (41)

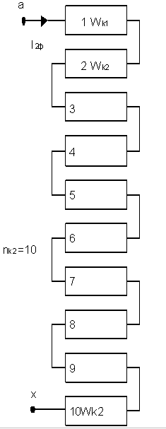
На рис. 2 представлена электрическая схема фазы обмотки НН, а на рис. 3 представлен эскиз катушки обмотки НН.

рис. 2

а2 =3 7,8

m2=2 Рис. 3

3.2.8. Высота обмотки НН

высота меди мм; (42)

масляные каналы мм; (43)