Материал: 2513

Внимание! Если размещение файла нарушает Ваши авторские права, то обязательно сообщите нам

Глобула – это сферическая частица дисперсной фазы в эмульсии, покрытая адсорбируемым слоем эмульгатора. Сферическая форма глобулы обусловлена действием поверхностного натяжения на границе раздела фазы и среды.

С

б

а

Рис. 7.3. Схемы эмульс й а – прямая эмульсия; б – обратная эмульсия; 1 – ж дкость (водный раствор) – дисперсионная среда; 2 – битумдисперсная фаза; 3 – оны эмульгатора; 4 – жидкость (водный раствор) – д сперсная фаза; 5 – тумдисперсная среда; 6 – ионы эмульгатора

Свойства эмульсий:

1.

Тип эмульсии: прямая М/В или обратная В/М.

2.

Концентрация вяжущего в эмульсии (50–60%).

3.

Скорость распада эмульсий:

 

- быстрораспадающиеся – 10–30 мин;

 

- среднераспадающиесябА– 30–60 мин;

 

- медленнораспадающиеся – от 1 ч до нескольких суток.

4.

Вязкость эмульсии.

5.

Однородность.

6.

Дисперсность.

7.

Устойчивость при храненииД.

8.

Свойства битума, выпавшего из эмульсии.

Битумные эмульсии дорожные должныИотвечать требованиям ГОСТ 18659–81 [41].

По смешиваемости с минеральными материалами каждый вид эмульсии подразделяется на три класса: анионные – ЭБА-1, ЭБА-2, ЭБА-3 и катионные – ЭБК-1, ЭБК-2, ЭБК-3. Такое подразделение очень важно для выбора класса эмульсии при использовании в дорожном строительстве, технологии приготовления эмульсии и соответствующего подбора машин и оборудования для ее приготовления. Например, для поверхностной обработки рекомендуются эмульсии ЭБА-1 и ЭБК-2, для приготовления плотных эмульсионно-минеральных смесей, в том числе грунтовых –

161

эмульсия ЭБК-3, но с обязательным введением в смесь 1–2% извести или 2–3% цемента.

Для приготовления дорожных эмульсий организуют заводы и базы.

Машины для приготовления дорожных эмульсий (рис. 7.4).

С

 

 

 

 

Принцип механического эмульгирования заключается в продвижении

жидкостей, составляющих эмульсию, через узкий зазор между неподвиж-

ным статором и ротором, вращающимся с большой скоростью.

 

и

 

 

 

 

 

 

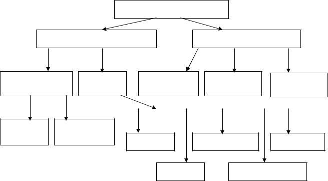
Эмульсионные машины

 

 

Механ ческ е д спергаторы

Акустические диспергаторы

 

бА

Гидродина-

Гомогенезаторы

Мешалки

Пьезоэлек-

 

Магнитост-

 

 

 

трические

 

рикционные

мические

Роторного

Плунжерного

 

 

 

 

типа

 

типа

Лопастные

 

Пропеллерные

Турбинные

 

 

 

 

 

 

 

Д

 

 

 

Шнековые

Шнеколопастные

Рис. 7.4. Машины для приготовления дорожныхИэмульсий

Гомогенизаторы роторного типа: конические, цилиндрические, параболические, зубчатые, извилистые, кулачковые, турбинные (рис. 7.5).

Установка по приготовлению битумной эмульсии представлена на рис. 7.6.

Процесс приготовления битумной эмульсии на битумно-эмульсионной базе полностью автоматизирован. Автоматизированный пульт управления за приготовлением битумной эмульсии на АБЗ ЗАО «Стройсервис» г. Омск представлен на рис. 7.7.

Для приготовления эмульсий применяют также лопастные или шнеколопастные мешалки (рис. 7.8).

Техническая характеристика эмульсионных установок представлена в прил. 13.

162

а

б

СГомогенизаторыР с. 7.5. : а – конические; б – зубчатые бА Д И

Рис. 7.6. Установка по приготовлению битумной эмульсии

163

Си бАР с. 7.7. Автоматизированный пульт управления

ДРис. 7.8. Шнеколопастные мешалки для высокоцентрированных эмульсий прямого типа М/В и эмульсий обратного типа В/М: 1 – фундамент; 2 – обогревательная рубашка; 3 – обечайка; 4 – неподвижные

направляющиеИлопатки; 5 – крышка; 6 – электродвигатель; 7 – коническая пере-

дача; 8 – редуктор 9 – шнеколопастной вал; 10 – лопасти; 11 – трубопровод готовой эмульсии

164

7.4. Основные технологические операции при получении эмульсии

Основными технологическими операциями при получении эмульсии являются:

С

 

1.

Хранение компонентов (жирового сырья, битума, технической ще-

лочи и кислоты) на складах.

 

2.

Подача, подготовка и переработка компонентов, доведение их до

рабочего состоян

я.

 

3.

Доз рован е подготовленных компонентов и подача их в диспер-

или

 

гатор

мешалку.

 

4.

Пр готовлен е б тумной эмульсии.

 

5.

л в, хранен еготовой эмульсии, транспортированиееёпотребителю.

Б тум в пр ямке итумохранилища

разогревают до температуры

80–90 º

рабочей

 

, затем шестеренчатым насосом подают в битумоплавильные кот-

лы, обезвож вают

подогревают до

температуры. Затем подают в

гомоген затор. Эмульгатор (мыло, ССБ, СДБ и др.) готовят в специальном

мыловаренном котле. Туда же насосом подают подогретый водный раствор щелочи – едкого натра из специальных резервов. Готовый эмульгатор через дозатор подают в лопастную мешалку, куда подают умягченную во-

тролируется качество Акомпонентов эмульсии их дозировкой, температурным режимом и качеством готовой продукции [40].

ду, и после подогрева до 70–80 ºС подают в гомогенизатор. Приготовлен-

ная в гомогенизаторе эмульсия поступает в резервуар хранения и далее на

АБЗ или в автогудронатор, итумовоз. При приготовлении эмульсии кон-

Эмульсия должна быть ровного коричневого цвета и не содержать видимых кусочков битума для прямой эмульсии либо блестков воды для обратной.

Составы битумных эмульсий:

битум БНД

- 50–60%;

Д

вода

- 45–47%;

эмульгатор

- 2–3%.

 

В качестве эмульгатора для медленнораспадающейся эмульсии прямого типа может применяться древесный деготь, едкий натр либо суль-

фидно-спиртовая база (ССБ) или сульфидно-дрожжевая бражка (СДБ).

Для среднераспадающейся – стеарин, едкийИнатр.

Для быстрораспадающейся – сульфатное мыло, едкий натр и другие

композиции.

 

Кромебитумныхэмульсийнабазахготовят битумныепасты. Составпаст:

битум БИД

- 30–64%;

вода

- 75–35%;

эмульсионный порошок

- 8–35%.

165