СТРОИТЕЛЬНАЯ ТЕХНИКА
4. Корытов, М.С. Разработка методов измерения массы материала в ковше и запаса устойчивости фронтального погрузчика: дис. ... канд. техн. наук: 05.05.04 / М.С. Корытов. – Омск: СибАДИ, 1999. – 226 с.
JUSTIFICATION OF THE SETTLEMENT SCHEME, PIPELAYER CRANE
V.V. Tansky
Abstract. Workflow-pipelayer crane should be viewed as a complex dynamic system. The main elements, which are the base car, truck winch drive mechanism for turning the boom, micro relief, in which the car is moving, the pipeline. One of the major challenges facing the crane pipelayers, is to maintain the vertical coordinate hook block at a certain level. The vertical coordinate is essentially dependent on the terrain roughness, on which pipe-laying crane moves. This very basic machine performs a complex motion, moving vertically, making the roll and pitch. For the rational management of pipe-laying crane is necessary to have a mathematical model of pipe-laying crane moving on uneven terrain. In this regard, it was necessary to make the calculation scheme-pipelayer crane and get the basic analytical relationships that establish a link between roughness and microrelief basic geometrical parameters, pipelayer crane.
Keywords: pipelayer crane, microrelief, wavering, tangage, heel.
Танский Вячеслав Владимирович (Россия, г. Омск) – аспирант кафедры «Автоматизация производственных процессов и Электротехника» ФГБОУ ВО «СибАДИ» (644080 г. Омск, пр. Мира, 5; e-mail: s1ava8968@gmail.com).
Tansky Vyacheslav Vladimirovich (Russian Federation, Omsk) – postgraduate student of the department «Automation of production processes and Electrical engineering», FSBEI HE «SibADI» (644080, Omsk, Mira Ave., 5; e-mail: s1ava8968@gmail.com).
УДК 621.878
АНАЛИЗ МАТЕМАТИЧЕСКОЙ МОДЕЛИ ВЗАИМОДЕЙСТВИЯ РАБОЧЕГО |
60 |
|
ОРГАНА АВТОГРЕЙДЕРА С МИКРОРЕЛЬЕФОМ |
||
|
||
В.С. Щербаков, И.И. Белов |
|
|
ФГБОУ ВО «СибАДИ», Россия, г. Омск |
|
Аннотация. Рассмотрена математическая модель, описывающая связи между техническими параметрами автогрейдера и его производительностью, с учетом вероятностного характера условий эксплуатации. Рассматривается процесс выполнения тягово-сцепного расчета автогрейдера, определены его основные параметры. Исследование процессов взаимодействия автогрейдера с различными по характеру грунтами позволяет оптимизировать параметры, а развитие современных технических средств, способствует применению САПР, требуя усовершенствования методов расчета и проектирования.
Ключевые слова: землеройно-транспортная машина, виброзащита, динамические воздействия, автогрейдер, человек-оператор, рабочий орган, дорожное полотно, математическое моделирование, САПР, тягово-сцепной расчет, параметры.
Введение
Развитие землеройно-транспортных машин (ЗТМ) идет по пути увеличения их силовых и скоростных характеристик при одновременном снижении их материалоемкости. В связи с этим возрастают динамические нагрузки, механические воздействия и, как следствие, вибрационная нагруженность машин. Применение активных рабочих органов (АРО), основанных на механизмах ударного, возвратно-поступательного и вибрационного принципов действия, так же способствует повышению уровня вибрации на современных ЗТМ. Возникающие вибрационные нагрузки отрицательно влияют на саму машину, снижая ее надежность и долговечность. Распространяясь по конструкции машины, вибрация действует и на оператора. Воздействие вибрации отрицательно сказывается на здоровье оператора и его работоспособности:
|
|
Техника и технологии строительства, № 4 (8), 2016 |
http://ttc.sibadi.org/ |
СТРОИТЕЛЬНАЯ ТЕХНИКА
повышается утомляемость, увеличивается количество ошибок, совершаемых оператором, вследствие чего снижается производительность и качество труда, кроме того, развивается профессиональное заболевание – вибрационная болезнь, которая в последнее время занимает второе место среди профзаболеваний рабочих в развитых странах [1, 5, 12].
Высокие требования по энерговооруженности ЗТМ вступают в противоречие с требованиями обеспечения безопасности оператора и снижения нагрузок на саму машину. Разрешить данное противоречие позволяет оснащение ЗТМ виброзащитными системами (ВЗС). В свою очередь разработка эффективной ВЗС представляет собой довольно сложную инженерную задачу, требующую от проектировщика компетенций, как в области математического моделирования, так и в разработке программного обеспечения [1, 5, 12].
Как известно, тягово-сцепной расчет автогрейдеров заключается в определении основных параметров, в первую очередь полностью отвечающих требованиям тягового режима работы при выполнении различных технологических операций [13].
При возведении земляного дорожного полотна на один проход резания требуется 2-4 прохода по разравниванию и планировке грунта. Поэтому резание грунта автогрейдером необходимо производить при максимально допустимой по тягово-сцепным свойствам площади сечения стружки с тем, чтобы уменьшить число рабочих проходов и таким образом обеспечить максимальную производительность [2].
Математическая модель
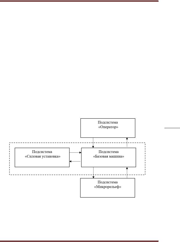
Математическая модель сложной динамической системы «динамические воздействия – автогрейдер – оператор», представлена в виде упорядоченно взаимодействующих подсистем (рисунок 1.). Разработка математической модели автогрейдера является весьма сложной и трудоемкой задачей, однако, современная вычислительная техника и программное обеспечение позволяют формализовать процесс создания математических моделей. Использование метода однородных координат позволяет в значительной степени формализовать процесс математического моделирования на ПЭВМ [1].
61
Рис. 1. Блок-схема сложной динамической системы
Втакой динамической системе взаимодействуют базовая машина (автогрейдер), грунт и СУ положением РО, в свою очередь состоящие из подсистем, влияющих на точность выполнения проектных геометрических параметров земляного полотна с заданной производительностью.
Вданной статье рассматривается взаимодействие рабочего органа автогрейдера с микрорельефом. Рабочий процесс автогрейдера рассматривается как сложная динамическая система, состоящая из подсистем, участвующих в процессе формирования профиля земляного
полотна в соответствии с заданием на производство. |
http://ttc.sibadi.org/ |
Техника и технологии строительства, № 4 (8), 2016 |
СТРОИТЕЛЬНАЯ ТЕХНИКА
На рисунке 2. представлена блок-схема динамической системы планировочного процесса. Данная блок-схема включает в себя 3 основных блока: исходные данные, моделирование рабочего процесса автогрейдера, результаты работы.
Вкачестве исходных данных системы рассматриваются основные свойства грунта, влияющие на планирующие и тягово-сцепные характеристики автогрейдера (микрорельеф, длина волны неровности, плотность, влажность грунта, коэффициент сопротивления копанию) и задание на производство земляных работ (производительность и проектные геометрические размеры).
Выбор модели процесса взаимодействия РО с разрабатываемым грунтом базируется на следующих предпосылках: обеспечение требуемой точности геометрических параметров земляного сооружения происходит на завершающих проходах ЗТМ по обрабатываемому участку, грунт при этом, как правило, разрыхлен, а толщина срезаемой стружки грунта не более 0,07 м. Сопротивление копанию зависит от физико-механических свойств грунта, толщины стружки, параметров РО [3, 4, 5].
Теории копания можно разделить на группы [6, 7, 8, 9]:
-теории, базирующиеся на результатах экспериментальных исследований (В.П. Горячкин, А.Н. Зеленин, Ю.А. Ветров, а также зарубежные авторы: И. Ратье, Т. Кюн, Р. Шилд и др.);
-теории, основанные на положениях механики сплошной среды и теории прочности (К.А. Артемьев, В.И. Баловнев и др.).
Данные теории позволяют определить сопротивление резанию и копанию при условии, что известны параметры РО, режим работы и параметры грунта [10].
Взависимости от решаемых задач математическая модель рельефа может быть представлена детерминированными или стохастическими функциями [11].
62
Рис. 2. Блок-схема рабочего процесса автогрейдера
Детерминированные модели представляют собой математическое описание неровностей рельефа в виде детерминированных функциональных зависимостей вертикальных координат поверхности от горизонтальных координат. Они менее достоверны по сравнению со
стохастическими и имеют ограниченные возможности. Их в основном используют при http://ttc.sibadi.org/
СТРОИТЕЛЬНАЯ ТЕХНИКА
подтверждении адекватности создаваемых математических моделей, анализе частотных |
|
|||||||||||||||||
характеристик исследуемых машин и качественных показателей систем управления РО [10]. |
|
|
|
|||||||||||||||
Для изучения ЗТМ наиболее удобно пользоваться стохастическо-детерминированной |
|
|||||||||||||||||
моделью земляного полотна. При этом корреляционная функция профиля задается |
|
|||||||||||||||||
детерминированной моделью, а по ней с использованием рекуррентных соотношений строится |
|
|||||||||||||||||
на ЭВМ псевдослучайный профиль [10]. |
|
|
|
|
|
|
|
|
|
|
|
|||||||
Профиль местности может быть условно разделен на макропрофиль, микрорельеф и |
|
|||||||||||||||||
шероховатость. К макропрофилю относят неровности значительной протяженности (более 100 м) и |
|
|||||||||||||||||
сравнительно большой амплитуды. Для шероховатости характерны неровности высокой частоты с |
|
|||||||||||||||||
длиной менее 0,5 м и малыми амплитудами. Как макрорельеф так и шероховатости не представляют |
|
|||||||||||||||||
интереса с точки зрения планировочных свойств автогрейдера, так как макрорельеф вызывает очень |
|
|||||||||||||||||
медленное изменение во времени положения РО, а шероховатость компенсируется сглаживающей |
|
|||||||||||||||||
способностьюшин [11]. |
|
|
|
|
|
|
|
|
|
|
|
|
|
|||||
Модели процессов взаимодействия рабочего органа с разрабатываемым грунтом были |
|
|||||||||||||||||
составлены для двух типов рабочих органов: статического и активного действия (АРО). Известно, |
|
|||||||||||||||||
что сила сопротивления копанию зависит от физико-механических свойств грунта, параметров |
|
|||||||||||||||||
рабочего органа, толщины срезаемой стружки. Большой вклад в разработку теорий копания грунтов |
|
|||||||||||||||||
внесли В. И. Баловнев, Ю. А. Ветров, А. Н. Зеленин, Н. Т. Домбровский и др. [12]. |
|
|
|
|||||||||||||||
При выполнении тягового расчета автогрейдера необходимо задать исходные данные. |
|
|||||||||||||||||
Исходными данными для проектирования автогрейдера могут служить грунтовые условия, |
|
|||||||||||||||||
требуемая производительность и колесная схема. Конструкция автогрейдера характеризуется, |
|
|||||||||||||||||
прежде всего, принятой для его ходовой части колесной схемой. Выбор колесной схемы имеет |
|
|||||||||||||||||
большое значение, так как она в значительной степени влияет на тяговые свойства |
|
|||||||||||||||||
автогрейдера, его устойчивость, маневренность и планирующую способность. |
|
|||||||||||||||||
Производительность автогрейдера, м3/с на рабочем проходе при резании грунта определяется |
|
|||||||||||||||||
выражением [14]: |
|
|
П = , |
|
|
|
|
|
|
|
|
|
||||||
|
|
|
|
|
|
|
|
2 |
|
|
|
|
|
(1) |
|
63 |
||
где – площадь сечения вырезаемой отвалом стружки, |
м ; – фактическая рабочая скорость |
|
||||||||||||||||
|
||||||||||||||||||
движения, м/с. |
|
|
|
|
|
V |
|
|
|
|
|
|
||||||
F |
|
|
|
|
|
|
|
|
|
и заданной скорости : |
|
|
|
|||||
Тогда из формулы (1) при требуемой производительности |
|
(2) |
|
|
||||||||||||||
|
|
|
|
|
|
|
|
= П. |
|
|
|
П |
|
V |
|
|
||
Площадь сечения стружки, которая может быть |
вырезана за один проход автогрейдера, |
|
||||||||||||||||
определяется выражением [13]: |
|
= ξοϕ g |
|
|
|
|
|
|
|
(3) |
|
|
||||||
|
|
|
|
|
|
|
|
|
|
|
|
|
|
|
|
|
||
где |
|
– коэффициент сцепного веса автогрейдера, учитывающий использование силы веса |
|
|||||||||||||||
автогрейдераξο |
при различных колесных формулах (для автогрейдеров с колесными формулами 1x2x3 |
|
||||||||||||||||
и 1x1x2 |
|
|
0,7 – 0,75, для автогрейдеров со всеми ведущими колесами |
|
; |
|
|
|
||||||||||
ϕ |
|
коэффициент сцепления ведущих колес с грунтом, зависящий от дорожных условий и |
|
|||||||||||||||
|
– = |
|
|
|
|
|
|
|
|
|
|
ξο = 1 |
|
|
|
|
||
вида шин; |
|
|
|
|
|
|
|
|
|
|
|
|
|
|
|
|||
|
– масса автогрейдера, кг; |
|
|
|
|
|
|
|
|
|
|
|
|
|||||
– ускорение свободного2 |
падения, |
|
9,81 м/с2; |
|
|
|
|
|
|
|
У |
|
||||||
g |
|
|
20000-24000 Н/м |
– расчетный коэффициент сопротивления копанию грунта. |
|
|||||||||||||
|
|
|
|
|
|
g = |
|
|
массу |
m, |
поскольку она определяет |
|
||||||
автогрейдеров главным параметром принято считать |
|
|||||||||||||||||
|
= |
|
|
|
|
|
|
|
|
|
|
|
|
|
|
|
|
|
тяговые качества. Из формулы (3): |
|
= ϕ |
|
|
|
|
|
|
|
(4) |
|
|
||||||
|
|
|
|
|
|
|
|
|
|
|
|
|
|
|
|
|
||
При заданных условиях оптимальное число проходовξο g |
автогрейдера [13, 14]: |
|
|
|
||||||||||||||
Техника и технологии строительства, № 4 (8), 2016 |
|
http://ttc.sibadi.org/ |
|
|
||||||||||||||
СТРОИТЕЛЬНАЯ ТЕХНИКА
|
|
|
|
|
|
|
|
|
|
|
|
|
|
|
|
|
|
|
|
|
|
|
|
|
|
|
|
|
|
|
|
|
|
|
|
|
|
|
(5) |
|
|
||||
|
|
|
|
|
|
|
|
|
|
n = ξο |
g, |
|
|
|
|
|
||||||
|
|
= |
|
|
|
|
|
|
|
|
|
ϕ |
|
|
|
|
|
|
|
|
|
|
|
где |
1,25-1,35 – коэффициент, учитывающий неравномерность сечения стружки при |
|
|
||||||||||||||||||
|
|
|
|
|
||||||||||||||||||
|
последовательных проходах и возможное уменьшение силы сцепного веса из-за реакции |
|
|
|||||||||||||||||||
|
разрабатываемого грунта на рабочий орган. Величина силы тяги автогрейдера зависит от |
|
|
|||||||||||||||||||
|
распределения массы по мостам. Оптимальное распределение массы по мостам обеспечивает |
|
|
|||||||||||||||||||
|
наибольшую устойчивость хода машины. Распределение массы машины по мостам можно |
|
|
|||||||||||||||||||
|
обозначить коэффициентом С2: |
2 = |
2 |
|
|
|
(6) |
|
|
|||||||||||||
|
|
|
|
|
|
|
|
|
|
|
|
|
|
|
||||||||
|
где |
|
– масса автогрейдера, приходящаяся на |
задний мост; |
|
|
|
|
|
|
|
|||||||||||
|
|
|
|
|
|
|
|
|
|
|
|
|||||||||||
|
|
2– общая масса автогрейдера. |
|
|
|
|
|
|
|
|
|
|
|
|||||||||
|
|
В |
таблице 1 представлены средние значения оптимального распределения массы по |
|
|
|||||||||||||||||
|
мостам. |
|
|
|
|
|
|
|
|
|
|
|
|
|
|
|
|
|
|
|
||
|
|
Таблица 1 – Оптимальное распределение массы по мостам |
|
|
|
|
|
|
|
|
||||||||||||
|
|
|
|
|
|
|
|
|
|
|
|
|
|
|||||||||
|
Коэффициент |
|
|
|
Значения коэффициентов развески для колесной схемы |
|
|
|
||||||||||||||
|
развески |
|
1×1×2 |
|
1×2×2 |
|
|
1×1×3 |
|
|
1×2×3 |
|
1×3×3 |
|
|
|
||||||
|
|
|
2 |
|
|
0,7 |
|
|
0,45 |
|
|
0,75 |
|
|
0,70 |
|
0,55 |
|
|
|
||
|
|
|
|
|
|
|
|
|
|
|
|
|
|
|
|
|||||||
|
|
Для определения силы сцепного веса автогрейдера кроме массы и колесной схемы |
|
|
||||||||||||||||||
|
необходимо знать некоторые геометрические параметры машины, такие как длина базы и |
|
|
|||||||||||||||||||
|
расположение отвала в ней. Длина отвала в метрах рассчитывается по формуле [15]: |
|
|
|||||||||||||||||||
|
|
|
|
|
|
|
|
|
|
= (0,7 … 0,76) ∙ |
+ 1,2. |
|
(7) |
64 |
||||||||
|
|
Высота отвала в метрах [3]: |
|
|
|
1000 |
|
|
|
|
|
|
|
|
||||||||
|
|
|
|
|
|
|
|
|
|
= 0,2 ∙ − 0,12. |
|
|
|
(8) |
|
|
||||||
|
|
Минимальный размер базы определяется возможностью полного поворота отвала между |
|
|
||||||||||||||||||
|
колесами автогрейдера при его симметричном положении относительно продольной оси. Но |
|
|
|||||||||||||||||||
|
при этом необходимо учитывать, что чем ближе отвал размещен к задней оси машины, тем |
|
|
|||||||||||||||||||
|
лучше планирующая способность автогрейдера. Минимальный размер базы двухосного |
|
|
|||||||||||||||||||
|
автогрейдера в метрах [15]: |
1 = + √ 2 − 2 + 2∆. |
|
|
|
|
|
|||||||||||||||
|
|
|
|
|
|
|
|
|
|
(9) |
|
|
||||||||||
|
|
Минимальный размер базы трехосного автогрейдера в |
метрах [15]: |
|
|
|
|
|
||||||||||||||
|
|
∆ |
– внешний диаметр шины; |
2 = 1 + 0,5 ∙ + 2∆. |
|
|
|
(10) |
|
|
||||||||||||
|
|
– минимальный |
|
|
– ширина колеи автогрейдера, м; |
|
|
|
|
|
|
|
||||||||||
|
где |
– длина отвала, м; |
|
|
|
|
|
|
|
|
||||||||||||
|
|
|
|
|
|
зазор между отвалом и шиной, м. |
|
|
|
|
|
|
|
|
||||||||
|
|
Ширина колеи автогрейдера в метрах рассчитывается по формуле [15]: |
(11) |
|
|
|||||||||||||||||
|
|
|
|
|
|
|
|
|
|
= (0,86 … 0,87) |
∙ g . |
|
|
|
|
|
||||||
|
|
Размеры шин подбирают по статическим нагрузкам1000 |
на колесо. Нагрузка на колесо |
|
|
|||||||||||||||||
|
переднего моста двухосной машины может быть до 0,2 g, трехосной – до 0,15 g, на |
|
|
|||||||||||||||||||
|
Техника и технологии строительства, № 4 (8), 2016 |
http://ttc.sibadi.org/ |
|
|
||||||||||||||||||