Материал: 1947

Внимание! Если размещение файла нарушает Ваши авторские права, то обязательно сообщите нам

ПРЕДИСЛОВИЕ

Процесс общения преследует несколько целей, главные из которых – сообщение (информирование) и воздействие на собеседника. Воздействие на собеседника может быть разным – убеждение, приказ, манипулирование. Манипуляции сознанием собеседника предстают негативным явлением, являясь угрозой коммуникативной безопасности субъекта общения. Противостоять негативным воздействиям в коммуникации можно, получив необходимые знания из области лингвистики, психологии и культуры, развивая коммуникативные и мыслительные умения, формируя навыки оперирования информацией.

Теоретический материал, описанный в учебном пособии, необходим для определения методики работы по обучению эффективной коммуникации (освоению и передаче текстовой информации) и обеспечению информационной безопасности воспринимающего субъекта. В условиях постоянного роста объема информации главной задачей высшего образования является не столько подача знаний, сколько формирование умений работы с информацией, навыков самостоятельной работы, алгоритмы действий по переработке и применению информации, а среди проблем коммуникации называют проблему информационной безопасности человека и проблему актуализации знаний (например, Азаров 2009).

Материал, предлагаемый в учебном пособии, призван обеспечить коммуникативную безопасность субъекта общения и воспитать полноценную коммуникативную личность, способную к самостоятельной переработке (анализу и оценке) поступающей информации.

Учебное пособие предназначено для студентов специальности 090303 «Информационная безопасность автоматизированных систем» и направлений 090900 «Информационная безопасность», 230100 «Информатика и вычислительная техника», 230700 «Прикладная информатика».

~ 6 ~

Глава 1. ТЕОРИЯ КОММУНИКАЦИИ

1.1. Коммуникация и ее аспекты

Современное общество характеризуется тенденцией постоянного возрастания объема информации. Как следствие возникает требование к членам социума приобретения умений и навыков эффективного использования информации, а именно ее отбора, анализа, определения ее качественных характеристик, достоверности, истинности и умения переструктурирования информации в особые операторные образования – знание. Сферой обращения информационных потоков является, в основном, сфера общения, или коммуникация.

При помощи общего для всех фундаментальных наук системного метода исследования как единой основы можно выделить следующие аспекты коммуникации: языковая система, языковая деятельность и сообщение относятся к внутренним аспектам коммуникации, а языковой материал, речевая деятельность и собственно коммуникация – к внешним аспектам. Рассмотрим подробнее, что представляет собой каждый из вышеназванных аспектов.

Языковая система – совокупность языковых единиц и отношений между ними, а также моделей. Языковая система существует в сознании людей в виде представлений языковых единиц, их парадигматических и синтагматических отношений. Владение языком определяется степенью осознания этой системы, возможностью представить себе эту систему.

Языковой материал – тезаурус или тексты, в которых реализуются языковые единицы. Это зафиксированная особым образом (в звучании, письменных текстах) парадигматическая или синтагматическая организация языковой системы. Текст или языковые единицы становятся языковым материалом, если они используются для анализа и/или синтеза языковых единиц. В этом случае можно оценить как языковой материал статическую функцию тезауруса в сознании.

К динамическим аспектам речевой коммуникации относится языковая деятельность (внутренний аспект) и речевая деятельность (внешний аспект).

Языковая деятельность – это ассоциация языковых и внеязыковых представлений в процессе употребления языковых единиц. Механизмы языковой деятельности порождают процессы говорения, слушания, чтения, письма и других видов языковой коммуникации.

~ 7 ~

Во внешнем плане языковой деятельности соответствует речевая деятельность.

Для целей нашей работы важно разграничить понятия речевая деятельность и речь, которые в некоторых методических работах отождествляются или состоят в отношении включения. Так, под речевой деятельностью понимают речь как процесс, поступок, действие, поведение (Львов 2000, А.Н. Леонтьев 1977). Мы представляем эти аспекты коммуникации следующим образом.

Речевая деятельность – это акустико-артикуляционная деятельность коммуниканта по воспроизводству и комбинированию языковых единиц, что фактически соответствует термину Л.В. Щербы. Этот аспект представляет собой внешнее развертывание языковой информации во времени с помощью определенных правил соединения языковых единиц. Это может быть звуковой или письменный ряд комбинаций или динамическое сцепление соответствующих языковых образов в сознании участника речевой коммуникации.

Индивидуальный, творческий аспект коммуникации, связанный с формированием и осознанием смысла, выражается в сообщении (речи). Сообщение – это индивидуальный, творческий процесс формирования и восприятия смыслового содержания в языковой коммуникации. Сообщение – это семантический результат взаимодействия всех аспектов.

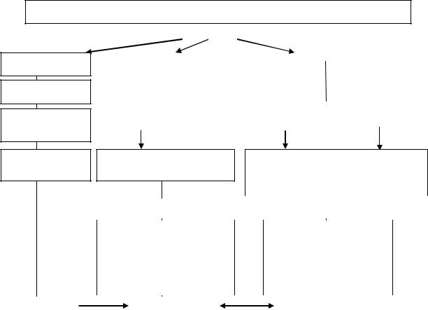
Явление коммуникации можно определить как комплексную модель взаимодействия смысла, грамматики и фонетических особенностей процесса общения. Итак, коммуникация как предмет лингвистики – это многослойное явление, компоненты которого покажем в схеме, построенной профессором В.М. Бельдияном (2006) (схема 1).

 

Схема 1. Коммуникация и ее аспекты

 

Моделируемые

Статические

Динамические

Комплексные

 

 

 

объекты (внутрен-

Языковая

Языковая дея-

Сообщение

ние аспекты)

система

тельность

 

 

 

Объекты непосредственного наблюдения (внеш. аспекты)

 

Языковой

 

Речевая дея-

 

 

Коммуникация

 

материал

 

тельность

 

 

 

 

 

 

 

 

 

 

 

 

 

 

 

 

 

 

 

 

 

 

 

 

 

 

 

 

 

 

 

 

 

 

 

 

 

 

 

 

 

 

 

 

 

 

Язык

 

 

 

Речь

 

 

 

 

 

 

 

 

 

 

 

 

 

 

Текст

 

 

 

 

 

 

 

 

 

 

 

 

 

 

~ 8 ~

В настоящее время множество наук обратилось к изучению коммуникации, однако нас больше интересует не вся их совокупность, а те из них, которые рассматривают коммуникацию с позиций речемыслительного процесса:

Схема 2. Интеграция наук в изучении аспектов коммуникации

Статические

Язык

Системная

лингвистика

Теория языка

 

 

Аспекты коммуникации

 

 

 

 

 

 

 

 

 

 

 

 

 

 

 

 

 

 

 

 

 

 

 

 

 

 

 

 

 

 

 

 

Динамические

 

 

 

 

Комплексные

 

 

 

 

 

 

 

 

 

 

 

 

 

 

 

 

 

 

 

 

 

 

 

 

 

 

Внешняя речь

 

 

 

 

Внутренняя речь

 

 

 

 

 

 

 

 

 

 

 

 

 

 

 

 

 

 

 

 

 

 

 

 

 

 

 

 

 

Коммуник.

 

 

Психолингвистика

 

Когнитивная

 

лингвистика

 

 

 

 

 

 

 

лингвистика

 

 

 

 

 

 

 

 

 

 

 

 

 

 

 

 

 

 

 

 

 

 

 

 

 

 

 

 

 

Теория дискурса (текста) Модели освоения и порождения текста, прагматика, логика, стиль, информативность и т.д.

 

 

 

 

 

 

 

 

 

 

 

Риторика

 

 

 

 

Герменевтика

 

 

 

 

 

 

 

 

 

 

 

 

 

 

 

 

 

 

 

 

 

 

Теория прагматич. синтеза (многообразие иносказаний, эквивалентность речевых отрезков)

Теория прагматич. анализа (многообразие интерпретаций)

Обучение языку

 

 

Развитие речи

 

 

 

 

 

 

 

 

 

 

 

Развитие мышления

 

 

 

 

 

 

 

 

 

 

 

Сделаем вывод: рассмотрение вопроса о сущности и аспектах коммуникации принципиально важно для освоения техники противостояния манипулятивным воздействиям в коммуникации, то есть для обеспечения информационной безопасности воспринимающего субъекта. Как указывают современные ученые, очень важно овладеть алгоритмами действий по переработке и применению информации, а среди проблем коммуникации называют проблему информационной безопасности человека и проблему актуализации знаний (например, Азаров 2009).

~ 9 ~

1.2. Вопрос адекватности коммуникации.

Значение и смысл в тексте

Проблема адекватности в коммуникации волнует лингвистов, переводчиков, литераторов и политиков. Практически каждый из нас сталкивался с проблемой правильности понимания сообщений собеседника или собеседником ваших сообщений. Курт Воннегут, которого также беспокоила обозначенная проблема, в романе «Завтрак для чемпионов» приводит сюжет рассказа своего героя – сумасшедшего писа-

теля-фантаста: «Существо по имени Зог прибыло на летающем блюдце на нашу Землю, чтобы объяснить, как предотвращать войны и лечить рак. Принес он эту информацию с планеты Марго, где язык обитателей состоит из пуканья и отбивания чечетки. Зог приземлился ночью в штате Коннектикут. И только он вышел на землю, как увидел горящий дом. Он ворвался в дом, попукивая и отбивая чечетку, то есть предупреждая жильцов на своем языке о страшной опасности, грозящей им всем. И хозяин дома клюшкой от гольфа вышиб Зогу мозги».

Многие жесты и действия, которые нам кажутся естественными и однозначными, в действительности являются порождением культуры. Это значит, что другая культура может воспринять их неадекватно. Например, поцелуй японцам кажется противным. Найти в незнакомой культуре важный жест, который был бы правильно понят – большое искусство. Миклухо-Маклай отправился один в воинственное племя папуасов. Придя в деревню, все жители которой тут же попрятались, он сел, разулся и заснул. Этот жест убедительно выразил его миролюбивые намерения.

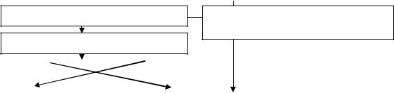
Не менее сложным представляется достижение адекватности в деятельности понимания (интерпретации) текстовых сообщений. В попытках установления четких критериев адекватности интерпретации текста наиболее последовательные шаги были предприняты Нельсоном Гудменом. Этапы понимания информации представим в виде схемы:

Схема 3. Этапы понимания информации

Имеющиеся данные

Предположение (прогноз)

Обстоятельства, Дополнительная информация

 

 

 

 

 

соотнесение

 

 

Устранение противоречий

 

 

 

 

 

 

 

 

 

 

 

 

 

 

 

 

 

 

 

 

 

 

 

 

 

Исключение опровергнутых

 

Подтверждение оставшихся гипотез

 

и исчерпавших себя гипотез

 

 

 

 

 

 

 

 

 

 

 

 

 

 

 

 

 

 

 

 

~ 10 ~