Материал: 1672

Внимание! Если размещение файла нарушает Ваши авторские права, то обязательно сообщите нам

е р и я в н у т р и в у з о в с к и х СибАДИм е т о д и ч е с к и х у к а з а н и й С и б А Д И

М н стерство образования и науки Российской Федерации Федеральное государственное бюджетное образовательное учреждение высшего образования

« ибирский государственный автомо ильно-дорожный университет (СибАДИ)» Кафедра «Эксплуатац я серв с транспортно-технологических машин и комплексов в строительстве»

НЕРАЗРУШАЮЩИЕ МЕТОДЫ КОНТРОЛЯ

Методические указания Составитель К.В. Беляев

Омск ▪ 2018

УДК 620.179

ББК 39.184.892

Н54

Согласно 436-ФЗ от 29.12.2010 «О защите детей от информации, причиняющей вред их здоровью и развитию» данная продукция маркировке не подлежит

Рецензент

СибАДИканд. техн. наук, доц. С.А. Милюшенко (СибАДИ)

Работа утверждена редакционно-издательским советом СибАДИ в качестве методическ х указан й.

Н54 Неразрушающ е методы контроля [Электронный ресурс] : методические указан я / сост. К.В. Беляев. – (Серия внутривузовских методических указаний

ибАДИ). – Электрон. дан. – Омск : СибАДИ, 2018. – URL: http://bek.sibadi.org/ cgi-bin/irbis64r plus/cgiirbis 64 ft.exe. - Режим доступа: для авторизованных пользователей.

Рассмотрена технология проведения часто используемых методов неразрушающего контроля, описана их физическая сущность.

Имеют интерактивное оглавление в виде закладок.

Предназначены для практических занятий обучающихся по направлениям подготовки бакалавриата и магистратуры «Эксплуатация транспортно-техно- логических машин и комплексов», «Наземные транспортно-технологические комплексы», специальности «Наземные транспортно-технологические средства» всех форм обучения по основам неразрушающего контроля.

Подготовлены на кафедре «Эксплуатация и сервис транспортнотехнологических машин комплексов в строительстве».

Текстовое (символьное) издание (2,3 МБ)

Системные требования: Intel, 3,4 GHz; 150 Мб; Windows XP/Vista/7; DVD-ROM; 1 Гб свободного места на жестком диске; программа для чтения pdf-файлов:

Adobe Acrobat Reader; Foxit Reader

Техническая подготовка Н.В. Кенжалинова Издание первое. Дата подписания к использованию 20.06.2018

Издательско-полиграфический комплекс СибАДИ. 644080, г. Омск, пр. Мира, 5 РИО ИПК СибАДИ. 644080, г. Омск, ул. 2-я Поселковая, 1

© ФГБОУ ВО «СибАДИ», 2018

ВВЕДЕНИЕ

Улучшение качества промышленной продукции, повышение надежности и долговечности оборудования и изделий возможно при условии совершенствования производства и внедрения системы управления качеством.

Контроль качества является самостоятельной технологической операцией, затраты на которую, например, в строительной индустрии, составляют 10…12%. Эти затраты быстро окупаются, так как применение неразрушающего контроля радикально повышает качество и надёжность конструкц й, обеспечивая при этом возможность определения

гарант рованного срока их эксплуатации.

С

 

Ш рокое пр менение неразрушающих методов контроля, не тре-

бующ х

о разцов или разрушения готовых изделий, позволяет

избежать

х потерь времени и материальных затрат, обеспечить

вырезки част чнуюбольшли полную автоматизацию операций контроля при одно-

временном знач тельном повышении качества и надежности изделий. В настоящее время ни один технологический процесс получения ответственной продукц Ане внедряется в промышленность без соответствующей системы неразрушающего контроля.

Данные методические указания позволят студентам лучше усвоить основные методы неразрушающего контроля, рассмотрев практические

аспекты их применения. Д И

3

1. ДЕФЕКТЫ СВАРНЫХ СОЕДИНЕНИЙ В МЕТАЛЛОКОНСТРУКЦИЯХ

В соответствии с ГОСТ 1546779 термин «дефект» определяют как каждое отдельное несоответствие продукции требованиям, установлен-

ным нормативной документацией. Сварные соединения металлоконструкций нефтегазопромысловой

отрасли, подъёмных сооружений и др. конструкции наиболее часто выполняют с помощью сварки. Поэтому целью занятия данного раздела является более подробное изучение классификации дефектов сварных

сборкисоед нен й пр ч н их возникновения В сварочном производстве принято разделять дефекты подготовки

здел й под сварку и сварочные дефекты [1]. Последние могут

быть наружными (дефекты формы швов) или поверхностными и внутренн ми. Внутренн е дефекты, в свою очередь, могут представлять собой л бо несплошности (макроскопические дефекты), либо дефекты структуры. В данном разделе основное внимание уделено именно контролю несплошностей, т.е. внутренних микроскопических дефектов сварных соед нен й. Однако следует иметь в виду, что дефекты подго-

этого вида при сваркеАплавлением: неправильный угол скоса кромок в швах с V-, U-, и X-образной разделкой; слишком большое или малое

товки и

часто приводят к появлению собственно сварочных де-

фектов,

сборкипоэтому подготовку изделий к сварке необходимо тщательно

контролировать.

Дефекты подготовки и с орки. Наиболее характерные дефекты

 

Д

притупление по длине стыкуемых кромок; непостоянство зазора между кромками; несовпадение стыкуемых плоскостей кромок; расслоения и

загрязнения на кромках и т.п.

И

Причинами подобных дефектов могут быть неисправности станков для изготовления заготовок и приспособлений для сборки; недоброкачественность исходных материалов; ошибки в чертежах, а также низкая квалификация и культура труда работников.

Правильность сборки контролируют внешним осмотром и промерами при помощи шаблонов и инструментов [1].

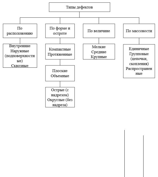
Классификация дефектов по их типам и видам. Наиболее об-

щая классификация сварочных дефектов – по их типам, которые будем связывать в дальнейшем с геометрическими признаками и массовостью дефектов (схема 1.1).

Важна также классификация по природе дефектов, относящихся к тому или иному способу сварки. Будем считать, что природа дефекта определяет его вид и род. Для стыковых стальных соединений, выпол-

4

ненных сваркой плавлением, обычно устанавливают шесть видов дефектов. В табл. 1.1 приведена их классификация.

С

 

 

 

 

 

 

 

 

 

и

 

 

 

 

 

 

 

 

бА

 

 

 

 

 

Рис. 1.1. Классификация дефектов по их типам и видам

 

 

 

 

 

 

 

 

 

 

 

Таблица 1.1

 

Классификация видов дефектов по технологическому признаку

 

Наименование вида

Обозначения

Наименование

Обозначения

 

 

по РС

 

 

по

по РС

по

 

 

дефектов

 

 

вида дефектов

 

 

СЭВ

 

ГОСТ

СЭВ

 

ГОСТ

 

 

 

 

 

 

 

 

 

 

 

 

 

И

 

 

Газовые включения

 

 

 

 

Непровары ……….

D

 

H

 

 

(поры) ……….

А

 

П

 

Трещины …………

E

 

T

 

 

Твердые включения

В

 

Ш

 

Неправильная форма

 

 

 

 

 

(шлаки, металлы)

 

 

 

 

и прочие дефекты

 

 

 

 

 

 

 

 

 

…………….

F

 

-

 

 

Несплавления …...

С

 

Н

 

 

 

 

 

 

 

 

 

 

 

 

 

 

 

 

 

 

 

 

Наружные дефекты. Форма и размеры швов обычно зависят от толщины свариваемого материала. Их задают техническими условиями и указывают на чертежах. При сварке плавлением, как правило, регламентируют: ширину шва b; высоту усиления шва h и проплава h1 (рис. 1.2, а). Для тавровых и нахлесточных соединений регламентируют катет шва k и высоту рабочего сечения h (рис. 1.2, б).

5