Материал: 1458

Внимание! Если размещение файла нарушает Ваши авторские права, то обязательно сообщите нам

 

 

 

 

 

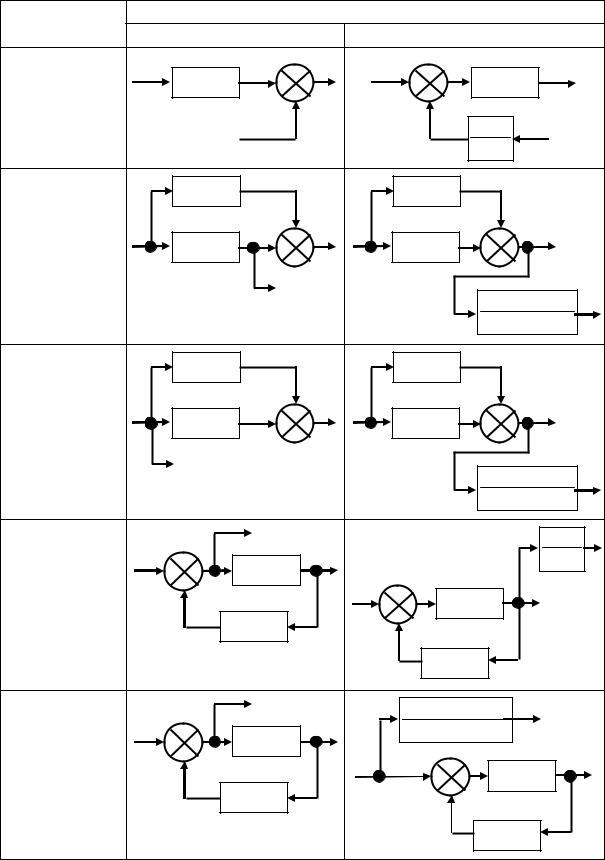
. 2.3

-

 

 

 

 

 

 

 

 

 

 

 

 

 

 

X

W1(p)

Y

 

X

Y

 

 

 

 

W1(p)

 

 

 

 

 

 

 

 

±

 

 

±

 

 

 

 

 

 

U

 

 

U

 

 

1

 

 

 

 

 

 

W1 ( p)

 

 

 

 

 

 

 

 

 

 

 

W2(p)

 

 

W2(p)

 

 

 

X

±

Y

X

±

Y

 

 

W1(p)

W1(p)

 

 

 

 

 

 

 

 

 

 

 

U

 

 

 

 

U

 

 

 

 

W1 ( p)

 

 

 

 

 

W1 ( p) W2 ( p)

 

 

 

W2(p)

 

 

W2(p)

 

 

 

X

±

Y

X

±

Y

 

 

W1(p)

W1(p)

 

 

 

 

 

 

 

 

 

 

 

X

 

 

 

 

X

 

 

 

 

1

 

 

 

 

 

 

W1 ( p) W2 ( p)

 

 

X

U

Y

 

 

1

 

W1(p)

 

 

W1 ( p) U

 

 

 

 

 

 

±

 

X

Y

 

 

 

 

 

 

W1(p)

 

 

 

 

W2(p)

 

 

±

 

 

 

 

 

 

 

 

 

 

 

 

 

 

 

 

 

 

 

 

 

W2(p)

 

 

 

X

U

Y

 

1

U

 

W1(p)

 

1 W1 ( p) W2 ( p)

 

 

 

 

 

 

 

±

 

X

 

 

Y

 

 

 

 

W1(p)

 

 

 

W2(p)

 

 

±

 

 

 

 

 

 

 

 

 

 

 

 

 

 

W2(p)

 

 

 

 

 

55

 

 

 

 

-

-

.

, x, y,

W ( p)

 

 

 

b0 p b1

 

 

 

 

.

(2.136)

a

 

p n a p n 1

a

 

p n 2

... a

 

p a

 

 

0

2

n 1

n

 

 

 

1

 

 

 

 

 

,

:

a

0

p n y a p n 1 y a

2

p n 2 y ... a

n 1

p y a

n

y b p b x .

(2.137)

 

1

 

 

0

1

 

(2.137) p:

p n y

1

b p b x a p n 1 y a

2

p n 2 y ... a

n 1

p y a

n

y . (2.138)

 

 

0

1

1

 

 

 

 

a0

 

 

 

 

 

 

 

 

pny ( 0p + 1)x

, 1,

2, ..., n-1, n:

0

 

b0

, 1

 

b1

, 1

 

a1

, 2

 

a2

,…., n 1

 

an 1

, n

 

an

. (2.139)

 

 

a0

a0

 

a0

 

 

a0

 

a0

 

 

 

 

 

a0

 

 

y

pny.

n , -

pny p·y ( . 2.24).

pn y

 

 

 

pn 1 y

 

 

 

pn 2 y

p y

 

 

 

y

1

 

1

 

1

 

 

 

 

 

 

 

 

 

 

 

 

 

 

 

 

p

 

 

p

 

 

p

 

 

 

 

 

 

 

 

 

. 2.24.

(2.138)

, . 2.25.

56

0 p

 

+ pn y

1

pn 1 y 1

pn 2 y

p y

1

y

x

1

p

p

 

p

 

-

 

 

 

 

 

 

 

 

 

 

 

 

 

1

2

n-1

 

n

n 1

i 1

. 2.25. ,

1.? -

?

2.? -

?

?

4.? ?

?

6.-

?

7.-

?

8.-

?

9.?

?

10. ? -

?

57

11.?

?

12.? -

?

13.?

?

14..

15..

16.-

?

17.?

18.?

19.?

20..

21.?

?

23.-

?

?

25., ?

-

?

58

3.

3.1.

-

. -

.

, . (2.137) -

a

0

p n a p n 1

... a

n

y .

(3.1)

 

1

 

 

 

, -

.

a

0

p n a p n 1

... a

n

y 0 t .

(3.2)

 

1

 

 

 

, . , -

.

,

( -

).

, -

-

, .

, -

,

.

: -

.

(

, , , ).

-

.

.

59