Материал: 117

Внимание! Если размещение файла нарушает Ваши авторские права, то обязательно сообщите нам

Библиографический список

1.СНиП 3.02-01-87. Земляные работы. Основания и фундаменты.

2.СНиП 12-03-01. Ч.1. Безопасность труда в строительстве.

3.СНиП 12-04-02. Ч.2. Безопасность труда в строительстве. Строительное производство.

4.СНиП 1.04.03-85. Нормативный срок строительства объектов.

5.ПБ-10-382-00. Правила безопасной работы с грузоподъемными механизмами.

6.Свайные работы: Справочник строителя / Под ред. М.И. Смородинова. − М.: Стройиздат, 1988.

 

Оглавление

 

 

1.

Область применения и исходные данные. . . . . .

. . . . . . . . . . . . . . . . . . . . . . . . . .

3

2.

Подготовка строительной площадки к производству работ . . . . . . . . . . . . . . . .

3

3.

Организация и технология строительного процесса . . . . . . . . . . . . . . . . . . . . . . .

4

 

3.1. Состав сваебойной установки . . . . . . . . . . . .

. . . . . . . . . . . . . . . . . . .. . . . . .

4

 

3.2. Выбор сваебойного штангового дизель-молота . . . . . . . . . . . . . . . . . . . . . . .

5

 

3.3. Расчет длины навесной копровой стрелы . .

. . . . . . . . . . . . . . . . . . . . . . . . . .

6

 

3.4. Организация труда рабочих . . . . . . . . . . . . . .

. . . . . . . . . . . . . . . . . . . . . . . . .

6

 

3.5. Порядок работы по погружению свай . . . . .

. . . . . . . . . . . . . . . . . . . . . . . . .

7

 

3.6. Расчет «отказа» свай . . . . . . . . . . . . . . . . . . . .

. . . . . . . . . . . . . . .. . . . . . . . . .

10

 

3.7. Сдача выполненных работ . . . . . . . . . . . . . . . .

. . . . . . . . . . . . . . . . . . . . . . .

10

4.

Калькуляция трудовых затрат и график выполнения работ . . . . . . . . . . . . . . . .

10

5.

Материалы и технические ресурсы . . . . . . . . . . . . . . . . . . . . . . . . . . . . . . . . . . . .

11

6.

Потребность в оборудовании и инструментах . . . .

. . . . . . . . . . . . . . . . . . . . . . . .

11

7.

Безопасность труда . . . . . . . . . . . . . . . . . . . . . . . . . .

. . . . . . . . . . . . . . . . . . . . . . . .

12

8.

Технико-экономические показатели (ТЭП) . . . . . .

. . . . . . . . . . . . . . . . . . . . . . . .

13

9.

Графическая часть технологического регламента . . . . . . . . . . . . . . . . . . . . . . . . .

14

 

Библиографический список . . . . . . . . . . . . . . . . .

. . . . . . . . . . . . . . . . . . . . . . . . . .

15

 

Приложения . . . . . . . . . . . . . . . . . . . . . . . . . . . . . . . .

. . . . . . . . . . .. . . . . . . . . . . . .

16

Приложение 1

Калькуляция трудовых затрат на забивку свай заводского изготовления (примерная)

 

 

 

 

 

 

 

 

 

 

 

 

 

руб,Расценка.

 

 

п/п

Обоснование ЕНиР

 

 

 

работОбъем

ч-ч м-ч

 

ч-ч

 

м-ч

 

на

на

 

 

 

 

 

 

 

Трудоемкость

 

 

Зарплата, руб,

 

 

Наименование

Состав звена

Ед. изм.

 

 

 

 

 

 

 

 

 

 

в ценах 1984 г.

 

 

 

 

 

 

 

 

 

 

 

 

 

 

 

 

работ

 

на ед. изм.

 

на объем

 

 

 

 

 

 

 

 

 

 

 

 

 

 

 

 

 

 

 

 

 

 

 

 

 

 

 

 

 

ед.

объем

 

 

 

 

 

 

 

 

 

 

 

 

 

 

 

 

 

1

Е12-25

Разгрузка

Машинист 6р–1

100 свай

8,00

29,1

9,7

232,8

 

77,6

 

22-41

22,41

179,28

Такелаж. 3р–1

 

 

 

 

и приемка свай

 

 

 

 

 

 

 

 

 

 

 

 

 

 

 

 

 

 

 

 

 

 

 

 

 

 

 

 

 

 

 

 

 

 

 

 

 

 

 

 

 

 

 

 

 

 

2

Е12-97

Разметка свай

Копровщик 3р–1

100 м

120,0

1,8

216,0

 

 

0-84

0,84

100,8

 

 

 

 

 

 

 

 

 

 

 

 

 

 

 

 

 

3

Е12-28

Подвозка свай тру-

Машинист 6р–1

1 свая

800

0,46

 

 

368

 

0-21

0,21

168,0

 

 

боукладчиком

 

 

 

 

 

 

 

 

 

 

 

 

 

 

 

 

 

 

 

 

 

 

 

 

 

 

 

 

 

 

 

 

 

 

Машинист 6р–1

 

 

 

 

 

 

 

 

 

 

 

 

 

4

Е12-28

Забивка свай

Копровщик 5р–1

1 свая

800

1,2

0,46

960

 

 

368

 

1-13

1,13

904

 

 

 

Копровщик 3р–1

 

 

 

 

 

 

 

 

 

 

 

 

 

 

 

 

 

 

 

 

 

 

 

 

 

 

 

 

 

 

 

 

 

 

 

 

 

 

1408,8

171

чел./дн;

=1352 руб.

 

 

 

 

 

 

 

 

 

 

 

 

 

 

 

 

 

8,2

 

 

 

 

 

 

 

 

 

 

 

 

 

 

 

 

 

 

 

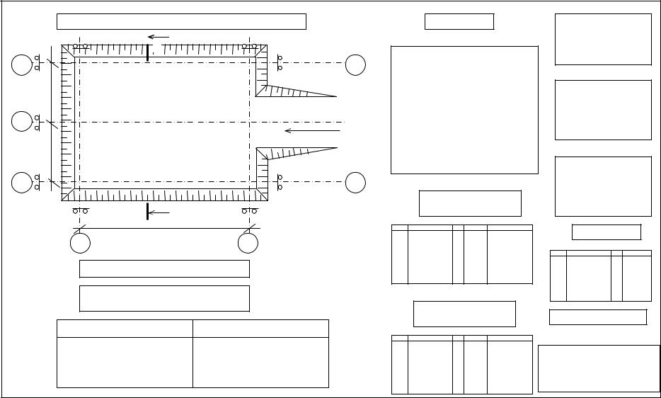
Приложение 2

 

Графическая часть технологического регламента

 

План котлована и свайного поля

Разрез I-I

Состав сваебойной

1

 

 

установки

 

 

 

В

 

В

 

18,0

 

 

Безопасность труда

 

 

по СНиП 12-04-02,

 

 

ч. 2 и 6

 

 

 

Б

 

 

(приложение 2)

18,0

 

i 150

 

 

 

 

А

 

А

Требование СНиП

 

3.02.01-87 по каче-

 

 

Потребность мате-

ству

1

72,0

риалов

 

 

ТЭП

1

2

 

 

 

Проектные параметры свай

 

 

Калькуляция и график производ-

 

 

ства работ

 

Потребность машин

Примечания:

 

 

и инструментов

 

 

 

Штамп

РЕЦЕНЗИЯ

на технологический регламент

«Погружение железобетонных свай заводского изготовления штанговым дизель-молотом»

г. Омск

22.09.2008

Технологический регламент «Погружение железобетонных свай заво-

дского изготовления штанговым дизель-молотом» представляет собой со-

временный документ по правильной технологической работе при проек-

тировании технологической карты на комплексный процесс при устройст-

ве искусственного основания под фундаменты строящихся зданий.

Регламент можно использовать как в учебном процессе по курсу «Тех-

нология и организация строительства», так и на производстве. Он актуален как для молодых специалистов, выпускников строительных высших и средних учебных заведений, так и работников строительного комплекса.

Рецензент:

 

директор ОООООФ «ЦКС»

А.И. Стариков

Учебное издание