Материал: Введение в общую психологию

Внимание! Если размещение файла нарушает Ваши авторские права, то обязательно сообщите нам

Наконец, последний, самый высокий - уровень Е. Это уровень интеллектуальных двигательных актов, в первую очередь речевых движений, движений письма, а также движения символической, или кодированной, речи - жестов глухонемых, азбуки Морзе. Движения этого уровня определяются не предметным, а отвлеченным, вербальным смыслом.

Теперь сделаю два важных замечания относительно функционирования уровней.

Первое: в организации сложных движений участвуют, как правило, сразу несколько уровней - тот, на котором строится данное движение (он называется ведущим), и все нижележащие уровни.

К примеру, письмо - это сложное движение, в котором участвуют все пять уровней. Проследим их, двигаясь снизу вверх.

Уровень А обеспечивает прежде всего тонус руки и пальцев.

Уровень В придает движениям письма плавную округлость, обеспечивая скоропись. Если переложить пишущую ручку в левую руку, то округлость и плавность движений исчезает: дело в том, что уровень В отличается фиксацией «штампов», которые выработались в результате тренировки и которые не переносятся на другие двигательные органы (интересно, что при потере плавности индивидуальные особенности почерка сохраняются и в левой руке, потому что они зависят от других, более высоких уровней). Так что этим способом можно вычленить вклад уровня В.

Далее, уровень С организует воспроизведение геометрической формы букв, ровное расположение строк на бумаге.

Уровень D обеспечивает правильное владение ручкой, наконец, уровень Е - смысловую сторону письма.

Развивая это положение о совместном функционировании уровней, Н. А. Бернштейн приходит к следующему важному правилу: в сознании человека представлены только те компоненты движения, которые строятся на ведущем уровне; работа нижележащих, или «фоновых», уровней, как правило, не осознается.

Когда субъект излагает на бумаге свои мысли, то он осознает смысл письма: ведущим уровнем, на котором строятся его графические движения, в этом случае является уровень Е. Что касается особенностей почерка, формы отдельных букв, прямолинейности строк и т. п., то все это в его сознании практически не присутствует.

Второе замечание: формально одно и то же движение может строиться на разных ведущих уровнях.

Проиллюстрирую это следующим примером, заимствуя его у Н. А. Бернштейна. Возьмем круговое движение руки; оно может быть получено на уровне А: например, при фортепианном вибрато кисть руки и суставы пальцев описывают маленькие круговые траектории. Круговое движение можно построить и на уровне В, например включив его в качестве элемента в вольную гимнастику.

На уровне С будет строиться круговое движение при обведении контура заданного круга. На уровне предметного действия D круговое движение может возникнуть при завязывании узла. Наконец, на уровне Е такое же движение организуется, например, при изображении лектором окружности на доске. Лектор не заботится, как заботился бы учитель рисования, о том, чтобы окружность была метрически правильной, для него достаточно воспроизведения смысловой схемы.

А теперь возникает вопрос: чем же определяется факт построения движения на том или другом уровне? Ответом будет очень важный вывод Н. А. Бернштейна, который дан выше: ведущий уровень построения движения определяется смыслом, или задачей, движения.

Яркая иллюстрация этого положения содержится в исследовании А. Н. Леонтьева и А. В. Запорожца (59). Работая в годы Великой Отечественной войны над восстановлением движений руки раненых бойцов, авторы обнаружили следующий замечательный факт.

После периода лечебных упражнений с раненым проводилась проба для выяснения того, насколько функция руки восстановилась. Для этого ему давалась задача «поднять руку как можно выше». Выполняя ее, он поднимал руку только до определенного предела - диапазон движений был сильно ограничен. Но задача менялась: больного просили «поднять руку до указанной отметки на стене», и тогда оказывалось, что он в состоянии поднять руку на 10-15 см выше. Наконец, снова менялась задача: предлагалось «снять шляпу с крючка» - и рука поднималась еще выше!

В чем здесь дело? Дело в том, что во всех перечисленных случаях движение строилось на разных уровнях: первое движение («как можно выше») - в координатах тела, т. е. на уровне В; второе («до этой отметки») - на уровне С, т. е. в координатах внешнего пространства; наконец, третье («снимите шляпу») - на уровне D). Проявлялась смена уровней в том, что движение приобретало новые характеристики, в частности осуществлялось со все большей амплитудой.

Аналогичные факты известны теперь в большом количестве. Приведу еще один пример из наших собственных исследований, относящихся к движениям глаз (29).

Человеческие глаза, как известно, очень подвижны, и их движения очень разнообразны. Среди этих движений есть и такие, которые субъект не замечает; их нельзя заметить также, глядя в глаза другого человека со стороны; это - непроизвольные микродвижения глаз. Они происходят и тогда, когда человек, как ему кажется, неподвижно смотрит на точку, т. е. фиксирует ее взглядом. Для выявления этих движений приходится прибегать к очень тонким и точным методам регистрации.

С помощью таких методов давно было обнаружено, что при фиксации точки глаза совершают движения трех разных типов: тремор с очень большой частотой, дрейфы и скачки, которые обычно возвращают глаз, сместившийся в результате дрейфа, на фиксируемую точку. Каждый из этих типов движений имеет свои параметры: частоту, амплитуду, скорость и др.

Факт, который удалось установить нам, состоит в том, что при изменении задачи существенно меняются все параметры перечисленных движений глаз. Например, в одном случае испытуемому предлагалось «просто смотреть» на световую точку, в другом - «обнаруживать моменты, когда будет меняться ее цвет».

Заметьте, задача менялась, казалось бы, очень незначительно: во втором случае, как и в первом, испытуемый должен был фиксировать точку, чтобы не пропустить смену цвета. И тем не менее изменение цели (смысла) фиксации приводило к изменениям фиксационных движений: другим становился частотный спектр тремора, скорость дрейфов уменьшалась, скачки происходили реже и с меньшей амплитудой.

Подобные факты, как и общий вывод из них, замечательны тем, что показывают решающее влияние такой психологической категории, как задача, или цель, движения на организацию и протекание физиологических процессов.

Этот результат явился крупным научным вкладом

Н. А. Бернштейна в физиологию движений.

Лекция 10. Физиология движений и физиология активности

(продолжение)


Процесс формирования двигательного навыка. Принцип активности и его развитие Н. А. Бернштейном: конкретно-физиологический, общебиологический и философский аспекты


Переходим к следующей важной теме, совершенно по-новому раскрытой Н. А. Бернштейном, - механизмам формирования навыка. Эта проблема очень важна для психологии, так как формирование навыков составляет, как вы уже знаете, основу всякого обучения.

Процесс формирования навыка описан у Бершптейна очень подробно. Он выделил много частных фаз - порядка семи, которые объединяются в более общие периоды. Для первого знакомства достаточно будет разобрать эти периоды.

В первый период происходит первоначальное знакомство с движением и первоначальное овладение им. С чего начинается обучение движению, т. е. каковы «горячие точки» формирования навыка на первых порах?

Все начинается, конечно, с выявления его двигательного состава, т. е. того, что и как надо делать: какие элементы движения, в какой последовательности, в каких сочетаниях надо производить. Например, когда рука толкает ядро, то что в это время делает корпус?

Как происходит знакомство с двигательным составом действия? Конечно, путем рассказа, показа, разъяснения, наблюдения. В этот период идет ознакомление с тем, как движение выглядит снаружи. Часто, если его показывает опытный мастер, создается иллюзия необыкновенной простоты и легкости выполнения. Однако, как правило, новичка ждет разочарование: движение совершенно не получается.

Часто в такую «ловушку» видимой легкости движения попадают дети. Вам, наверное, приходилось наблюдать их наивные, неловкие попытки воспроизвести только что увиденный танец, спортивное движение или какое-нибудь орудийное действие.

В чем же причина подобных неудач? Причина в том, что, как только движение начинается, на субъекта обрушивается поток совершенно непривычных сенсорных сигналов о нем. Этот поток идет от всех частей тела, со всех рецепторных поверхностей, и человек не может в них разобраться. Таким образом, следующая фаза первого периода (она наиболее трудоемкая) уходит на бесконечные повторения с целью прояснения внутренней картины движения. Одновременно человек учится перешифровывать афферентные сигналы в эффекторные команды. Накопление «словаря перешифровок» - одно из самых важных событий этого периода. Большое количество повторений здесь необходимо потому, что перешифровки должны быть найдены в ответ на любые отклонения, на любые варианты движений. Как пишет Бернштейн, организм на этой фазе должен «наощущаться досыта», и каждая шишка или синяк - это болевой след от процесса накопления перешифровок.

Итак, если воспользоваться схемой рефлекторного кольца, то можно указать наиболее «горячие точки» первого периода. Ими будут события, происходящие в блоках: «программа», «задающий прибор» и «перешифровки», т. е. соответственно, прояснение внешнего двигательного состава, внутренней картины движения и отработка правильных коррекций.

Последнее чрезвычайно важное событие, которым кончается этот период, состоит из первоначальной росписи коррекций по нижележащим уровням. В этом процессе надо специально разобраться.

Напомню, что, обсуждая в лекции «Неосознаваемые процессы» формирование навыка, я подчеркивала, что первоначальная отработка всех элементов, составляющих навык, происходит на уровне сознания. Очень часто она строится на уровне D, поскольку этот уровень наиболее доступен осознанию.

Интересно, что к помощи уровня D интуитивно прибегают педагоги и тренеры, обучая движениям, которые относятся к нижележащим уровням. Приведу два примера.

При освоении прыжков на батуте очень важно с самого начала выработать правильную вертикальную стойку. Важная особенность этой стойки - максимальная вертикальная «растяжка» тела при взлете вверх с одновременным его раскрепощением. Последнее дается новичкам с трудом: они, как правило, «зажимают» корпус, напрягают плечи, наклоняют голову и т. п. Мне приходилось наблюдать, как опытный тренер подключал к отработке этого движения, по своему смыслу принадлежащего уровню В или даже А, уровень D через инструкцию: «Представьте себе, что из вашего затылка торчит шест и вы каждый раз, когда подлетаете вверх, стремитесь коснуться потолка его концом». Очевидно, что тем самым внимание ученика отвлекалось от позы тела на «предметную логику» положения и движения «шеста». Оказывалось, что, действуя в этой логике, обучающийся значительно легче достигал требуемой позы.

Другой пример относится к технике поворота на горных лыжах.

Одним из моментов, способствующих сохранению и даже увеличению скорости во время поворота, является довольно тонкое движение дополнительного «выталкивания» ступней ног вперед по ходу «выписывания» лыжами дуги. Уловить это движение помогает совет представить себя на качелях: раскачивание качелей достигается очень сходными движениями ног.

Подобные предметные образы помогают найти правильный внешний рисунок движения и отработать необходимые коррекции на уровне D. Однако по мере повторения начинают проясняться и осваиваться сигналы обратной связи на нижележащих уровнях. Как правило, они дают более тонкие и точные сведения о различных сторонах движения, недоступные ве́дению уровня D: вам уже известно, что уровень А хорошо «осведомлен» о тонусе и равновесии тела, уровень В - о положении частей тела и т. д.

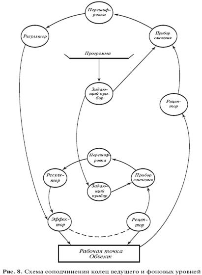
Попробуем на схеме кольца изобразить этот процесс подключения нижележащих уровней.

К сожалению, Н. А. Бернштейн только вербально соединил основные части своей концепции - схему кольца управления и теорию уровней, указав, что совместно работающие уровни можно представить себе как иерархическую систему колец. Он, однако, не оставил соответствующей схемы.

Попробуем гипотетически восполнить этот пробел на свой страх и риск. На рис. 8 изображены два кольца: верхнее принадлежит ведущему уровню, а нижнее - одному из фоновых уровней. На самом деле система колец должна быть более сложной: содержать не два, а несколько этажей и в каждом уровне - не одно, а много колец.

Однако рассмотрим только два соподчиненных кольца, как представляющих отношения ведущего и любого из нижележащих уровней.

Кольцу ведущего уровня принадлежит общая программа движения, все остальные блоки дублируются в кольце фонового уровня. В частности, у него свой «рецептор», через который поступают сигналы об аспектах движения, адекватных данному уровню, и часто сигналы другой модальности, отличной от сигналов ведущего уровня. Эффектор же у обоих колец общий - это, условно говоря, мышца, на которую сходятся сигналы управления с разных уровней.

Теперь рассмотрим какой-нибудь простой пример процесса формирования навыка, в котором явно видно подключение нижележащего уровня.

Обычно вы входите в свою комнату и включаете свет, не глядя на руку. Это движение для вас слишком привычно, и вы о нем специально не заботитесь.

Однако раньше, только осваивая это движение, вы, конечно, зрительно контролировали его. Оно строилось у вас на уровне С как движение, учитывающее метрику внешнего пространства и нуждающееся в зрительном контроле. Если ваша рука двигалась не совсем точно по направлению к выключателю, зрительные сигналы о ее отклонении перешифровывались в сигналы коррекции.

Однако одновременно вы получали сигналы обратной связи от мышечных рецепторов проприоцептивной модальности. Вначале они не несли функциональной нагрузки. Однако постепенно, по мере повторения движения, происходило формирование мышечного чувства правильного движения. Это было прояснение «внутренней картины» движения, которое уже обсуждалось выше. На схеме оно означает формирование SW нижнего кольца, которое должно соответствовать SW кольца ведущего уровня. Теперь в нижнем кольце может начать функционировать прибор сличения и отрабатываться соответствующие перешифровки. Однако для этого в течение некоторого времени необходима полная задействованность ведущего уровня: он продолжает выполнять роль лесов для строящегося здания. В нашем примере это соответствует фазе, когда вы более уверенно и более точно протягиваете к выключателю руку, но все-таки вынуждены еще на нее посматривать.


Итак, события, которые завершают первый период, а именно прощупывание и роспись коррекций по фоновым уровням, на схеме изображаются подключением контуров управления нижележащих уровней.

Этот процесс непосредственно подходит ко второму периоду - автоматизации движения.

В течение этого периода происходит полная передача отдельных компонентов движения или всего движения целиком в ве́дение фоновых уровней. В результате ведущий уровень частично или полностью освобождается от заботы об этом движении.