Материал: Устойчивость нелинейной системы автоматического управления

Внимание! Если размещение файла нарушает Ваши авторские права, то обязательно сообщите нам

Устойчивость нелинейной системы автоматического управления

Введение

Анализ и расчет систем управления с обратной связью теснейшим образом связаны с динамикой. Каждый элемент в системе должен рассматриваться как динамический, причем его динамические характеристики задаются либо численно, либо графически, либо в форме уравнения. Довольно часто динамику элементов систем автоматического управления удается описать линейными дифференциальными уравнениями с постоянными коэффициентами. В этом случае работа системы может анализировать посредством хорошо развитого аппарата линейной теории следящих систем.

Фактически можно утверждать, что не существует полностью линейных физических систем или, наоборот, что все физические системы нелинейные. Хорошо известно, что анализ и расчеты, выполненные на основе линейной теории, позволяют создавать совершенные устройства, фактическая работа которых в большей степени согласуется с данными, полученными их линейных расчетов. С другой стороны, для инженера-автоматчика все более очевидно, что ограничение аппарата анализа методами линейной теории не дает удовлетворительного результата в случае высококачественных систем, предназначенных для работ в широком диапазоне рабочих условий. Линейная теория часто полезна на стадии начального изучения; распространенной является практика, при которой предварительный анализ и расчет проводится в линейном плане, а в процессе уточненного расчета рассматривается влияние существенных нелинейностей.

1. Составление уравнений элементов САУ

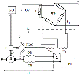
Рис. 1. Система автоматического управления температурой в сушильной камере

В состав нелинейной САУ входят наряду с объектом регулирования (ОР) следующие технические средства автоматизации (см. рис. 1): ЧЭ - чувствительный элемент (измерительный мост с термометром сопротивления), РП - поляризованное реле (усилитель), Д - двигатель, ОВ - обмотки возбуждения двигателя, Р - редуктор, РО - регулирующий орган (заслонка), ПОС - потенциометр обратной связи.

Объектом регулирования (ОР) в рассматриваемой САУ является сушильная камера. Регулируемый параметр - температура греющего агента θ, которая устанавливается поворачивающейся заслонкой (РО), приводимой в движение исполнительным механизмом (электродвигателем Д с редуктором Р). Регулирующий орган - заслонка - изменяет соотношение между количеством холодного воздуха и горячего газа.

Температура теплоносителя - смеси воздуха и газа - измеряется термометром сопротивления, являющимся в системе чувствительны элементом. Измерительный мост является неуравновешенным. Равновесие моста характеризуется отсутствием напряжения и тока на измерительной диагонали. Всякое изменение сопротивления ЧЭ выводит мост из равновесия, т. е. по диагонали моста потечет ток.

Таблица 1. Исходные данные системы

Для заданной принципиальной схеме составим дифференциальные уравнения звеньев системы.

Уравнение регулируемого объекта:

 

где  - фактическое значение температуры объекта,  - угол поворота регулирующего органа.

Уравнение чувствительного элемента:

 

где  - заданное значение температуры объекта,  - ошибка рассогласования значений.

Уравнение релейного усиления:

где  - нелинейная функция, заданная статической характеристикой (см. рис. 2).

Уравнение двигателя постоянного тока:


где  - угол поворота вала двигателя

Уравнение редуктора:


где  - коэффициент передачи редуктора

Уравнение цепи обратной связи:


где  - ампер-витки обмотки обратной связи.

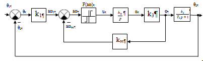
2. Составление структурно-математической схемы САУ

Структурно-математическая схема системы автоматического регулирования температуры изображена на рис. 3.

В соответствии со структурно-математической схемой дифференциальное уравнение линейной части системы можно записать в следующем виде:


Подставим в уравнение (7) численные значения параметров и получим


Уравнение линейной части (7) дополняется уравнением нелинейного звена (3).

Рис. 2. Структурно-математическая схема САУ температуры

3. Исследование устойчивости САУ температуры в сушильной камере

.1 Исследование устойчивости САУ методом фазового пространства

Исследуем устойчивость САУ температуры методом фазового пространства при отключенной местной обратной связи (см. рис. 1).

В режиме стабилизации температуры можно принять

При этом уравнения звеньев системы можно записать в следующем виде:

1)  Уравнение объекта регулирования:


2)  Уравнение чувствительного элемента:


3)      Уравнение усилителя (при ):


4)  Уравнение двигателя постоянного тока:


5)  Уравнение редуктора:

Учитывая, что ток в обмотке поляризованного реле пропорционален отклонению температуры , а скорость отклонения регулирующего органа  пропорциональна напряжению , в качестве входной величины нелинейного звена (поляризованного реле) можно принять , а в качестве выходной - величину  (см. рис. 4).

Рис. 3. Статическая характеристика нелинейного звена

На этом рисунке:


В соответствии с уравнением объекта регулирования (9) и статической характеристикой нелинейного звена (см. рис. 4) уравнения всей системы можно записать в следующем виде:


Решив уравнения (15) и (16) совместно, получим:


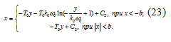
Рассмотрим уравнение (17) при :


Введем обозначения ,  и уравнение (18) перепишем следующим образом:


Для исключения времени из уравнения (19) разделим его на . Получим:


или после разделения переменных:


Проинтегрировав уравнение (21), получим уравнение фазовых траекторий:


Проделав аналогичные операции с уравнением (17) для остальных условий получим:


Подставив в уравнения (22) и (23) численные значения параметров, получим:


По уравнению (24) построим фазовую траекторию всей системы при соответствующих начальных условиях , ,  ((Приложение 1).

Составим таблицы для уравнения (24).

1) ,

Составим таблицу:

 y

x

C3

0

-3

-3

-0,2

0

-3

-0,4

3

-3


2) ,

C1=3,047


Составим таблицу:

y

x

C1

-0,4

3

3,047

-0,2

3,035

3,047

0

3,047

3,047

0,2

3,036

3,047

0,4

3

3,047


3) ,

C3=9


Составим таблицу:

y

x

C3

0,4

3

9

0,6

0

9

0,8

-3

9


4) ,

С2=-3,724


Составим таблицу:

Y

x

C1

0,8

-3

-3,724

-3,548

-3,724

0

-3,724

-3,724

-0,4

-3,558

-3,724

-0,8

-3,078

-3,724


5)

C3=-19


Составим таблицу:

y

x

C3

-0,8

-3

-19

-0,95

0

-19

-1,1

3

-19


6)

С1=4,401


Составим таблицу:

y

x

C1

-1,1

3

4,401

-0,55

4,077

4,401

0

4,401

4,401

0,55

4,079

4,401

1,1

3,081

4,401


3.2 Исследование устойчивости САУ прямым методом Ляпунова

Исследуем устойчивость САУ температуры (см. рис. 1) прямым методом Ляпунова.

В режиме стабилизации температуры можно принять , .

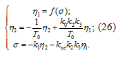
Согласно структурно-математической схеме (см. рис.3) САУ температуры описывается следующими дифференциальными и алгебраическими уравнениями:


если коэффициент усиления  интегрирующего звена относительно к следующему пропорциональному звену.

Приведем систему (25) к нормальному виду. Для этого введем обозначения:


Получим:


Общий вид системы нелинейных уравнений 2-го порядка заданных в нормальной форме, представлен ниже:

Откуда следует:


Запишем уравнение (26) в канонической форме. Для этого из коэффициентов уравнения составим определитель:


Для нашего случая определитель имеет вид:


Определим корни характеристического уравнения .


Ввиду того, что в характеристическом уравнении имеется один нулевой корень, канонические уравнения записываются в следующем виде:


Определим постоянные ,  и :


где  обозначает алгебраическое дополнение элемента -ой строки и -го столбца определителя .