Материал: ТКП-самостоятельная

Внимание! Если размещение файла нарушает Ваши авторские права, то обязательно сообщите нам

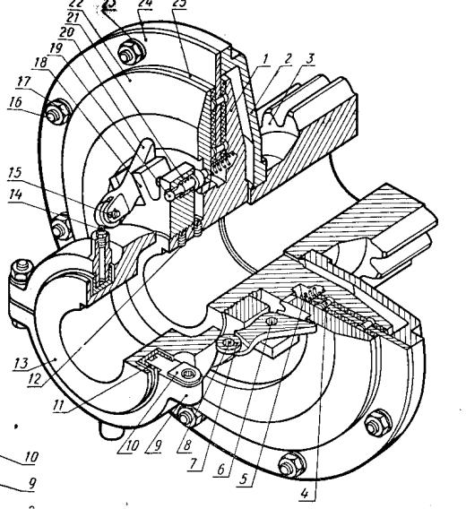
Задание № 16 Муфта дисковая фрикционная

Выполнить сборочный чертеж муфты по рабочим чертежам ее деталей и описанию устройства. На главном виде сборочного чертежа диск 1 расположить так, как он изображен на главном виде рабочего чертежа детали. Муфту изобразить во включенном положении. Масштаб сборочного чертежа 1:1.

Прим еч ани е. Чертежи деталей 4, 10, 12, 14, 15, 16, 17 и 23 не даны; дет. 4 — заклепка медная (МЗ) 5Х 18—610, ГОСТ 10300—68*; дет. 10 — прокладка толщиной 0,5 мм по форме ушка дет. 9; материал Ст.3; количество 8 шт.; дет. 12 — винт М16Х20, ГОСТ 1478—64*; дет. 14 — масленка 1-А2, ГОСТ 1303—56*; дет. 15 — шплинт 0 3x30, ГОСТ 397—66*; дет. 16 —

болт М12, ГОСТ 7798—70; дет. 17 — гайка М12, ГОСТ 5915—70; дет. 23 — шайба стопорная 13, ГОСТ 3693—52. Недостающие размеры стандартных деталей выбрать по таблицам ГОСТов, учитывая назначение этих деталей в сборочной единице; необходимое количество деталей установить самим.

Устройство и работа муфты. Дисковая фрикционная муфта служит для включения механизма лебедки бурового станка. Она включается на ходу и передает вращающий момент с ведущего вала механизма на ведомый. На шпонке