Пусть Q* - статистическая оценка неизвестного параметра Q теоретического распределения.
Несмещённой называют статистическую оценку Q*, математическое ожидание которой равно оцениваемому параметру Q при любом объёме выборки, т. е.
M (Q* ) = Q.
Смещённой называют оценку, математическое ожидание которой не равно оцениваемому параметру.
Эффективной называют статистическую оценку, которая (при заданном объёме выборки) имеет наименьшую возможную дисперсию.
Оценки математического ожидания и дисперсии вычисляются по формулам
,
, (1)
где
—
частота варианты
в
выборке объема
.
Если
объем выработки велик, то вычисление
точечных оценок математического
ожидания
и
дисперсии
по
формулам (1)громоздко. Для сокращения
вычислений элементам выборки, попавшим
в
–тый
интервал, припишем значения равные
серединам интервалов
Теоретические моменты выражаются через параметры распределения. Для основных видов распределений приведем выражение некоторых моментов через параметры распределения (таблица 4.1.1).
Таблица 4.1.1
|
Вид распределения |
Параметры |
Основные моменты |
|
Биномиальное распределение |
|
|
|
Закон Пуассона |
а |
|
|
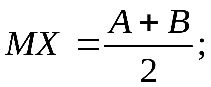
Нормальное распределение |
|
|
|
Равномерное распределение |
А, В |
|
|
Показательное распределение |
|
|
Метод моментов состоит в приравнивании теоретических и эмпирических моментов. Составляется столько уравнений, сколько неизвестных параметров нужно оценить. Конечно, выбираются те моменты, которые выражаются через неизвестные параметры. В качестве оценок неизвестных параметров берется решение полученного уравнения или системы уравнений.
Оценки математического ожидания и дисперсии вычисляются по формулам
,
, (1)
где
—
частота варианты
в
выборке объема
.
Если
объем выработки велик, то вычисление
точечных оценок математического
ожидания
и
дисперсии
по
формулам (1)громоздко. Для сокращения
вычислений элементам выборки, попавшим
в
–тый
интервал, припишем значения равные
серединам интервалов
Дана
выборка
генеральной
случайной величины Х. Неизвестными
параметрами распределения случайной
величины Х являются ![]()
Случайная
выборка
состоит
из независимых случайных величин,
распределение каждой из которых совпадает
с распределением случайной величины Х,
то есть
если Х дискретна;
если Х непрерывна.
Здесь
указана зависимость от параметра
вероятности
принятия случайной величиной Х значения х,
или значение плотности распределения
случайной величины Х в точке х.
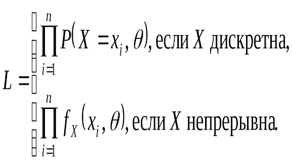
Функция
правдоподобия – это функция
значение
которой в точке
определяется
соотношением:

Когда
случайная величина Х дискретна,
функция правдоподобия в точке
равна
вероятности того, что случайная
выборка
принимает
значение
.
Если
случайная величина Х непрерывна,
то функция правдоподобия в точке
равна
значению плотности совместного
распределения
в
точке ![]()
Чем
больше значение функции правдоподобия
в точке
тем
чаще (с большей вероятностью) случайная
выборка
принимает
значения
или
очень близкие к нему (в случае непрерывного
распределения). Поэтому в роли
точечных оценок неизвестных параметров
выбирают значения
при
которых достигается максимум функции
правдоподобия:
![]()
Максимум
рассматривается по области допустимых
значений
Методом
максимального правдоподобия выбираются
оценки, при которых выборка
наиболее
вероятна (наиболее правдоподобна).
Точка
максимума не изменится, если вместо L взять ![]()
Напомним необходимое условие нахождения экстремума функции нескольких переменных:
![]()
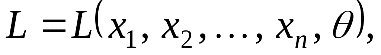
Задача
1. Дана выборка
генеральной
случайной величины Х, распределенной
по показательному закону. Методом
максимального правдоподобия оценить
неизвестный параметр распределения.
Запишем плотность распределения случайной величины Х:
при ![]()
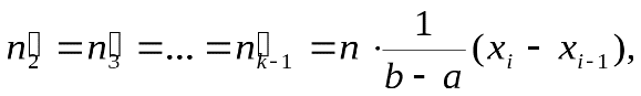
Для того, чтобы при уровне значимости α, проверить гипотезу о равномерном распределении выборочной совокупности 2, надо [2]:
Оценить параметры а и b – концов интервала, в котором наблюдались возможные значения случайной величины X, по формулам (28) и (29).
Найти плотность вероятности предполагаемого равномерного распределения по формуле (9).
Определить теоретические частоты по формулам:
;
;
(32)
Найти
наблюдаемое значение критерия Пирсона
по
формуле (30).
Найти
критическую точку
(
;r) по
заданному уровню значимости а и
числу степеней свободыr.
Критическую точку
(
;r) находят
по таблице критических точек
распределения
(приложение
4)
Принять или не принять гипотезу о равномерном распределении выборочной совокупности 2.
Для построения доверительных интервалов для параметров генеральных совокупностей могут быть реализованы два подхода, основанных на знании точного (при данном объеме выборки п) или асимптотического(при п -> оо) распределения выборочных характеристик (или некоторых функций от них). Первый подход реализован далее при построении интервальных оценок параметров для малых выборок. В данном параграфе рассматривается второй подход, применимый для больших выборок (порядка сотен наблюдений).
Теорема.
Вероятность того, что отклонение
выборочной средней (или доли) от
генеральной средней (или доли) не
превзойдет число
(по
абсолютной величине), равна:
,
где
(23)