Материал: Технические характеристики плоскошлифовального станка

Внимание! Если размещение файла нарушает Ваши авторские права, то обязательно сообщите нам

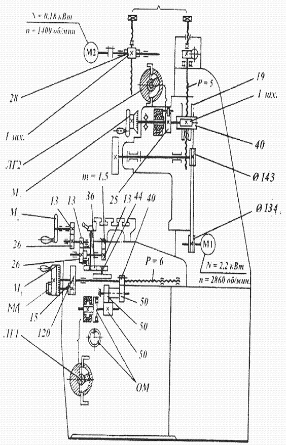
Рис. 3.1 - Кинематическая схема плоскошлифовального станка

3.2 Движение резания

Главное движение резания или вращательное движение шпинделя шлифовального круга осуществляется от электродвигателя через ременную передачу и имеет частоту вращения 2700 об/мин. При работе новым шлифовальным кругом диаметром 250 мм скорость главного движения резания

 м/сек

При работе наиболее изношенным шлифовальным кругом диаметром 150 мм минимальная скорость главного движения резания

 м/сек

Следовательно, по мере износа шлифовального круга скорость главного движения резания уменьшается.

3.3 Движения подач

Механизм вертикальной подачи

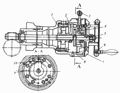
Как ручная так и автоматическая вертикальные подачи обеспечиваются механизмом вертикальной подачи (рис. 3.2). Ручная подача осуществляется от маховичка 6 через червяк 5 и червячную шестерню, которая крепится жестко с гайкой, смонтированной в корпусе шлифовальной бабки. Винт вертикальной подачи закреплен в колонне и неподвижен в осевом направлении. При вращении гайки она перемещается по винту, а вместе с ней шлифовальная бабка. При работе с ручной подачей необходимо вывести собачку 10 из зацепления с храповым колесом 4, для чего лимб 8 необходимо установить в нулевое положение рукояткой 3.

Рис. 3.2 - Механизм вертикальной подачи

При работе с автоматической вертикальной подачей необходимо установить величину подачи рукояткой 3, вместе с которой поворачиваются лимб 8 и заслонка 9. Заслонка может перекрывать определенное число зубьев храпового колеса. При вертикальной подаче, которая включается при поперечном реверсе крестового суппорта, масло под давлением подается в полость лопастного гидроцилиндра и поворачивает ротор 1, на котором жестко закреплен рычаг 2 с собачкой 10. Собачка скользит по заслонке 9, путь скольжения зависит от величины установленной подачи, а затем входит в зацепление с храповым колесом 4 и поворачивает его. Поворот храпового колеса происходит вместе с червяком. При обратном движении собачка скользит по зубьям храпового колеса или по заслонке.

Для установки лимба 7 в нулевое положение последний может поворачиваться свободно на маховичке.

Механизм поперечной подачи

Механизм поперечной подачи объединяет механизм ручной и автоматической поперечной подач суппорта.

Маховичок 7 (рис. 3.3) при ручной подаче сцепляется кнопкой 8 с ходовым винтом 5 поперечного перемещения крестового суппорта. Поворотный лимб 10 на маховичке 7 позволяет вести отсчет подачи с ценой деления 0,05 мм. Маховичок-лимб 9 обеспечивает поперечную подачу с ценой деления 0,01 мм через зубчатую передачу с внутренним зацеплением.

Рис. 3.3 - Механизм поперечной подачи

Автоматическая поперечная подача крестового суппорта включается в конце каждого продольного хода стола. От лопастного гидроцилиндра 11 через обгонную муфту 1, зубчатые колеса 2, 4 или при реверсировании 2, 3, 4 движение сообщается ходовому винту 5. Величина подачи устанавливается поворотом лимба 12, который управляет величиной угла поворота лопасти гидроцилиндра 11. Золотник 6 выполняет реверсирование подачи суппорта, вводя в зацепление шестерню 4 с колесами 2 или 3.

При включении ручной поперечной подачи шестерня 4 устанавливается золотником 6 в нейтральное положение (см. рис. 3.3).

Цепь продольной подачи

Цепь автоматической продольной подачи

Автоматическая продольная подача стола осуществляется от гидроцилиндра с 2-х сторонним штоком, который крепится к крестовому суппорту, а шток с двух сторон закреплен в кронштейнах стола. Стол с деталью получает при перемещении штока гидроцилиндра автоматическую продольную подачу, которая настраивается расходом рабочей жидкости с помощью дросселя и реверсируется при крайних положениях стола гидрораспределителем.

.4 Вспомогательные движения

Вспомогательные движения - установочные и быстрые перемещения шлифовальной бабки в поперечном и вертикальном направлениях.

.5 Кинематический расчет, построение структурной сетки и графика частот вращения

Привод шпинделя осуществляется от электродвигателя через плоскоременную передачу.

Вращение шлифовального круга постоянно со скоростью n=2680 об/мин. Структурную сетку и график частот вращения не строим.

4. Указания по эксплуатации и обслуживанию станка

От правильной установки станка в значительной мере зависит чистота и точность шлифования.

При выборе места под фундамент необходимо соблюдать следующие требования:

а)      рядом с устанавливаемым станком не должно быть машин, вызывающих вибрацию станка;

б)      помещение, в котором устанавливается станок, должно иметь температуру 16- 20°С с суточным колебанием +1.5°.

Установку станка следует производить по уровню при помощи клиньев с уклоном 1:20, изготовленных из твердого дерева или сталли.

Глубина заложения фундамента принимается в зависимости от грунта.

Для правильной работы всех узлов и увеличения срока службы станка рекомендуется соблюдать следующий порядок настройки:

1. Установить и закрепить деталь. Закрепление детали на магнитной плите производится поворотом рукоятки тумблера в положение «Плита включена».

2. В зависимости от размеров шлифуемой детали устанавливаются кулачки продольного реверса так, чтобы продольный ход стола был больше длины детали на во-100 мм.

3. Включить поочередно шлифовальный круг и гидропривод.

4. Дроссельный кран гидропанели установить в положение «Пуск».

5. Рукоятку «Скорость стола» медленно выводить из положения «Меньше», постепенно увеличивая скорость стола.

6. При скорости стола 8-10 м:мин. подвести шлифовальный круг к изделию, вначале пользуясь механизмом ускоренного перемещения, а затем вручную до искры.

7. В случае работы с автоматической поперечной подачей установить необходимую величину поперечной подачи. Маховик поперечной подачи должен быть при этом разъединен с валом, т. е. кнопка должна быть вытащена на себя.

8. В случае работы с автоматической вертикальной подачей поворотом рукоятки установить необходимую величину вертикальной подачи. При работе с ручной вертикальной подачей рукоятка должна быть установлена в положение «О».

9. Правку круга осуществлять по мере затупления круга, вначале грубо, затем с малой подачей алмаза (0.02-0.04 мм:об). Величина снимаемого слоя при правке круга может быть в пределах 0,1 до 0,3 мм. Для осуществления правки круга необходимо стойку с алмазом жестко закрепить на столе либо на магнитной плите.

10. Перед установкой на станок шлифовальный круг сбалансировать статически, для чего в собранном виде круг с планшайбами закрепляется на конусной оправке, которая устанавливается на ножи или валики балансировочного приспособления.

С помощью подвижных грузов на фланце производят предварительную балансировку круга. Затем устанавливают круг на шпиндель и грубо правят его до тех лор. пока круг будет заправлен по всему диаметру.

Для окончательной балансировки круг вторично балансируют с особой тщательностью, а грузы зажимают стопорными винтами.

По мере износа круга необходимо периодически проверять его сбалансированность, так как при износе первоначальная сбалансированность нарушается.

5. Требования техники безопасности и экологии при работе на станке

Развитие промышленности и освоение новых, более эффективных технологических процессов с целью повышения производительности труда привело к возрастанию всевозможных производственных отходов, образующихся вместе с готовой продукцией в результате переработки разнообразных природных ресурсов и вызывающих загрязнение окружающей среды, экологические процессы являются также источниками шума и вибрации. В машиностроении и металлообработке наибольшее значение с точки зрения загрязнения воздушного бассейна имеют разнообразные пыли - в воздухе частицы твердых веществ.

Производственными сточными водами называются воды, использования промышленным предприятием и подлежащие очистке от различных Иных примесей. К последним относятся эмульсии нерастворимых в воде (например, масел), взвешенных в виде более или менее мелких велек, и суспензии - взвеси твердых частиц, размеры которых могут составлять нескольких миллиметров.

Промышленные твердые отходы делятся на токсичные и нетоксичные. Основная масса твердых отходов машиностроения и металлообработки нетоксична (металлическая стружка, окалина, зола, отходы дерева, резина, всякого рода мусор). Примерами токсичных твердых отходов могут быть названы шламы гальванических цехов и травильных участков.

Промышленный шум большой интенсивности не только поражает органы слуха, но также оказывает общее отрицательное воздействие на организм человека, повышая его утомляемость, рассеивая его внимание. Шум может привести к снижению производительности, росту брака, к травматизму и хроническим заболеваниям.

Не допускать рабочего к станку, не ознакомив его предварительно с правилами техники безопасности. При работе на станке необходимо строго соблюдать следующие требования:

2. Перед установкой на станок круги должны подвергаться испытанию на разрыв на специальной машине.

3. Не включать шлифовальную головку с кругом при незакрытом кожухе.

4. Включать шлифовальную головку с кругом можно, только убедившись в том, что круг надежно и правильно закреплен.

5. После установки деталей и включения магнитной плиты необходимо проверить надежность закрепления детали.

6. При работе на станке руководствоваться режимами и припусками, установленными для данного типа станков.

7. Запрещается прикасаться к кругу рукой непосредственно при закрытом кожухе.

8. Запрещается установка, снятие, измерение дета пей при вращающемся круге над зеркалом стола или магнитной плитой.

9. Запрещается проверять натяжение ремня при вращающемся круге.

10. После окончания работы станок отключить от сети вводным пакетным выключателем.

11. Соблюдать правила защиты экологической среды.

12. Приступать к работе в рабочей оснастке.

. Запрещается открывать крышку электрошкафа.

14. Строго соблюдать порядок и правило включения и пуска станка.

6. Обоснование экономической эффективности станка

Плоскошлифовальный станок высокой точности в основном предназначен для шлифования поверхностей периферией круга. В определенных границах (в зависимости от выступающей части шлифовального круга из защитного кожуха) возможна обработка поверхностей, расположенных под углом 90° к зеркалу стола.

По специальному заказу за отдельную плату вместе со станком может быть поставлен ряд приспособлений. расширяющих технологические возможности станка.

С применением различных приспособлений возможно профильное шлифование различных деталей. Точность профиля при этом зависит от метода заправки профиля круга и от применяемого приспособления для крепления деталей.

Станок поставляется со стандартной электромагнитной плитой.

7. Проектирование режущего инструмента, применяемого на станке

.1 Назначение режущего инструмента

Абразивные материалы широко используются для обработки материалов из металла, камня, бетона и др. Благодаря высоким параметрам твердости, они способны шлифовать, полировать, финишировать поверхности самых прочных предметов и точно отрезать необходимые части. Основные сферы применения абразивных материалов - заготовительное производство и конечная обработка материалов.

Круг шлифовальный - это инструмент для шлифовальных станков и шлифмашинок, расходный материал, который применятеся для шлифования и заточки разных материалов, для обработки камня, деталей и конструкций из металла, нержавеющей стали, чугуна, зачистки сварных швов, для заточки режущих поверхностей инструментов. При выборе шлифовального круга, следует обратить внимание на его основные параметры: размер, зернистость, тип связки, рабочая скорость.

Круг абразивный шлифовальный применяется на ручных и напольных станках. Абразивные круги применяются в машиностроительной, энергетической и других областях промышленности. Круг абразивный используется для шлифования и притирки материалов, он обеспечивает идеальное выравнивание и низкую шероховатость для металлическиих и прочих

.2 Технические требования, предъявляемые к режущему инструменту

Абразивным может быть любой природный или искусственный материал, зерна которого обладают определенными свойствами: твердостью, прочностью и вязкостью; формой абразивного зерна; зернистостью, абразивной способностью, механической и химической стойкостью, т. е. способностью резания и шлифования других материалов. Естественные абразивные материалы -- кремень, наждак, пемза, корунд, гранат, алмаз и др.; искусственные -- электрокорунд, монокорунд, карбид кремния, боразон, эльбор, синтетический алмаз и др. Главной особенностью абразивных материалов является их высокая твердость по сравнению с другими материалами и минералами. Именно на различии в твердости основаны все процессы шлифовки и резки материалов.

Под абразивной способностью понимают возможность одного материала обрабатывать другой или группу различных материалов. Абразивная способность характеризуется массой снимаемого при шлифовании материала до затупления зерен, либо определяется количеством сошлифованного за определенное время материала

Под механической стойкостью понимают способность абразивного материала выдерживать механические нагрузки и не разрушаться при резке, шлифовке и полировке. Механическая стойкость абразивных материалов характеризуется пределом прочности при сжатии, который определяют, раздавливая зерно абразивного материала и фиксируя нагрузку в момент его разрушения. При повышении температуры предел прочности абразивных материалов снижается, поэтому в процессе шлифования необходимо контролировать температуру.

Под химической стойкостью понимают способность абразивных материалов не изменять своих механических свойств в растворах щелочей, кислот, а также в воде и органических растворителях. Абразивные материалы часто используют в виде суспензий микропорошков определенной зернистости в различных растворах.

Размер зерен абразивных материалов оказывает существенное влияние на глубину залегания механически нарушенного слоя на поверхности материала при резке, шлифовке и полировке.

7.3 Элементы конструкции и геометрические параметры инструмента

Абразивный инструмент представляет собой твердое тело, состоящее из зерен абразивного (шлифовального) материала, скрепленных между собой связкой. Значительную часть объема абразивного инструмента занимают воздушные поры. Абразивные инструменты в подавляющем большинстве используются в виде шлифовальных кругов разнообразной формы. Кроме того, они могут использоваться в виде брусков, шкурок, паст и порошков.