Материал: Создание информационной системы для хранения, анализа и обработки информации, применяемой для организации отдела снабжения

Внимание! Если размещение файла нарушает Ваши авторские права, то обязательно сообщите нам

.5 Порядок контроля и приемки системы

.5.1 Виды, состав, объем и методы испытаний системы и ее составных частей

.5.1.1 Все испытания создаваемой системе на этапе разработке проводит разработчик. Состав и объем работ определяется им же.

.5.1.2 Испытания системы должны проводиться на конкретном примере, смоделированном с учетом структуры системы.

.5.1.3 Отметки об испытаниях системы и список проводимых работ разработчик предоставляет начальнику автоматизируемого подразделения.

.5.2 Общие требования к приемке работ по стадиям

.5.2.1 Окончательная приемка работ осуществляется комиссией, в которую входят заказчик, пользователи (начальник отдела снабжения, методист) и разработчики.

.5.2.2 На заседании комиссии разработчик должен продемонстрировать работу программного средства с данными контрольного примера.

.5.2.3 При отсутствии замечаний к демонстрируемому объекту комиссия принимает решение об опытной эксплуатации.

.5.2.4 В случае успешного окончания опытной эксплуатации комиссия принимает решение о внедрении объекта.

.5.2.5 Требования к документированию. Требования к документированию определяются руководством автоматизируемого подразделения.

.6 Источники разработки

.6.1 ГОСТ 34.602 - 89

.6.2 ОСТ 4.071.030.

.2 Информационная модель

Основным звеном информационной системы является база данных, поэтому процесс разработки программной системы начинается с проектирования базы данных. Для того чтобы база данных адекватно отражала предметную область, проектировщик базы данных должен хорошо представлять себе все нюансы, присущие данной предметной области (ПО), и уметь отобразить их в базе данных. Поэтому прежде чем начинать проектирование базы данных, необходимо как следует разобраться, как функционирует предметная область, для отображения которой создается БД.

Для успешной реализации проекта объект проектирования должен, прежде всего, быть адекватно описан. Это значит, что должны быть построены полные и непротиворечивые информационные модели проектируемой информационной системы. Описание предметной области, выполненное без ориентации на используемые в дальнейшем программные и технические средства, называется инфологической моделью [28, c.54].

Таким образом, под инфологической моделью понимают описание предметной области, выполненное с использованием специальных языковых средств, не зависящих от используемых в дальнейшем программных средств.

Целью информационного моделирования является определение сущностей, или объектов, которые составляют предметную область, а также определение связей между этими сущностями. Объекты информационной модели описываются через их имена и имена их атрибутов. Под атрибутом сущности понимается любое свойство, которое позволяет уточнить, идентифицировать состояние сущности [25, c.12].

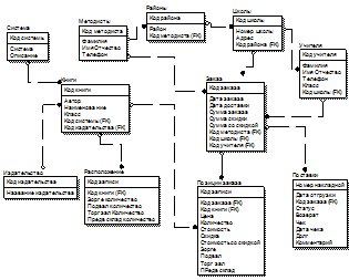
Основными объектами предметной области будут: методист, район, школа, учитель, система, издательство, книга, заказ, позиции заказа, поставка. Для построения логической модели базы данных было использовано CASE-средство ERWin . Модель предметной области (уровня сущностей) представлена на рисунке 2.2.

Рисунок 2.2 - Инфологическая модель (уровень сущностей)

Кроме того, необходимо проанализировать атрибуты всех представленных в модели сущностей, определить их тип, задать ограничения, указать первичные и внешние ключи. Стоит отметить, что в каждой сущности должен быть определен первичный ключ. Это, конечно, не является обязательным условием, но значительно облегчает работу с базой данных. Поэтому примем за обязательное условие наличие первичного ключа в каждой сущности. На основе представленной выше модели, а также подробного анализа предметной области можно разработать инфологическую модель уровня атрибутов (рисунок 2.3).

Рисунок 2.3 - Инфологическая модель (уровень атрибутов)

Используя разработанные модели предметной области можно разработать физическую структуру базы данных, и даже автоматически сгенерировать ее. При преобразовании инфологической модели в даталогическую используются такие правила:

. Каждая сущность становится таблицей. Названия таблиц задаются во множественном числе.

. Каждый атрибут сущности становится столбцом таблицы.

. Ключевой атрибут становится ключом таблицы.

. Связи между сущностями становятся связями между таблицами.

Физическая модель данных с указанием типов основных атрибутов представлена на рисунке 2.4. снабжение информационный данные

Рисунок 2.4 - Физическая модель базы данных

Первым шагом на пути проектирования структуры реляционной базы данных является нормализация таблиц базы данных. Главная задача нормализации - устранение избыточности данных. Благодаря этому не только облегчается сама работа по администрированию, но и сокращается объём дискового пространства, где хранится БД. Стоит отметить, что все разработанные в ходе проектирования таблицы удовлетворяют 3 н.ф. На основе инфологических моделей нами были разработаны таблицы базы данных. Между таблицами базы данных установлены связи. Схема базы данных представлена на рисунке 2.5.

Рисунок 2.5 - Схема базы данных

Характеристики таблиц базы данных представлены на рисунках 2.6 - 2.16.

Рисунок 2.6 - Структура таблицы «Издательства»

Рисунок 2.7 - Структура таблицы «Книги»

Рисунок 2.8 - Структура таблицы «Методисты»

Рисунок 2.9 - Структура таблицы «Заказы»

Рисунок 2.10 - Структура таблицы «Позиции заказа»

Рисунок 2.11 - Структура таблицы «Поставки»

Рисунок 2.12 - Структура таблицы «Районы»

Рисунок 2.13 - Структура таблицы «Расположение»

Рисунок 2.14 - Структура таблицы «Система»

Рисунок 2.15 - Структура таблицы «Учителя»

Рисунок 2.16 - Структура таблицы «Школы»

Разработанная база данных станет основой разрабатываемой системы. Для работы с ней будет разработан пользовательский интерфейс с использованием среды программирования Делфи.

.3 Функции и назначение отдельных аппаратных систем проекта

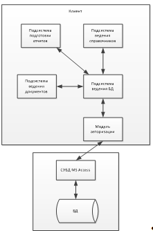
Система разрабатывается в двухзвенной архитектуре. Двухзвенная архитектура используется в клиент-серверных системах, где сервер отвечает на клиентские запросы напрямую и в полном объеме, при этом используя только собственные ресурсы. Таким образом сервер не вызывает сторонние сетевые приложения и не обращается к сторонним ресурсам для выполнения какой-либо части запроса.

Рисунок 2.17 - Архитектура системы

Используется концепция файлового сервера, который использует базу данных, представленную в едином файле и организует к нему доступ различных пользователей. На рисунке 2.17. представлена архитектура системы.

Архитектура, используемая в разрабатываемой системе, функционирует в три этапа:

. Запрос. Клиент, используя клиентское приложение, отправляет запрос к серверу БД.

. Обработка запроса сервером, подготовка ответа.

. Передача данных клиенту.

Рассмотрим, какие функции будет выполнять информационная система. Работа информационной системы отдела снабжения отражена на контекстной диаграмме функциональной модели деятельности предприятия. Контекстная диаграмма представлена на рисунке 2.18.

Рисунок 2.18 - Контекстная диаграмма функциональной модели «как будет»

Основными входными данными для учета движения запасов по прежнему являются:

заявки от учителей;

перечень наименований книг;

данные методистов;

данные о наличии книг;

данные клиентов.

В качестве результата выполнения процесса представлены такие выходы:

заявка в электронном формате;

заявка в печатном виде;

оформленный заказ;

документы на доставку.

Все задачи выполняют сотрудники отдела снабжения (методисты, менеджеры, операторы) с использованием информационной системы на основе должностных инструкций и законодательства РФ и правил работы с информационной системой.

Рассмотрим, каким образом будет организован процесс снабжения (рисунок 2.19).

Рисунок 2.19 - Функциональная диаграмма первого уровня

Суть работы методистов заключается в вывозе заказных книг по районам республики Башкортостан. Методисты принимают заказы от учителей (обычно по телефону), оформляют заявку с использованием предложенной информационной системы. Затем заявка отображается в системе, ее могут просматривать менеджеры, которые эту заявку обрабатывают: определяют цены, анализируют наличие. (в подвале,в торговом зале). Если книг в наличии нет, то менеджеры делают заказ.

После заполнения заявки, она становится доступна операторам, которые распечатывают эту заявку, подбирают литературу и осуществляют доставку. После доставки книг, методист привозит чеки об оплате. На основе чеков формируется отчет. Этот процесс представлен на функциональной диаграмме первого уровня.

Стоит отметить, что предложенный функционал информационной системы обеспечит автоматизацию всех функций информационной системы.

.4 Характеристика программного обеспечения

Графический интерфейс информационной системы предназначен для ввода и отображения данных системы. Первым этапом разработки интерфейса является анализ решаемых пользователем задач и структуры имеющейся информации. На основе этих данных выполняется проектирование структуры меню.

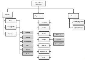
На основе исходных данных, приведенных при постановке задачи, можно выделить состав функций управления и обработки данных и их соподчиненность, которые должны быть реализованы для информационной системы. Главные функции можно разделить на три класса: работа с основными данными (таблицами), работа со справочниками, подготовка отчетов.

Выявление состава функций, их иерархии и выбор языка общения (язык типа «меню») позволяет разработать структуру сценария диалога, дающего возможность определить состав кадров диалога, содержание каждого кадра и их соподчиненность. Меню приложения представляет собой иерархическую древовидную структуру. Для каждого объекта - таблицы допустимы такие операции, как добавление, удаление, редактирование, поиск, фильтрация и печать. Для справочников набор функций несколько ограничен. Это только операции добавления, удаления и редактирования. Все эти операции отображены в структуре меню (рисунок 2.20).

Рисунок 2.20. Схема состава функций, выполняемых системой

На основе разработанной структуры меню, а также диаграмм вариантов использования, взаимодействия и кооперации был разработан интерфейс пользователя информационной системы. При запуске программы появляется окно авторизации (рисунок 2.21).

Рисунок 2.21 - Окно авторизации

Если пароль введен неверно, то выдается сообщение предупреждения о том, что всего имеется 3 попытки ввода пароля. После трех неверных попыток набора пароля окно закрывается. Если пароль введен верно, то появляется главное окно программы, в котором отображаются данные методистов (рисунок 2.21).

Рисунок 2.21 - Главное окно программы

Главное окно программы обеспечивает доступ ко всем функциям. Структура меню программы полностью совпадает с разработанной структурой меню. Работа со справочником Методисты возможна через форму Методисты (рисунок 2.22).

Рисунок 2.22 - Форма Методисты

Эта форма обеспечивает просмотр данных о методистах, выполнение таких стандартных операций по обработке информации, как добавление, редактирование, удаление данных, а также предоставляет возможность поиска данных (поиск получателя по наименованию). Все справочники в программе построены по одному принципу. В любом справочнике выделены две области: область просмотра данных и область обработки данных (добавления, редактирования, удаления).

Такое единообразие делает программу понятной и удобной в использовании. При нажатии на кнопку «Добавить» открывается дополнительная форма, где необходимо внести данные о методисте, заполнив все предложенные поля. Добавление кода выполняется программно (рисунок 2.23).

Рисунок 2.23 - Форма добавления

При редактировании открывается такая же форма, только в режиме редактирования. Все поля заполняются значениями выбранной в таблице записи. При нажатии на кнопку применить изменения передаются на форму. Обработка событий добавления и редактирования данных других форм реализована аналогично. При удалении обязательно выполняется запрос подтверждения необходимости удаления данных (рисунок 2.24), что защищает от случайного удаления данных.

Рисунок 2.24 - Окно запроса подтверждения

Для работы со справочником Районы используется форма Районы. Она обеспечивает возможность выполнения операций, характерных для всех справочников программы и содержит стандартные области (рисунок 2.25).

Рисунок 2.25 - Форма Районы

Операции Добавления, редактирования, удаления и поиска выполняются аналогично рассмотренным ранее. Форма добавления района представлена на рисунке 2.26.

Рисунок 2.26 - Форма добавления района

При добавлении района, данные методиста выбираются из списка. Для работы со справочником Школы используется форма Школы. Она обеспечивает возможность выполнения операций, характерных для всех справочников программы и содержит стандартные области (рисунок 2.27).

Рисунок 2.27 - Форма Школы

Операции Добавления, редактирования, удаления и поиска выполняются аналогично рассмотренным ранее. Форма добавления школы представлена на рисунке 2.28.