Материал: Система менеджмента качества цементных примесей

Внимание! Если размещение файла нарушает Ваши авторские права, то обязательно сообщите нам

Определение марки осуществляют таким образом: замешивают раствор из цемента, с составом: 1:3, на стандартном песке, с водоцементным отношением 0.4. Из этого раствора в специальных формах отливаются балочки 4х4х16 см. Далее эти образцы помещают в специальную камеру либо просто накрывают колпаком ( не забыв поставить рядом сосуд с водой, для повышения влажности под колпаком). Выдерживают 24 часа. Затем балочки вынимают из опалубки-формы, и ставят в пропарочную камеру. Пропаривают и у полученных образцов проверяют прочность на изгиб. Используется специальный пресс. Полученные результаты умножают на соответствующие коэффициенты (для каждой марки цемента - они свои) и получают прочность на сжатие.

Импортный цемент уже давно маркируется в классах прочности на сжатие. Например: Cem 42.5 - минимальная (гарантированная) прочность на сжатие в возрасте 28 суток -42. 5 МПа.

Маркировка цемента в соответствии с ГОСТ 10178-85

тип - портландцемент, шлакопортландцемент. Указывается в виде аббревиатуры ПЦ и ШПЦ.

марка

наличие или отсутствие мин. добавок : д0, д5, д20 (процентный состав добавок). Например: м400 д20, или цемент м500 д0.

обозначение быстротвердеющего цемента литерой Б

пластификация и гидрофобизации цемента. Аббревиатуры ПЛ и ГФ.

обозначения цемента, изготовленного из клинкера нормированного состава. Литера Н

обозначения стандарта соответствия.

Классификация цемента в соответствии с ГОСТ 31108-2003.

У нас в России тоже постепенно вводятся классы цемента по прочности на сжатие. Пока это касается в основном портландцемента импортного производства. Наши российские цементные заводы не торопятся переходить на классы. Хотя, отдельные цемзаводы уже выпускают цемент, классифицируемый в соответствии с ГОСТ 31108-2003. Официальной датой начала "новой жизни" считается 1 января 2008 года. Именно тогда российским производителям цемента дали добро на новые обозначения. Однако, мало кто торопится это вводить в производство. Ну если только Мордовцемент полностью перешёл на новый ГОСТ. Большинство пока мечется. В общем, когда наконец произойдёт всеобщее "классовое равенство", основные характеристики портландцемента, в соответствии с ГОСТ 31108-2003, будут обозначаться так:

цем I - портландцемент

цем II - портландцемент с мин. добавками

Портландцемент с мин. добавками будет представлен в двух подтипах:

Подтип А - процентный состав мин добавок 6% - 20%,

Подтип В - присутствие в составе от 21 до 35% добавок.

Отличие по видам добавки: гранулированный шлак с литерой Ш, пуццолан - с литерой П. По классам прочности: 22,5; 32,5; 42,5 и 52,5, Цифры - обозначают минимальную (гарантированную) прочность цементного камня на сжатие в МПа в возрасте 28 суточного твердения.
Так же, для классов 32.5-52.5 вводятся дополнительные обозначения по прочности в возрасте 2 или 7 суток: литеры :Н нормальнотвердеющий, Б - быстротвердеющий. В виду того, что добавочные портландцементы отличаются более медленными сроками схватывания, что не совсем подходит для темпов современного строительства, цементные заводы выпускают портландцементы марок м400 д20Б и цем 42,5Б, входящие в категорию - быстротвердеющие. Уменьшение сроков набора прочности происходит за счёт применения цементного клинкера специального минералогического состава, либо за счёт более тонкого помола обычного цементного клинкера. Иногда, для ускорения сроков схватывания и твердения применяются специальные добавки для бетона. [2]

Область применения цементных смесей.

Сегодня на рынке имеется множество вариантов сухих строительных смесей для решения самых разных проблем. Это затирки грунтовки, шпатлевки, штукатурки и другие варианты продукции. У некоторых торговых марок налажено производство сотни наименований сухих строительных смесей. Описывать все строительные типы смесей не имеет смысла - в одной статье этого сделать не удастся, придется создать целую книгу.

Если раньше строители предпочитали создавать смесь из цемента и песка непосредственно во время строительства, смешивая компоненты исходя из собственных взглядов на этот вопрос, то сейчас профессионалы всё чаще отдают предпочтение уже готовым сухим цементным смесям.
Есть результаты исследования применения сухих смесей в строительстве и эти данные очень впечатляют. Расход материалов, использующихся для скрепления элементов строительства, снижается на порядок. Свойства строительных материалов выходят на новый уровень стабильности. Кроме того, строительная смесь (ее сухой вариант) может храниться долгое время, а качество продукта нисколько не меняется.

Темпы развития рынка сухих строительных смесей на сегодня опережают другие отрасли в строительной среде среди всех стран СНГ. В мире и в России опыт применения сухих смесей показывает их хорошую эффективность (значительно превышают показатели, полученные в случае применения обычных песчано-цементных смесей).

В современных строительных смесях содержится большое количество компонентов. Это целая система, в которой присутствуют и вяжущий компонент, заполнитель и большое количество химических элементов, которые придают, полученной смеси, дополнительные качества - вязкость, схватывание, твердение в быстрые сроки. После застывания такая смесь приобретает выдающиеся качества (физико-механического плана).

Итак, сухая смесь имеет такой состав: вяжущая составляющая (гипс, известь, песок), наполнитель объема смеси - песок и добавки, модифицирующие свойства смеси (каждый производитель разрабатывает свой коктейль). Но, в любом случае, все сухие смеси должны содержать добавку, которая будет предотвращать твердение смеси до начала ее использования (за счет впитываемой из воздуха влаги). Сегодня разработано большое количество добавок, которые определенным образом воздействуют на конечный продукт - бетон. Некоторые смеси могут содержать до 12 таких добавок.

Современное строительство домов и коттеджей.

Строительством своего жилья люди занимаются с давних незапамятных времен. И за прошедшие века эта сфера кардинально изменилась. Изменились требования, изменились технологии строительства.

В наше время строительство домов и коттеджей <#"829656.files/image001.gif">

Сырьем для производства цемента служит мел, глина, огарки.

Мел добывается в карьере «Каменка». Для подготовки добычи мела производятся вскрышные работы шагающим экскаватором (1), вскрыша самосвалами отвозится в отработанный карьер. Добыча мела производится двумя шагающими экскаваторами (2). Мел грузится в самосвалы (3) и, после взвешивания на автовесах (4) подается в болтушки (5) на размучивание (4 болтушки диаметром 12м.).Для уменьшения влажности и увеличения текучести мелового шлама в болтушки подаются лигносульфонаты технические. После болтушек меловой шлам поступает в два вертикальных шламбассейна (6), емкостью по 800м3 каждый, для дальнейшего усреднения, накопления и промежуточного хранения. Из карьера «Каменка» меловой шлам подается на промплощадку предприятия гидротранспортом при помощи трех насосных перекачивающих станций (7).

Для приема, хранения и создания запаса мелового шлама в сырьевом цеху используются два горизонтальные шламбассейна №3,4 (8), емкостью по 6000м3 каждый. Из горизонтальных шламбассейнов меловой шлам насосами подается в болтушки (11) (4 шт.), где размучивается совместно с глиной и огарками. Глина и огарки со склада подаются в приемный бункер болтушек думпкарами (9) или грейферным краном (10). После болтушек шлам поступает на домол в сырьевые мельницы (12), размером 3 х 8,5м. Для хранения и предварительного приготовления сырьевой смеси используется горизонтальный шламбассейн №2 (13), емкостью 6000м3. Приготовление шлама по заданному химсоставу производится в вертикальных шламбассейнах (6 шт.) (14), емкостью по 800м3 каждый. Готовый шлам из вертикальных шламбассейнов сливается в горизонтальный шламбассейн №1 (15), емкостью 6000м3, который служит для накопления, усреднения и подачи готового шлама на обжиг.

Центробежными насосами шлам подается через шламовый питатель (16) на обжиг во вращающиеся печи (17), размером 4,5х5,0х170 м. В результате обжига шлама получается полуфабрикат - клинкер. Клинкер после вр. печей поступает на охлаждение в колосниковые холодильники (18), а оттуда в молотковую дробилку (19) на дробление.

Дальше при помощи клинкерных транспортеров (20) подается в объединенный клинкерный склад (21).

При помощи грейферного крана (22) клинкер подается в бункера цементных мельниц (24) на помол. Для помола цемента имеется 5 цементных мельниц размером 3 х14м. Для регулирования сроков схватывания цемента в бункера цементных мельниц вводится гипсовый камень. При производстве портландцемента с минеральными добавками в качестве добавок используется гранулированный доменный шлак и известняк. Возможен ввод до 5% песка из отсевов дробления. Подвозка добавок на объединенный склад производится самосвалами (23).

После цеммельниц цемент при помощи пневмокамерных насосов подается для хранения и отгрузки в цементные силоса (25). Из цемсилосов цемент поступает на производство шифера, отгружается в ж.д. вагоны или в автотранспорт. Также на предприятии установлены две упаковочные машины по тарированию цемента в бумажные мешки весом по 25, 50 кг и одна линия по тарированию в полипропиленовые мягкие контейнеры весом до 1000кг. [9]

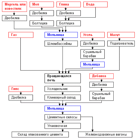
Процесс производства цемента заключается в добыче цементного сырья, дроблении и тонком его измельчении, приготовлении однородной сырьевой смеси заданного состава, обжиге ее до спекания, размоле полученного клинкера вместе с небольшим количеством гипса и добавками в тонкий порошок - цемент. Сырьевую смесь получают путем совместного или раздельного измельчения двух и более компонентов и последующего тщательного их смешении, гомогенизации, усреднения и корректирования до заданного состава в сухом состоянии или в присутствии воды. В зависимости от того, как приготовляется сырьевая смесь, различают два основных способа производства портландцемента - мокрый и сухой.

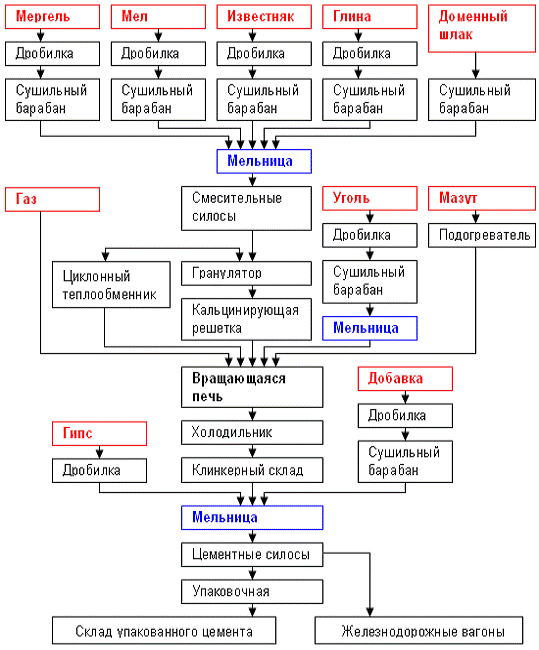
При сухом способе производства дробленые сырьевые материалы высушиваются и тонко измельчаются. Полученная сырьевая мука после корректирования и усреднения до заданного химического состава обжигается во вращающихся или шахтных печах. Схемы производства портландцемента по сухому способу производства в шахтных и вращающихся печах приведены ниже.

Схема производства портландцемента по сухому способу в механизированных шахтных печах



Схема производства портландцемента по сухому способу во вращающихся печах


При мокром способе производства твердые сырьевые материалы- известняк, мергель, глинистые сланцы - после их дробления тонко измельчаются в присутствии воды в мельницах и образуют сметанообразную массу - шлам. Мягкие сырьевые материалы - мел, глина и др. - после предварительного дробления полаются в болтушку, где при перемешивании с водой образуют однородный шлам. Меловой и глиняный шламы при необходимости тонко измельчаются в мельницах, поступают в бассейны, где корректируются и усредняются до заданного химического состава, и затем готовый шлам направляется для обжига в печь.

Схема производства портландцемента по мокрому способу во вращающихся печах


При сухом способе производства цемента на обжиг клинкера расходуется от 750 до 1200 ккол/кг клинкера, при мокром способе производства-от 1200 до 1600 и выше ккал/кг клинкера, Сухой способ производства экономически целесообразен тогда, когда сырьевые материалы имеют низкую влажность и по возможности однородный химический состав, и в результате суммарный расход тепла на сушку сырьевых материалов и на обжиг клинкера ниже, чем расход тепла на обжиг этих материалов при мокром способе производства.

Большое значение для выбора способа производства имеют физические и химические свойства сырьевых материалов - постоянство химического состава компонентов сырья, способность шлама фильтроваться и сырьевой смеси гранулироваться, прочность и термостойкость гранул и др.

Установлено, что экономически целесообразно применять сухой способ при влажности сырья до 12%.

В мировой цементной промышленности примерно 2/3 цемента вырабатывается на заводях с мокрым способом производства.

Схема производства портландцемента по комбинированному способу во вращающихся печах


Менее распространенным по сравнению с двумя указанными основными способами является комбинированный способ производства, который заключается в том, что сырьевые материалы перерабатываются мокрым способом в шлам и затем перед поступлением в печь обезвоживаются в шлам фильтрах до остаточной влажности 16-19%. Отфильтрованный «сухарь» смешивается с пылью, уловленной из печных газов, для того чтобы предотвратить слипание «сухаря». Смесь сухаря и пыли разрыхляют и подают с влажностью 12-13% в печь для обжига. К комбинированному способу производства относят также обжиг сырьевого шлама во вращающихся печах, оснащенных концентраторами. Шлам подсушивается в запечных концентраторах отходящими газами вращающихся печей до остаточной влажности 6-10% и затем поступает почти сухой в печь для обжига. [10]

Продукция Бухтарминской Цементной Компании имеет репутацию самого качественного цемента в Казахстане. Здания и сооружения, возведенные с помощью нашего цемента, отличаются прочностью и долговечностью и выдерживают все испытания временем.

Теперь, когда Бухтарминская Цементная Компания входит в состав HeidelbergCement, международные стандарты внедряются и в сфере реализации нашей продукции, наши специалисты стремятся предоставить клиентам более высокий уровень сервиса, соотвествующий качеству нашего цемента и стандартам компании HeidelbergCement. Недаром наша торговая марка имеет слоган "for better building" ("для лучшего строительства").

Реализация продукции осуществляется навалом, в бигбегах по 1000 килограмм и в бумажных мешках. С 2012 года помимо мешков в 50 килограмм, наша компания запустила на рынок и 25-килограммовые мешки. Такая тарировка больше подходит для некоторых видов строительно-монтажных работ и более удобна многоим клиентам. Это еще один шаг в переходе нашей компании на новый, клиентоориентированный сервис.

Новый дизайн и качество упаковки тарированного цемента выгодно отличает нашу торговую марку и показывает все ее преимущества.

Бухтарминская Цементная Компания имеет свои филиалы в крупных городах страны: Астана, Усть-Каменогорск, Актау, Атырау. Сеть терминалов по продажам цемента, охватывающая весь Казахстан позволяет максимально удовлетворять спрос потребителя во всех регионах страны. [11]

7.   Оценка соответствия входных и выходных данных требованиям НТД

Технический контроль качества продукции включает следующие его виды: входной, пооперационный и приемочный. Входной контроль качества в соответствии с ГОСТ 18321- -73* осуществляется отделом технического контроля предприятия (ОТК). Заводская лаборатория выдает отделу технического контроля заключение на материалы, полуфабрикаты, поступающие на переработку в цеха. Входной контроль качества устанавливается: при отсутствии паспортов или других данных на поступающие материалы, полуфабрикаты и комплектующие изделия, а также когда исключается применение статистических методов контроля. Выборочный контроль качества применяется тогда, когда при поступлении материалов, полуфабрикатов необходимо определить фактические показатели их качества в соответствии со стандартами на статистические методы контроля путем отбора проб и образцов.

При проведении входного контроля ОТК осуществляет:

- проверку сопроводительных документов (паспорта, сертификаты, формуляры), которые характеризуют качество поставляемых материалов, полуфабрикатов:

приемку поступающих материалов полуфабрикатов в соответствии с требованием ГОСТ, ТУ;

изоляцию продукции до выяснения с поставщиком вопроса о ее несоответствии;

регистрацию материалов, полуфабрикатов в журнале входного контроля качества;

контрольный отбор проб или образцов для статистического испытания материалов;

анализ и систематизацию всех случаев поступления некачественных материалов, полуфабрикатов;