Материал: Система автоматического управления тепловым режимом

Внимание! Если размещение файла нарушает Ваши авторские права, то обязательно сообщите нам

Формирование теплового режима можно представить как взаимодействие возмущающих и регулирующих факторов. К возмущающим факторам относятся теплопоступления через ограждающие конструкции, тепловая энергия, выделяющаяся при работе технологического оборудования, бытовые теплопоступления. К регулирующим факторам относится тепловое воздействие отопительных и вентиляционных систем. Представим отопительно-вентиляционные системы в виде многомерного объекта, описываемого тремя группами переменных.

Во вторую группу переменных входят параметры, характеризующие свойства выходных элементов. Это, в первую очередь, условия воздушной среды в помещениях, теплоотдача отопительно-вентиляционных систем, а также параметры воды из обратной линии сети теплоснабжения.

Третья группа включает параметры, характеризующие условия протекания процесса передачи тепловой энергии.

В общем случае состояние отопительно-вентиляционных систем характеризуется всеми переменными. Для целей управления из всей совокупности переменных можно использовать лишь часть. Эти переменные можно разбить на две группы. В первую группу включим те переменные, которые можно целенаправленно изменять в процессе управления. Вторую группу составят переменные, которые можно измерить и использовать при формировании управляющего воздействия, но сами они при этом целенаправленно изменяться не могут. Их необходимо учитывать при управлении, но активно влиять на них невозможно.

Из управляемых переменных выбирают в качестве управляющих те, целенаправленное изменение которых технически возможно и существенно влияет на показатели управления.

Критерием оптимальности управления отопительно-вентиляционными системами является минимум приведенных затрат по поддержанию требуемых условий воздушной среды.

Для отопительно-вентиляционных систем наилучший технологический режим не может быть задан заранее, так как его выбор зависит от факторов, информация о которых изменяется в течение времени. К таким факторам относятся температура наружного воздуха, скорость и направление ветра, солнечная радиация, температура и давление теплоносителя в теплопроводе, идущем от источника тепла, изменение режима работы оборудования, находящегося в помещениях, и др.

Для рационального управления необходимо, во-первых, найти оптимальную программу управления работой отопительно-вентиляционных систем, во-вторых, регулировать тепловой режим, используя работу отопительно-вентиляционных систем как задающее воздействие.

Конструктивно системы отопления и вентиляции могут быть решены по-разному, но в помещениях промышленных зданий, требующих обогрева и устройства приточной вентиляции, в основном применяется воздушное отопление, совмещенное с вентиляцией. Важной особенностью этой системы отопления является отсутствие большого числа громоздких и металлоемких отопительных приборов, так как горячий воздух передает аккумулированное им тепло непосредственно отапливаемому помещению, смешиваясь с внутренним воздухом. Для воздушного отопления характерно также повышение санитарно-гигиенических показателей воздушной среды помещений. Могут быть обеспечены подвижность воздуха, благоприятная для нормального самочувствия людей, равномерность температуры помещения, а также смена, очистка и увлажнение воздуха.

Максимальная температура воздуха при подаче его в помещение на высоту более 3,5 м от пола составляет 70 °С, на высоту 3,5 м от пола и на расстояние более 2 м от рабочего места - 45 °С.

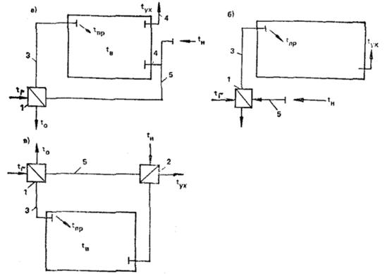
Системы воздушного отопления, совмещенные с приточной вентиляцией, бывают центральными, вентиляторными и канальными. По качеству приточного воздуха они могут быть подразделены на рециркуляционные (с полной и частичной рециркуляцией), прямоточные и рекуперативные (рис. 4). Рециркуляционные системы действуют в различных режимах: полная и частичная смена воздуха, полная рециркуляция воздуха. Эти системы могут работать как чисто вентиляционные, отопительно-вентиляционные и чисто отопительные в зависимости от количества забираемого воздуха снаружи и температуры нагрева воздуха в калорифере. Прямоточные системы осуществляют полную смену воздуха в помещении, так как весь воздух, подаваемый системами, забирается снаружи. Эти системы применяют в тех случаях, когда требуется вентиляция в объеме, не меньшем, чем объем воздуха, необходимый для создания должного отопительного эффекта. Рекуперативные системы используют тепло уходящего воздуха, что дает возможность экономить тепловую энергию.

Воздушное отопление, совмещенное с вентиляцией, применяемое в производственных помещениях, состоит из системы подачи теплоносителя, приточных камер и системы воздухораздачи. Тепловую энергию в виде воды или пара от источника тепла (ТЭЦ, районная тепловая станция, котельная предприятия) передают к отопительно-вентиляционным системам по тепловой сети. Гораздо реже используют электроэнергию в качестве теплоносителя вследствие ее большой стоимости. Системы отопления и вентиляции присоединяют к источникам тепла, как правило, через тепловые пункты. Не рекомендуется непосредственное присоединение из-за больших колебаний тепловой нагрузки источника.

Рис. 4. Принципиальные схемы воздушного отопления, совмещенного с приточной вентиляцией

а - рециркуляционная; б - прямоточная; в - рекуперативная; 1 - калорифер; 2 - воздухо-воздушный рекуператор; 3 - канал горячего воздуха; 4 - канал внутреннего воздуха; 5 - канал наружного воздуха

Глава 2. Программное ПО системы


Программное обеспечение ПО системы подразделяется на общее ПО и специальное ПО.

Базовое [основными составляющими которого являются одна или несколько операционных систем (ОС), система автоматизации программирования, система функционального контроля] - часть ПО, поставляемая со средствами вычислительной техники. К базовому ПО относятся необходимые в процессе функционирования и развития системы программы, программы для автоматизации разработки программ, компоновки ПО, организации функционирования комплекса вычислительных средств и другие служебные и стандартные программы (организующие и диспетчерские программы, транслирующие программы, библиотеки стандартных программ и др.).

Рис. 5. Программное обеспечение системы

Специальное ПО - часть ПО, разрабатываемая или заимствованная из соответствующих фондов при создании конкретной системы и включающая программы реализации основных (управляющих и информационных) и вспомогательных (сервисных дистанционных) функций.

Информационное обеспечение включает системы классификации и кодирования используемой в АСУ ТРП информации, нормативно-справочную и текущую информацию, характеризующую состояние ТОУ и КТС системы и образующую массивы данных и документов.

Организационное обеспечение представляет совокупность технических документов с описаниями функциональной, технической и организационной структур системы, а также инструкций, определяющих функционирование оперативного персонала в системе.

Оперативный персонал автоматизированной системы управления подразделяется на: группу (в частном случае одного) технологов-операторов, осуществляющих оперативный контроль состояния и функционирования ТОУ и КТС, а также управление ТОУ с использованием текущей информации о ТОУ и КТС и рекомендаций по рациональному управлению, выработанных КТС;

эксплуатационный персонал, обеспечивающий правильность функционирования КТС.

Из основных классификационных признаков, обеспечивающих выбор систем-аналогов на ранних этапах разработки системы, оценку необходимых ресурсов при планировании разработки, оценку качества (научно-технического уровня) и относительных капиталовложений на создание системы, обычно рассматривают следующие:

уровень, занимаемый рассматриваемым ТОУ и его автоматизированной системой управления в организационно-производственной структуре предприятия (АСУ нижнего уровня, верхнего уровня, многоуровневые);

характер протекания управляемых технологических процессов во времени (непрерывный, непрерывно-дискретный, дискретный);

условную информационную мощность, определяемая числом измеряемых или контролируемых технологических переменных (наименьшая - от 10 до 40 переменных; малая - от 41 до 160; средняя - от 161 до 650; повышенная - от 651 до 2500; большая - от 2501 (верхнее значение числа переменных не ограничивается));

функциональную надежность (уровень минимальный, средний, высший);

тип функционирования, характеризуемый совокупностью автоматически выполняемых информационных и управляющих функций системы (информационный, локально-автоматический, советующий, автоматический).

В соответствии с перечисленными классификационными признаками рассматриваемые автоматизированные системы управления тепловым режимом помещений производственных зданий могут представлять либо автономные АСУ (одноуровневые или многоуровневые с выделением подсистем по функциональному или структурному признаку), либо являться подсистемами АСУ более высоких уровней (например, подсистемой АСУЭ - энергетическим хозяйством предприятия).

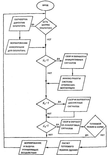
Рис. 6. Общий вид алгоритма функционирования системы

Глава 3. Общий алгоритм функционирования системы


Общий алгоритм функционирования системы управления должен представлять собой логическую схему включения в работу в той или иной ситуации, определенной последовательности частных алгоритмов, выполняющих следующие основные операции:

) получение информации о входных воздействиях на объект управления и о результатах управления;

) анализ и обработка полученной информации;

) принятие решения;

) выдача управляющего воздействия в канал управления.

Блок-схема общего алгоритма функционирования системы управления представлена на рис. 6.

Общий алгоритм функционирования АСУ ТРП предполагает циклический характер его работы. В начале каждого цикла управления должен происходить опрос датчиков: измеряемых нерегулируемых параметров - температуры и влажности наружного воздуха, скорости и направления ветра, атмосферного давления, солнечной радиации, температуры и давления пара в тепловой сети; измеряемых выходных параметров, характеризующих тепловой режим, - температуры воздуха, относительной влажности воздуха, скорости движения воздуха в рабочих зонах; измеряемых выходных параметров, по которым непосредственно или расчетом можно определить эффективность управления, - температуры и давления воды в обратных трубопроводах, расхода теплофикационной воды, расхода электроэнергии; регулируемых параметров, которые могут изменяться соответствующими исполнительными механизмами, - температуры приточного воздуха, температуры воды после подмешивающих насосов, Количество приточного воздуха.

Эта информация через преобразователи в цифровой форме поступает в запоминающее устройство управляющей вычислительной машины.

Полученную информацию обрабатывают в управляющей вычислительной машине специальными программами, моделирующими тепловое поведение здания и оптимизирующими требуемое поступление тепла от системы отопления и вентиляции для поддержания заданного теплового режима. При необходимости изменения теплового режима, установленного в предыдущем цикле, вырабатываются необходимые сигналы, которые через концентратор, подстанции и преобразователи поступают на управляющие органы исполнительных механизмов регулирования.

Обслуживающий персонал может в любой момент времени получить на экране пульта управления данные по любой точке объекта и работе системы в целом и вмешаться в работу системы. Для этого существует второй контур системы, прерывающей при необходимости описанный выше замкнутый процесс по приказу оператора. В этом случае оператор берет управление на себя, но его действия контролируются системой. Если действия оператора приводят к возникновению аварийной ситуации, то система предупреждает об этом оператора. Данные об измерениях и вычислениях, проведенных на ЭВМ, по запросу оператора могут в любой момент времени выданы на печать. По этой выдаче анализируется работа отопительно-вентиляционной системы, эффективность использования оборудования, энерго- и теплопотребления, экономия оборудования и экономия энергии. При этом могут быть представлены данные за какой-либо отрезок времени как по группам избранных точек, так и по всем точкам.

Так как тепловые процессы в здании в целом изменяются медленно, то в системе выбран синхронный принцип связи УВК с объектом в реальном масштабе времени. Время, затрачиваемое на преобразование и ввод измерительной информации в УВК, значительно меньше периода колебаний в управляемом процессе, поэтому считается, что измерительная информация вводится как бы одновременно.

Процесс управления следует разбить на циклы по 10 - 15 мин. УВК постоянно находится в режиме ожидания, Запуск цикла осуществляется от электронных часов в УВК - через устройства прерывания.

Математическая модель и алгоритм расчета теплового режима помещения, предназначенные для использования в системах управления, по сравнению с моделью для проектирования, имеют определенные особенности. К моделям предъявляются два требования:

) необходимость высокой точности численного моделирования теплового режима, так как только на этой основе возможно обеспечение качественного управления тепловым режимом;

) ограничения на программу для УВК по объему и времени вычислений, так как УВК, на которой реализуется математическая модель, имеет определенные характеристики по быстродействию и памяти. Прежде всего это связано с экономической обоснованностью введения всей системы автоматизированного управления. Затраты на мощную УВК могут свести на нет эффект от экономии энергии за счет введения системы.

Необходимость одновременного выполнения этих требований заставляет отказаться от универсальной математической модели и перейти к специализированной модели. Такая модель позволяет при сокращении объема вычислений не только не потерять точность моделирования теплового режима, но и в результате использования экспериментальных данных повысить эту точность в сравнении с универсальной моделью.

Исходным материалом для разработки специализированной модели служит универсальная модель. Можно указать несколько направлений, по которым может быть осуществлено ее «сужение» (до специализированной модели):

) сокращение числа независимых переменных (в задаче управления это входные параметры) путем перевода их в фиксированные параметры расчетной модели. В модели для управления выпадает группа данных, касающихся геометрических размеров помещений здания; группа данных, характеризующих размеры и теплофизические свойства ограждающих конструкций, и многие другие;

) совершенствование алгоритма вычислений в направлении сокращения времени вычислений и повышения точности результатов на основе конкретизации постановки задачи. Большая определенность постановки задачи в случае специализированной модели во многих случаях дает возможность использовать более эффективные вычислительные методы;

) повышение точности моделирования теплового режима за счет использования экспериментальных данных. Здесь очень много возможностей: от простого введения в расчет в качестве параметров характеристик, полученных при натурных измерениях в данном помещении, до уточнения в результате проведения измерений некоторых допущений в исходной модели. Большое значение имеет введение в расчетную модель уточненных данных, касающихся величины коэффициентов теплообмена на поверхности ограждений. По результатам измерений может быть в значительной мере повышена точность учета теплоаккумулирующей способности оборудования.