Материал: Система автоматического управления электроприводом пассажирского лифта

Внимание! Если размещение файла нарушает Ваши авторские права, то обязательно сообщите нам

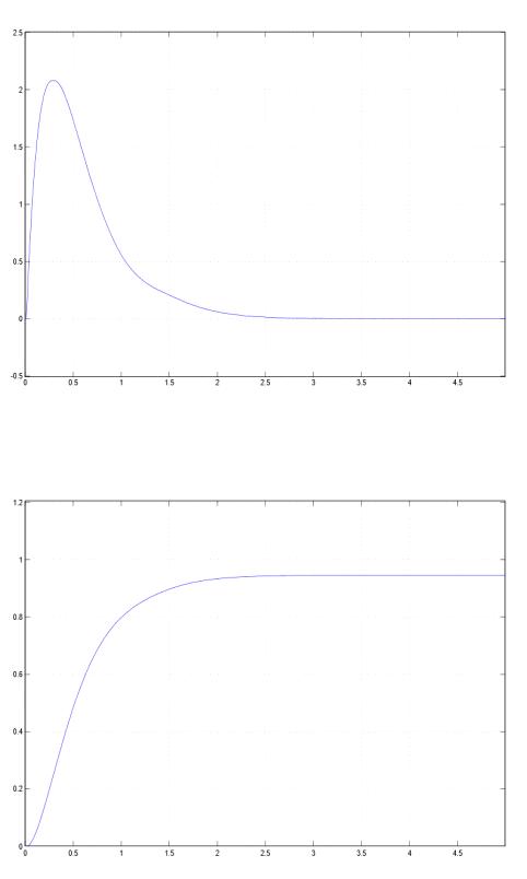
Рис.18. Переходной процесс тока якоря i(t) на участке 1 по управлению, uзс=0,01· Uзс

Рис.19. Переходной процесс угловой скорости двигателя ω(t) на участке 1 по управлению, uзс=0,01· Uзс

Рис.20. Переходной процесс тока якоря i(t) на участке 2 по моменту сопротивления, Мс=0,01· Мн

Рис.21. Переходной процесс угловой скорости двигателя ω(t) на участке 2 по моменту сопротивления, Мс=0,01· Мн

Рис.22. Переходной процесс тока якоря i(t) на участке 3 по напряжению сети, Uс=0,01· U2нф

Рис.23. Переходной процесс угловой скорости двигателя ω(t) на участке 3 по напряжению сети, Uс=0,01· U2нф

Рис.24. Переходной процесс тока якоря i(t) на участке 4, пуск на холостом ходу, uзс=Uзс, Мс=0,1· Мн

Рис.25. Переходной процесс угловой скорости двигателя ω(t) на участке 4, пуск на холостом ходу, uзс=Uзс, Мс=0,1· Мн

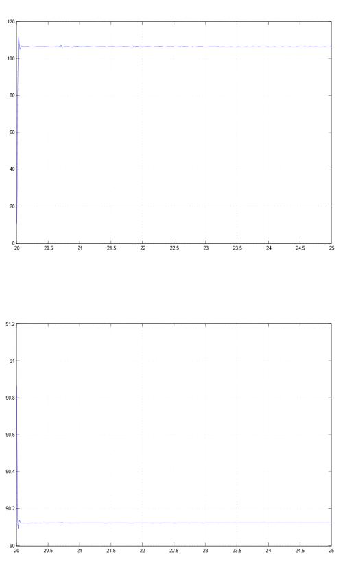
Рис.26. Переходной процесс тока якоря i(t) на участке 5 по моменту сопротивления, Мс=Мн

Рис.27. Переходной процесс угловой скорости двигателя ω(t) на участке 5 по моменту сопротивления, Мс=Мн

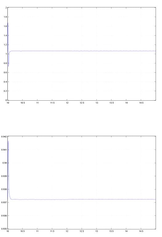
Рис.28. Переходной процесс тока якоря i(t) на участке 6 по напряжению сети, Uс=0,1· U2нф

Рис.29. Переходной процесс угловой скорости двигателя ω(t) на участке 6 по напряжению сети, Uс=0,1· U2нф

Рис.30. Переходной процесс показывающий ограничение рывка

Рис.31. Переходной процесс показывающий ограничение ускорения

. Синтез и расчет узлов ограничений и защит

При синтезе системы автоматического управления за основу был взят электропривод ЭПУ1 с узлом защиты содержащим следующие составляющие:

) Максимально-токовая защита.

Зашита воздействуют на основной триггер Т1 при этом загорается светодиод и снимаются импульсы с якорного преобразователя.

Настройку уставки максимально-токовой защиты необходимо проводить опытным путем, вращением шлица переменного резистора кассеты управления. В процессе настройки необходимо плавное увеличение тока до момента срабатывания порогового устройства. Срабатывание защиты должно произойти при токе 2,5·Iн = 2,5·106,326 =256,815 А.

) Время-токовая защита.

Данная защита является вспомогательной и настраивается на определенное время перегрузки двигателя максимальным (пусковым) током в застопоренном состоянии (вход «Уставка Т0»).

Расчет время-токовой защиты сводится к расчету и выбору элементов интегратора (R, C). Суть расчета в том, чтобы определить время нарастания выходного сигнала интегратора до момента срабатывания порогового устройства, которое отключает ЭПУ1. Рекомендуемое время срабатывания защиты при токе 1,75·Iн составляет (70±10) с. Пусть при токе равном 1,75·Iн входное напряжение интегратора составляет 5 В, а напряжение срабатывания порогового устройства составляет 10 В. Тогда постоянная времени интегратора будет равна:

.

Из ряда стандартных значений емкостей выбираем С = 43 мкФ, тогда величина сопротивления R равна:

.

Принимаем R=820 кОм.

) Защита двигателя от перегрева (от токовых перегрузок).

) Защита от перегрева преобразователя (в том числе по причине исчезновения вентиляции).

Защита от перегрева преобразователя срабатывает при перегреве тиристоров преобразователя или токоограничивающего реактора на токи 400 и 630 А и выполнена на усилителе и относящихся к нему элементах.

) Защита от исчезновения напряжения питающей сети в цепи управления или силовой цепи (в том числе по причине сгорания предохранителей).

) Защита от обрыва цепи тока возбуждения.

) Защита от обрыва цепи тахогенератора.

При подключении цепи тахогенератора якорной цепью последнего шунтируется автогенератор, прекращается его работа (генерация). В аварийном режиме при обрыве цепи тахогенератора происходит включение (самовозбуждение) автогенератора.

) Защита от неправильного чередования фаз.

При исчезновении одной из фаз или не правильном чередовании фаз питающей сети загораются светодиоды «ABC», «Σ».

) Защита от превышения максимальной скорости.

При превышении максимальной скорости двигателя на 20% транзистор открывается и срабатывает триггер, и загорается светодиод «Σ», углы управления переводятся в αмакс и снимаются импульсы с ТПЯ.

) Защита от перенапряжений двигателя.

Защита действует на регулятор ЭДС при исчезновении обратной связи по напряжению (это может произойти из-за неполадок в датчике напряжения ДН или обрыва цепи ДН).

9. Синтез схемы включения ЭП и выбор аппаратов

Так как при проектировании САУ за основу брался электропривод ЭПУ1, то все аппараты управления и защиты берем аналогично техническому описанию данного электропривода.

Для возможности отключения электропривода от питающего напряжения выбираем вводной автоматический выключатель, который также служит для защиты электропривода от тепловых перегрузок и токов короткого замыкания.

Автоматический выключатель выбирают из условий:

номинальный ток автомата должен быть больше рабочего тока первичной обмотки трансформатора:

;

номинальное напряжение автомата должно быть больше или равно сетевому напряжения Uс = 380 B;

число полюсов должно быть равно числу фаз питающей сети;

номинальный ток теплового расцепителя должен быть больше рабочего тока первичной обмотки трансформатора I’1 = 46,834 A;

номинальный ток электромагнитного расцепителя должен быть больше рабочего тока первичной обмотки трансформатора I’1 = 46,834 A;

Выбираем автоматический выключатель А3110 ([5], с.66). Параметры выбранного автоматического выключателя заносим в таблицу 5.

Таблица 5

Параметры автоматического выключателя

Тип автоматического выключателя

А3110

Номинальный ток автомата, А

100

Номинальное напряжение, В

380

Номинальный ток теплового расцепителя, А

60

Номинальный ток электромагнитного расцепителя, А

70

Частота, Гц

50

ток срабатывания электромагнитного расцепителя, А

200


Для схемы управления выбираем кнопки с цилиндрическим толкателем КЕО11У3 ([5], с.102) и промежуточные реле РПУ-2-01844У3А ([3], с.209), которые предназначены для работы в электрических цепях управления и промышленной автоматики переменного тока напряжением до 440 В, частотой 50 Гц и постоянного тока напряжением до 220 В.

Параметры реле РПУ-2-01844У3А:

- IР00, крепление релевинтами, подсоединение внешних проводников заднее пайкой;

- реле постоянного тока;

- соответственно количество замыкающих, размыкающих и переключающих контактов;

У3 - климатическое исполнение и категория размещения по ГОСТ 15150-69 и ГОСТ 15543-89;

А - реле с износостойкостью класса А.

Заключение

В данном курсовом проекте была спроектирована система автоматического управления электроприводом пассажирского лифта. Все требования, предъявляемые к электроприводу лифта, были учтены и реализованы. Для ограничения ускорения на уровне 1,2 м/с2 и рывка на уровне 4 м/с3 было установлен S-образный задатчик интенсивности. Для улучшения статических и динамических показателей были синтезированы регуляторы тока якоря (ПИ) и скорости (П). Данные контура настраивались на технический оптимум. Так как задатчик интенсивности в данном случае ограничивает ускорение и рывок при пуске, то время пуска двигателя затянуто до 3 с, а перерегулирование из-за плавного нарастания напряжения задания скорости отсутствует.

Литература

1. Яуре А.Г., Певзнер Е.М «Крановый электропривод», Справочник, М: Энергоиздат, 1988 г.

. Справочник по электрическим машинам: В 2 т./Под общей редакцией И.П.Копылова и Б.К.Клокова. Т.1. - М.: Энергоатомиздат, 1988. - 456с.: ил.

. Комплектные тиристорные электроприводы: Справочник/И.Х.Евзеров, А.С.Гробовец, Б.И.Мошкович и др.; Под ред. к.т.н. В.М.Перельмутера. - М.: Энергоатомиздат, 1988. - 319с.: ил.

. Системы автоматического управления скоростью электроприводов постоянного и переменного тока: пособие по дисциплине «Системы управления электроприводами» для студентов специальности 1-53 01 05 «Автоматизированные электроприводы» днев. формы обучения / авт.-сост. В. С. Захаренко. - Гомель: ГГТУ им. П. О. Сухого, 2007. - 45с.

. Справочник по проектированию электропривода силовых и осветительных установок. /Под ред. Я.М. Большама, В.И. Круповича, М.Л. Самовера. Изд. 2-е, перераб. и доп. - М.: Энергия, 1974. -728 с., ил.