Материал: Синтез систем автоматического управления

Внимание! Если размещение файла нарушает Ваши авторские права, то обязательно сообщите нам

Рисунок 6.4 - Непрерывная передаточная функция с компенсатором

Полученный непрерывный компенсатор делает систему нечувствительной к внешнему воздействию, значит, рассчитан и смоделирован верно.

Скачек до 0.8 возникает в результате запаздывания.

Модель, содержащая два объекта, регулятор, возмущающее воздействие и компенсатор, представлена на рисунке 6.5:

Рисунок 6.5 - Модель, содержащая два непрерывных объекта, регулятор, возмущающее воздействие и компенсатор

Рисунок 6.6 - Передаточная функция непрерывной системы содержащей два объекта, регулятор, возмущающее воздействие и компенсатор

Полученная передаточная функция непрерывной системы удовлетворяет заданному условию.

.2 Моделирование дискретной системы

Модель дискретной системы представлена на рисунке 6.7:

Рисунок 6.7 - Модель системы с дискретным регулятором

График передаточной функции для этой модели будет иметь вид, представленный на рисунке 6.8:

Рисунок 6.8 - Дискретная передаточная функция с регулятором

Как видно из рисунка, график переходной характеристики имеет дискретный вид и постепенно выходит в единицу.

Теперь промоделируем систему с возмущающим воздействием и компенсатором в дискретном виде.

Модель, содержащая возмущающее воздействие и компенсатор, представлена на рисунке 6.9:

Рисунок 6.9 - Модель системы с дискретным компенсатором


Рисунок 6.10 - Дискретная передаточная функция с компенсатором

Полученный дискретный компенсатор делает систему нечувствительной к внешнему воздействию, значит, рассчитан и смоделирован верно.

Модель, содержащая два объекта, регулятор, возмущающее воздействие и компенсатор, представлена на рисунке 6.11:

Рисунок 6.11 - Модель, содержащая два объекта, регулятор, возмущающее воздействие и компенсатор

Рисунок 6.12 - Передаточная функция дискретной системы содержащей два объекта, регулятор, возмущающее воздействие и компенсатор

Полученная передаточная функция непрерывной системы удовлетворяет заданному условию.

.3 Моделирование наблюдателя переменных состояния

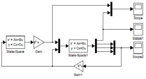
Модель системы с наблюдателем представлена на рисунке 6.13:

Рисунок 6.13 - Модель системы с наблюдателем

Рисунок 6.14- Изменение выходного сигнала объекта и наблюдателя

Рисунок 6.15- Переменных состояния наблюдателя

Коэффициенты блока State-space1 (наблюдатель):

Ae =

.11000 -0.03200 -10.681314424667328

.03125 0 0.106715595011686

0.03125 -3.467510674145326

BBe =

.724961997156825 1.000000000000000

.137124274017894 0

.455580122000059 0

Ce =

0 0.77824

0 0

1 0

0 1

DDe =

0

0

0

0

Коэффициенты блока State-space (объект):

a =_e x2_e x3_e_e -0.11 -0.032 -10.68_e 0.03125 0 0.1067_e 0 0.03125 -3.468=_e 13.72_e -0.1371_e 4.456=_e x2_e x3_e_e 0 0 0.7782_e 1 0 0_e 0 1 0_e 0 0 1=_e 0_e 02_e 0

x3_e 0

Коэффициенты блоков Gain.=

.559585112357554 1.000243498164992 0.577350269189625

.559585112357554 1.000243498164992 0.577350269189625

.559585112357554 1.000243498164992 0.577350269189625=

0 0.778240000000000

Оценка переменных состояния с помощью наблюдателя осуществляется без ошибок.

Заключение


В первом и втором разделах был произведен расчет регулятора непрерывной системы для заданного объекта, а также компенсатора для объекта, регулятора и возмущающего воздействия.

В третьем и четвертом был произведен расчет регулятора дискретной системы для заданного объекта, а также компенсатора для объекта, регулятора и возмущающего воздействия.

В пятом разделе был произведен расчет наблюдателя переменных состояния.

В шестом разделе курсовой работы было произведено моделирование полученных систем, получены и сохранены результаты показаний осциллографов (Scope) в виде графиков передаточных функций для каждой из рассчитанных и смоделированных систем.

В курсовой работе для расчётов был использован математический пакет MATLAB, а для моделирования - приложение Simulink.

Список использованных источников

регулятор компенсатор моделирование дискретный

1. Кузьмицкий И. Ф., Кулаков Г. Т. Теория автоматического управления: учеб. / Кузьмицкий И. Ф., Кулаков Г. Т. - Минск: БГТУ, 2010. - 574 с.

. Бесекерский В. А., Попов Е. П. Теория автоматического регулирования. - М.: Наука, 1974.

. Лабораторные работы за 3-4 курс по ТАУ.