Материал: Розрахунок потужного високовольтного ключа

Внимание! Если размещение файла нарушает Ваши авторские права, то обязательно сообщите нам

. З умови отримання інтервалу tроб = tі3 = 22 (мс) знаходиться постійна часу за формулою (3.30).

 (3.30)

. Визначаємо опір резистора R2 за формулою (3.31).

 (3.31)

З ряду Е24 приймається найближче стандартне значення R2=13 (кОм).

. Розраховуємо опір резистора R1 за формулою (3.32).

 (3.32)

З ряду Е24 приймається найближче стандартне значення R1=8,2 (кОм)

. Для виключення впливу ланцюга R3 - R4 на постійну часу перезаряду конденсатора С, вибирається опір резистора R3 з умови R3 >> R2. Приймаємо R3 = 2 (МОм).

. Визначимо опір резистора R4 за формулою (3.33).

 (3.33)

З ряду Е24 приймається найближче стандартне значення R4=510 (кОм)

. Діод VD може бути будь-якого типу із зворотною напругою більшою, ніж 2Еогр. Перевага повинна бути віддана діодам з меншим прямим падінням напруги. Вибираємо діод типу КД522В.

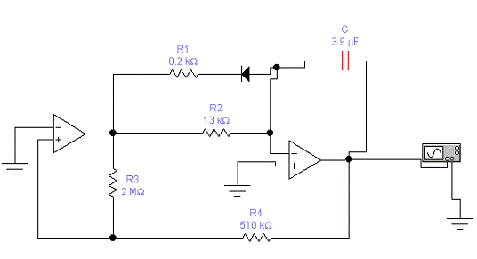
Проведемо моделювання отриманої схеми у програмі Workbench. Схема моделювання подана на рисунку 3.6. Результати моделювання подано на рисунку 3.7. Результати розрахунку елементів ГЛЗН наведено в таблиці 2.3.

Рисунок 3.6 - Схема моделювання ГЛЗН

Рисунок 3.7 - Результати моделювання схеми ГЛЗН

Таблиця 3.3 - Результати розрахунку ГЛЗН

Параметр

Значення

Розмірність

Опір резистора R1

8,2

кОм

Опір резистора R2

13

кОм

Опір резистора R3

2

МОм

Опір резистора R4

510

кОм

Ємність конденсатора С

3,9

мкФ

Тип ОП

К544УД1Б

Тип діода

КД522В


Висновки: в результаті моделювання ми отримали графік, на якому розбіжність між робочим фронтом імпульсу ГЛЗН і заданим в завданні складає:

Отже можна стверджувати, що розрахунок був зроблений вірно. Похибка має місце через незбігання ОП, які використовуються при моделюванні і для яких виконувався розрахунок, і наближеність розрахунків.

4 РОЗРАХУНОК ТРИГЕРА


Дано:

·   амплітуда вихідного сигналу Um = 16 (В);

·        максимальна частота перемикання fпер.мах = 90 (кГц);

·        колекторний струм Iкн = 20 (мА).

. Вибираємо напругу джерела колекторного живлення за формулою (4.1).

 (4.1)

Приймаємо Еж = 18 (В).

. Тип транзистора вибирається з умов (4.2).

 (4.2)

Виберемо транзистор типу КТ502В (p-n-p) [7], параметри якого наступні:

. Визначимо опір в колекторному колі за формулою (4.3).

 (4.3)

З ряду Е24 приймається найближче стандартне значення Rк=910 (Ом)

. Визначимо величини прискорюючих ємностей за формулою (4.4).

 (4.4)

де ta - постійна часу коефіцієнта посилення струму емітера, яка визначається співвідношенням (4.5).

 (4.5)

Підставляючи в (3.4) довідкові і розраховані раніше величини, отримаємо розрахункові значення прискорюючих конденсаторів.


З ряду Е24 приймається найближче стандартне значення С=510 (пФ)

. Визначаємо опір в колі бази за формулою (4.6)

 (4.6)

З ряду Е24 приймається найближче стандартне значення Rб=8,2 (кОм)

. Визначаємо напругу зсуву за формулою (4.7)

 (4.7)

Приймаємо Еб = 1 (В).

. Опір зв'язку Rс визначається шляхом сумісного рішення рівнянь (4.8) -(4.10).

 (4.8)

 (4.9)

 (4.10)


З ряду Е24 приймається найближче стандартне значення Rс=47 (кОм)

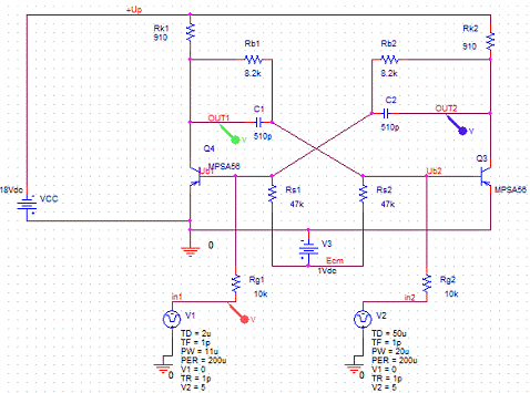
Проведемо моделювання отриманої схеми у програмі Orcad. Результати моделювання подано на рисунку 4.2. Результати розрахунку елементів тригера наведено в таблиці 4.1.

Рисунок 4.1 - Схема моделювання симетричного тригера

Рисунок 4.2 - Результати моделювання схеми симетричного тригера

Таблиця 4.1 - Результати розрахунку тригера

Параметр

Значення

Розмірність

Напруга живлення ЕЖ

18

В

Опір резистора бази RБ1

8,2

кОм

Опір резистора бази RБ2

8,2

кОм

Опір колекторного резистора RК1

910

Ом

Опір колекторного резистора RК2

910

Ом

Опір резистора Rс1

47

кОм

Опір резистора Rс2

47

кОм

Ємність конденсатора С1

510

пФ

Ємність конденсатора С2

510

пФ


Висновки: виконавши по розрахунковим даним схемотехнічне моделювання ми отримали графік, в якому мають місце спотворення, але його форма і амплітуда відповідають заданим. Амплітуда логічної одиниці складає 16,259 В, що лише на 0,259 В більше за задану. Розбіжності можна пояснити округленнями під час обчислень, використанням при моделюванні не тих транзисторів для яких проводився розрахунок.

ВИСНОВКИ

В результаті виконання курсової роботи було розглянуто основну інформацію по потужним високовольтним ключам та розроблено методику їх розрахунку.

Також проведено розрахунок підсилювального каскаду, тригеру та імпульсних пристроїв: одновібратора, мультивібратора та генератора лінійно-змінної напруги. Для всіх розрахованих схем було проведено моделювання у програмах «Orcad» та «Electronics Workbench».

В результаті моделювання було виявлено деякі розбіжності між очікуваними і отриманими результатами, але ці розбіжності лежать в допустимих межах. Це свідчить про досить точний розрахунок параметрів, які забезпечили нормальне функціонування схем при моделюванні.

ПЕРЕЛІК ПОСИЛАНЬ

1. В.Г. Гусев, Ю.М.Гусев. Электроника. Москва, “Высшая школа”, 1991

2. Сенько В.І. Електроніка і мікросхемотехніка

3. Олександренко А.Г.Шатурик І.Н Мікросхемотехніка - М.: Радио, 1982

4. Голденберг Л.М .Импульсние устройство - М.: Радио и связь, 1981

5. СтепаненкоИ. П .Основи мікроелектріки - М.: Сов радио ,1980

6. Павлов С М . Схемотехніка (імпульсна техніка) Вінниця ВНТУ, 1998

7. Аксенов А.И. Элементы схем бытовой радиоаппаратуры. Диоды. Транзисторы: Справочник / А.И. Аксенов, А.В. Нефедов, А.М. Юшин. - М.: Радио и связь, 1992 г.

8. О.П. Григорьев, Транзисторы: Справочник / О.П. Григорьев, В.Я. Замятин - М.: Радио и связь, 1989.

9. Ицхоки Я.С. Импульсные и цифровые устройства / Ицхоки Я.С., Овчинников Н.И. - М.: «Советское радио», 1972 - 592 с.

. Гейтенко Е.Н. Источники вторичного єлектропитания. Схемотехніка и расчет / Гейтенко Е.Н. - М.: СОЛОН-ПРЕСС, 2008 - 448 с.