Материал: Розрахунок потужного високовольтного ключа

Внимание! Если размещение файла нарушает Ваши авторские права, то обязательно сообщите нам

 (2.18)


. Знаходимо значення ємностей розділових конденсаторів за формулою (2.19):

 (2.19)

З ряду Е24 приймається стандартне значення Cр1 = 10 (мкФ).

14. Обчислюємо значення ємності шунтуючого конденсатора в ланцюзі емітера за формулою (2.20):

 (2.20)

З ряду Е24 приймається стандартне значення Cе = 300 (мкФ).

15. Визначаємо потужність, споживану каскадом від джерела живлення за формулою (2.21):

 (2.21)

. Обчислюємо коефіцієнт корисної дії каскаду за формулою (2.22):

 (2.22)

Результати розрахунку елементів підсилювача за схемою з загальним емітером наведено в таблиці 2.1.

Таблиця 2.1 - Результати розрахунку підсилювача

Параметр

Значення

Розмірність

1

2

3

Напруга живлення ЕЖ

90

В

Опір резистора бази 1 RБ1

13

кОм

Опір резистора бази 2 RБ2

1,6

кОм

Опір емітерного резистора RЕ

300

Ом

Опір колекторного резистора RК

1800

Ом

1

2

3

Ємність розділових конденсаторів Ср1, Ср2

10

мкФ

Ємність емітерного конденсатора Се

300

мкФ

Коефіцієнт підсилення КU

176,2


Опір навантаження RН

1800

Ом


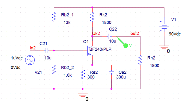
Проведемо моделювання схеми за допомогою програми Orcad. Схема моделювання подана на рисунку 2.1. Результат моделювання подано на рисунку 2.2.

Рисунок 2.1 - Схема моделювання підсилювача

Висновки: виконавши по розрахунковим даним схемотехнічне моделювання ми отримали графік, розходження якого з розрахованим коефіцієнтом підсилення:

Розходження можна пояснити тим, що моделювання проводилося з аналогом транзистора КТ602А, а не з самим транзистором. Отже можна стверджувати, що розрахунок був зроблений вірно. Результати розрахунків наведені в таблиці 2.1.

Рисунок 2.2 - Результати моделювання схеми підсилювача

3 РОЗРАХУНОК ГЕНЕРАТОРІВ ІМПУЛЬСНИХ СИГНАЛІВ

.1 Розрахунок одновібратора


Дано:

·   амплітуда вихідного імпульсу Um2 = 18 (В);

·        тривалість вихідного імпульсу tі = 136 (мкс);

·        період проходження імпульсів запуску Т = 186 (мкс);

·        діапазон зміни температур (-50…+60) °С;

·        допустима нестабільність тривалості імпульсу =6 (%).

1. По тривалості і періоду визначаємо шпаруватість вихідних імпульсів за формулою (3.1):

 (3.1)

. Вибираємо напруга джерела живлення, яка повинна бути в 1,2...1,3 рази більше амплітуди вихідного імпульсу за формулою (3.2):

 (3.2)

Обираємо стандартне значення Еж=24 (В).

3. По напрузі джерела і початковим даним вибираємо тип транзистора.

Виходячи з умови (3.3), вибирається транзистор.

 (3.3)

Оберемо транзистор КТ502В (p-n-р) [8], у якого Екдоп = 60 > 2·24.

Запишемо необхідні параметри транзистора:


. Знаходимо тепловий струм колектора за формулою (3.4):

 (3.4)

де t0 - початкова температура, приймається для нормальних умов рівною 20 °С.

. Опір в колі бази визначаємо напругою джерела, тепловим струмом і заданою нестабільністю імпульсу за формулою (3.5):

 (3.5)

З ряду Е24 приймається найближче стандартне значення RБ = 270 (кОм).

6. Опір в колекторному ланцюзі транзистора VT2 визначаємо за відомим опором в базовому колі і мінімальному для даних умов коефіцієнту підсилення. Для стійкої роботи  при розрахунку повинна виконуватися умова (3.6).

 (3.6)

де βmin - коефіцієнт підсилення при мінімальній температурі мінус 50 °С. Він складає 60 % середнього значення і визначається за формулою (3.7)

 (3.7)


З ряду Е24 приймається найближче стандартне значення RK2 = 5,6 (кОм).

. Розрахуємо опір в колекторному колі транзистора VT1 за формулою (3.8).

 (3.8)

З ряду Е24 приймається найближче стандартне значення RK1= 8,2 (кОм)

. Визначимо опір в колі емітера за формулою (3.9).

 (3.9)

З ряду Е24 приймається найближче стандартне значення Rе = 1,8 (кОм).

. Розрахуємо опори подільника напруги R1 і R2, що встановлюють величину напруги зсуву на базі VT1 та визначають положення робочої точки транзистора і початковий стан одно вібратора, за формулами (3.10) і (3.11).

 (3.10)


З ряду Е24 приймається найближче стандартне значення R1 = 82 (кОм).

 (3.11)

З ряду Е24 приймається найближче стандартне значення R2 = 22 (кОм).

. Ємність конденсатора Сб залежить від багатьох параметрів і визначається за формулою (3.12).

 (3.12)

Коефіцієнт ά визначає співвідношення опорів в ланцюзі колектора транзистора VT1, і визначається за формулою (3.13).

 (3.13)

При середньому положенні регулятора напруги коефіцієнт ά =1.

З ряду Е24 приймається найближче стандартне значення ємності конденсатора базового кола VT2 Сб = 0,75 (нФ).

. Замикаюча напруга транзистора VT1 визначається за формулою (3.14).

 (3.14)

. Амплітуда напруги запускаючого імпульсу, що подається на вхід транзистора VT1 одновібратора, визначається за формулою (3.15).

 (3.15)

де Rг - внутрішній опір генератора запускаючих імпульсів, приймається рівним 0,51 (кОм); Rз - опір запускаючого транзистора у відкритому положенні, приймається рівним 51 (Ом).

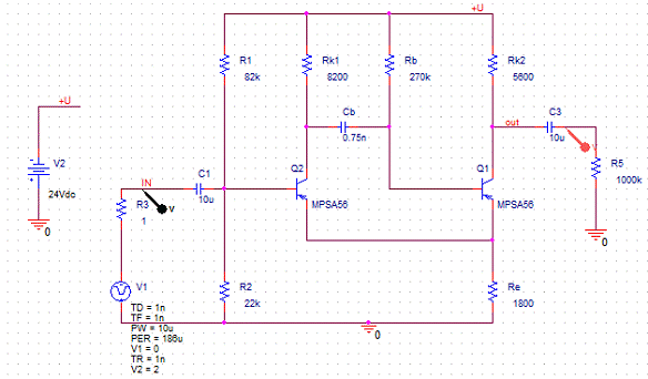
Проведемо моделювання отриманої схеми у програмі Orcad. Схема моделювання подана на рисунку 3.1. Результати моделювання подано на рисунку 3.2. Результати розрахунку елементів одновібратора наведено в таблиці 3.1.

Рисунок 3.1 - Схема моделювання схеми одновібратора

Рисунок 3.2 - Результати моделювання схеми одновібратора

Висновки: виконавши по розрахунковим даним схемотехнічне моделювання ми отримали графік, на якому розходження між амплітудою вихідного імпульсу відрізняється від заданої теоретично амплітуди на:

Похибка тривалості імпульсу:

Час спадання фронту вихідного імпульсу від рівня 100% до 10% складає близько 1,8 мкс. Отже можна стверджувати, що розрахунок був зроблений вірно. Похибка має місце через незбігання транзисторів, які використовуються при моделюванні і для яких виконувався розрахунок, і наближеність розрахунків.

Таблиця 3.1 - Результати розрахунку одновібратора

Параметр

Значення

Розмірність

Напруга живлення ЕЖ

24

В

Опір резистора бази RБ

270

кОм

Опір емітерного резистора Rе

1,8

кОм

Опір колекторного резистора RК1

8,2

кОм

Опір колекторного резистора RК2

5,6

кОм

Опір резистора R1

  82

кОм

Опір резистора R2

22

кОм

Ємність базового конденсатора Сб

750

пФ

Амплітуда напруги запускаю чого імпульсу

0,761

В


.2 Розрахунок мультивібратора в автоколивальному режимі

Дано:

·   Тип транзисторів - КТ610А;

·        нестабільність періоду коливань δT =13 (%);

·        Частота імпульсів, що генеруються f = 280 (Гц);

·        Температура навколишнього середовища tк = 44 (0C).

З довідника [7] для транзистора КТ610А (p-n-p) вибираються його параметри:

1. Розрахуємо напругу джерела живлення за формулою (3.16).

 (3.16)

Обираємо стандартне значення Еж=12 (В).

. Зворотній струм при зміні температури визначимо за формулою (3.17).

 (3.17)

де t0 - температура в нормальних умовах роботи, рівна 20 0C..

. Визначимо опори в базових ланцюгах за формулою (3.18).

 (3.18)

З ряду Е24 приймається найближче стандартне значення Rб = 4,7 (МОм).

. Визначимо опори в колекторних ланцюгах для симетричного мультивібратора за формулою (3.19).

 (3.19)

З ряду Е24 приймається найближче стандартне значення RК=91 (кОм).

При симетрії схеми тривалість імпульсу і паузи буде однаковою і рівною половині періоду, тобто


Визначимо ємність базового ланцюга з формулою (3.20)

 (3.20)


З ряду Е24 приймається найближче стандартне значення Сб=0,68 (нФ).

. Визначимо дійсне значення періоду за формулою (3.21).

 (3.21)


. Визначимо значення дійсна частоти за формулою (3.22).

 (3.22)

. Визначимо відносну похибку частоти, що генерується, за формулою (3.23).

 (3.23)

Таким чином, розрахункова частота не перевищує допустиме значення відхилення в 13%.

. При несиметричному мультивібраторі період визначається за формулою (3.24).

 (3.24)

Тривалість імпульсу tі1 може бути визначена за формулою (3.25).

 (3.25)


Тривалість імпульсу tі2 може бути визначена за формулою (3.26).

 (3.26)


Проведемо моделювання отриманої схеми у програмі Orcad. Схема моделювання подана на рисунку 3.3. Результати моделювання подано на рисунку 3.4. Результати розрахунку елементів автоколивального мультивібратора наведено в таблиці 3.2.

Рисунок 3.3 - Схема моделювання мультивібратора

Рисунок 3.4 - Результати моделювання схеми мультивібратора

Таблиця 3.2 - Результати розрахунку мультивібратора

Параметр

Значення

Розмірність

Напруга живлення ЕЖ

В

Опір резистора бази RБ1

4,7

МОм

Опір резистора бази RБ2

4,7

МОм

Опір колекторного резистора RК1

91

кОм

Опір колекторного резистора RК2

91

кОм

Ємність базового конденсатора Сб1

0,68

нФ

Ємність базового конденсатора Сб2

0,68

нФ


Висновки: виконавши по розрахунковим даним схемотехнічне моделювання ми отримали графік, який дещо відрізняється від теоретичного. Розходження між частотою отриманою на графіку і заданою частотою складає:

Отже можна стверджувати, що розрахунок був зроблений вірно. Похибка має місце через незбігання транзисторів, які використовуються при моделюванні і для яких виконувався розрахунок, і наближеність розрахунків.

3.3 Розрахунок “ГЛЗН”

Дано:

·   Uм = 8 (В)

·        tроб = 22 (мс)

·        tзв = 9 (мс)

·        Тип операційного підсилювача - К544УД1Б

Розрахунок схеми (рис. 3.5) проводиться в наступному порядку.

Рисунок 3.5 - Схема ГЛЗН на операційних підсилювачах

Для даного операційного підсилювача:


1.      Розрахуємо величину вихідної напруги за формулою (3.27).

 (3.27)

. Приймаючи тривалість паузи, рівну тривалості негативної (зворотньої) напруги визначимо постійну часу еквівалентного кола за формулою (3.28)

 (3.28)

. Внаслідок того, що еквівалентний опір повинен бути більше вихідного опору ОП, розраховується значення Rэкв з наступних умов: Rэкв = (); Rэкв > RнminОП = 2 кОм. Приймається Rэкв = 5 кОм.

. Визначаємо ємність інтегруючого конденсатора за формулою (3.29).

 (3.29)

З ряду Е24 приймається найближче стандартне значення С=3,9 (мкФ).