Материал: Разработка технологической линии по производству керамического умывальника литьевого формования

Внимание! Если размещение файла нарушает Ваши авторские права, то обязательно сообщите нам

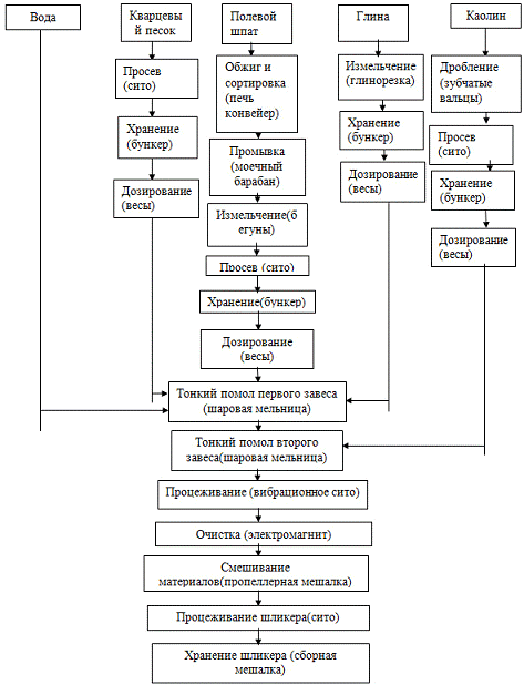
Формование

Подготовленный шликер из расходных мешалок с помощью мембранных насосов подается по кольцевому (чтобы избежать засорения загустевшой массой) шликеропроводу с антикоррозионным покрытием к месту отливки изделий. Предварительно проверяют качество шликера по влажности, тонкости помола, удельному весу, текучести, загустеваемости, и при необходимости корректируют свойства шликера по этим показателям.

Рисунок 1 Приготовление беспрессового шликера

Санитарно-технические изделия формуют в настоящее время в гипсовых формах тремя способами: наливным, сливным или комбинированным.

При сливном способе после образования на внутренней поверхности формы плотного слоя заданной толщины избыток шликера сливают и затем используют для отливки других изделий. Этот способ применяют преимущественно для отливки изделия с примерно одинаковой толщиной стенок [6].

При наливном способе отливки шликером заполняется полость между двумя или несколькими разъемными формами. Изделие формуется отложением плотного слоя на двух поверхностях форм. Сначала образуется наружный плотный слой изделия, а внутренний жидкий слой по мере его уплотнения пополняется из установленных на формах литников. Этим способом можно получать разнотолщинные изделия. При комбинированном способе некоторые элементы изделия отливаются наливным, а некоторые - сливным способом.

Рабочий процесс отливки изделия в гипсовой форме в общем случае слагается из следующих основных операций: очистка гипсовой формы, сборка формы, заливка шликера, набор черепка (до влажности отливки 22-24%), разборка формы и выемка изделия из формы, оправка изделия, подвяливание и сушка [6].

Существуют два метода организации рабочего процесса отливки изделий: стендовый и конвейерный. При стендовом методе все операции (до подвяливания) выполняются последовательно во времени на одном и том же посту. При конвейерном способе гипсовые формы движутся на конвейере и все операции осуществляются на различных позициях конвейера. Применяемая на конвейерах искусственная сушка форм стабилизирует их оборачиваемость. Основные достоинства конвейерного способа заключаются в механизации ряда трудоемких операций и увеличении съема с 1 м2 производственной площади. Стендовое литье по сравнению с конвейерным имеет следующие преимущества: простоту применяемого оборудования и соответственно отсутствие потребности в квалифицированных рабочих для его обслуживания, более высокую производительность труда в связи с равномерной загрузкой рабочих-литейщиков, отсутствием монотонности, возможность широкого варьирования ассортимента и повышения качества изделий. Поэтому, несмотря на значительную трудоемкость ручных операций, стендовый способ достаточно широко применяется на предприятиях. В последние годы внедряются механизированные стенды, что позволяет сохранить все преимущества стендового способа, устранив основной его недостаток - трудоемкость.

Литейно - подвялочный конвейер для производства умывальников работает по комбинированному способу. Этот конвейер имеет две самостоятельные параллельные двухъярусные ветви, между которыми расположены подвялочный люлечный конвейер, конвейер возврата воронок и подвесная дорога для уборки отходов. Формы укреплены на каретках, перемещаемых по рельсам толкателями. На нижнем ярусе рабочие очищают гипсовые формы и обдувают их сжатым воздухом. Затем формы автоматически закрываются и в них вставляют воронки и сливные пробки. В формы заливается шликер, после чего формы поступают в камеру набора черепка. По окончании набора черепка из формы вынимают сливную пробку и сливают избыточный шликер из бортов умывальника, которые отливаются полыми. Здесь же вынимают воронки, очищают их и укладывают на конвейер возврата к местам заливки форм. После слива шликера каретку передают гидроподъемником в верхний ярус в камеру закрепления черепка, пройдя которую она передается снижателем в нижний ярус на позиции съема изделий. Отлитый умывальник вынимают из формы, предварительно оправляют и пневмосъемником устанавливают на люльку подвялочного конвейера; по окончании подвялки влажность изделия снижается до 12-14%. После этого изделие окончательно оправляют и направляют в сушилку [7].

При отливке изделий часто образуются воздушные пузырьки на различных частях изделий. Образование пузырьков воздуха происходит при бурном и длительном перемешивании шликера в смесителях и неправильной работе смесителей, когда лопасти их бьют по поверхности шликера; подсосе воздуха в насосы для перекачивания шликера; отсутствии рассекателя при подаче шликера в емкость; перемешивании шликера сжатым воздухом, а также неправильном способе заливки форм, когда струя шликера направлена не на степу формы, а в уже налитый шликер, что вызывает образование пены при слишком быстрой заливке форм; неправильной конструкции гипсовых форм (при заливке форм не обеспечивается свободный выход воздуха из. форм).

Чтобы предупредить образование воздушных пузырьков, следует избегать бурного и очень длительного (не более 2-3 ч) перемешивания шликера, соблюдать правила заливки шликера в формы, правильно располагать отверстия для выхода воздуха в гипсовых формах.

При контроле качества отлитых изделий определяют влажность изделий при разъеме гипсовых форм, время и режим подвялки изделий, влажность изделий при оправке [6].

Сушка

Сушка санитарно-строительных изделий протекает в два периода: предварительная сушка, в процессе которой происходит усадка (подвяливание), и окончательная (досушка). Отформованные изделия после извлечения их из гипсовых форм имеют влажность 21-23%, подвяленные 12-15%, окончательно высушенные 0,3-1%

Для подвяливания необходимы мягкие условия-невысокая температура (30-32°), несколько повышенная относительная влажность (65-82%). Такие условия могут быть в открытых помещениях, непосредственно в цехе, а иногда - в литейно-подвялочных конвейерах-требуется устройство специальных подвялочных камер [6].

Досушку производят еще в камерных сушилах. В них удобно регулировать режим сушки, но они непригодны для поточного производства и срок сушки в них удлиняется до 70 ч и более. В большинстве используют сушила непрерывного действия (в конвейерно-поточной линии), туннельные или конвейерные сушила. Конвейерные многоярусные сушила являются продолжением поточно-конвейерных линий, в частности литейно-подвялочных конвейеров для умывальников и унитазов. Все они работают как на отходящем тепле, отбираемом из обжиговых печей, так и с паровым обогревом. Наряду с этим в последнее время все чаще стали применять радиационные сушилки и сушку токами высокой частоты.

Выбор типа сушилки и режима сушки изделий осуществляется в зависимости от их формы, размеров и состава массы. Фаянсовые и полуфарфоровые изделия с тонкими и средними по толщине стенками и средними габаритами (умывальники, унитазы, писсуары, смывные бачки, крышки к ним и т. д.) сушат преимущественно в туннельных сушилках с монорельсовым подвесным и железнодорожным узкоколейным транспортом, в конвейерных противоточных и радиационных сушилках. Туннели объединяются в блоки.

В зависимости от производительности предприятия блок сушил состоит из двух, четырех туннелей и более. Подвесные вагонетки по монорельсу перемещаются тяговым канатом или цепью. На них удобно производить оправку изделий. Вагонетки-платформы с изделиями по узкоколейному пути перемещаются с помощью толкателя.

Температура сушки в туннельных сушилах около 80°. Срок сушки в пределах от 24 до 30 ч. Длительность сушки в конвейерных противоточных и радиационных сушилках намного сокращается [6].

Крупноразмерные и толстостенные изделия сушат в открытых помещениях, в камерных или радиационных сушилках, а иногда комбинированно. Например, при комбинированной сушке ванны, отлитой из шамотированного фаянса, ее после суточного подвяливания освобождают от боковых форм, укладывают на гипсовый поддон и сушат в течение 3 сут. теплом электрических ламп мощностью 500 вт. После этого ванну досушивают теплым воздухом до требуемой влажности. Эффект теплового воздействия на изделие при радиационной сушке во много раз больше, чем при сушке теплым воздухом.

При сушке токами высокой частоты свежеотформованное изделие располагают между двумя электродами (могут быть металлические сетки), к которым подводят от лампового генератора ток высокой частоты. Вследствие этого между пластинами (или сетками)-электродами возникает электромагнитное поле, сопровождаемое диэлектрическими потерями, обусловливающими нагрев изделия. Токи высокой частоты вследствие высокой проницаемости равномерно распределяются в массе изделия, поэтому и сушка также проходит равномерно.

Отличительной особенностью этого вида сушки является движение влаги и тепла в материале от центра к периферии по всему объему, что обеспечивает значительное ускорение сроков сушки по сравнению с обычными условиями. Расход электроэнергии составляет 2- 3 квт-ч па 1 кг испаренной влаги; при комбинированной сушке - вначале электросушка токами высокой частоты, а затем досушка подогретым воздухом -1,0-1,2 квт-ч [7].

При сушке изделий, сформованных методом литья, по их поверхности возможны следующие дефекты.

Посечки и мелкие несквозные трещины образуются при использовании свежеприготовленного (невыдержанного) шликера; нарушении последовательности введения электролитов в шликер и правильной подготовке их; избытке электролитов в шликере; заделке литников массой по влажности, не соответствующей изделию; передержке отливок в форме; использовании деталей гипсовых форм, имеющих различные влажность и пористость; разнице во влажности основной массы и приставляемой детали; нарушении режима подвялки, сушки и обжига (в зоне подогрева), а также при обжиге изделий, влажность которых более 1% [7].

Для предупреждения и устранения посечек следует соблюдать необходимое время выстаивания шликера (не менее 3 сут); последовательность введения электролитов в шликер и правильность подготовки их; норму добавки электролитов, обеспечивающих оптимальные литейные параметры шликера, технологические параметры литья и время разъема форм, аккуратную заделку литников массой соответствующей влажности; режим подвялки, сушки, обжига изделий.

Трещины образуются при неправильной конструкции гипсовых форм, передержке отливок, в гипсовых формах, резких перепадах влажности в местах сопряжений сливной и наливной частей изделия, нарушении режима сушки (чрезмерно высокая температура в начале сушки). Устранение этого дефекта требует корректировки конструкции гипсовой формы (исключение резких переходов, острых углов), соблюдения сроков набора, закрепления черепка, заданного режима подвялки, сушки изделий [7].

Высушенные изделия зачищают наждачной бумагой, обдувают сжатым воздухом; проверяют на трещиноватость, смачивая керосином; покрывают парафином места, не подлежащие глазурованию; при необходимости ангобируют; ставят под глазурной краской знак заводской марки и затем глазуруют на специальной глазуровочной машине. Подготовленные изделия поступают на обжиг.

Глазурование

Глазурование изделий строительной керамики осуществляется тремя ровными способами - поливом изделия глазурной суспензией, окунанием в глазурную суспензию и нанесением тонко распыленной различении способами глазури на поверхность высушенного изделия. Каждый способ глазурования имеет свои положительные и отрицательные стороны, поэтому при выборе наиболее оптимального способа для конкретного изделия необходимо тщательно анализировать все особенности каждого способа [8].

Все санитарные изделия глазуруют для придания им необходимых свойств и улучшения их внешнего вида.

Санитарные изделия глазуруют различными способами - ручным окунанием, на карусельных механических установках и на конвейерных глазуровочных машинах.

В курсовом проекте был выбран способ пульверизации. Этот способ экономичен, обеспечивает равномерность нанесения глазурного слоя, проста в обслуживании и не требует пылеосадительных и очистных устройств. На основном цепном конвейере этой машины последовательно установлены камера для обдувки полуфабриката, две глазуровочные камеры с центробежными распылителями глазури и камера ручной контрольной доглазуровки. На цепи конвейера закреплены площадки для установки умывальников, бачков и унитазов. При прохождении через глазуровочные камеры на все наружные поверхности изделий (кроме специально защищенных) последовательно наносят два слоя глазури. Для глазурования внутренних поверхностей унитаза к конвейеру устанавливают приставку, на которой автоматически методом «полива» производится указанная операция Обслуживают установку два человека - один парафинит и ставит изделия на приставку и на конвейер, второй снимает изделие с конвейера и производит операции по маркировке и зачистке отдельных мест на изделии. Производительность конвейера 140-180 изделия/ч [6].

Глазурование распылением обеспечивает равномерное покрытие изделия, причем при нанесении глазури на горячее изделие влага быстро испаряется, что особенно важно при глазуровании необожженных изделий.

Глазури для санитарных изделий должны обладать химической стойкостью и твердостью. Тонкость помола глазурных суспензий должна быть такой, чтобы остаток на сите № 0063 составлял не более 0.1-0,2%, плотность глазурных суспензий при глазуровании методом распыления глазури 1,68-1,72 г/см3, при окунании изделий в глазурь 1,5-1,55 г/см3. В процессе глазурования могут возникать следующие дефекты на поверхности изделия.

Натеки - местные утолщения глазури в виде полос или пятен. Образуются они из-за неравномерности нанесения глазури, при использовании глазури высокой плотности (более 1,52-1,56 г/см3 при глазуровании окунанием), слишком большой подвижности (вязкости) глазури, грубом помоле, а также несоответствии температуры разлива глазури температуре обжига черепка. Для устранения этого дефекта необходимо регулировать плотность н подвижность (вязкость) глазури, соблюдать заданную топкость помола глазури, добиваться согласованности температуры обжига черепка н температуры плавления глазури [7].

Плешины образуются в результате плохой очистки и обдувки изделий от пыли перед глазурованием, а также от попадания парафина, масел на поверхность изделия, подлежащую глазурованию. Чтобы избежать образования этого дефекта, следует тщательно очищать изделия перед глазурованием от пыли и не допускать жировых загрязнений на поверхности изделий.

Засорка (массная)-частицы массы, образующие выступы на поверхности изделия (покрытые или не покрытые глазурью). Наблюдается засорка при плохой обдувке полуфабриката, наличии на изделии стружки после оправки, сверлении отверстий, попадании крупинок размокшей массы из глазуровочных чанов в процессе глазурования, а также при отсутствии обдувки перед ставкой изделий на печные вагонетки. Для устранения массной засорки изделия систематически обдувают сжатым воздухом перед глазурованием, протирают изделия внутри и снаружи влажной губкой, не реже двух раз а смену процеживают глазурь, обдувают глазурованные изделия, прежде чем ставить на вагонетки

Виды глазурей и их характеристики. Глазури по способу приготовления бывают сырые и фриттованные. В сырых глазурях глазурный шликер приготовляют мокрым помолом и смешиванием нерастворимых в воде компонентов. Растворимые в воде вещества вводить в состав сырых глазурей не рекомендуется, так как при нанесении глазурного шликера на изделия растворимые вещества вместе с водой впитываются в изделие и заданный состав глазури нарушается.

Если в состав глазури необходимо вводить растворимые в воде вещества, то глазурь фриттуют, т. е. исходные компоненты глазури предварительно сплавляют, а затем ведут тонкий помол полученного спека или стекла для получения глазурного шликера.

По способу приготовления глазури в курсовом проекте был выбран фриттованный.