Материал: Разработка производственной программы закусочной на 30 посадочных мест

Внимание! Если размещение файла нарушает Ваши авторские права, то обязательно сообщите нам

Из неполноценных белков в мясе содержатся коллаген, эластин. Это соединительно - тканные белки, придающие мясу жёсткость. Коллаген при нагревании с водой переходит в глютин, мясо размягчается, а глютин, растворяясь в горячей воде, придаёт вязкость раствору, который при охлаждении застывает, превращаясь с студень.

Эластин не изменяется под воздействием холодной, горячей воды.

Жира в мясе содержится от 1,2 до 49,3%. Содержание жира зависит от вида и упитанности животных. В мясе говядины жир в- от 7,0 до 12%, телятины от 0,9 до 12%, баранины от 9,0 до 15.0%, свинины жирной - 49,3%, мясной- 33,0%.

Усвояемость жиров зависит от их температуры плавления. Наиболее тугоплавким является жир баранины, который усваивается на 94% и свиной жир - на 97%. Это свойство жиров мяса связанно с содержанием в их составе насыщенных и ненасыщенных жирных кислот. В составе бараньего жира больше насыщенных жирных кислот, чем в свином, говяжьем, поэтому он более тугоплавкий.

Жир улучшает вкус мяса, повышает его пищевую ценность.

Холестерин жироподобное вещество мяса. В мясе его до 0,1%. Холестерин довольно устойчив при тепловой обработке.

Углеводы в мясе представлены гликогеном, содержание которого составляет около 1,0% гликоген участвует в созревании мяса.

Минеральных веществ в мясе от 0,8 до 1,3%. Из макроэлементов в мясе присутствуют натрий, калий, хлор, магний, кальций, железо и другие. Из макроэлементов - йод, медь, кобальт, марганец, фтор, свинец и другие.

Витамины- представлены группой водорастворимых витаминов- В1, В2, В6, В9, В12, Н, РР и жирорастворимых витаминов - А,Д, Е, содержащихся в жире животных.

Витаминами наиболее богаты субпродукты (печени, почки).

Воды содержится в мясе от 55,0 до95,0%. Количество воды зависит от упитанности и возраста животных.

Экстрактивных веществ в мясе до 0.5%. они представлены в мясе в виде азотистых и безазотистых соединений. Эти вещества, растворяясь в воде, придают мясу, бульонам вкус, аромат, вызывают аппетит.

Энергетическая ценность 100 г мяса в зависимости от его химического состава составляет от 105 до 404 ккал.

В процессе тепловой обработки мяса происходит потеря питательных веществ. С точки зрения сохранности питательных веществ наиболее рациональные приёмы тепловой обработки - тушение, запекание, приготовление изделий из котлетной массы.

мясной меню кулинарный гигиена

4.2 Рыба и нерыбные продукты

Рыба содержит полноценные белки с хорошо сбалансированным составом аминокислот. В малобелковых рыбах (макрорус, мойва и др.)-около 13% белка, высокобелковых (горбуша, кета, семна, лосось, тунец и др.)-22% по сравнению с мясом животных в рыбе почти в 5 раз меньше соединительной ткани, что обеспечивает быстрое и нежною консистенцию рыбы после тепловой обработки, а также легкое переваривание. Поэтому во многих диетах, в которых разрешено только измельченное мясо, рыбу используют кусками.

Количество жира зависит от вида рыбы, ее питание, пола, возраста, сезона вылова. К тощим видам рыбы (до3% жира) относится минтай, жерех, камбала, карась, налим, окунь, сайда, судак, треска, хек, щука, и др.; к умеренно жирным (от 3 до 8% жира)- горбуша, карп, кета, килька, лещ, салака, сельдь нежирная, сиг, сом, ставрида, тунец, язь и др.; к жирным (от 8до 20%)- лосось, нельма, осетр, палтус черный, сайра, сардина, севрюга, сельдь жирная и иваси крупная, скумбрия и др.; к очень жирным (до 30% жира)- белорыбица, минога, угорь.

Содержание витаминов группы В в рыбе такое же или несколько меньше, чем в мясе животных, а витаминов А и Д больше, особенно в печени. В рыбе имеются разнообразные минеральные вещества. Особенно богата йодом, цинком, фтором и другими микроэлементами морская рыба. Однако по сравнению с мясом животных в рыбе меньше железа, и усваивается она хуже.

К нерыбным море продуктам относятся: мидии, морской гребешок, креветки, трепанги, кальмары и до. При малой жирности они являются источником полноценных белков, а по содержанию микроэлементов намного превосходят мясо животных.

Икра рыб имеет большую пищевую ценность. В икре осетровых и лососевых рыб содержится около 30% высокоценных белков и 12% легкоусвояемых жиров. Она богата лецитином, витаминами А, Д, Е и группы В, железом и некоторыми другими минеральными веществами. Однако в икре много холестерина и от4 до6% поваренной соли. Соли меньше в зернистой баночной икре. По пищевой ценности указанным видам икры ничем не уступает (кроме престижности и, возможно, вкуса) икра минтая и других рыб.

.3 Молоко и молочные продукты

Важное место в рационе питания человека занимают молоко и молочные продукты. Молоко содержит все без исключения питательные вещества, необходимые организму человека. Одно из наиболее отличительных и важнейших свойств молока как продукта питания - его высокая биологическая ценность и усвояемость, благодаря наличию полноценных белков, молочного жира, минеральных веществ, микроэлементов.

Усвояемость молока и молочных продуктов колеблется от 95% до 98%. Молоко также способствует усвоению других пищевых продуктов. Особенно большое значение для организма имеют кисломолочные продукты, обладающие высокой диетической и лечебной ценностью.

Человек в сутки должен потреблять молочных продуктов (в пересчете на молоко) почти 1,5 л; в том числе молоко 0,5 л, масло коровьего- до 20 г, сыров -18 г, сметаны и творога - по 20 г. В химический состав молока входят: вода- 87%, молочный сахар- 4,7%; молочный жир - 3,8%; белки-3,2%; зола-0,7%. Молоко содержит все известные витамины, ферменты, иммунные тела. Молочный жир благодаря своеобразному жирно-кислотному составу имеет мягкую консистенцию, низкую температуру плавления и высокую усвояемость. В нем растворены витамины D,E, каротин, фосфатиды (лецитин) и стерины (холестерин). Белковые вещества молока в основном представлены казеином (2,7), сывороточными белками - альбумином (0,4%) и глобулином (0,2%).

К молоку представлены строгие санитарные требования, в зависимости от вида упаковки ограничиваются общее содержание бактерий и титр кишечной палочки. И пастеризованное, и стерилизованное молоко не должно содержать патогенных микроорганизмов, быть экологически чистым

.4 Яйца и яйцепродукты

Яйцо состоит из скорлупы на 11.5 %, белка - 58.5 %, желтка - 30 %. Белок яйца состоит на 86 % из белковых веществ, остальное углеводы и минеральные вещества. Желток содержит 20 % жиров, 10 % липоидов. В составе яйца содержатся ферменты: амилаза, пептидаза, каталаза, липаза. В результате ферментативных и микробиологических процессов, протекающих в яйце при хранении, происходит снижение его качества. Скорлупа имеет пористую поверхность, через поры в них могут проникнуть бактерии и пары воды. Скорлупа состоит из карбонатов и фосфатов Ca и Mn. В желтке яйца содержатся витамины группы В, А, Д, Е. В зависимости от сроков хранения яйца подразделяют на: диетические и столовые. Диетические срок хранения не более 7 дней, не считая дня снесения. Столовые срок хранения до 120 суток, хранятся в холодильнике. Диетические и столовые яйца в зависимости от массы подразделяются на 3 категории:

Отборная - масса одного яйца 65 гр., 10 яиц - не менее 660 гр.

Первая - масса одного яйца 55 гр., 10 яиц - 560 гр.

Вторая - масса одного яйца 45 гр., 10 яиц - 460 гр.

Свежесть яиц проверяют овоскопом, который представляет собой ящик с гнездами и внутренним источником света.

Требования к качеству яиц:

) скорлупа должна быть чистой и неповрежденной. Допускается наличие на скорлупе диетических яиц точек или полосок.

) Содержимое яиц не должно иметь посторонних запахов.

Допускается использование в хлебопекарной, кондитерской и макаронной промышленности яиц, имеющих следующие пороки:

) Бой - поврежденная скорлупа без вытекания содержимого.

) Насечка - незначительно поврежденная скорлупа.

) Мятый бок - скорлупа помята, но яйцо не вытекло.

) Выливка - частичное смешение желтка с белком.

) Запашистое - яйцо с посторонним легко улетучивающимся запахом.

) Присушка - желток присох к скорлупе.

) Малое пятно - под скорлупой имеется одно или несколько неподвижных пятен общим размером не более 1/8 поверхности.

Не допускается использование яиц, имеющих следующий брак:

) Красюк - содержимое яйца окрашено кровью.

) Тумак - яйцо имеет затхлый запах.

) Зеленая гниль - белок имеет зеленый неприятный цвет и запах.

Диетические яйца хранят при температуре 0-20°С. Столовые - в холодильнике при температуре 0-2°С более 30 суток.

При хранении яиц наблюдается усушка.

 Яйца перед разбивкой подвергают дезинфекции <#"801648.files/image001.jpg">

Рисунок 5.1. - Технологическая схема приготовления блюда «Свинина в кисло-сладком соусе»

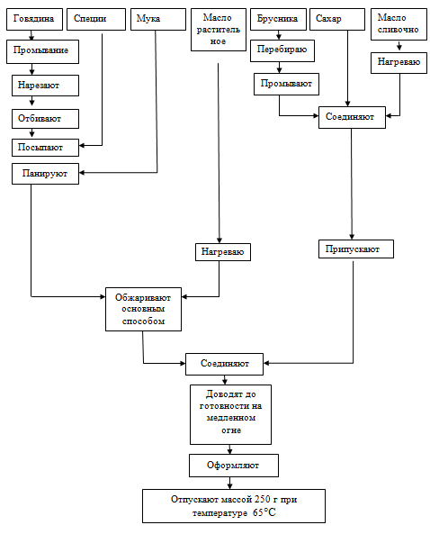
Рисунок 5.2. - Технологическая схема приготовления блюда «Говядина с брусникой»


6. Аппаратурное оформление технологического процесса

Выбранная схема должна быть обеспечена оборудованием, позволяющим производить процесс в условиях максимальной механизации и автоматизации производства. В таблицах 5.1 и 5.2 изображены аппаратурные схемы производства фирменной продукции.

Аппаратурное оформление процесса производства фирменных блюд представлено в таблицах 6.1, 6.2.

Таблица 6.1- Аппаратурное оформление технологического процесса приготовления блюда «Говядина с брусникой».

Номер операции

Количество операций

Наименование операций

Оборудование

1

2

3

4

1 2 3 4 5 6 7 8 9 10 11 12 13

5 2 1 4 3 2 2 1 1 2 2 1 1

Очистка Промывание сортирование мойка нарезка варка  Процедить охладить обсушивание соединение добавление измельчение оформление

СП-2/600/600 ВСМ-1/430 ВСМ-1/430В ВСМ-1/430 СП-1050 ПЭСМ-4ШБ СП-1050 СИХ-0,4 ВСМ-1/430 СП-1050 СП-1470 КITCHEN AID 5PPPA CП-1470


Талица 6.2.- Аппаратное оформление технологического процесса приготовления блюда «Свинина в кисло-сладком соусе».

Номер операции

Количество операций

Наименование операций

Оборудование

1

2

3

4

1 2  3 4 5 6 7 8 9 10 11 12 13 14 15 16 17 18 19 20 21 22 23

1 2  5 1 1 1 1 1 1 2 1 2 1 2 1 1 1 1 1 1 1 1 1

Овоскопирование Очистка лука, картофеля Мойка яиц сырых, лука репчатого, картофеля, помидоров, зелени Сортирование зелени Обсушивание Удаление плодоножки Промывание в теплой воде Взбивание Протирание картофеля Нарезка кубиком Просеивание муки Пассирование Тушение Соединение Процеживание Доведение до кипения Измельчение зелени Выкладывание слоями Поливание Запекание Охлаждение Процеживание Оформление

ОП-10-III СП-2/600/600  ВСМ-1/430 ВСМ-1/430 ВСМ-1/430 СП-1050 ВСМ-1/430 СП-1050 ПГ-0,6 КITCHEN AID YKM  5 КРМ5 ПГ-0,6; МС24-300 ПЭСМ-4ШБ ПЭСМ-4ШБ СП-1050 СП-1050 ПЭСМ-4ШБ СП-1050 ПЭСМ-4ШБ СП-1050


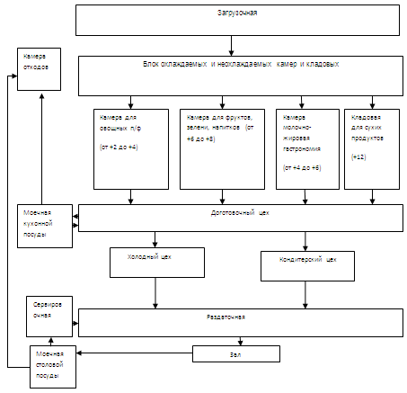
7. Разработка схемы технологических потоков сырья, готовой продукции и отходов

При составлении схемы технологических потоков необходимо учитывать современные требования торгово-технологических процессов, основные из которых - принцип поточности и четкости выполнения технологических процессов при обязательном соблюдении правил безопасности и производственной санитарии.

Схема технологического процесса представлена на рисунке 6.1.

Рисунок 7.1- схема технологических потоков сырья, готовой продукции и отходов.

8. Санитария и гигиена производства

В соответствии с ПС 2.3.6.1079 «Санитарно-эпидемиологические требования к организациям общественного питания, изготовлению, обороноспособности в них пищевых продуктов и продовольственного сырья», СП 2.2.1.1312 «Гигиенические требования к проектированию вновь строящихся и реконструируемых промышленных предприятий» и СП 2.2.2.1327 «Гигиенические требования к организации технологических процессов, производственному оборудованию и рабочему инструменту» к предприятиям общественного питания предъявляются следующие требования.

Все помещения следует содержать в образцовой частоте, своевременно удаляя загрязнение полов, окон и т.п. Текущую уборку проводят влажным способом 1-2 раза ежедневно, а в производственных помещениях- в течение рабочего дня по мере загрязнения. Полы в помещениях, загрязнённых пищевыми остатками, моют горячей водой с добавлением кальцинированной соды. Ручки туалетов дезинфицируют 2% раствором хлорной извести или 1% раствором хлорамином.

Не реже 1 раза в месяц проводят генеральную уборку всех помещений с применением дезинфицирующих средств: 1% осветленного раствора хлорной извести или 0,5% раствора хлорамина.

Особенно тщательного ухода требуют санитарно-технические установки- раковины, умывальники и д.р., которые обязательно дезинфицируют. Умывальники обеспечивают мылом, щетками для рук, электрополотенцами, бумажными рулонными полотенцами. Для уборки обеденных столов используют комплекты из влажной и сухой салфеток с метками «Для уборки столов», которые ежедневно промывают в растворе моющих средств, кипятят, просушивают и хранят в выделенных шкафах. Вход посторонних лиц в производственные помещения допускаются с разращения администрации и только в санодежде.

На основании СП 2.2.1.1312 «Гигиенические требования к проектированию вновь строящихся и реконструируемых промышленных предприятий» на предприятиях общественного питания проектируются и образуются системы хозяйственно-питьевого и технического водоснабжения.

Качество подаваемой воды должно соответствовать действующим гигиеническим нормам.

На технологические процессы, машины, механизмы, оборудование и реагенты, предлагаемые для обработки, хранения и транспортировки питьевой воды, должны быть санитарно-эпидемиологические заключения установленного образца.

Предприятия общественного питания должны быть оснащены оборудованием и предметами материально-технического оснащения в соответствии с действующими нормами.

Материалы, используемые для изготовления технологического оборудования, инвентаря, посуды, тары, а также моющие и дезинфицирующие средства должны быть разрешены Минздравом СССР.

Хранить моющие и дезинфицирующие средства следует в промаркированной посуде в специально выделенных местах.

Технологическое и холодное оборудование размещают с учетом последовательности технологического процесса так, чтобы исключить встречные и перекрещивающиеся потоки сырья, полуфабрикатов и готовой

Продукции, а также обеспечить свободный доступ к нему и соблюдение правил техники безопасности на рабочем месте.

Для измельчения сырых и прошедших тепловую обработку продуктов должно использоваться раздельное механическое оборудование, а в универсальных машинах - сменные механизмы. Санитарная обработка технологического оборудования должна быть выполнена в соответствии с руководством по эксплуатации каждого вида оборудования. Производственные и моечные ванны, а также производственные столы по окончании работы моют с добавлением моющих средств и ополаскивают горячей водой. Разделочные доски должны быть маркированы в соответствии с обрабатываемым на них продуктом: «СМ»- сырое мясо, «СР»-сырая рыба, «СО»- сырые овощи, «ВМ»-вареное мясо, «ВР»-вареная рыба, «ВО»-вареные овощи, «МГ»- мясная гастрономия, «Зелень», «КО»-квашеные овощи, «Сельдь», «Х»-хлеб, «РГ»-рыбная гастрономия. Необходимо иметь достаточный запас разделочных досок. Разделочные ножи также должны быть промаркированы.

После каждой операции разделочные доски очищают ножом от остатков продукта, моют горячей водой с добавлением моющих средств, ошпаривают кипятком и хранят поставленными на ребро на стеллаж в специальных кассетах в цехе, за которым они закреплены.

Производственный инвентарь и инструменты после промывки с добавлением моющих средств и ополаскивания следует ошпарить кипятком.

Соблюдение санитарно-гигиенических требований к содержанию оборудования, инвентаря и посуды играет важную роль в профилактике пищевых отравлений, инфекций, глистовых заболеваний.

Лица, поступающие на работу в организации общественного питания, проходят предварительные при поступлении и периодические медицинские осмотры, профессиональную гигиеническую подготовку и аттестацию в установленном порядке.