Материал: Разработка полноценной методологии для прогнозирования товарооборота в торговом объекте

Внимание! Если размещение файла нарушает Ваши авторские права, то обязательно сообщите нам

 - доля исследуемого ТЦ на рынке k-й зоны охвата в t-й товарной категории.

Основные допущения, принимаемые при использовании модели, включают в себя:

·        равномерность распределения продаж в объектах, не учтенных при оценке долей рынка анализируемого ТЦ (например, продуктовых магазинов с небольшой площадью, ориентированных только на близлежащие кварталы), что подразумевает отсутствие искажений, вызванных ими, в какой-либо из зон охвата;

·        итоговый товарооборот анализируемого объекта полностью состоит из средств, потраченных населением, проживающим в зонах охвата;

·        уровень и структура потребления одинаковы для всех потребителей.

Общий список входных параметров для данной модели включает в себя:

§  базовый год, для которого указываются данные, и год, для которого строится прогноз;

§  перечень зон охвата анализируемого объекта;

§  численность населения в зонах охвата;

§  динамика изменения населения во всем городе на период прогнозирования (также берущиеся и для населения в зонах охвата);

§  общая численность населения города в базовом году;

§  список товарных категорий, представленных в анализируемом объекте, и приходящиеся на них доли от общего потребления;

§  общие расходы населения города по указанным товарным категориям;

§  коэффициенты изменения общих расходов в течение прогнозного периода;

§  доли рынка, занимаемые объектом, в каждой зоне охвата и по каждой товарной категории.

На практике, использование данного метода затруднено отсутствием обоснованных значений для ряда входных переменных. Прежде всего, детальное прогнозирование для большого числа товарных категорий, которые в реальности будут представлены в ТЦ, требует адекватной оценки того, сколько денег будет тратиться посетителями в совокупности и отдельно на каждую категорию.

Помимо этого, для получения относительно точной оценки товарооборота важно правильно оценить уровни конкуренции, характерной для каждой из товарных категорий, представленных ТЦ. Наиболее простым способом является экспертная оценка «на глаз» существующих в зонах охвата торговых объектов, их параметров и привлекательности для покупателей, на основании которой возможно сделать предположение о рыночных долях, которые сможет занять исследуемый ТЦ. Однако более предпочтительным является использование формализованного подхода, т.к. это позволит более точно представлять уровень адекватности полученных данных.

.3 Модель прогнозирования товарооборота с помощью регрессий


Второй способ прогнозирования товарооборота в объектах предполагает построение линейной, степенной, экспоненциальной и логарифмической моделей регрессии по некоторой выборке, содержащей сведения о торговых объектах Москвы. В качестве зависимой переменной выступает оборот всего торгового центра, без разбивки на отдельные составляющие.

Табл. 2. Уравнения регрессионных моделей, с помощью которых прогнозируется оборот.

Модель

Общая запись

Запись в линейном виде

Линейная

-

Степенная

 

Экспоненциальная

Логарифмическая

 

-


Каждая из рассчитываемых моделей имеет два независимых регрессора: совокупное население в зоне охвата торговых центров (рассматривается только одна зона) и суммарная привлекательность (площадь) объектов. В качестве второго регрессора также возможно использование долей рынка, приходящихся на объекты.

Значения независимых переменных определяются из имеющихся данных по торговым объектам, а также с помощью моделей, описанных в разделах 2.4 - 2.5 данной работы.

В целом, модель оценки оборота с помощью регрессий состоит из следующих элементов:

.        таблица, содержащая входные выборки для каждой из четырех регрессий (в качестве входных данных выступают названия торговых центров и соответствующие им данные для линейной модели);

.        блок расчета уравнений регрессии (реализован в виде скрипта на VBA, для расчета коэффициентов и оценок качества регрессий используется функция LINEST (ЛИНЕЙН));

.        таблицы, содержащие коэффициенты регрессий и численные оценки качества полученных моделей (коэффициент детерминации, статистики Фишера и Стьюдента);

.        таблица, содержащая проверочную выборку;

.        таблицы, содержащие сравнение прогнозных и фактических значений для проверочной выборки.

Исходный код скрипта из пункта 2 алгоритма представлен в приложении 1 к данной работе.

.4 Оценка численности населения в зонах охвата


Данные по населению в зонах охвата являются исходными для оценки товарооборота с помощью каждого из двух описанных выше подходов. С целью упрощения оценки этих значений был разработан отдельный модель в методологии, проводящий расчет численности для заданных торговых объектов и их зон охвата с учетом распределения населения по районам Москвы. Практическая реализация данного модуля также была проведена с использованием скрипта, написанного на VBA.

Исходные данные для модели имеют следующий вид:

·        - таблица объектов (содержит десятичные координаты объектов);

·        - таблица районов Москвы (включает численность населения и десятичные координаты центра каждого района);

·        - таблица зон охвата для объектов (содержит радиусы каждой из зон);

·        - массив границ зон охвата;

·        - граница полного включения района в зону охвата.

Все объекты и районы города интерпретируются как точки с указанными для них координатами.

Под зоной охвата понимается все территория Москвы, лежащая внутри окружности с центром в точке, соответствующей расположению торгового объекта, и соответствующим ей радиусом. При этом, из этой площади вычитаются все зоны охвата с меньшим радиусом.

Соответственно, для корректной работы алгоритма требуется ввести для  и  следующие ограничения:

§  каждый последующая зона имеет больший радиус ;

§  граница полного включения района в зону охвата .

Алгоритм расчета численности населения состоит из следующих частей:

.        Оценка расстояний между объектами и районами ;

.        Расчет коэффициентов вхождения р-нов в зоны охвата ;

.        Оценка численности населения в зоне охвата .

В качестве входных данных используются десятичные координаты объектов, поэтому для корректной оценки расстояний между ними в метрической системе применяется модификация формулы гаверсинусов для точек-антиподов[11]:

, (2.2)

где

;

;

 и  - широты двух точек;

 - разница координат точек по долготе.

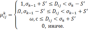
После расчета расстояний  производится оценка коэффициентов вхождения j-го района в k-ю зону охвата i-го объекта . Смысл данных коэффициентов в отображении доли района, попадающей в соответствующую зону охвата, а их значения могут принимать значения от 0 до 1.

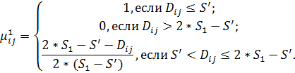
В простейшем случае, когда для объектов выделяется одна зона охвата, данные коэффициенты будут рассчитываться по следующей формуле:

 (2.3)

Из данной формулы следует, что значение коэффициента вхождения линейно убывает от 1 до 0 на полуинтервале ; ). То есть, при приближении центра района к границе зоны охвата, район начинает входить в нее только частично.

В общем случае, когда имеется k зон охвата, вводится вспомогательный массив , заполняемый следующим образом:

 (2.4)

Иначе говоря, исходные границы зон охвата дополняются нулевой зоной с отрицательным радиусом, что позволяет вывести формулу расчета коэффициентов вхождения:

 (2.5)

Переменные  и  используются для распределения населения граничного района между соседними зонами охвата или для частичного включения районов, располагающихся вблизи границы последней зоны охвата:

 (2.6)

 (2.7)

В качестве примера, в таблице 3 представлены значения коэффициентов вхождения для случая с тремя зонами охвата.

Табл. 3. Значения коэффициентов вхождения районов для трех зон охвата

1

0

0

0

0

0

0

1

0

0

0

0

0

0

1

0


Определив все коэффициенты вхождения, можно рассчитать искомую численность населения в зонах охвата :

 (2.8)

В выражении (2.8)  содержит численность населения, соответствующую j-му району города.

.5 Оценка долей рынка торговых объекта в товарной категории

.5.1 Описание алгоритма

Алгоритм оценки долей рынка, занимаемых объектами в конкретной товарной категории, базируется на гравитационной модели, описанной в разделе 1.2.3 данной работы. Часть действий, выполняемых в ходе него, аналогична тем, которые представлены в описанном выше алгоритме оценки численности населения. То же самое относится и к входным данным модели, включающим в себя:

·        таблицу объектов ;

·        таблицу подобъектов  (на один объект может приходиться несколько магазинов или иных арендаторов, относящихся к одной или нескольким категориям);

·        таблицу районов Москвы ;

·        таблицу зон охвата ;

·        массив границ зон охвата ;

·        границу полного включения района в зону охвата ;

·        степенные коэффициенты для расчета полезности объектов ;

·        коэффициенты для учета не включенных в расчет объектов .

В рамках данного подхода выполняется следующая последовательность действий:

.        Определение общей привлекательности объектов . Внутри одного торгового центра может присутствовать одновременно несколько арендаторов, предлагающих товары исследуемой категории.

.        Расчёт расстояний между объектами и центрами районов . Методика расчета аналогична представленной в формуле (2.2).

.        Оценка полезностей каждого объекта для жителей каждого из районов :

 (2.9)

.        Получение коэффициентов вхождения районов в зоны охвата торговых объектов  с помощью выражений (2.4 - 2.5).

.        Расчет долей рынка, занимаемых объектами в каждом из районов, с учетом принадлежности последних к той или иной зоне охвата. Для этого в выражение (1.3) включается в качестве множителя в числителе коэффициент вхождения района в зону охвата объекта: